初中人教版(2024)第1课 隋唐统一与灭亡第1课时巩固练习
展开
这是一份初中人教版(2024)第1课 隋唐统一与灭亡第1课时巩固练习,共4页。试卷主要包含了孟德斯鸠在评价科举制时指出,下面为隋炀帝使用民力统计表等内容,欢迎下载使用。
1.581年,杨坚夺取北周政权,建立隋朝,这一年是( )
A.公元5世纪初 B.公元5世纪末 C.公元6世纪初 D.公元6世纪末
2.《隋书·食货志》记载,开皇十二年(592年),“库藏皆满”,开皇十七年(597年),更是“中外仓库,无不盈积”。到隋文帝末年,“计天下储积,得供五六十年”。隋初“国计之富”主要得益于 ( )
①政府注重发展经济 ②统一币制和度量衡
③加强中央集权 ④长期分裂局面的结束
A.①②③④ B.①②③ C.①②④ D.②③④
3.《大运河之歌》是一部讲述大运河故事的纪录片,其中提到了隋朝大运河。那么,隋朝大运河的中心是( )
A.大兴 B.洛阳 C.涿郡 D.余杭郡
4.隋朝末年,一位负责管理运输的官员如果通过大运河从江都郡运送一批粮食到东都洛阳最大的国家粮库含嘉仓,你认为他必须走哪一段运河 ( )
A.永济渠 B.通济渠 C.江南河 D.广通渠
5.隋朝大运河是古代世界上最长的运河,它利用了黄河南北水流的自然地形趋势,贯通了不同水系之间的水路交通,其开凿后“运漕商旅,往来不绝”,“自是天下利于转输”。据此可知,隋朝大运河 ( )
A.有利于加强中央集权 B.密切了中外经贸往来
C.扭转了南北经济格局 D.促进了南北经济交流
6.古诗云“喜中青钱选,才高压俊英”(注:“青钱选”比喻科举考试时文章写得好,每次都被选中)。这说明科举制在选官上注重 ( )
A.血缘 B.品德 C.门第 D.才学
7.孟德斯鸠在评价科举制时指出:“皇帝通过考试等途径选拔官员。凡是具有真才实学的人,不论出身如何,都有经过考试成为官员的机会。”孟德斯鸠意在说明科举制 ( )
A.使平民翻身成为统治阶级 B.促进了文化的繁荣
C.促使隋朝消除了阶级分化 D.为平民提供公平竞争机会
8.下面为隋炀帝使用民力统计表(部分)。从表中可以看出隋朝灭亡的原因是 ( )
A.实行暴政 B.自然灾害 C.宦官专权 D.外敌入侵
9.在美国作家麦克·哈特的初版《影响人类历史进程的100名人排行榜》中,隋文帝排在第82位,在西方人眼里,隋文帝是仅次于秦始皇的颇具影响力的皇帝。这主要是因为隋文帝 ( )
A.开通了隋朝大运河 B.创立了进士科
C.结束了国家分裂局面 D.积极发展对外关系
10.唐代地理书《元和郡县图志》曾描述某水利工程,“公家运漕,私行商旅……隋氏作之虽劳,后代实受其利焉”。该工程的修建有利于( )
A.珠江水患的治理 B.巴蜀地区的开发 C.郡县制度的推广 D.国家统一的巩固
11.隋炀帝认为洛阳地处中原,河运便利,可以解决粮食、物资供应的困难,且其地理位置适中,可以照顾全局。隋炀帝遂于605年下诏营建东都洛阳,其主要目的是 ( )
A.炫耀王朝国力 B.巩固政治统治 C.推动交通发展 D.减轻民众负担
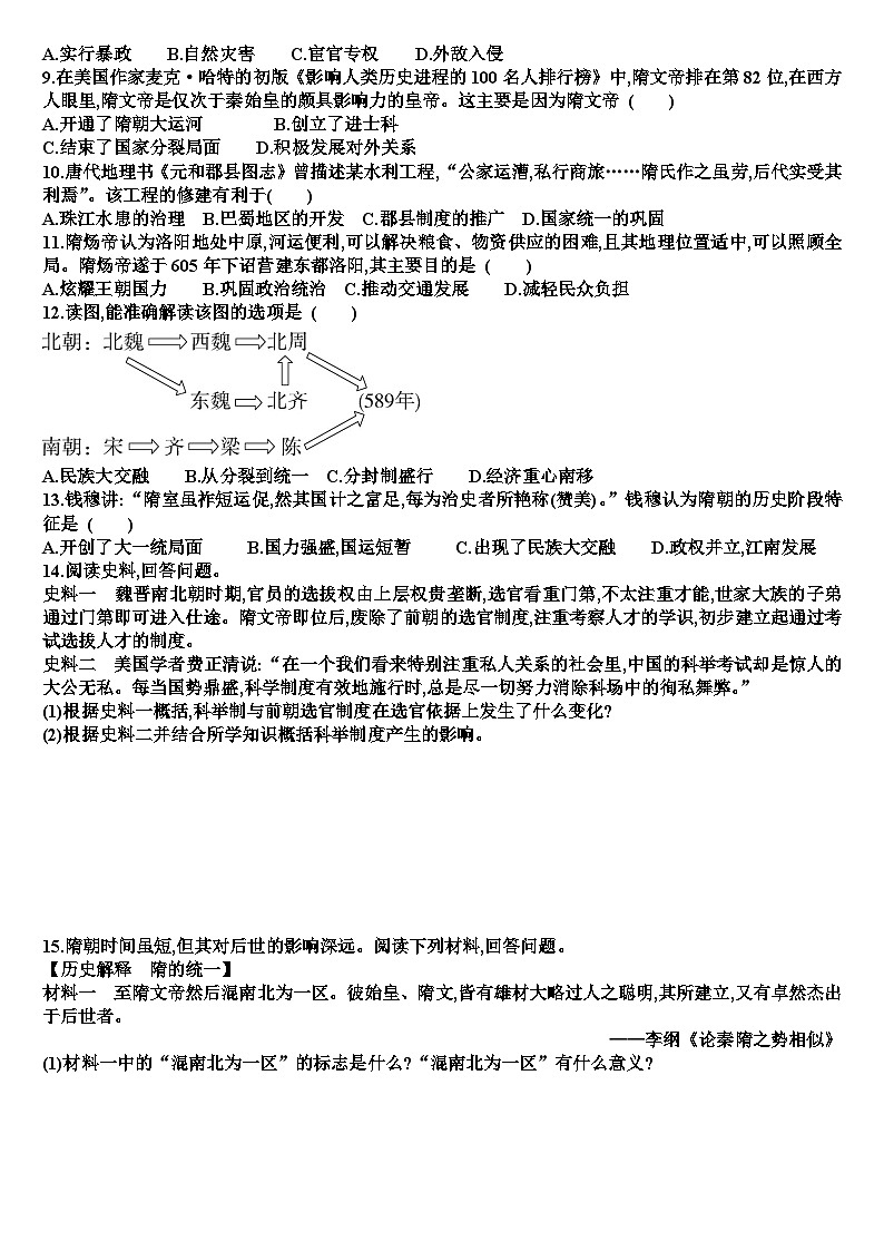
12.读图,能准确解读该图的选项是 ( )
A.民族大交融 B.从分裂到统一 C.分封制盛行 D.经济重心南移
13.钱穆讲:“隋室虽祚短运促,然其国计之富足,每为治史者所艳称(赞美)。”钱穆认为隋朝的历史阶段特征是 ( )
A.开创了大一统局面 B.国力强盛,国运短暂 C.出现了民族大交融 D.政权并立,江南发展
14.阅读史料,回答问题。
史料一 魏晋南北朝时期,官员的选拔权由上层权贵垄断,选官看重门第,不太注重才能,世家大族的子弟通过门第即可进入仕途。隋文帝即位后,废除了前朝的选官制度,注重考察人才的学识,初步建立起通过考试选拔人才的制度。
史料二 美国学者费正清说:“在一个我们看来特别注重私人关系的社会里,中国的科举考试却是惊人的大公无私。每当国势鼎盛,科学制度有效地施行时,总是尽一切努力消除科场中的徇私舞弊。”
(1)根据史料一概括,科举制与前朝选官制度在选官依据上发生了什么变化?
(2)根据史料二并结合所学知识概括科举制度产生的影响。
15.隋朝时间虽短,但其对后世的影响深远。阅读下列材料,回答问题。
【历史解释 隋的统一】
材料一 至隋文帝然后混南北为一区。彼始皇、隋文,皆有雄材大略过人之聪明,其所建立,又有卓然杰出于后世者。
——李纲《论秦隋之势相似》
(1)材料一中的“混南北为一区”的标志是什么?“混南北为一区”有什么意义?
【史料实证 经济发展】
材料二 关于隋朝的一些数据
注:开皇是隋文帝年号,大业是隋炀帝年号。
(2)根据材料二,说明隋朝经济发展的表现。
【家国情怀 运河遗产】
材料三 大运河是世界上最长、最古老的人工水道,展现了中国历史的重要发展阶段。它促进了中国南北物资的交流和领土的统一管辖,反映出中国人民高超的智慧、决心和勇气,以及在水利技术和管理能力方面的杰出成就。2014年,大运河被列入《世界遗产名录》。
——摘编自《大运河》
(3)根据材料三,分析大运河被列入《世界遗产名录》的原因。
(4)根据上述材料并结合所学知识,谈谈隋朝在中国历史上的影响。
答案
1.D 2.A 3.B 4.B 5.D 6.D 7.D 8.A 9.C 10.D 11.B 12.B
13.B
14.(1) 由注重门第转变为注重才学。
(2)科举制度是我国古代选官制度的重大变革。它的延续和完善,加强了朝廷在选官上的权力,使通过考试选拔官员的用人制度逐渐确立。它不仅扩大了统治基础,对社会阶层流动也起到积极作用,还显著提高了整个官僚队伍的文化素养。此后,科举制成为历朝选拔官员的主要制度,一直延续了约1300年。
15.(1)标志:589年,隋文帝灭掉陈朝,统一全国。意义:隋的统一,结束了长期分裂局面,顺应了民族交融的大趋势。
(2)耕地面积不断扩大,官仓地窖储备粮食富足。
(3)大运河是人类历史上的伟大工程,展现了中国人民高超的智慧和杰出的技术成就,对当时的社会和经济发展起到了重要的促进作用。
(4)隋朝结束了长期分裂的局面,实现了国家统一,促进了统一多民族封建国家发展;开通大运河,加强了南北地区政治、经济和文化上的交流;创立科举制,扩大了统治基础,对社会阶层的流动起到积极作用。
相关试卷
这是一份人教部编版七年级下册第1课 隋朝的统一与灭亡综合训练题,共11页。试卷主要包含了单选题,材料分析题等内容,欢迎下载使用。
这是一份初中历史第1课 隋朝的统一与灭亡精练,共4页。试卷主要包含了选择题,材料分析题等内容,欢迎下载使用。
这是一份初中历史人教部编版七年级下册第1课 隋朝的统一与灭亡精练,共8页。试卷主要包含了选择题,填空题,综合题等内容,欢迎下载使用。
相关试卷 更多
- 1.电子资料成功下载后不支持退换,如发现资料有内容错误问题请联系客服,如若属实,我们会补偿您的损失
- 2.压缩包下载后请先用软件解压,再使用对应软件打开;软件版本较低时请及时更新
- 3.资料下载成功后可在60天以内免费重复下载
免费领取教师福利

