搜索
      上传资料 赚现金

      中职高考数学一轮复习讲练测10.1 计数原理(讲)(2份,原卷版+解析版)

      • 62.16 KB
      • 2025-03-05 11:45:17
      • 98
      • 0
      • 夏天MOSS
      加入资料篮
      立即下载
      查看完整配套(共2份)
      包含资料(2份) 收起列表
      原卷
      中职高考数学一轮复习讲练测10.1 计数原理(讲)(原卷版).doc
      预览
      解析
      中职高考数学一轮复习讲练测10.1 计数原理(讲)(解析版).doc
      预览
      正在预览:中职高考数学一轮复习讲练测10.1 计数原理(讲)(原卷版).doc
      中职高考数学一轮复习讲练测10.1 计数原理(讲)(原卷版)第1页
      1/6
      中职高考数学一轮复习讲练测10.1 计数原理(讲)(原卷版)第2页
      2/6
      中职高考数学一轮复习讲练测10.1 计数原理(讲)(原卷版)第3页
      3/6
      中职高考数学一轮复习讲练测10.1 计数原理(讲)(解析版)第1页
      1/8
      中职高考数学一轮复习讲练测10.1 计数原理(讲)(解析版)第2页
      2/8
      中职高考数学一轮复习讲练测10.1 计数原理(讲)(解析版)第3页
      3/8
      还剩3页未读, 继续阅读

      中职高考数学一轮复习讲练测10.1 计数原理(讲)(2份,原卷版+解析版)

      展开

      这是一份中职高考数学一轮复习讲练测10.1 计数原理(讲)(2份,原卷版+解析版),文件包含中职高考数学一轮复习讲练测101计数原理讲原卷版doc、中职高考数学一轮复习讲练测101计数原理讲解析版doc等2份试卷配套教学资源,其中试卷共14页, 欢迎下载使用。
      1.分类加法计数原理
      完成一件事,有n类不同方案,在第1类方案中有m1种不同的方法,在第2类方案中有m2种不同的方法……在第n类方案中有mn种不同的方法.那么完成这件事共有N= 种不同的方法.
      2.分步乘法计数原理
      完成一件事,需要分成n个步骤,做第1步有m1种不同的方法,做第2步有m2种不同的方法……做第n步有mn种不同的方法.那么完成这件事共有N= 种不同的方法.
      3.两个计数原理的区别
      分类加法计数原理和分步乘法计数原理解决的都是有关做一件事的不同方法的种数问题,区别在于:分类加法计数原理针对的是“分类”问题,其中各种方法 ,用其中 都可以做完这件事;分步乘法计数原理针对的是“分步”问题,各个步骤中的方法 ,只有 才算做完这件事.
      4.两个计数原理解决计数问题时的方法
      最重要的是在开始计算之前要进行仔细分析——是需要分类还是需要分步.
      (1)分类要做到“ ”.分类后再分别对每一类进行计数,最后用分类加法计数原理求和,得到总数.
      (2)分步要做到“ ”,即完成了所有步骤,恰好完成任务,当然步与步之间要 ,分步后再计算每一步的方法数,最后根据分步乘法计数原理,把完成每一步的方法数相乘,得到总数.
      考点一 分类加法计数原理
      【例题】(1)现有5幅不同的油画,2幅不同的国画,7幅不同的水彩画,从这些画中选一幅布置房间,则不同的选法共有( )
      A.7种B.9种C.14种D.70种
      (2)为了方便广大市民接种新冠疫苗,提高新冠疫苗接种率,某区卫健委在城区设立了11个接种点,在乡镇设立了19个接种点.某市民为了在同一接种点顺利完成新冠疫苗接种,则不同接种点的选法共有( )
      A.11种B.19种C.30种D.209种
      (3)从甲地出发前往乙地,一天中有4趟汽车、3趟火车和1趟航班可供选择.某人某天要从甲地出发,去乙地旅游,则所有不同走法的种数是( )
      A.16B.15C.12D.8
      (4)解1道数学题,有两种方法,有2个人只会用第一种方法,有3个人只会用第二种方法,从这5个人中选1个人能解这道题目,则不同的选法共有( )
      A.4种B.5种C.6种D.9种
      (5)书架的第1层放有4本不同的计算机书,第2层放有3本不同的文艺书,第3层放有2本不同的体育书.从书架上任取1本书,不同的取法有 _种.
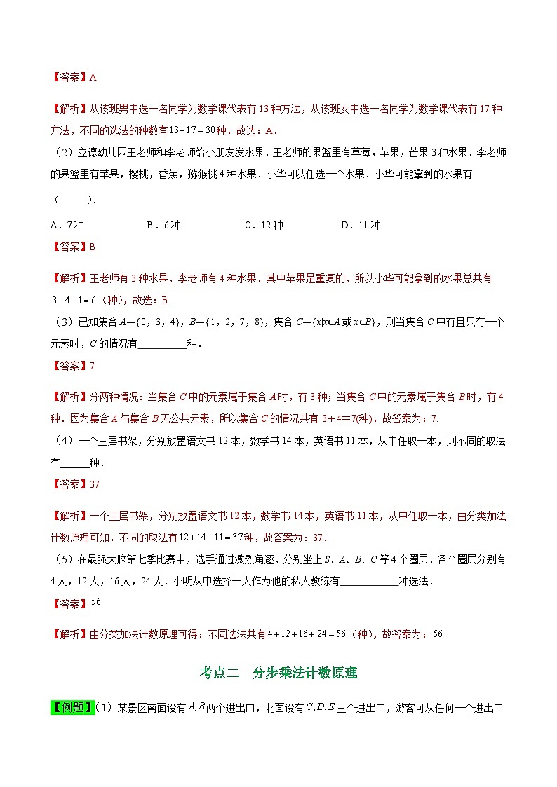
      【变式】(1)某班有男生13人,女生17人,从中选一名学生为数学课代表,则不同的选法共有( )
      A.30种B.17种C.221种D.13种
      (2)立德幼儿园王老师和李老师给小朋友发水果.王老师的果篮里有草莓,苹果,芒果3种水果.李老师的果篮里有苹果,樱桃,香蕉,猕猴桃4种水果.小华可以任选一个水果.小华可能拿到的水果有( ).
      A.7种B.6种C.12种D.11种
      (3)已知集合A={0,3,4},B={1,2,7,8},集合C={x|x∈A或x∈B},则当集合C中有且只有一个元素时,C的情况有 种.
      (4)一个三层书架,分别放置语文书12本,数学书14本,英语书11本,从中任取一本,则不同的取法有______种.
      (5)在最强大脑第七季比赛中,选手通过激烈角逐,分别坐上S、A、B、C等4个圈层.各个圈层分别有4人,12人,16人,24人.小明从中选择一人作为他的私人教练有 种选法.
      考点二 分步乘法计数原理
      【例题】(1)某景区南面设有两个进出口,北面设有三个进出口,游客可从任何一个进出口进入景区,再从另外一个进出口离开景区,游客进出景区的不同方式有( )
      A.6种B.12种C.16种D.20种
      (2)由村去村的道路有4条,由村去村的道路有3条,从村经村去村不同的走法有( )
      A.7种B.9种C.11种D.12种
      (3)某影剧院东侧有3个大门,西侧有2个大门,每个门都可进出,某人到该影剧院看表演,则他进、出门的方案有( )
      A.6种B.5种C.20种D.25种
      (4)现有四件不同款式的上衣与三条不同颜色的长裤,如果选一条长裤与一件上衣配成一套,那么不同的选法种数为( )
      A.7B.64C.12D.81
      (5)在平面直角坐标系中,点的横坐标在集合内取值,纵坐标在集合内取值,则不同的点共有 个.
      (6)加工某个零件分三道工序,第一道工序有5人,第二道工序有6人,第三道工序有4人,从中选3人每人做一道工序,则选法有 种.
      【变式】(1)某大学食堂备有6种荤菜、5种素菜、3种汤,现要配成一荤一素一汤的套餐,则可以配成不同套餐的种数为( )
      A.30B.14C.33D.90
      (2)现有3位游客来黄山旅游,分别从4个景点中任选一处游览,不同选法的种数是( )
      A.B.C.24D.12
      (3)从甲地去乙地有3班火车,从乙地去丙地有2班轮船,则从甲地去丙地可选择的旅行方式有 种.
      (4)某省新高考采用“”模式:“3”为全国统考科目语文、数学、外语,所有学生必考;“1”为首选科目,考生须在物理、历史科目中选择1个科目;“2”为再选科目,考生可在思想政治、地理、化学、生物4个科目中选择2个科目.已知小明同学必选化学,那么他可选择的方案共有( )
      A.4种B.6种C.8种D.12种
      (5)有一项活动,要从4名老师、7名男同学和8名女同学中选人参加,若需要1名老师、1名学生参加,则有 种不同的选法.
      (6)用0,2,4,6,8这五个数字,可以组成 个三位正整数.
      【方法总结】
      1.运用分类加法计数原理时,首先要根据问题的特点,确定分类标准.分类应满足:完成一类事情的任何一种方法,必须属于某一类且仅属于某一类,即类与类之间具有确定性与并列性,亦即类与类之间是独立的、互斥的.
      2.运用分步乘法计数原理时,要确定分步的标准.分步必须满足:完成一件事情必须且只须完成这几步,即各个步骤是相互依存的,且“步”与“步”之间具有连续性.
      3.在处理具体的应用问题时,必须先分清是“分类”还是“分步”,其次要搞清“分类”与“分步”的具体标准是什么,选择合理、简洁的标准处理事件,可以避免计数的重复或遗漏.
      4.对于既要运用分类加法计数原理,又要运用分步乘法计数原理的复杂问题,可以恰当地画出示意图或树形图来进行分析,掌握这点对学习本节很重要,它可使问题的分析过程更直观、更明晰,便于探索规律.
      5.解答计数应用问题的总体思路:
      根据完成事件所需的过程,对事件进行整体分类,确定可分为几大类,整体分类以后,再确定在每类中完成事件要分几个步骤,这些问题都弄清楚了,就可以根据两个基本原理解决问题了,此外,还要掌握一些非常规计数方法,如:
      (1)枚举法:将各种情况一一列举出来,它适用于种数较少且计数对象不规律的情况;
      (2)转换法:转换问题的角度或转换成其他已知问题;
      (3)间接法:若用直接法比较复杂,难以计数,则可考虑利用正难则反的策略,先计算其反面情形,再用总数减去即得.

      相关试卷

      中职高考数学一轮复习讲练测10.1 计数原理(讲)(2份,原卷版+解析版):

      这是一份中职高考数学一轮复习讲练测10.1 计数原理(讲)(2份,原卷版+解析版),文件包含中职高考数学一轮复习讲练测101计数原理讲原卷版doc、中职高考数学一轮复习讲练测101计数原理讲解析版doc等2份试卷配套教学资源,其中试卷共14页, 欢迎下载使用。

      中职高考数学一轮复习讲练测10.2 概率(讲)(2份,原卷版+解析版):

      这是一份中职高考数学一轮复习讲练测10.2 概率(讲)(2份,原卷版+解析版),文件包含中职高考数学一轮复习讲练测102概率讲原卷版doc、中职高考数学一轮复习讲练测102概率讲解析版doc等2份试卷配套教学资源,其中试卷共17页, 欢迎下载使用。

      中职高考数学一轮复习讲练测专题一0 概率与统计初步(测)(2份,原卷版+解析版):

      这是一份中职高考数学一轮复习讲练测专题一0 概率与统计初步(测)(2份,原卷版+解析版),文件包含中职高考数学一轮复习讲练测专题十概率与统计初步测原卷版doc、中职高考数学一轮复习讲练测专题十概率与统计初步测解析版doc等2份试卷配套教学资源,其中试卷共14页, 欢迎下载使用。

      资料下载及使用帮助
      版权申诉
      • 1.电子资料成功下载后不支持退换,如发现资料有内容错误问题请联系客服,如若属实,我们会补偿您的损失
      • 2.压缩包下载后请先用软件解压,再使用对应软件打开;软件版本较低时请及时更新
      • 3.资料下载成功后可在60天以内免费重复下载
      版权申诉
      若您为此资料的原创作者,认为该资料内容侵犯了您的知识产权,请扫码添加我们的相关工作人员,我们尽可能的保护您的合法权益。
      入驻教习网,可获得资源免费推广曝光,还可获得多重现金奖励,申请 精品资源制作, 工作室入驻。
      版权申诉二维码
      欢迎来到教习网
      • 900万优选资源,让备课更轻松
      • 600万优选试题,支持自由组卷
      • 高质量可编辑,日均更新2000+
      • 百万教师选择,专业更值得信赖
      微信扫码注册
      手机号注册
      手机号码

      手机号格式错误

      手机验证码 获取验证码 获取验证码

      手机验证码已经成功发送,5分钟内有效

      设置密码

      6-20个字符,数字、字母或符号

      注册即视为同意教习网「注册协议」「隐私条款」
      QQ注册
      手机号注册
      微信注册

      注册成功

      返回
      顶部
      精选专题 初中月考 教师福利
      添加客服微信 获取1对1服务
      微信扫描添加客服
      Baidu
      map