所属成套资源:【新教材核心素养】北师大版生物七年级下册课件+单元教学设计+教案+导学案+分层练习+思维导图
- 【新教材核心素养】北师大版生物七年级下册 4.6.3.1合理膳食与食品安全(第1课时)分层作业(含答案) 试卷 0 次下载
- 【新教材核心素养】北师大版生物七年级下册 4.6.3.1合理膳食与食品安全(第1课时)导学案(含答案) 学案 0 次下载
- 【新教材核心素养】北师大版生物七年级下册 4.6.3.2合理膳食与食品安全(第2课时)分层作业(含答案) 试卷 0 次下载
- 【新教材核心素养】北师大版生物七年级下册 4.6.3.2合理膳食与食品安全(第2课时)导学案(含答案) 学案 0 次下载
- 【新教材核心素养】北师大版生物七年级下册 4.7.1.1血液(第1课时)(课件+单元教学设计+教案+思维导图) 课件 0 次下载
北师大版(2024)七年级下册(2024)第3节 合理膳食与食品安全获奖教学ppt课件
展开
这是一份北师大版(2024)七年级下册(2024)第3节 合理膳食与食品安全获奖教学ppt课件,文件包含大单元整体教学设计北师大版生物七下4632合理膳食与食品安全第二课时课件共30张PPT+视频素材pptx、大单元整体教学设计北师大版生物七下《4632合理膳食与食品安全第二课时》教案doc、大单元整体教学设计北师大版版生物七下第6章人体的营养单元教学设计docx、大单元整体教学设计北师大版版生物七下第6章人体的营养思维导图doc等4份课件配套教学资源,其中PPT共29页, 欢迎下载使用。
生命观念:①通过分析一天食谱的营养状况,了解评价饮食结构的方法和均衡膳食的标准。②举例说出日常生活中食品安全方面的例子。科学思维:培养学生的实践能力,获取信息和加工信息的能力。探究实践:通过活动分析一天食谱的营养状况,培养学生的分析能力、综合思考能力和实践应用能力。态度责任:了解合理膳食与食品安全在健康生活中的意义,形成健康意识,培养良好的饮食习惯。
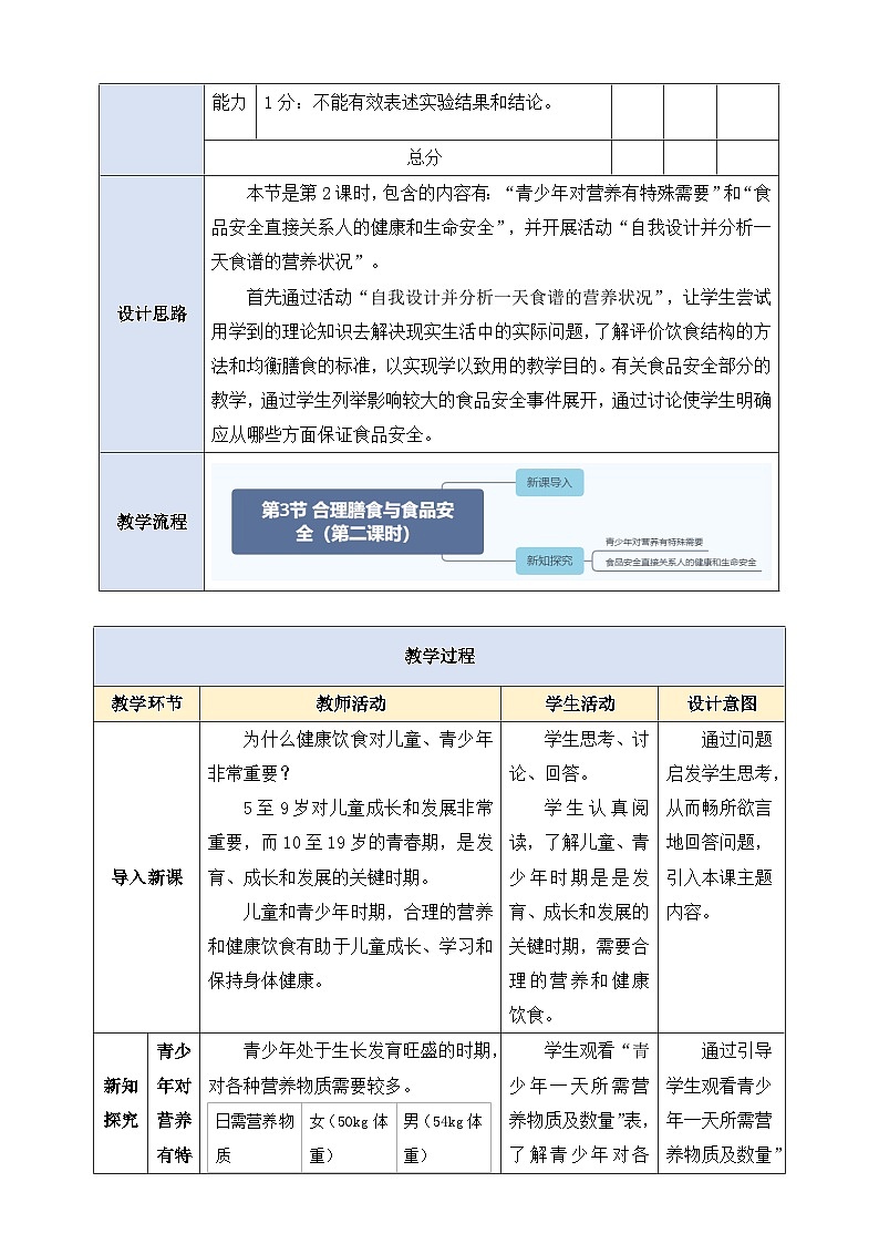
为什么健康饮食对儿童、青少年非常重要?
5至9岁对儿童成长和发展非常重要,而10至19岁的青春期,是发育、成长和发展的关键时期
儿童和青少年时期,合理的营养和健康饮食有助于儿童成长、学习和保持身体健康
一、青少年对营养有特殊需要
青少年处于生长发育旺盛的时期,对各种营养物质需要较多
蛋白质是构成人体细胞的基本物质;人体的生长发育、组织的更新等都离不开蛋白质。因此处在生长发育旺盛时期的青少年,每天需要补充一定量的蛋白质,以满足生长发育的需要。
青少年膳食指南:(1)多吃谷类,供给充足的能量。 (2)保证鱼、肉、蛋、奶、豆类和蔬菜的摄入。 (3)参加体力活动,避免盲目节食。
分析以下几份食谱,哪份设计的更全面合理?为什么?
活动:分析一天食谱的营养状况
目的要求记录一天的食谱,计算能量摄取量并分析营养状况。方法步骤1.详细记录一天中三餐的主要食物种类,并称重或估计重量。2.对照各类食物的营养成分表(教材第30~32页),记录每种食物主要含有的三种营养成分。3.根据表中提供的数据,计算每种食物所含有的能量。4.分别计算每餐食物所含有的总能量。5.分别统计每餐中各种营养成分的比例。
讨论1.如何评价你的饮食结构是否合理?2.你认为自己的饮食结构存在哪些问题?3.如何进一步修改你的食谱,使之更加科学、合理?
一天食谱中食物所含的营养成分及能量
合理的饮食搭配是:早餐要选择能量高的食物,以足够的热量来保证上午的活动;午餐既要补充上午的能量消耗,又要为下午的消耗储备能量,因此午餐食品要含有丰富的蛋白质和脂肪;晚餐不宜食用过多的蛋白质和脂肪,以吃谷类食品和清淡的蔬菜为宜。
小丽是一名在校中学生,分析并改良小丽的“一日食谱”
“民以食为天”,食品提供的营养物质和能量保证了我们生命活动的正常进行。食品如果存在影响健康的因素,将会导致人患病甚至危及生命
二、食品安全直接关系人的健康和生命安全
《中华人民共和国食品安全法》规定:在我国境内从事食品生产经营者,应当按照法律、法规和食品安全标准从事生产经营活动。违法从事食品生产经营者应负法律责任。 任何组织或者个人有权举报食品安全违法行为,依法向有关部门了解食品安全信息,对食品安全监督管理工作提出意见和建议。
请你观察食品包装袋,讨论:
1.应当关注食品包装上的哪些内容?2.怎样判断包装食品是否合格?3.怎样判断包装食品是否过了保质期?
① 包装是否完好② 营养成分、生产日期、保质期、配料表、生产厂家、防伪条形码等
1.应当关注食品包装上的哪些内容?
(2)怎样判断包装食品是否合格?
食品生产许可证编号由SC(“生产”的汉语拼音字母缩写)和14位阿拉伯数字组成。SC编码实行一企一证,一经实行不再改变,每一位号码都包含对应的信息,从而实现溯源管理。
(3)怎样判断包装食品是否过了保质期?
查看生产日期以及保质期计算
拓展:绿色食品:产自良好生态环境,无污染、安全、优质的食品
在生产过程中允许限量使用限定的化学合成物质
在生产过程中不允许使用任何有害化学合成物质
自学教材26-27页,思考:在日常生活中怎样才能保证食品对健康无害?
① 保证购买的食品或食品原料是安全可靠的② 保证食品清洁并采用正确的加工方法制作食品③ 注意食品保存的方法与时间
①购买蔬菜、鱼、肉等非包装食品时,应注意哪些问题?
购买非包装食品应查看颜色是否新鲜、气味是否有异常等。购买散装食品要注意其卫生状况,如有无防蝇、防尘设施等。
②保证食品清洁并采用正确的加工方法制作食品
生吃的蔬菜和水果要清洗干净;生、熟食品的制作要分开;动物性食品要保证充足的加工时间,确保食物中的病原体和寄生虫及卵在加热中被杀死;豆浆要保证完全煮沸;家庭腌制咸菜、泡菜等要保证腌制一段时间后再食用等
③注意食品保存的方法与时间
在冰箱中贮存食品时,生、熟食品应分开存放,新鲜食物和剩余食物不要混放;低温冷藏只适于短期贮存食品,贮存时间过长食品也会变质;食品保持需要适宜的容器,如盐、酱油、醋等调味品不适于保持在金属容器中等
(1)蔬菜、水果一定要清洗或去皮后食用。(2)厨房和炊具只有经常保持干净,才不会污染食品。(3)购买袋装或盒装食品时,一定要看其是否过了保质期。(4)远离地摊,远离地沟油。(5)不吃烧烤等。
为了保证食品安全,我们应该怎么做?
课外读:预防食物中毒
食物中毒可分为细菌性中毒、有毒动植物引起的中毒、化学性食物中毒和真菌中毒。
① 保证购买的食品或食品原料是安全可靠的
② 保证食品清洁并采用正确的加工方法制作食品
③ 注意食品保存的方法与时间
青少年需每天补充一定量的蛋白质,满足生长发育
分析一天食谱的营养状况
1.均衡膳食是保证青少年正常生长发育的基础。下列做法不符合均衡膳食的是( )A.不吃早餐,偏食挑食B.食物多样,合理搭配C.规律进餐,适量饮水D.吃动平衡,健康体重
2.“舌尖上的安全,味蕾上的健康”,越来越被人们关注。以下生活中常见的做法合理的是( ) A.马铃薯发芽后,掰掉芽就可放心食用B.刚刚过期的食品,只要没看到发霉就可以食用C.水果有腐烂迹象时,即使削掉腐烂部分也不能食用D.带“虫眼的蔬菜和水果,农药含量少,可放心购买
相关课件
这是一份北师大版(2024)七年级下册(2024)第2节 血液循环评优课教学课件ppt,文件包含大单元整体教学设计北师大版生物七下4725血液循环第五课时课件共28张PPTpptx、大单元整体教学设计北师大版生物七下《4725血液循环第五课时》教案doc、第7章人体的物质运输大单元教学设计docx、第7章人体的物质运输思维导图doc等4份课件配套教学资源,其中PPT共27页, 欢迎下载使用。
这是一份北师大版(2024)七年级下册(2024)第4单元 人体的结构和生理第7章 人体的物质运输第2节 血液循环完整版教学ppt课件,文件包含大单元整体教学设计北师大版生物七下4724血液循环第四课时课件共27张PPTpptx、大单元整体教学设计北师大版生物七下4724血液循环第四课时教案doc、第7章人体的物质运输大单元教学设计docx、第7章人体的物质运输思维导图doc等4份课件配套教学资源,其中PPT共26页, 欢迎下载使用。
这是一份初中生物北师大版(2024)七年级下册(2024)第2节 血液循环优质教学课件ppt,文件包含大单元整体教学设计北师大版生物七下4722血液循环第二课时课件共32张PPT+视频素材pptx、大单元整体教学设计北师大版生物七下《4722血液循环第二课时》教案doc、第7章人体的物质运输大单元教学设计docx、第7章人体的物质运输思维导图doc等4份课件配套教学资源,其中PPT共31页, 欢迎下载使用。

