所属成套资源:(广东专用)中考数学三轮考前冲刺押题练习 (2份,原卷版+解析版)
- (广东专用)中考数学三轮考前冲刺押题练习第7-9题(三角形 四边形 圆和三大函数综合)(2份,原卷版+解析版) 试卷 0 次下载
- (广东专用)中考数学三轮考前冲刺押题练习第10题 函数与动态几何 规律和最值问题(2份,原卷版+解析版) 试卷 0 次下载
- (广东专用)中考数学三轮考前冲刺押题练习第14题 几何问题 函数及其实际应用 二次函数(2份,原卷版+解析版) 试卷 0 次下载
- (广东专用)中考数学三轮考前冲刺押题练习第15题 最值 四边形 规律(2份,原卷版+解析版) 试卷 0 次下载
- (广东专用)中考数学三轮考前冲刺押题练习第16题 实数计算,解方程或不等式组,化简求值(2份,原卷版+解析版) 试卷 0 次下载
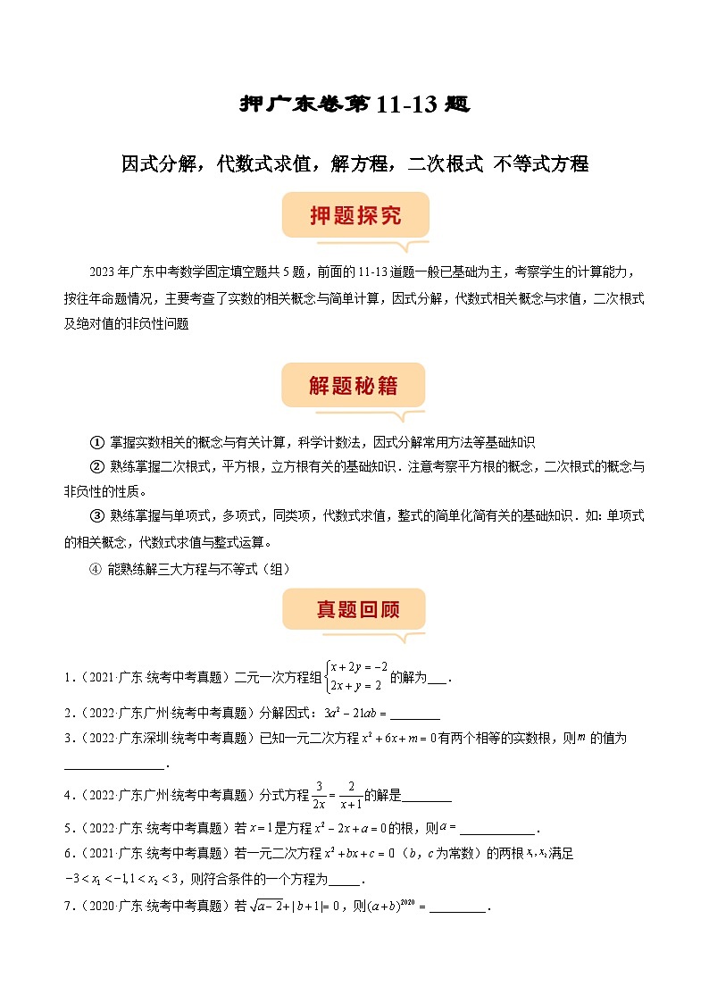
(广东专用)中考数学三轮考前冲刺押题练习第11-13题 因式分解,代数式求值,解方程,二次根式 不等式方程(2份,原卷版+解析版)
展开
这是一份(广东专用)中考数学三轮考前冲刺押题练习第11-13题 因式分解,代数式求值,解方程,二次根式 不等式方程(2份,原卷版+解析版),文件包含广东专用中考数学三轮考前冲刺押题练习第11-13题因式分解代数式求值解方程二次根式不等式方程原卷版doc、广东专用中考数学三轮考前冲刺押题练习第11-13题因式分解代数式求值解方程二次根式不等式方程解析版doc等2份试卷配套教学资源,其中试卷共15页, 欢迎下载使用。
2023年广东中考数学固定填空题共5题,前面的11-13道题一般已基础为主,考察学生的计算能力,
按往年命题情况,主要考查了实数的相关概念与简单计算,因式分解,代数式相关概念与求值,二次根式及绝对值的非负性问题
① 掌握实数相关的概念与有关计算,科学计数法,因式分解常用方法等基础知识
② 熟练掌握二次根式,平方根,立方根有关的基础知识.注意考察平方根的概念,二次根式的概念与非负性的性质。
③ 熟练掌握与单项式,多项式,同类项,代数式求值,整式的简单化简有关的基础知识.如:单项式的相关概念,代数式求值与整式运算。
④ 能熟练解三大方程与不等式(组)
1.(2021·广东·统考中考真题)二元一次方程组的解为___.
2.(2022·广东广州·统考中考真题)分解因式:________
3.(2022·广东深圳·统考中考真题)已知一元二次方程有两个相等的实数根,则的值为________________.
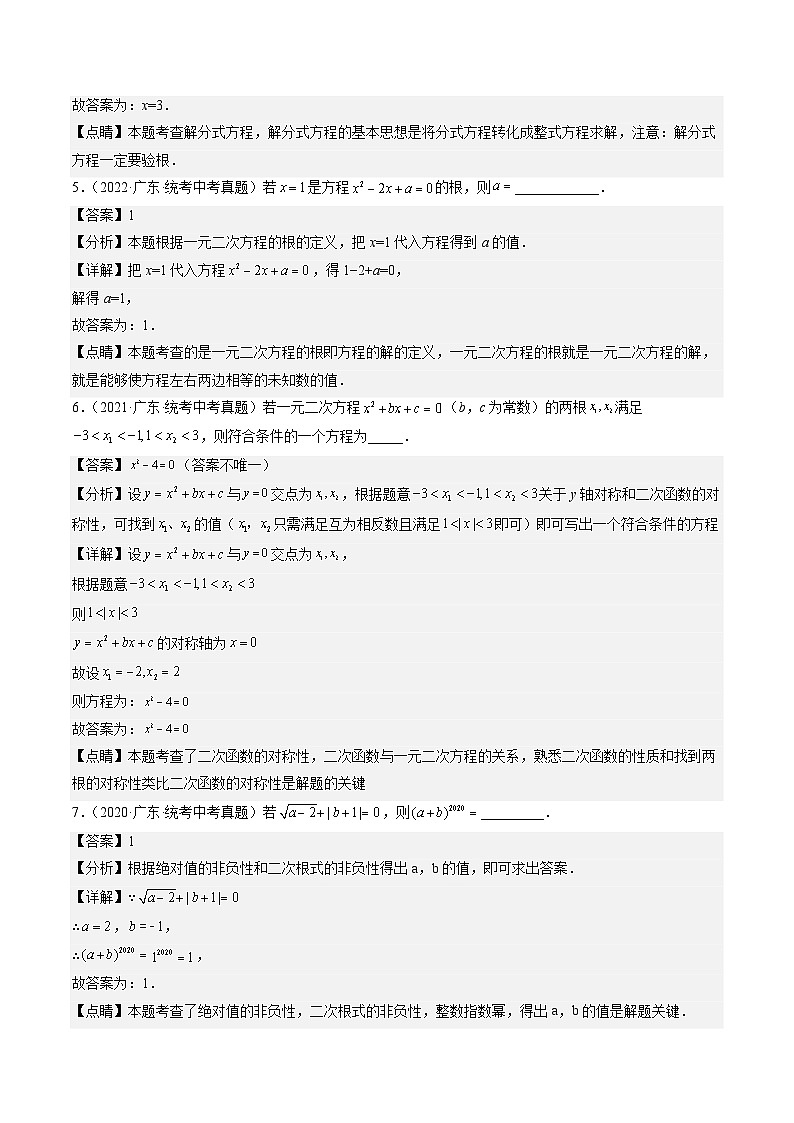
4.(2022·广东广州·统考中考真题)分式方程的解是________
5.(2022·广东·统考中考真题)若是方程的根,则____________.
6.(2021·广东·统考中考真题)若一元二次方程(b,c为常数)的两根满足,则符合条件的一个方程为_____.
7.(2020·广东·统考中考真题)若,则_________.
8.(2020·广东·统考中考真题)已知,,计算的值为_________.
9.(2023·广东揭阳·统考一模)若、是方程的两个实数根,则的值为______.
10.(2017年初中毕业升学考试(湖南张家界卷)数学(带解析))因式分解:=_____.
11.(2023·广东东莞·虎门五中校联考一模)分解因式______.
12.(2023·广东深圳·二模)分解因式____________.
13.(2023·广东深圳·二模)若式子在实数范围内有意义,则的取值范围是_________.
14.(2023·广东深圳·校考一模)因式分解:2a2﹣8=_____.
15.(2023·广东东莞·校考三模)已知m、n是方程的两个实数根,则代数式_______.
16.(2023·广东珠海·校考一模)分式方程的解是_________.
17.(2023·广东惠州·统考一模)分解因式:__________.
18.(2023·广东惠州·统考一模)若,则的值为__________.
19.(2023·广东河源·统考一模)已知,则代数式值= _______.
20.(2023·广东东莞·校考一模)若代数式有意义,则实数x的取值范围是 ________.
21.(2023·广东东莞·校考一模)若实数,分别满足的两个根,则__________________.
22.(2023·广东江门·统考一模)已知方程组,则x+y=_____.
23.(2023·广东广州·执信中学校考一模)已知ab=7,a+b=2,则多项式a2b+ab2﹣20的值为_____.
24.(2023·广东广州·执信中学校考一模)分式的值比分式的值大3,则x为______.
25.(2023·广东深圳·深圳市南山外国语学校校联考二模)若与互为相反数,则的值是______.
26.(2023·广东东莞·东莞中学南城学校校联考一模)若,为实数,且满足,则的值为________.
27.(2023·广东东莞·东莞中学南城学校校联考一模)计算:______.
28.(2023·广东深圳·校联考模拟预测)定义新运算“”,规定:,若关于x的不等式组的解集为,则a的取值范围是________.
29.(2023·广东珠海·统考一模)若是一元二次方程的两个根,则的值是________.
相关试卷
这是一份(广东专用)中考数学三轮考前冲刺押题练习第19题 几何证明与计算(2份,原卷版+解析版),文件包含广东专用中考数学三轮考前冲刺押题练习第19题几何证明与计算原卷版doc、广东专用中考数学三轮考前冲刺押题练习第19题几何证明与计算解析版doc等2份试卷配套教学资源,其中试卷共31页, 欢迎下载使用。
这是一份(广东专用)中考数学三轮考前冲刺押题练习第18题 作图与几何证明(2份,原卷版+解析版),文件包含广东专用中考数学三轮考前冲刺押题练习第18题作图与几何证明原卷版doc、广东专用中考数学三轮考前冲刺押题练习第18题作图与几何证明解析版doc等2份试卷配套教学资源,其中试卷共35页, 欢迎下载使用。
这是一份(广东专用)中考数学三轮考前冲刺押题练习第17题 统计与概率(2份,原卷版+解析版),文件包含广东专用中考数学三轮考前冲刺押题练习第17题统计与概率原卷版doc、广东专用中考数学三轮考前冲刺押题练习第17题统计与概率解析版doc等2份试卷配套教学资源,其中试卷共46页, 欢迎下载使用。

