所属成套资源:部编版2024高中语文选择性必修下册同步课件+教案
语文10.2 归去来兮辞并序公开课教学设计
展开
这是一份语文10.2 归去来兮辞并序公开课教学设计,共6页。教案主要包含了三段中找出答案等内容,欢迎下载使用。
PPT展示陶渊明的朋友圈
师:东晋大诗人陶渊明在朋友圈发布了“辞官宣言”,并晒出几张归隐田园的生活照。
朋友们在评论区提出了几个问题,请你从陶渊明的《归去来兮辞》中找到答案,并帮他回复。
任务一:知人论世
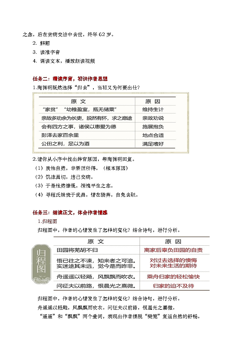
1.陶渊明(约365—427),一名潜,字元亮,浔阳柴桑(今江西省九江市)人,自称“五柳先生”,卒后朋友私谥“靖节”,故后人称其为“靖节先生”。东晋诗人、辞赋家、散文家。
曾任江州祭酒、镇军参军、建威参军、彭泽令等职,最后一次出仕为彭泽令,八十多天便弃官而去,从此归隐田园。此后的22年,虽忧愤常积于心,生活困窘多难,却再无出仕之念,后在贫病交迫中去世,终年62岁。
解题
读准字音
诵读文本,播放朗读视频
任务二:精读序言,初识作者思想
1.陶渊明既然选择“归去”,当初又为何要出仕?
2.请你从小序中找出辞官原因,帮陶渊明回复。
(1)质性自然,非矫厉所得。(根本原因)
(2)饥冻虽切,违己交病。
(3)于是怅然慷慨,深愧平生之志。
(4)寻程氏妹丧于武昌,情在骏奔,自免去职。
任务三:细读正文,体会作者情感
1.归程图
归程图中,作者的心情发生了怎样的变化?结合诗句,进行分析。
归程图中,作者的心情发生了怎样的变化?结合诗句,进行分析。
舟遥遥以轻飏,风飘飘而吹衣。问征夫以前路,恨晨光之熹微。
“遥遥”和“飘飘”两个叠词,表现出作者摆脱“樊笼”复返自然的舒畅。
“问征夫”(欲知归途尚有多远)、“恨晨光”(时间为何过得如此之慢)的行为心理,尤其一个“恨”字,归心似箭,迫切之情,溢于言表。
2.归舍图
“僮仆欢迎,稚子候门”“携幼入室,有酒盈樽”描写了热闹喜悦的归家画面;
“引壶觞以自酌,眄庭柯以怡颜。倚南窗以寄傲,审容膝之易安。”描写了闲适怡然的居家生活。
3.归园图
第二段中松菊和孤松有何深刻内涵?
松菊在中国古代文人笔下常是高洁脱俗的象征。“松菊犹存”喻指诗人自己高洁品格仍在,未被世俗所染。“抚孤松而盘桓”作者借孤松以咏怀,表现自己卓然独立的坚贞气节。
归园图中,作者的心情怎样?结合诗句,进行分析。
“云无心以出岫,鸟倦飞而知还。”
拟人,把云和鸟人格化,用“无心”形容流云,用“知还”形容倦鸟。以云的无心出山,象征自己的无意求富贵而出来做官,说明出仕是无心的,表现了作者的反省和自责;借鸟的倦飞还巢,象征自己的急于辞官归田,含蓄表达了他对仕途生活的厌倦之情和对自由生活的向往。
4.归田图
东晋大诗人陶渊明归去的生活如何?快乐吗?作者隐居乡村的生活乐趣,从哪些方面可以看出?请你从第二、三段中找出答案。
“悦亲戚之情话”:家庭之乐
“乐琴书以消忧”:悠闲之乐
“农人告余以春及,将有事于西畴”:乡邻之乐
“既窈窕以寻壑,亦崎岖而经丘”:出游之乐
5.归之悟
第四段:东晋大诗人陶渊明归去之后,有何感悟?面对短暂的余生,陶渊明决定怎样度过?请你从第四段中找出答案。
任务四:深度探究
探究一:品自然之情
田园生活真的像陶渊明笔下那样美好吗?
吾年过五十,少而穷苦,每以家弊,东西游走。性刚才拙,与物多忤。自量为己,必贻俗患,僶俛辞世,使汝等幼而饥寒。
——《与子俨等疏》
可见,诗人归隐后躬耕田园,劳作不可谓不辛苦,生活不可闻不艰难。披星戴月,却时常忍饥挨饿,可见生活并不如所写那么美好。
除此之外,文中还有这样的一些句子:
琴书以消忧。
感吾生之行休。
世与我而相违,复驾言兮焉求?
寓形宇内复几时?曷不委心任去留?
胡为乎遑遑欲何之?
可以看出作者的快乐也不是很纯粹的快乐。对此你怎么看?有人认为这篇文章集中表现作者回归田园之“乐”,有人认为其“乐中有悲”,认同哪一种说法?
背景链接:东晋末年,国家动荡不安,战乱频仍,政治腐败。为了争夺权力,仕途上充满了险恶,官场上充斥着贪污贿赂之风,再加上门阀制度森严,许多有志之士不能施展抱负,悲愤不已。家道中落的陶潜直到29岁的“高龄”才出仕为官,但终其一生,他所做的也不过是祭酒、参军、县丞一类的芝麻小官,不仅壮志无法施展,而且不得不在苟合取容中降志辱身,与一些官场人物虛与委蛇。
乐中有悲:人生短暂之悲、济世不得之悲、理想破灭之悲
隐居乡村、贫贱终身,是为了维护自身尊严、保持人格独立。这是一种无奈也是一种挣扎,更是一种悲号!这是理想破灭、济世不得之悲。
探究二:品人物形象
从《归去来兮辞》中,你读到了一个怎样的陶渊明?
鄙弃官场是他的节操,
淡泊明志是他的追求,
躬耕田野是他的生活保障,
诗酒琴书是他的生活情趣,
乐天知命是他人生的真谛。
探究三:悟归隐真谛
余秋雨曾在《西湖梦》中批判隐士文化是“一种无目的的浪费,封闭式的道徳完善导向了总体上的不道徳”,谈谈你对古代归隐现象的看法。
隐逸的道路基本上是逃避现实的,诗文中不免有哲保身、知足安命的消极成分,对社会的发展确也缺少实质性的推动作用。
但我们不能将这种评价简单化、绝对化,而是要进行深入的理解。如陶渊明,“富贵非吾愿,帝乡不可期”,他本不愿出仕,也不适合为官,他不肯降志辱心与士族阶层同流合污,无法将自己融入污浊黑暗的官场生活中去,弃职归隐便成为他必然的选择。
归隐自然才可享受种种人生乐趣,才能寄托心灵,这也正是他执着追求自己理想的一个表现。他过了二十年的隐居生活,但仍不能忘世,借《拟古》《读》和一些咏史的题目抒写有关政治的感慨。
几进几出,陶渊明要逃避的,只是污浊的官场,是政治,而不是生活本身。他是热爱生活的,他的田园和家庭就是他要归向的地方。这里就是最真实自然的人间乐园。这产生了人生的和谐,这更是信念的强大和精神的崇高!
课堂总结:
《归去来兮辞》是陶渊明辞官归隐之际与上流社会公开决裂的政治宣言。文章绝大部分篇幅描写他脱离官场的无限喜悦,想象归隐田园的无限乐趣,表现了作者对大自然和隐居生活的向往和热爱。
课后作业:
1.陶渊明《归去来兮辞》起笔两句“ , ”表达出对田园生活的向往。
2.我们经常用陶渊明《归去来兮辞》中“ , ”两句来表达过去不可挽回,未来则可把握。
3.陶渊明《归去来兮辞》中“ , ”两句写诗人问道于行人,恨晨光微弱,不见前路,表现作者归心似箭。
4.陶渊明《归去来兮辞》中“ , ”两句写诗人拄杖或游或息,时时昂首远望,畅享自然风景。
5.陶渊明《归去来兮辞》中“ , ”两句省察生命之有限,生年无多,何不顺从心愿而行?
6.陶渊明《归去来兮辞》中回顾当初为了谋生而出仕,而今感到悲哀,自责之词是: , ?
7.陶渊明在《归去来兮辞》中认为自己走入迷途还不太远的自恕自慰之词是: , 。
《归去来兮辞》描写归乡途中作者弃官归乡的畅快心情的句子是: , 。
9.陶渊明在《归去来兮辞》中用“ , ”两句表达了顺应自然、乐天安命的决心。
10.《归去来兮辞》中“ , 。”两句形成了鲜明的对比,即精神上的富足、孤高与物质生活的清贫之间的对比。
课题
统编版高中语文选择性必修下册
第三单元《归去来兮辞并序》
课 型
新授课
课 时
3课时
教材分析
《归去来兮辞》是陶渊明辞仕归隐的宣言书。文章绝大部分篇幅描写他脱离官场的无限喜悦,想象归隐田园的无限乐趣,表现了作者对大自然和隐居生活的向往和热爱。
教学目标
语言建构与运用:诵读文章,积累重要文言词汇,掌握文言词句。
思维发展与提升:结合背景,探究作者辞官归隐的原因。
审美鉴赏与创造:了解作品所呈现的情感状态和人生境界,感受古代散文的真情和理趣。
文化传承与理解:理解作者辞官归田,不与当时黑暗的上层社会同流合污、热爱田园生活的积极精神。
教学重点
理解作者辞官归田,不与当时黑暗的上层社会同流合污、热爱田园生活的积极精神。
教学难点
了解作品所呈现的情感状态和人生境界,感受古代散文的真情和理趣。
相关教案
这是一份高中语文人教统编版选择性必修 下册9.2 *项脊轩志获奖教案及反思,共6页。
这是一份语文选择性必修 下册8 茶馆(节选)精品教学设计及反思,共6页。
这是一份高中语文人教统编版选择性必修 下册7.1 风景谈公开课教学设计,共7页。

