所属成套资源:【夺分宝典】备考2025年中考物理二轮总复习71个重难点亮点专题专练(全国通用)
- 专题57 电学难度(含图像)综合计算问题(原卷版+解析版)--【夺分宝典】中考物理电学知识体系必考重点亮点难点(专练) 试卷 0 次下载
- 专题58 力学与热学综合计算类问题(原卷版+解析版)--【夺分宝典】中考物理力热电综合体系必考重难点(专练) 试卷 0 次下载
- 专题60 力学与电学综合计算类问题(原卷版+解析版)--【夺分宝典】中考物理力热电综合体系必考重难点(专练) 试卷 0 次下载
- 专题61 力热电综合计算类问题(原卷版+解析版)--【夺分宝典】中考物理力热电综合体系必考重难点(专练) 试卷 0 次下载
- 专题62 磁现象情景题问题(原卷版+解析版)--【夺分宝典】中考物理磁学知识体系必考重点(专练) 试卷 0 次下载
专题59 电学与热学综合计算类问题(原卷版+解析版)--【夺分宝典】中考物理力热电综合体系必考重难点(专练)
展开
这是一份专题59 电学与热学综合计算类问题(原卷版+解析版)--【夺分宝典】中考物理力热电综合体系必考重难点(专练),文件包含专题59电学与热学综合计算类问题原卷版doc、专题59电学与热学综合计算类问题解析版doc等2份试卷配套教学资源,其中试卷共22页, 欢迎下载使用。
专题59 电学与热学综合计算类问题
1. (2023湖南怀化)甲图是一款恒温箱的内部原理电路图,工作电压220V,电热丝的阻值为44Ω;控制电路电源电压为8V,继电器线圈的电阻,滑动变阻器(调温电阻)的最大阻值为130Ω;热敏电阻的阻值随温度t变化的关系如乙图所示。和均置于恒温箱中,当继电器线圈中电流达到50mA,继电器的衔铁会把弹簧片吸到左边,右边工作电路断电停止加热。求:
(1)加热时,经过的电流?
(2)当最高控温设置在时,滑动变阻器接人电路中的阻值应为多少?
(3)利用恒温箱把1kg的牛奶从加热到,牛奶吸收多少热量?(牛奶的比热容())
(4)把1kg的牛奶从加热到需要2min,则该恒温箱的加热效率为多少?(结果精确到0.1%)
【答案】(1);(2);(3);(4)
【解析】(1)如图,恒温箱加热时,经过的电流为
(2)如图乙所示,当最高控温设置在时,热敏电阻,继电器线圈中电流达到50mA,则图甲中三个电阻串联的总电阻为
则滑动变阻器接人电路中的阻值应为
(3)利用恒温箱把1kg的牛奶从加热到,牛奶吸收多少热量为
(4)如图甲,恒温箱将牛奶加热这2min需要消耗的电能为
则该恒温箱的加热效率为
答:(1)加热时,经过的电流为;
(2)当最高控温设置在时,滑动变阻器接人电路中的阻值应为;
(3)恒温箱把1kg的牛奶从加热到,牛奶吸收热量为;
(4)该恒温箱的加热效率为。
2. (2023湖南岳阳)小明同学设计了一款自动控温烧水壶,其电路原理如图甲所示。S1为温控开关,当温度低于98℃时自动闭合,当温度达到100℃时自动断开。电源电压恒为220V,S为总开关。R为水壶的电热丝,其阻值是44Ω。
(1)求R工作时的电流;
(2)求R工作时的电功率;
(3)某次烧水过程中,壶的加热效率恒为75%,水的初温为20℃,质量视为不变。从开关S闭合到温控开关S1第一次断开水吸收的热量为2.64×105J,S1每次断开的时间均为48s。将S1第一次断开时作为计时起点,作出此后水的温度—时间图像如图乙。求S1第一次断开后220s内电路消耗的总电能。
【答案】(1)5A;(2)1100W;(3)35200J
【解析】(1)电源电压恒为220V,水壶的电热丝的阻值是44Ω,则工作时的电流为
(2)电热丝电阻的电功率为
(3)根据从开关S闭合到温控开关S1第一次断开水吸收的热量为2.64×105J,可求水的质量为
当把水从98℃加热至100℃,吸收的热量为
则消耗的电能为
那么需要加热的时间为
所以当温控开关S1闭合到自动断开,所需要的时间为
所以根据计算,可知S1第一次断开后220s内,电路中一共加热4次,由上述计算可知,加热一次需要消耗的电能为8800J,那么该次加热需要消耗的总电能为
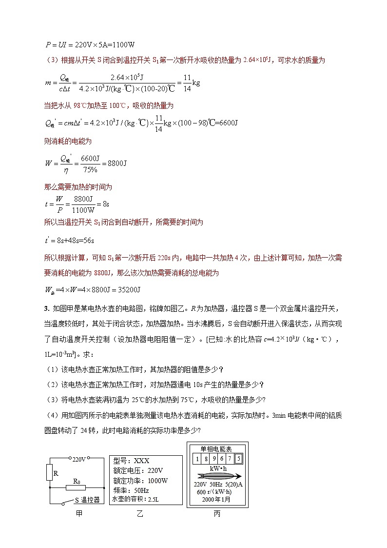
3. 如图甲是某电热水壶的电路图,铭牌如图乙。R为加热器,温控器S是一个双金属片温控开关,当温度较低时,其处于闭合状态,加热器加热。当水沸腾后,S会自动断开进入保温状态,从而实现了自动温度开关控制(设加热器电阻阻值一定)。[已知:水的比热容c=4.2103J/(kg·℃),1L=10-3m3]。求:
(1)该电热水壶正常加热工作时,其加热器的阻值是多少?
(2)该电热水壶正常加热工作时,对加热器通电10s产生的热量是多少?
(3)将电热水壶装满初温为25℃的水加热到75℃,水吸收的热量是多少?
(4)用如图丙所示的电能表单独测量该电热水壶消耗的电能,实际加热时。3min电能表中间的铝质圆盘转动了24转,此时电路消耗的实际功率是多少?
【答案】(1)48.4Ω;(2)10000J;(3)525000J;(4)0.8kW
【解析】(1)当温度较低时,温控器S处于闭合状态,而R0短路,电路为R的简单电路,电路电阻较小,根据P=可知,电水壶处于加热状态,由表中数据知加热功率为1000W,由P=UI=得,加热电阻的阻值为
R====48.4Ω
即加热器的阻值是48.4Ω。
(2)若正常工作时,对加热器通电10s产生的热量
Q=W=P加热t=1000W×10s=10000J
即加热器通电10s产生的热量是10000J。
(3)一满壶水的质量
m=V=1.0×103kg/m3×2.5×10-3m3=2.5kg
水吸收的热量
Q吸=cmΔt=4.2103J/(kg·℃)×2.5kg×(75℃-25℃)=525000J
即水吸收的热量是525000J。
(4)电热水壶消耗的电能
W= kWh=0.04 kWh
电热水壶的实际功率
P===0.8 kW
即电路消耗的实际功率是0.8 kW。
4.康康家有一台家用电水壶如图甲,他发现电水壶有加热和保温两种功能。如图乙所示是其内部电路的简图,、均为加热电阻,通过旋转旋钮开关可以实现加热和保温两种功能的切换。电水壶加热功率为,保温功率为。[,]求:
(1)把的水从40℃加热到100℃,水需要吸收的热量;
(2)不计热量损失,使用电水壶的加热挡完成问题(1)中的加热过程需要的时间;
(3)忽略温度对电阻阻值的影响,加热电阻的阻值。
【答案】(1)1.26×105J;(2)126s;(3)1051.6Ω
【解析】(1)水的质量为
水需要吸收的热量为
(2)由于不计热量损失,所以电水壶的加热挡消耗的电能为
由得,电水壶加热过程需要的时间为
(3)当旋钮开关接2时,只有接入电路,此时为加热状态
由,得
已知家庭电路的电压是,所以R2的阻值为
当旋钮开关接1时,与串联,此时为保温状态,电路中的总电阻为
根据欧姆定律及串联电路电流、电压规律得R1的阻值为
5. (2023黑龙江大庆)图甲为某品牌饮水机及其铭牌,图乙为其内部简化电路图,该饮水机有加热和保温两个挡位。R1、R2均为电热丝,当热水箱中水温降至70℃时通过自动开关S2切换到加热挡,当温度达到100℃时自动切换到保温挡,饮水机始终在额定电压下工作,已知c水=4.2×103J/(kg·℃)。求:
(1)电热丝R1的阻值;
(2)热水箱中的水由70℃加热到 100℃所吸收的热量;
(3)饮水机处于保温挡工作22s时间内电热丝R1产生的热量。
【答案】(1)440Ω;(2);(3)2000J
【解析】(1)由图乙可知,当开关S1闭合,开关S2接b时,电路中只有R2,由可知,饮水机处于加热状态,则R2的阻值为
当开关S1闭合,开关S2接a时,R1和R2串联,总电阻最大,由可知,饮水机处于保温状态,则此时电路的总电阻为
则电热丝R1的阻值为
(2)根据可得,热水箱中的水由70℃加热到 100℃所吸收的热量为
(3)当饮水机处于保温挡工作时,由欧姆定律可得,电路中电流为
根据串联电路的电流特点和可得,饮水机处于保温挡工作22s时间内电热丝R1产生的热量为
答:(1)电热丝R1的阻值为440Ω;
(2)热水箱中的水由70℃加热到 100℃所吸收的热量为;
(3)饮水机处于保温挡工作22s时间内电热丝R1产生的热量为2000J。
6. 如图为小明家的电压力锅,图是它的铭牌,在锅内装入2.5kg初温为15℃的食材,加热至 95℃,已知,问:
(1)电压力锅加热时,电流为______A,电阻为______Ω;
(2)此过程中,食材吸热______J;这些热量相当于完全燃烧______m3天然气放出的热量;
(3)若该压力锅的加热效率为 80%,此加热过程需要多长时间?
【答案】 (1) 5 44 (2)6.6×105 0.015 (3) 750s
【解析】(1)由图可知,电压力锅加热功率为1100W,额定电压为220V,由可得电压力锅加热时的电流
由可得电阻
(2)食材吸收热量
根据题意,由可得这些热量相当于天然气完全燃烧所需的体积,即
(3)若该压力锅的加热效率为 80%,根据可得加热这些食材所需要的电能
由可得加热过程所需时间
答:(1)电压力锅加热时,电流为5A,电阻为44Ω;
(2)食材吸热6.6×105J;这些热量相当于完全燃烧0.015m3天然气放出的热量;
(3)若该压力锅的加热效率为 80%,此加热过程需要750s。
7. (2023山东潍坊)恒温箱广泛应用于医疗、科研、化工等行业部门,图示为某恒温箱的工作原理图。S为电源开关,通过控制温控开关可实现“保温”“加热”两个挡位间的切换。电源电压,、是电热丝,,“加热”时恒温箱的电功率。将恒温箱两气孔封闭,闭合开关S,置于“加热”挡位,箱内温度从升至设定的恒温温度,用时130s,该段时间内的加热效率。恒温箱的容积,箱内空气密度,箱内空气的比热容。求:
(1)“保温”时恒温箱的电功率;
(2)电热丝的阻值;
(3)恒温箱的恒温温度。
【答案】(1);(2);(3)
【解析】(1)由图可知,当闭合开关S,温控开关S1置于右边两个触点时,R1和R2并联,根据并联电路的电阻特点可知,此时电路中的总电阻最小,由可知,电路中的总功率最大,恒温箱处于加热挡,当闭合开关S,温控开关S1置于左边触点时,只有R1工作,电路中的总电阻最大,总功率最小,恒温箱处于保温挡,“恒温”时恒温箱的电功率为
(2)由于并联电路中各用电器的电功率之和等于电路的总功率,则加热挡工作时R2的电功率为
由可知,R2阻值为
(3)由可知,恒温箱消耗的电能为
由可知,恒温箱内气体吸收的热量为
由可知,恒温箱内气体的质量为
由可知,恒温箱的恒温温度为
(1)“保温”时恒温箱的电功率为;
(2)电热丝的阻值为;
(3)恒温箱的恒温温度为。
8. (2023辽宁营口)某款带保温功能的电水壶,其简化电路图如图所示,S为总开关, S1为自动控制开关, R1和R2为阻值不变的发热电阻,R2=840Ω, 加热功率为 1210W,电水壶将质量1kg、初温20℃的水烧开,加热效率为84%。[c 水=4.2×103J/(kg∙℃),标准大气压]求:
(1)水吸收的热量;
(2) 把水烧开需要多长时间(结果保留整数);
(3)电水壶的保温功率。
【答案】(1)3.36×105J;(2)331s;(3)55W
【解析】
(1)在一个标准大气压下,将1kg、20℃的水烧开即为100℃,温度升高了80℃,则水吸收的热量为
(2)加热器加热过程中将电能转化内能,加热器加热效率为84%,根据热平衡方程可得
即把水烧开所需时间
(3)电源电压为220V,R1和R2为阻值不变的发热电阻,当闭合开关S、S1时,只有电阻R1接入电路,此时为高温档,由公式
可得
当只闭合开关S时,R1和R2串联,电阻最大,电水壶为保温档,电路中总电阻为
R总= R1+R2=40Ω+840Ω=880Ω
保温功率为
答:(1)电水壶将质量1kg、初温20℃的水烧开,水吸收的热量3.36×105J;
(2)电热水壶把水烧开需要的时间约为331s;
(3)电水壶的保温功率为55W。
9. (2023山东东营) 小明家购置了一款多功能电暖器。如图甲所示,其内装有4kg导热油,转动旋钮可实现高、中、低不同挡位之间的切换,图乙是其内部电路原理图,其中四个发热电阻阻值相同。
(1)电暖器低温挡工作时,开关应处于_____位置(选填“1”“2”或“3”)。
(2)已知中温挡额定功率为1000W,求电阻R的阻值和高温挡的额定功率。
(3)使用高温挡正常工作5min,导热油温度由15℃升高到75℃,若消耗的电能有84%被导热油吸收,求导热油的比热容。
(4)根据所学的电学知识,请你提出一条安全使用电暖器的建议。
【答案】 (1)1 (2) 48.4Ω 2000W (3) 2.1×103J/(kg·℃) (4) 大功率电器要接地线(合理即可)
【解析】(1)由电路图可知,开关处于1位置时,两个R串联,总电阻为2R,开关处于2位置时,是一个R的简单电路,开关处于3位置时,两个R并联,总电阻为。根据可知,当开关处于1位置时,为低温挡,当开关处于2位置时,为中温挡,当开关处于3位置时,为高温挡。
(2)中温挡时,根据可知
高温挡功率为
(3)高温挡正常工作5min产生的热量为
导热油吸收的热量为
导热油的比热容为
为了安全,大功率用电器应接地线,以防触电。
10.(2023江苏泰州) 小华查看家中电炖锅的说明书后发现:电炖锅有低温、中温、高温三挡;电阻,,该电炖锅的原理图如图所示。请解答:
(1)闭合开关S、S1,电炖锅处于______挡;
(2)电炖锅高温挡的额定功率为多大?
(3)正常工作时,使用电炖锅高温挡加热10min,可将一锅1.5kg的汤从20℃加热到100℃,电炖锅的加热效率是多少?(汤的比热容取4×103J/(kg·℃))
【答案】 (1)低温 (2)1000W (3) 80%
【解析】(1)闭合开关S、S1时,只有电阻R1接入电路;闭合开关S、S2时,只有电阻R2接入电路;闭合开关S、S1、S2时,俩电阻并联接入电路,有由并联电路中总电阻小于任一分电阻,此时电路电阻最小;且R1=4R2,根据可知闭合开关S、S1时,电路电阻最大,功率最小,为低温挡;根据可知闭合开关S、S1、S2时,电路电阻最小,功率最大,为高温挡;闭合开关S、S2时,为中温挡。
(2)已知闭合开关S、S1、S2时,为高温挡;且R1=4R2,则高温挡时电路电阻
故电炖锅高温挡的额定功率
(3)由可得,正常工作时,使用电炖锅高温挡加热10min消耗的电能
1.5kg的汤从20℃加热到100℃吸收的热量
则电炖锅的加热效率
11. 某品牌家用电热水器的简化电路如图所示,热水器有快加热、慢加热和保温三个工作状态。热水器内装有40kg的水,慢加热额定功率为1210W,保温额定功率为605W,R1、R2均为加热电阻(温度对电阻的影响忽略不计)。(水的比热c=4.2×103J/(kg•℃))求:
(1)热水器把水从20℃加热到70℃时,水吸收的热量是多少J?
(2)开关S1闭合,S2接b点时,电热水器处于慢加热工作状态,电阻R1的阻值是多少Ω?
(3)电热水器在快加热工作状态下正常工作,要产生2.42×106J的热量,需要多少s?
【答案】(1);(2);(3)1000s
【解析】(1)热水器把水从20℃加热到70℃时,水吸收的热量为
(2)根据
所以电阻R1的阻值是
(3)当开关S1断开,S2接b点时,电热水器处于保温工作状态,此时
解得
当开关S1闭合,S2接a点时,电热水器处于快加热工作状态,此时的加热功率为
根据
解得加热时间为
12. 下表是小李家部分用电器的参数。
(1)表中所有用电器同时正常工作的总功率是多少千瓦?
(2)电饭锅正常工作时的电流是多少?
(3)电烙铁正常工作时的电阻是多少?
(4)小李家有一款电热水壶、加热效率是75%正常工作时,将质量是3.63kg,初温是20℃的水加热至30℃,需要2.8min。小李在某次烧水时,发现这个电热水壶的实际功率只有1000W,则这次烧水时,小李家的实际电压是多少?(设电热水壶电阻不受温度影响)
【答案】(1)1.36kW;(2)5A;(3)484Ω;(4)200V
【解析】(1)表中所有用电器同时正常工作的总功率
P总=P锅+P烙+P灯=1100W+100W+16W×10=1360W=1.36kW
(2)电饭锅正常工作时的电流
I锅=
(3)电烙铁正常工作时的电阻
R烙=
(4)水吸收的热量
Q吸=cmΔt=4.2×103J/(kg·℃)×3.63kg×(30℃-20℃)=1.5246×105J
电热水壶消耗的电能
W=
电热水壶的额定功率
P额=
电热水壶的电阻
R壶=
实际电压
答:(1)表中所有用电器同时正常工作的总功率是1.36千瓦;
(2)电饭锅正常工作时的电流是5A;
(3)电烙铁正常工作时的电阻是484Ω;
(4)小李家的实际电压是200V。
用电器
额定电压/V
额定功率/W
数量/个
电饭锅
220
1100
1
电烙铁
100
1
节能灯
16
10
相关试卷
这是一份专题60 力学与电学综合计算类问题(原卷版+解析版)--【夺分宝典】中考物理力热电综合体系必考重难点(专练),文件包含专题60力学与电学综合计算类问题原卷版doc、专题60力学与电学综合计算类问题解析版doc等2份试卷配套教学资源,其中试卷共26页, 欢迎下载使用。
这是一份专题54 电路故障类问题(原卷版+解析版)--【夺分宝典】中考物理电学知识体系必考重点亮点难点(专练),文件包含专题54电路故障类问题原卷版doc、专题54电路故障类问题解析版doc等2份试卷配套教学资源,其中试卷共20页, 欢迎下载使用。
这是一份专题53 设计电路类问题(原卷版+解析版)--【夺分宝典】中考物理电学知识体系必考重点亮点难点(专练),文件包含专题53设计电路类问题原卷版doc、专题53设计电路类问题解析版doc等2份试卷配套教学资源,其中试卷共19页, 欢迎下载使用。

