所属成套资源:人教版(2024)九年级化学上册单元、期中、期末测试卷多份
陕西省2024九年级化学上册第二单元我们周围的空气学情评估试卷(附答案人教版)
展开
这是一份陕西省2024九年级化学上册第二单元我们周围的空气学情评估试卷(附答案人教版),共8页。
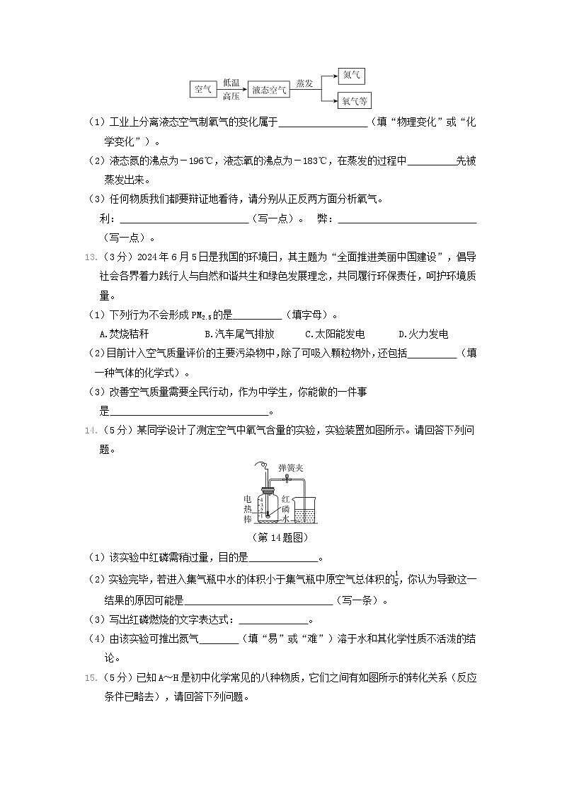
第二单元 学情评估卷一、选择题(共9小题,每小题2分,计18分。每小题只有一个选项是符合题意的)1.在空气中:①氧气、②氮气、③二氧化碳、④稀有气体,各成分含量由大到小的顺序是( )A.②>①>④>③ B.①>②>③>④ C.②>①>③>④ D.①>③>②>④2.分类是学习化学的基本方法之一。下列物质中,属于纯净物的是( )A.澄清石灰水 B.汽水 C.冰水共存物 D.海水3.空气是一种宝贵的自然资源。下列有关空气及其成分的说法中,正确的是( )A.洁净的空气是纯净物 B.食品袋中充入氮气能起到防腐作用C.空气中稀有气体的含量极少,没有任何用途 D.氮气化学性质不活泼,不与任何物质发生反应4.化学变化中往往伴随着发光、放热等现象。下列化学变化中的实验现象描述正确的是( )A.磷在空气中燃烧产生大量的白雾B.木炭在空气中燃烧发出淡蓝色火焰C.硫在氧气中燃烧发出淡蓝色火焰,生成刺激性气味气体D.铁丝在氧气中剧烈燃烧,火星四射,生成黑色固体5.下列关于实验室制取氧气的实验操作,先后顺序正确的是( )A.制取气体应先装试剂,后检查装置气密性B.过氧化氢制氧气:先加二氧化锰,后加过氧化氢溶液C.排水法收集氧气时,先将导管放入集气瓶中,后加热试剂D.加热高锰酸钾并用排水法收集氧气结束时,先熄灭酒精灯,后移出导管6.下列图示不能正确反映两概念间的关系的是( )7.对下列实验指定容器中的水,其解释没有体现水的主要作用的是( )8.下列有关氧气制取的实验操作中,正确的是( ) A.检查装置气密性 B.高锰酸钾制取氧气 C.氧气验满 D.氧气的收集9.下列所示的四个图像能正确反映对应变化关系的是( )A.图1:两份完全相同的过氧化氢溶液在有无二氧化锰的情况下产生氧气B.图2:红磷在密闭容器中燃烧时,容器内压强的变化C.图3:向一定质量的二氧化锰固体粉末中不断加入过氧化氢溶液D.图4:加热一定质量的高锰酸钾固体二、填空及简答题(共6小题,计24分)10.(5分)我们的生产、生活等都与空气有着密切的联系,请用空气中含有的物质的名称填空:(1)可用于制氮肥的气体是 。(2)电工“测电笔”内充有的气体是 。(3)可用于医疗急救和切割金属的是 。(4)植物光合作用需要的气体是 。(5)酥脆的饼干放置在空气中过一段时间后变软,是因为空气中含有 。11.(2分)掌握物质的分类、物质的变化及性质是学习化学的基础。(1)以 作为分类依据,可将物质分为纯净物和混合物。(2)下列物质:①氮气、②五氧化二磷、③生理盐水、④汽水、⑤雨水、⑥洁净的空气、⑦二氧化碳、⑧澄清石灰水、⑨矿泉水、⑩液态氧,其中属于纯净物的是 (填序号)。12.(4分)空气中氧气约占21%,利用分离液态空气的方法得到氧气是工业上制取氧气的重要途径,下面是工业上制氧气的流程图:(1)工业上分离液态空气制氧气的变化属于 (填“物理变化”或“化学变化”)。(2)液态氮的沸点为-196℃,液态氧的沸点为-183℃,在蒸发的过程中 先被蒸发出来。(3)任何物质我们都要辩证地看待,请分别从正反两方面分析氧气。利: (写一点)。 弊: (写一点)。13.(3分)2024年6月5日是我国的环境日,其主题为“全面推进美丽中国建设”,倡导社会各界着力践行人与自然和谐共生和绿色发展理念,共同履行环保责任,呵护环境质量。(1)下列行为不会形成PM2.5的是 (填字母)。A.焚烧秸秆 B.汽车尾气排放 C.太阳能发电 D.火力发电(2)目前计入空气质量评价的主要污染物中,除了可吸入颗粒物外,还包括 (填一种气体的化学式)。(3)改善空气质量需要全民行动,作为中学生,你能做的一件事是 。14.(5分)某同学设计了测定空气中氧气含量的实验,实验装置如图所示。请回答下列问题。(第14题图)(1)该实验中红磷需稍过量,目的是 。(2)实验完毕,若进入集气瓶中水的体积小于集气瓶中原空气总体积的15,你认为导致这一结果的原因可能是 (写一条)。(3)写出红磷燃烧的文字表达式: 。 (4)由该实验可推出氮气 (填“易”或“难”)溶于水和其化学性质不活泼的结论。15.(5分)已知A~H是初中化学常见的八种物质,它们之间有如图所示的转化关系(反应条件已略去),请回答下列问题。(第15题图)(1)反应①的文字表达式为 ,物质B在该反应中所起的作用是 。(2)反应③在生活中的用途是 。(3)反应②和反应③中体现出气体C的化学性质是 。三、实验及探究题(共3小题,计18分)16.(5分)化学是一门以实验为基础的科学。实验室制取氧气常用到下列装置,请回答下列问题。(1)实验室用高锰酸钾制取氧气的文字表达式为 。(2)可以选择装置E收集氧气的原因是 。(3)实验室制气体时,选择装置B作为发生装置的依据是 ;实验时,装置B中长颈漏斗下端管口要伸入液面以下的原因是 。17.(7分)如图所示为探究氧气的性质的实验,请回答下列问题。(1)实验Ⅰ中可观察到的实验现象是 。(2)实验Ⅱ为硫在氧气中燃烧的实验,写出硫在氧气中燃烧的文字表达式: 。(3)实验Ⅲ为铁丝的燃烧实验。①步骤a中,将铁丝绕成螺旋状的目的是 。②在实验Ⅲ中,可观察到步骤b中铁丝不能燃烧,步骤c中铁丝能燃烧,说明铁丝燃烧的剧烈程度与 有关。(4)通过以上实验,说明氧气是一种化学性质 (填“比较活泼”“很活泼”或“不活泼”)的气体,能与许多物质发生化学反应。(5)下列是化学实验小组的四位同学在实验室做有关氧气的性质实验的操作,其中错误的是 (填字母)。A.小周将盛有红热木炭的燃烧匙从瓶口往下缓慢插入盛有氧气的集气瓶中B.小吴做硫在氧气中燃烧的实验,用排水法收集氧气时集气瓶中少量水未排完就停止收集C.小郑做铁丝在氧气中燃烧的实验之前,先用砂纸把铁丝表面的铁锈打磨掉D.小王在酒精灯的火焰上引燃细铁丝底端的火柴后,立即将其插入盛有氧气的集气瓶中18.(6分)84消毒液、过氧化氢溶液都是常用的消毒剂,兴趣小组对两种消毒剂进行了如下探究活动。【查阅资料】84消毒液的有效成分是次氯酸钠。【实验1】(1)取少量84消毒液于试管中,滴加过氧化氢溶液,发现有大量气泡产生;然后 (填写实验操作和现象),证明产生的气体是氧气。【提出问题】在上述反应中,次氯酸钠的作用是什么?【作出猜想】(2)猜想一:作反应物,次氯酸钠与过氧化氢溶液发生化学反应;猜想二:作 ,类似过氧化氢分解制氧气时二氧化锰的作用。【实验2】(3)①按如图所示组装实验装置,并 。②向锥形瓶中加入30mL84消毒液,注射器中吸入25mL过氧化氢溶液。③将注射器中的过氧化氢溶液平均分5次注入锥形瓶中;每次注入过氧化氢溶液,待不再产生气泡后,记录收集气体的总体积(忽略其他因素对测量结果造成的影响)见下表。(4)分析表中数据得出“猜想一正确”,其依据是 。【分析讨论】(5)过氧化氢与次氯酸钠反应除生成氧气外,还生成氯化钠和水,该反应的文字表达式为 。【拓展反思】生活中常用消毒剂除84消毒液、过氧化氢溶液外,还有75%酒精、过氧乙酸等,在使用各种消毒剂时,要考虑它们的性质。切记:科学使用,注意安全!参考答案7.A 点拨:硫在氧气中燃烧生成污染空气的二氧化硫气体,水的作用是吸收二氧化硫,防止污染空气,A错误;红磷燃烧消耗氧气,生成五氧化二磷,量筒中的水在大气压作用下进入集气瓶中,进入集气瓶中水的体积与消耗氧气的体积相同,可以通过量筒中水的体积变化得出氧气的体积,B正确;铁丝在氧气中会剧烈燃烧,火星四射,所以水的作用是防止生成的熔融物溅落下来,使集气瓶炸裂,C正确;利用排水法收集氧气,氧气不易溶于水,水可以排出集气瓶中的空气保证所收集的氧气更纯净,D正确。9.B 点拨:催化剂只能改变反应速率,不影响产生氧气的质量,两份完全相同的过氧化氢溶液最终产生的氧气的质量相等,A项错误;红磷在密闭容器中燃烧,开始时红磷燃烧放出大量的热,容器内压强先增大,随着反应的进行,氧气被消耗,容器内压强逐渐减小,最终容器内压强比反应前小,B项正确;向一定质量的二氧化锰固体粉末中不断加入过氧化氢溶液,二氧化锰作为催化剂,反应前后质量不变,C项错误;高锰酸钾分解生成锰酸钾、二氧化锰和氧气,加热至完全分解后固体总质量减少,但不会减少为零,D项错误。10.(1)氮气 (2)稀有气体 (3)氧气 (4)二氧化碳 (5)水11.(1)物质的种类 (2)①②⑦⑩12.(1)物理变化 (2)氮气 (3)供给呼吸(合理即可);使食物腐烂变质(合理即可)13.(1)C (2)CO(或SO2或NO2,合理即可) (3)绿色出行(合理即可)14.(1)将集气瓶内的氧气全部消耗 (2)未冷却至室温就打开弹簧夹(合理即可) (3)红磷+氧气点燃五氧化二磷 (4)难15.(1)过氧化氢水+氧气;催化作用(2)提供热量 (3)助燃性(合理即可)点拨:A~H是初中化学常见的八种物质,无色气体C和淡黄色粉末E反应会生成有刺激性气味的气体F,淡黄色的硫在氧气中燃烧生成具有刺激性气味的二氧化硫,所以C是氧气,E是硫,F是二氧化硫;氧气和黑色固体G会生成无色气体H,碳在氧气中燃烧生成无色的二氧化碳,所以G是碳,H是二氧化碳;过氧化氢在二氧化锰的催化作用下分解生成水和氧气,所以B是二氧化锰,A是过氧化氢,D是水,代入框图,验证合理。16.(1)高锰酸钾锰酸钾+二氧化锰+氧气 (2)氧气不易溶于水且不与水反应(3)反应物是固体和液体或液体和液体,反应条件不需要加热;防止生成的气体从长颈漏斗逸出17.(1)木条复燃 (2)硫+氧气点燃二氧化硫 (3)①增大铁丝与氧气的接触面积 ②氧气浓度(4)比较活泼 (5)D18.(1)将带有火星的木条伸入试管中,木条复燃(2)催化剂(3)①检查装置气密性(4)从第3次开始,加入相同体积的过氧化氢溶液,产生气体体积不同(5)次氯酸钠+过氧化氢氯化钠+水+氧气点拨:(2)由题目猜想二中信息知,次氯酸钠的作用可能与过氧化氢分解反应中二氧化锰的作用类似,作为反应的催化剂。(4)分析题表数据,从第3次开始,虽然加入过氧化氢溶液体积相同,但是产生气体体积不同,说明次氯酸钠参与了反应,逐渐被消耗,不符合催化剂的性质,因此猜想一成立。(5)次氯酸钠和过氧化氢反应生成氯化钠、水和氧气,反应的文字表达式为次氯酸钠+过氧化氢氯化钠+水+氧气。选项ABCD实验装置硫在氧气中燃烧测定空气中氧气含量铁丝在氧气中燃烧排水法收集氧气解释集气瓶中的水:吸收放出的热量量筒中的水:通过水体积的变化得出O2体积集气瓶中的水:冷却溅落的熔融物,防止集气瓶炸裂集气瓶中的水:先将集气瓶内的空气排净,后便于观察O2何时收集满次数第1次第2次第3次第4次第5次收集气体的总体积/mL140280365370375答案速查123456789ACBDBDAAB

