2024~2025学年河南省通许县七年级上学期12月月考生物试卷(解析版)
展开
这是一份2024~2025学年河南省通许县七年级上学期12月月考生物试卷(解析版),共19页。试卷主要包含了 以下动物体的结构属于器官的是等内容,欢迎下载使用。
1.本试卷共4页,分为选择题和非选择题,满分50分,考试时间50分钟。
2.答卷前请将装订线内的项目填写清楚。
选择题(共20小题,20分)
下列每小题列出的四个选项中,只有一个选项是最符合题目要求的。请将正确选项的英文字母代号填在每小题后的括号内。
1. 大自然有许多神奇的自然现象,下列描述能体现生命现象的是( )
A. 雷雨交加B. 艳阳高照
C. 秋雁南飞D. 寒风凛冽
【答案】C
【分析】生命现象是指生物具有的新陈代谢、生长发育、繁殖、遗传和变异、应激性等特征。
【详解】A.春雨绵绵是自然现象,没有体现生命现象,故A错误。
B.艳阳高照是自然现象,没有体现生命现象,故B错误。
C.秋雁南飞是大雁的迁徙行为,体现了生命现象中的对外界刺激作出反应等特征,故C正确。
D.寒风凛冽是自然现象,没有体现生命现象,故D错误。
故选C。
2. 下列选项中,全部属于生物的一组是( )
A. 病毒、绿萝、蚂蚁B. 打印机、鲸鱼、斑马
C. 珊瑚、月季、机器人D. 仙人掌、钟乳石、香菇
【答案】A
【分析】生物的特征:1.生物的生活需要营养。2.生物能够进行呼吸。3.生物能排出体内产生的废物。4.生物能够对外界刺激作出反应。5.生物能够生长和繁殖。6.生物都有遗传和变异的特征。7.除病毒外,生物都是由细胞构成的。
【详解】A.病毒虽然结构简单,但它能寄生在活细胞内进行繁殖,具有生物的部分特征(如遗传、繁殖),因此病毒被认为是生物;绿萝是一种植物,具有生物的所有特征;蚂蚁是一种昆虫,也属于动物类生物,A正确。
B.打印机是人类制造的机械装置,没有生命特征;鲸鱼和斑马都是动物,具有生物的所有特征,B错误。
C.“珊瑚”是成千上万的珊瑚虫骨骼(由碳酸钙组成)在数百年至数千年的生长过程中形成,故珊瑚没有生命,不属于生物;月季是一种植物,具有生长、繁殖等生物特征;但机器人是人类制造的机械装置,它不具备生物的特征,如生长、繁殖、新陈代谢等,因此机器人不是生物,C错误。
D.仙人掌是一种植物,具有生长、繁殖等生物特征;香菇是一种真菌,也属于生物;但钟乳石是由碳酸钙等矿物质在水滴的长期作用下逐渐形成的,它不具备生物的特征,如生长、繁殖等,因此钟乳石不是生物,D错误。
故选A。
3. 夏季大雨过后,蚯蚓纷纷爬到地面上来。小秦观察到这一现象,他认为:蚯蚓爬到地面上来是因为土壤中缺少氧气。这属于科学探究步骤中的( )
A. 作出假设B. 表达交流
C. 提出问题D. 得出结论
【答案】A
【分析】科学探究的一般过程:提出问题、作出假设、制定计划、实施计划、得出结论、表达和交流。
【详解】科学探究的一般过程是从发现问题、提出问题开始的,发现问题后,根据自己已有的知识和生活经验对问题的答案作出假设。设计探究的方案,包括选择材料、设计方法步骤等。按照探究方案进行探究,得到结果,再分析所得的结果与假设是否相符,从而得出结论。并不是所有的问题都一次探究得到正确的结论。有时,由于探究的方法不够完善,也可能得出错误的结论。因此,在得出结论后,还需要对整个探究过程进行反思、表达和交流。可见,小秦观察到“夏季大雨过后,蚯蚓纷纷爬到地面上来”的现象,认为:蚯蚓爬到地面上来是因为土壤中缺少氧气,这属于科学探究步骤中的作出假设。A符合题意,BCD不符合题意。
故选A。
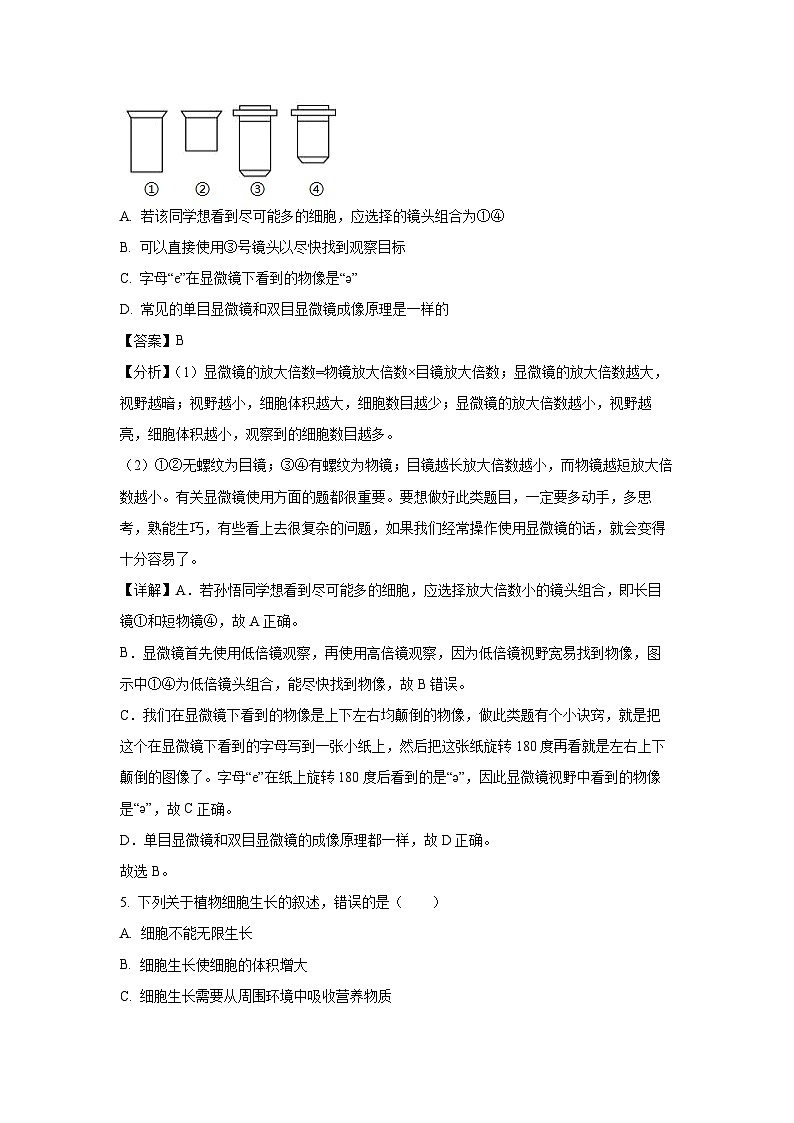
4. 某同学使用显微镜观察写有字母“e”的玻片和洋葱鳞片叶内表皮细胞临时装片,以下说法错误的是( )
A. 若该同学想看到尽可能多的细胞,应选择的镜头组合为①④
B. 可以直接使用③号镜头以尽快找到观察目标
C. 字母“e”在显微镜下看到的物像是“ə”
D. 常见的单目显微镜和双目显微镜成像原理是一样的
【答案】B
【分析】(1)显微镜的放大倍数=物镜放大倍数×目镜放大倍数;显微镜的放大倍数越大,视野越暗;视野越小,细胞体积越大,细胞数目越少;显微镜的放大倍数越小,视野越亮,细胞体积越小,观察到的细胞数目越多。
(2)①②无螺纹为目镜;③④有螺纹为物镜;目镜越长放大倍数越小,而物镜越短放大倍数越小。有关显微镜使用方面的题都很重要。要想做好此类题目,一定要多动手,多思考,熟能生巧,有些看上去很复杂的问题,如果我们经常操作使用显微镜的话,就会变得十分容易了。
【详解】A.若孙悟同学想看到尽可能多的细胞,应选择放大倍数小的镜头组合,即长目镜①和短物镜④,故A正确。
B.显微镜首先使用低倍镜观察,再使用高倍镜观察,因为低倍镜视野宽易找到物像,图示中①④为低倍镜头组合,能尽快找到物像,故B错误。
C.我们在显微镜下看到的物像是上下左右均颠倒的物像,做此类题有个小诀窍,就是把这个在显微镜下看到的字母写到一张小纸上,然后把这张纸旋转180度再看就是左右上下颠倒的图像了。字母“e”在纸上旋转180度后看到的是“ə”,因此显微镜视野中看到的物像是“ə”,故C正确。
D.单目显微镜和双目显微镜的成像原理都一样,故D正确。
故选B。
5. 下列关于植物细胞生长的叙述,错误的是( )
A. 细胞不能无限生长
B. 细胞生长使细胞的体积增大
C. 细胞生长需要从周围环境中吸收营养物质
D. 细胞生长的结果使细胞数目增加
【答案】D
【分析】(1)细胞分裂就是一个细胞分成两个细胞的过程,细胞分裂使细胞数目增多。
(2)新分裂产生的细胞体积很小,需要不断从周围环境中吸收营养物质,并且转变成组成自身的物质,体积逐渐增大,这就是细胞的生长。
【详解】ABC.细胞在生长过程中需要不断从周围环境中吸收营养物质,并且转变成组成自身的物质;细胞生长使细胞体积增大,但细胞不能无限生长;因为当细胞体积越小时表面积相对较大,易于保证细胞与外界进行物质交换。由此可见,ABC正确。
D.细胞生长的结果是使细胞体积增大,细胞分裂的结果使细胞数目增加,D错误。
故选D。
6. 生物体由小长大,与细胞的生长、分裂和分化有关,下列叙述正确的是( )
A. 细胞分裂时,细胞核先分裂
B. 植物细胞生长过程中液泡由少变多
C. 细胞分裂时,细胞质先一分为二
D. 细胞分化后会直接形成各种器官
【答案】A
【分析】细胞分裂就是一个细胞分成两个细胞的过程,新分裂产生的细胞体积很小,需要不断从周围环境中吸收营养物质,并且转变成组成自身的物质,体积逐渐增大,这就是细胞的生长。在生长过程中形态、结构、功能发生了不同的变化,这就是细胞的分化。经过细胞的分化,可以形成形态结构相似,功能相同的细胞群叫组织。
【详解】A.细胞分裂是生物体生长基础过程之一,在细胞分裂过程中,通常先进行的是细胞核的分裂,这是为了确保遗传物质的平均分配,随后才是细胞质的分裂,A正确。
B.植物细胞生长过程中,许多小液泡会逐渐融合成一个大的中央液泡;因此,液泡由多变少,B错误。
C.细胞分裂时,首先细胞核分为两个,随后细胞质分成两份,每份含有一个细胞核,C错误。
D.细胞分化是细胞功能特化的过程,但它不会直接形成完整的器官。许多分化的细胞会先形成组织,进而构成器官,D错误。
故选A
7. 要使种植的白菜高产,需要施用适量( )
A. 氮肥B. 磷肥C. 钾肥D. 硼肥
【答案】A
【分析】植物生长需要量最大的无机盐是含氮、含磷和含钾的无机盐。氮肥能促使植物的茎、叶的旺盛生长;磷肥能够促进花芽分化,提早开花结果,能使植物多开花多结果,促进幼苗根系生长和改善果实品质;钾能促进植株茎秆健壮,改善果实品质,增强植株抗寒能力。
【详解】A.白菜是叶菜类蔬菜,叶子的生长对于整个生长期及产量都有较大影响。氮元素能够促进叶片的发育和色绿,使其更为茂盛,这对于提高白菜的产量至关重要,故要使种植的白菜高产,需要施用适量氮肥,A符合题意。
BCD.磷肥有助于根系发育,钾肥通过增强抗逆性及成熟度可以对质量有所提升,硼肥多用于避免缺硼病症,但它们在白菜整个生长过程中的作用不如氮肥对产量的提升作用明显,BCD不符合题意。
故选A。
8. 以下动物体的结构属于器官的是( )
A. B.
C. D.
【答案】C
【分析】细胞是动物体结构和功能的基本单位,动物体的主要组织有上皮组织、肌肉组织、结缔组织、神经组织等。组织进一步形成器官,由几种不同的组织按照一定的次序结合在一起,形成具有一定功能的器官,再由能够共同完成一种或几种生理功能的多个器官,按照一定的次序组合在一起形成系统。最后由系统构成完整的动物体。因此,动物体的结构层次由微观到宏观依次是:细胞→组织→器官→系统→动物体。
【详解】A.如图是神经细胞,又叫神经元,是构成神经系统的结构和功能的基本单位,A错误。
B.如图细胞排列紧密,有保护作用,属于上皮组织,B错误。
C.如图结构,眼是由不同的组织按照一定的次序组合在一起构成的,是视觉器官,C正确。
D.如图是由心脏和血管按一定次序组合在一起,形成的循环系统,D错误。
故选C。
9. 自古以来,人们都惊叹于莲花清姿素容,歌颂莲花坚贞的品格,不与世俗同流合污。下列诗句的生物学解释错误的是( )
A. 接天莲叶无穷“碧”——莲叶叶肉细胞含叶绿体,叶绿体中含叶绿素
B. 映日荷花别样“红”——花瓣细胞的液泡中有色素
C. 藕断“丝”连——“丝”是植物的输导组织
D. 自洗霜刀来切“藕”——我们主要食用的部分属于莲藕的根
【答案】D
【分析】植物细胞的结构和功能不同,莲叶呈现绿色是因为叶肉细胞含叶绿体,叶绿体中含叶绿素;花瓣颜色鲜艳是因为花瓣细胞的液泡中有色素;藕断丝连中的 “丝” 是输导组织,起运输作用。莲藕是植物的茎,不是根。
【详解】A.莲叶呈现绿色是因为叶肉细胞含叶绿体,叶绿体中含叶绿素,能够吸收光能进行光合作用,故A正确。
B.花瓣细胞的液泡中有色素,使花瓣呈现不同的颜色,映日荷花别样 “红” 是因为花瓣细胞的液泡中的色素在阳光下显色,故B正确。
C.藕断 “丝” 连中的 “丝” 是输导组织,起运输作用,能够将营养物质等从一个细胞运输到另一个细胞,故C正确。
D.我们主要食用的莲藕部分属于莲藕的茎,不是根,故D错误。
故选D。
10. 下列装置能安全脱去叶片中的叶绿素的是( )
A. B.
C. D.
【答案】C
【分析】“绿叶在光下制造有机物”的实验步骤是:①暗处理:把天竺葵放到黑暗处一夜,②部分遮光:将一片叶子的一部分的上下两面用黑纸片遮盖,③脱色:光照数小时后,摘下叶片放入盛有酒精的烧杯中隔水加热,④清水漂洗, ⑤染色:滴加碘液染色。
【详解】将叶片放在盛有酒精的小烧杯中,再放入大烧杯内隔水加热,使叶片逐渐由绿色变为黄白色,目的是用酒精溶解叶片中的叶绿素,便于观察,需要“隔水”的原因是酒精易燃、易挥发,直接加热容易引起燃烧,使用水对酒精进行加热,起到控温作用,以免酒精燃烧发生危险,C符合题意。
故选C。
11. 养观赏鱼的人通常在鱼缸中放些水草,水草的主要作用是( )
A. 美化鱼缸B. 增加鱼缸内的水分
C. 增加鱼缸内的氧气D. 增加鱼缸中的二氧化碳
【答案】C
【分析】光合作用实质上是绿色植物通过叶绿体,利用光能,把二氧化碳和水转化成储存能量的有机物(如淀粉),并且释放出氧气的过程。
【详解】鱼缸中的水草能进行光合作用消耗二氧化碳并产生氧气,金鱼只能进行呼吸作用消耗氧气产生二氧化碳,故养金鱼在鱼缸中放水草的主要作用是提供氧气,ABD不符合题意,C符合题意。
故选C。
12. 下面关于叶片横切临时切片制作要领的描述中不正确的是( )
A. 刀片的夹缝中存有切下的薄片,把切下的薄片放入盛水的培养皿中,要多切几次
B. 用手捏紧并排刀片侧面,沿着叶脉的方向迅速切割
C. 把新鲜的叶片平放在载玻片上
D. 用毛笔挑选最薄的一片,制成临时切片
【答案】B
【分析】制作叶横切面的临时切片步骤: ①用镊子取一片新鲜的植物叶片,平展在载玻片上。 ②用手捏紧两个并排的双面刀片,迅速切割载玻片上的叶片。 ③将切下的薄片放入盛有清水的培养皿中。 ④用毛笔蘸取最薄的一片,将切片平整展放在滴有清水的载玻片上,盖上盖玻片,用吸水纸吸去多余的水分,制成临时玻片。
【详解】A.刀片的夹缝中存有切下的薄片,把切下的薄片放入盛水的培养皿中,要多切几次;这样,有助于挑选出薄而均匀的切片,A正确。
B.叶片横切时,应沿与叶脉垂直的方向切割,以观察其结构特征;沿叶脉方向切割无法获得横切面,B错误。
C.把新鲜的叶片平放在载玻片上有利于对叶片的处理和迅速切割,C正确。
D.用毛笔挑选最薄的一片,以确保切片的透明度和显微镜下的清晰度,D正确。
故选B。
13. 某同学利用萌发的种子探究植物的呼吸作用,实验过程及结果如图。下列相关叙述错误的是( )
A. 温度计显示的温度会升高
B. 燃烧的蜡烛放入瓶中会熄灭
C. 应该再用一组煮熟的种子作对照
D. 完善后的实验能够证明呼吸作用产生氧气
【答案】D
【分析】细胞利用氧,将有机物分解成二氧化碳和水,并且将储存在有机物中的能量释放出来,供生命活动的需要,这个过程叫做呼吸作用。
【详解】A.萌发的种子进行呼吸作用释放出能量,所以温度计显示的温度会升高,A正确。
B.萌发的种子进行呼吸作用吸收氧气,释放出二氧化碳,这样瓶中的氧气不断减少,燃烧的蜡烛放入瓶中会熄灭,B正确。
C.应该再用一组煮熟的种子作对照,这样得出的实验结果才更加科学合理,C正确。
D.完善后的实验能够证明呼吸作用释放出能量,吸收氧气,D错误。
故选D。
14. “早穿棉袄午穿纱,围着火炉吃西瓜”是对高原地区人们的生活写照。这里生产的葡萄、西瓜等水果产量高、品质好的原因是( )
A. 白天光合作用强,夜晚呼吸作用弱
B. 昼夜温差较大,夜晚呼吸作用强
C. 昼夜温差较大,白天光合作用弱
D. 白天光合作用弱,夜晚呼吸作用强
【答案】A
【分析】影响植物光合作用的外界因素有光照、二氧化碳的浓度和温度。温度也会影响呼吸作用,温度越高呼吸作用越强,消耗的有机物就越多。
【详解】光合作用制造有机物,呼吸作用分解有机物。当光合作用制造的有机物大于呼吸作用分解的有机物时,植物体内的有机物就积累起来,有机物中的淀粉转变为可溶性糖。植物的光合作用和呼吸作用都与温度有关。我国新疆产哈密瓜地区,白天温度高,光合作用强烈,晚上,植物只能进行呼吸作用,由于晚上温度低,呼吸作用微弱,因此植物体内积累的有机物就多。A符合题意,BCD不符合题意。
故选A。
15. “青青小草,踏之何忍”,践踏草坪会影响根的呼吸作用,使其缺少呼吸需要的( )
A. 水B. 氧气
C. 无机盐D. 二氧化碳
【答案】B
【分析】细胞利用氧,将有机物分解成二氧化碳和水,并且将储存在有机物中的能量释放出来,供给生命活动的需要,这个过程叫做呼吸作用。
【详解】ACD.水、无机盐和二氧化碳虽然对植物的生长有作用,但不是直接影响根系呼吸作用的因素,ACD不符合题意。
B.植物的根部需要进行呼吸作用,呼吸作用需要氧气来进行氧化分解有机物以释放能量。踏踩草坪会压实土壤,减少土壤中的空气含量,从而导致氧气不足。因此,践踏草坪会影响根的呼吸作用,使其缺少呼吸需要的氧气,B不符合题意。
故选B。
16. 某兴趣小组尝试腌制泡菜,他们将萝卜洗净切条后放入泡菜坛,然后加入适量的凉开水以及食盐、辣椒、糖、醋、姜等调味料,腌制几天后,发现萝卜条变软,原因是( )
A. 泡菜水溶液浓度低,萝卜条吸水
B. 泡菜水溶液浓度低,萝卜条失水
C. 泡菜水溶液浓度高,萝卜条吸水
D. 泡菜水溶液浓度高,萝卜条失水
【答案】D
【分析】细胞失水:当细胞周围的溶液浓度高于细胞内部时,水分子会从细胞内部移动到外部溶液中,导致细胞失水。细胞吸水:当细胞周围的溶液浓度低于细胞内部时,水分子会从外部溶液移动到细胞内部,导致细胞吸水。泡菜水溶液:在腌制泡菜时,加入的食盐、糖等调味料会使泡菜水溶液的浓度变高。
【详解】AB.如果泡菜水溶液浓度低,水分子会进入萝卜条,导致萝卜条吸水变硬,AB错误。
CD.在腌制泡菜时,加入的食盐、糖等调味料使泡菜水溶液的浓度高于萝卜条内部的浓度,水分子会从萝卜条内部移动到泡菜水溶液中,导致萝卜条失水变软,C错误,D正确。
故选D。
17. 保护树皮的意义是( )
A. 有利于有机物的运输
B. 有利于根尖的蒸腾作用
C. 使植株可以不受限制地吸收水
D. 以上三个都对
【答案】A
【分析】树皮中有韧皮部,韧皮部中有筛管,可运输有机物;树皮对木质部有保护作用,可防止木质部被破坏;同时树皮也能保护内部的结构,使水和无机盐的运输不受影响。
【详解】A.树皮中有韧皮部,韧皮部中的筛管有利于有机物的运输,保护树皮有利于有机物的运输,故A正确。
B.植物进行蒸腾作用的主要结构为叶片,保护树皮不会促进根尖进行蒸腾作用,故B错误。
C.植株吸收水和无机盐主要部位为根尖的成熟区,植物吸收水分受到环境因素的影响,保护树皮不会使植株无限制吸收水分,故C错误。
D.由题可知,B、C选项错误,故D错误。
故选A。
18. 到农场采摘果蔬已成为一种时尚,大棚草莓园更是亲子游的胜地。正在结果的草莓植株,吸收水主要通过( )
A. 叶B. 根C. 茎D. 果实
【答案】B
【分析】植物吸水主要通过根部完成,尤其是根尖的根毛区。这些根毛能够显著增大与土壤接触的表面积,从而更有效地吸收水分和无机盐。
【详解】A.叶片的主要功能是进行光合作用和蒸腾作用,它通过气孔管理水分蒸发,与吸水功能不直接相关,A错误。
B.根是植物主要的吸水部位,特别是根毛区,其细胞通过渗透作用从土壤中吸收水分,并经过导管运输至植株上部,B正确。
C.茎是输导水分和养分的通道,连接根和地上部分,但不是负责吸水的器官,C错误。
D.果实的主要功能是保护和传播种子,它不是吸水的器官,D错误。
故选B。
19. 为促进学生五育并举,学校组织学生到种植基地参观、访问、参与农作物栽培。在实践活动中了解到下列措施与目的不一致的是( )
A. 连续阴天时要在大棚中补充光照来促进农作物光合作用
B. 采收后的玉米要及时晾晒是为了降低玉米粒的呼吸作用
C. 移栽树苗时去掉部分枝叶是为了降低树苗的蒸腾作用
D. 大雨过后,及时排涝是为了保证农作物的呼吸作用得到充足的二氧化碳
【答案】D
【分析】(1)绿色植物通过叶绿体,利用光能,把二氧化碳和水转化成储存能量的有机物,并且释放出氧气的过程,叫做光合作用。影响光合作用效率的环境因素有:光照、温度、二氧化碳的浓度等。
(2)活细胞利用氧,将有机物分解成二氧化碳和水,并且将储存在有机物中的能量释放出来。供给生命活动的需要,这个过程叫作呼吸作用。
(3)蒸腾作用进行的主要部位是叶片,在一定范围内光照越强,蒸腾作用越旺盛,光照越弱,蒸腾作用越弱。
【详解】A.光是光合作用的条件,连续阴天时在大棚中补充光照能促进光合作用,提高产量,A正确。
B.采收后的玉米要及时晾晒,减少里面的水分——降低玉米粒的呼吸作用,B正确。
C.蒸腾作用的主要器官是叶,在移栽树苗时去掉部分枝叶——降低移栽树苗的蒸腾作用,C正确。
D.植物的根呼吸需要氧气,大雨过后,及时排涝是为了促进根部的呼吸作用,D错误。
故选D。
20. 下列关于生物圈中碳氧平衡的叙述,不正确的是( )
A. 限制生产、生活中二氧化碳的排放,有利于维持碳氧平衡
B. 绿色植物光合作用对维持生物圈中的碳氧平衡具有重要意义
C. 动、植物的呼吸作用与碳氧平衡无关
D. 植物的蒸腾作用与碳氧平衡没有直接关系
【答案】C
【分析】绿色植物不断地进行着光合作用,消耗着大气中的二氧化碳,产生的氧气又以气体形式进入大气,这样就使的生物圈中的空气中氧气和二氧化碳的浓度处于相对的平衡状态,简称碳氧平衡。
【详解】A.绿色植物不断地进行着光合作用,消耗大气中的二氧化碳,产生的氧气又以气体的形式进入大气,这样就使的生物圈中的氧气和二氧化碳的浓度处于相对的平衡状态,简称碳氧平衡。要维持生物圈中的碳—氧平衡,要寻求国际合作,限制工业生产中二氧化碳的排放量,故A正确。
B.绿色植物在光合作用中制造的氧气,超过了自身呼吸作用对氧气的需要,其余的氧气都以气体的形式排到了大气中,故B正确。
C.动、植物进行呼吸作用产生二氧化碳,与碳氧平衡有关系,故C错误。
D.蒸腾作用是水分从活的植物体内以水蒸气的状态散失到大气中的过程,与碳氧平衡没有关系,故D正确。
故选C。
非选择题(共5小题,30分)
21. 阅读资料,回答问题:
资料一:在过去的200多年中,生物学家已经发现、命名并记录了200多万种生物,其中70%以上是动物 (绝大多数是昆虫),约22%是植物和真菌。
资料二:河南是小麦种植大省,在保障我国粮食安全方面发挥重要作用。河南省育成有“豫麦13”“郑麦9023”“矮抗58”等多个品种,其中,“郑麦9023”连续6年推广种植面积居全国第一,并出口到新西兰,实现了我国食用小麦出口“零突破”。
资料三:一粒种子可以萌发生长形成幼苗,一株幼苗可以长成一棵大树,开花结果,产生种子。
(1)资料一主要体现了生物多样性中的_____多样性。
(2)资料二中小麦品种的培育,主要利用了_____多样性。
(3)资料三说明生物具有的特征是能_____。
(4)地球上有种类繁多的生态系统,它们构成了_____多样性,其中最大的生态系统是_____。
【答案】(1)物种##生物种类
(2)遗传##基因 (3)生长、繁殖
(4)①. 生态系统 ②. 生物圈
【分析】生物圈内所有的植物、动物和微生物,它们所拥有的全部基因以及各种各样的生态系统,共同构成了生物多样性。生物多样性包括基因多样性、物种多样性和生态系统多样性。
【详解】(1)资料一提供了关于生物种类及其分类比例的数据,涉及不同种类的生物,包括动物、植物和真菌。此信息主要体现了物种多样性,即地球上不同生物物种的多样性。
(2)资料二中提到小麦不同品种,属于同一物种内个体之间的遗传变化,因此属于遗传多样性(基因多样性)。
(3)资料三描述了从种子萌发到植株成熟再生成种子的过程,这体现了生物具有生长和繁殖的特征。
(4)地球上的生态系统是指各种生物与其生存环境共同组成的功能单位,如森林、草原、湖泊和海洋等,这些不同的生态系统形成了生态系统多样性。生态系统多样性是生物多样性的一个组成部分,它体现了全球不同区域自然环境和生物群落的多样性。
生物圈是地球上最大的生态系统,它包括所有的生物以及支持它们生存的空气、水和土壤环境。生物圈涵盖了地球上所有的生态系统。
22. 如图1所示洋葱的叶分两种:管状叶呈绿色,伸展于空中;鳞片叶层层包裹形成鳞茎,洋葱根尖是观察细胞分裂过程的理想材料。如图2是丽丽进行洋葱观察实验时的记录。请据图分析:([ ]中序号,横线上填写对应名称)
(1)构成洋葱植株结构和功能的基本单位是_____。
(2)图甲取材自洋葱鳞片叶内表皮,制作该临时装片时应在载玻片中央滴一滴_____,用镊子将洋葱鳞片叶内表皮展平后,用来染色的液体是_____。
(3)图甲视野中的细胞排列紧密,组成植物组织中的_____(填“保护”或“营养”)组织。
(4)图乙细胞中,能控制物质进出的结构是[ ]_____,细胞中染色最深的结构是[ ]_____。
(5)与图甲所示的洋葱鳞片叶内表皮细胞相比,绿色的洋葱管状叶叶肉细胞特有的能量转换器是_____。
【答案】(1)细胞 (2)①. 清水 ②. 碘液
(3)保护 (4)①. ①细胞膜 ②. ②细胞核
(5)叶绿体
【分析】图中,①是细胞膜、②是细胞核、③是叶绿体。
【详解】(1)除病毒外,生物体都是由细胞构成的,细胞是生物体结构和功能的基本单位;洋葱植株,作为一个多细胞生物,其结构和功能的基本单位是细胞。每一个细胞都在生物体的不同功能中发挥作用,集体合作形成整个植株的多种生理活动。
(2)制作植物细胞的临时装片时,为了保持细胞的形态和活性,载玻片中央通常应滴一滴清水;在观察细胞结构时,通常使用碘液来染色,以便更好地观察到细胞核等结构。
(3)图甲视野中的细胞小且排列紧密,是典型的表皮细胞,属于保护组织。
(4)细胞结构中,细胞膜能够控制物质进出细胞;细胞核容易被碱性颜料染成深色。图乙中的标号①指细胞膜,细胞膜是控制细胞内外物质交换的结构。标号②指细胞核,细胞核在进行染色观察时最易被染深色。
(5)叶绿体是光合作用的场所,把光能转化为化学能贮存在有机物中,是绿色植物细胞特有的一种能量转换器。因此,与图甲所示的洋葱鳞片叶内表皮细胞相比,绿色的洋葱管状叶叶肉细胞特有的能量转换器是叶绿体。
23. 垄沟种植是指在农田中挖沟起垄,并在垄上种植农作物的耕种方式,如图一所示。研究结果表明,垄沟种植马铃薯能有效提高光合作用效率,增产30%左右。垄沟种植为什么能提高光合作用效率呢? 下面让我们结合图二进行分析 (图中A、B、C表示植物体的三大生理活动)。([ ]中填字母,横线上填对应名称)
(1)垄和沟都是直的,有利于通风,可以为[ ]_____作用提供充足的_____。
(2)垄高而沟低,既便于排出田里多余的水,又增大了土壤与空气接触的表面积,这都可以使根得到充足的_____,用于进行[ ]_____作用,释放能量,供根生长所需。根部发达,能使植物体枝叶茂盛,受光面积增大,光合作用增强。
(3)顺沟浇水,垄上作物的根会因向水生长而更加发达。根吸收的大量水分,在[ ]_____作用的拉力下运输到叶,不仅作为光合作用的原料,还能使植株挺拔、叶片舒展,进一步增大受光面积。
(4)综上可见,垄沟种植提高了光合作用效率,提高光合作用效率能使马铃薯体内_____增多,产量提高。
【答案】(1)①. C光合 ②. 二氧化碳
(2)①. 氧气 ②. B呼吸
(3)A蒸腾 (4)有机物
【分析】水分从活的植物体表面以水蒸气状态散失到大气中的过程,叫做蒸腾作用。光合作用实质上是绿色植物通过叶绿体,利用光能,把二氧化碳和水转化成储存能量的有机物(如淀粉),并释放出氧气的过程。细胞利用氧,将有机物分解成二氧化碳和水,并且将储存在有机物中的能量释放出来,供给生命活动的需要,这个过程叫做呼吸作用。
图二中,A蒸腾作用,B呼吸作用,C光合作用。
【详解】(1)二氧化碳是光合作用的原料,垄和沟都是直的,有利于通风,可以为C光合作用提供充足的二氧化碳,提高光合作用强度。
(2)植物根的呼吸作用需要氧气,氧气来自空气中。所以垄高而沟低,既便于排出田里多余的水,又增大了土壤与空气接触的表面积,这都可以使根得到充足的氧气,用于进行B呼吸作用。
(3)植物的蒸腾作用是指植物体内的水以水蒸气的形式散发到大气中去的过程。A蒸腾作用为植物体内水和无机盐的运输提供了向上的动力。水不仅是光合作用的原料,还能使植株硬挺、叶片舒展,进一步增大受光面积。
(4)光合作用的主要产物是有机物,这些有机物的积累直接影响植物的生长和产量。因此,提高光合作用效率能够增加植物体内有机物的数量,从而提高作物的产量。
24. 学习了植物的蒸腾作用后,李明同学设计了下边两个实验装置,把它们放在阳光下。请据图回答问题:
(1)实验(一)探究的问题是:蒸腾作用主要是通过_____进行的吗?
(2)实验(二)探究的问题是:蒸腾作用的强弱是否与_____有关?
(3)实验(二)结果:A、B、C三个塑料袋中,[_____]袋中水珠最多。
(4)撕取实验(二)中A袋内一片叶的一小块表皮,制成临时装片进行观察,发现气孔是由一对半月形的_____细胞围成的。
【答案】(1)叶##叶片
(2)叶片数量##叶片面积
(3)A (4)保卫
【分析】绿色植物通过叶绿体利用光能,把二氧化碳和水转化成储存能量的有机物(如淀粉),并且释放出氧气的过程,叫做光合作用。水分从活的植物体表面以水蒸气状态散失到大气中的过程叫做蒸腾作用。
【详解】(1)植物可以进行蒸腾作用,以水蒸气的形式通过气孔散失到空气中,实验(一)探究的问题是:蒸腾作用主要是通过叶片进行的吗?
(2)根据图片分析可知:实验(二)探究的问题是:蒸腾作用的强弱是否与叶片的面积(或叶片的多少)有关?
(3)叶片是蒸腾作用的主要器官,预测实验(二)结果:A、B、C三塑料袋中水珠数:A袋壁内水珠最多;B袋壁内水珠较少;C袋壁内水珠最少。由此可见:叶是蒸腾作用的主要器官,叶片面积越大,蒸腾作用越快。
(4)气孔是植物体蒸腾失水的“门户”,也是植物体与外界进行气体交换的“窗口”。气孔是由一对半月形的保卫细胞围成的空腔。
25. 情境一:为研究有机物对光合作用的影响,研究人员在一棵树上选取长有若干绿叶的枝条,均分为A、B两组,对A组进行环割处理:切断一定深度和一定宽度的树皮,使叶片光合作用产生的有机物不能向外输出;B组不做处理,如图一所示。在不同时间点分别测定两组叶片的二氧化碳吸收速率,结果如图二所示 (不考虑环割对叶片呼吸速率的影响)。请回答:
(1)环割处理后,枝条中缺少_____(填“导管”或“筛管”)。A组被环割的树皮第二年能愈合,原因是保留了茎中的_____。
(2)据图二可知,白天B组叶片光合作用最强的时间点是_____时。
(3)图二中,7时以后,相同时间点时,A组光合速率均比B组低,综合以上信息,本探究实验的结论是_____。
情境二:如图三,一段时间后A组 (此时环割部位并未愈合) 和B组上均长出了果实,且A组枝条上果实比B组更甜。
(4)请你描述B组有机物的运输路线:_____。
(5)根据以上信息若在图四枝条上①处进行环割,可提升_____(填“C”或“D”)处果实的品质。
(6)环割处理是否会导致果实缺少水分?请你回答并说明理由:_____。(从植物结构角度回答)
【答案】(1)①. 筛管 ②. 分生组织##形成层
(2)9 (3)叶片中有机物的积累,会抑制叶片光合作用的进行##在环境条件相同的情况下,叶片中含有机物多,光合作用速率慢
(4)叶片光合作用产生的有机物不仅会向果实运输,还会向其他部位,如向根等器官运输
(5)C (6)不会,环割的深度未伤及处于茎深处的导管
【分析】(1)绿色植物通过叶绿体利用光能把二氧化碳和水合成有机物,并储存能量,同时释放出氧气过程叫光合作用。
(2)细胞利用氧将有机物分解成二氧化碳和水,并且将储存在有机物中的能量释放出来,供给生命活动的需要,这个过程叫做呼吸作用。
(3)输导组织包括导管和筛管,导管位于木质部,从下向上运输水分和无机盐;筛管在韧皮部,从上向下运输有机物。
【详解】(1)树皮中韧皮部含有筛管,筛管能自上而下输送有机物,故环割处理后,枝条中缺少的输导组织是筛管。A组被环割的树皮第二年能愈合,原因是保留了茎中的形成层或分生组织。
(2)据图二可知,白天B组叶片二氧化碳的吸收速率最快为9时,此时光合作用最强。
(3)在AB两组其他实验条件都相同时,A组由于树皮环割使筛管断裂,叶片光合作用制造的有机物无法运输,导致有机物积累比B组多。7时以后,相同时间点时,A组光合作用速率比B组低,说明叶片中积累的有机物越多,光合作用的速率越慢。所以,由此得出的结论是叶片中有机物的积累,会抑制叶片光合作用的进行(或在环境条件相同的情况下,叶片中含有机物多,光合作用速率慢)。
(4)叶片光合作用产生的有机物通过筛管由上向下运输,不仅会向果实运输,还会向其他部位,如向根等器官运输。
(5)在图四枝条上①处进行环割,会导致D处果实得不到其上部分叶片光合作用制造的有机物,而C处果实可以正常得到有机物,故可提升C处果实的品质。
(6)植物体运输水分通过输导组织中的导管,导管位于植物的木质部,环割的深度未伤及处于茎深处的导管,故不会导致果实缺少水分。
相关试卷
这是一份2024~2025学年河南省开封市通许县兴义市兴铭学校七年级(上)第二次月考生物试卷(无答案),共5页。
这是一份河南省通许县2024-2025学年七年级上学期期中考生物试题,文件包含河南省通许县2024-2025学年七年级上学期期中考生物试题docx、河南省通许县20242025学年上学期七年级期中考试生物试卷docx等2份试卷配套教学资源,其中试卷共10页, 欢迎下载使用。
这是一份河南省通许县2024-2025学年八年级上学期期中生物试题,文件包含河南省通许县2024-2025学年八年级上学期期中生物试题docx、河南省通许县20242025学年上学期八年级期中考试生物试卷docx等2份试卷配套教学资源,其中试卷共9页, 欢迎下载使用。

