所属成套资源:【备战2025】最新高考生物二轮题型复习精讲精练
题型4 与酶相关的实验设计与分析(题型集训)-【精讲精练】最新高考生物二轮题型复习讲练
展开
这是一份题型4 与酶相关的实验设计与分析(题型集训)-【精讲精练】最新高考生物二轮题型复习讲练,文件包含题型4与酶相关的实验设计与分析题型集训原卷版docx、题型4与酶相关的实验设计与分析题型集训解析版docx等2份试卷配套教学资源,其中试卷共35页, 欢迎下载使用。
2、注重理论联系实际,高三生物的考试并不仅仅是考概念,学会知识的迁移非常重要,并要灵活运用课本上的知识。不过特别强调了从图表、图形提取信息的能力。历年高考试题,图表题都占有比较大的比例。
3、一轮复习基础知识的同时,还要重点“攻坚”,突出对重点和难点知识的理解和掌握。这部分知识通常都是学生难于理解的内容,做题时容易出错的地方。分析近几年的高考生物试题,重点其实就是可拉开距离的重要知识点。
4、学而不思则罔,思而不学则殆。这一点对高三生物一轮复习很重要。尤其是对于错题。错题整理不是把错题抄一遍。也不是所有的错题都需要整理。
题型4 与酶相关的实验设计与分析(题型集训)
【基础题型】
(2022•凌河区校级模拟)已知酸或碱能水解多糖和蛋白质,碘液在碱性条件下会发生歧化反应,请判断下列利用相关材料,试剂开展的实验,实验目标能够达成的是( )
A.利用淀粉、淀粉酶、斐林试剂探究pH对酶活性的影响
B.利用蔗糖、麦芽糖、蔗糖酶和斐林试剂探究酶的专一性
C.利用淀粉、淀粉酶、碘液探究温度对酶活性的影响
D.利用蛋清液、蛋白酶、双缩脲试剂探究pH对酶活性的影响
【分析】常见的还原糖有葡萄糖、果糖、麦芽糖等,与斐林试剂在加热的条件下反应呈现砖红色沉淀。淀粉检测原理是利用了遇碘变蓝是淀粉的特性。双缩脲试剂能与蛋白质发生紫色反应。双缩脲试剂由A液(质量浓度为0.1g/mL氢氧化钠溶液)和B液(质量浓度为0.01g/mL硫酸铜溶液)组成,在鉴定蛋白质时,因此要先加A液,摇匀后再加入B液。酶是活细胞产生的具有生物催化能力的有机物,大多数是蛋白质,少数是RNA;酶的催化具有高效性(酶的催化效率远远高于无机催化剂),专一性(一种酶只能准化一种或一类化学反应的进行),需要活宜的温度和pH值(在最适条件下,酶的催化活性是最高的,低温可以抑制酶的活性,随着温度升高,酶的活性可以逐渐恢复,高温、过酸、过碱可以使酶的空间结构发生改变,使酶永久性的失活)。
【解答】解:A、根据题意可知,酸或碱能水解多糖,所以在一定的酸碱度下,没有淀粉酶,淀粉也会水解,从而影响试验结果,A错误;
B、蔗糖酶可以催化蔗糖水解产生葡萄糖和果糖,而葡萄糖、果糖和麦芽糖都是还原糖,与辈林试剂在加热的条件下反应呈现砖红色沉淀,麦芽糖是由2分子葡萄糖组成的,麦芽糖和葡萄糖都是还原糖,因此不能判断麦芽糖是否发生水解,故而不能利用蔗糖、麦芽糖、蔗糖酶和斐林试剂探究酶的专一性,B错误;
C、淀粉酶可以催化淀粉的水解,而淀粉遇碘液变蓝,可以检测淀粉是否被淀粉酶催化水解,可以利用淀粉、淀粉酶、碘液探究温度对酶活性的影响,C正确;
D、根据题意可知,酸或碱能水解蛋白质,所以在一定的酸碱度下,没有蛋白酶,蛋白质也会水解,从而影响试验结果,D错误。
故选:C。
【点评】本题提供材料作为情景,考查实验设计操作的知识、酶的特性和物质鉴定。对干相关实验的原理、方法的理解,把握知识点间的内在联系是考生解题的关键。考生在平时的学习过程中要注意积累实验的原理,实验采用的试剂及试剂的使用方法,实验现象等。
(2022•宝山区模拟)某同学设计了4套实验方案,如表可以用来探究酶专一性和高效性分别是( )
A.①②B.①③C.①④D.②④
【分析】酶的催化具有高效性(酶的催化效率远远高于无机催化剂)、专一性(一种酶只能催化一种或一类化学反应的进行)、需要适宜的温度和pH值(在最适条件下,酶的催化活性是最高的,低温可以抑制酶的活性,随着温度升高,酶的活性可以逐渐恢复,高温、过酸、过碱可以使酶的空间结构发生改变,使酶永久性的失活)。
【解答】解:酶的高效性是指酶的催化效率远远高于无机催化剂,故要探究酶的高效性应该使用的催化剂为酶和无机催化剂,对应方案④。酶的专一性是指一种酶只能催化一种或一类化学反应的进行,探究酶的专一性有两种方法:同种酶+不同反应底物、不同酶+相同反应底物,故可选择方案①或方案②来探究酶的专一性,结合方案①中胃蛋白酶的最适pH为1.5﹣2.0作用,在pH为7时,胃蛋白酶会失活,则方案①不能用于探究酶的专一性,故方案②可用于探究酶的专一性。
故选:D。
【点评】本题主要考查酶的特性的内容,要求考生识记相关知识,并结合所学知识正确答题。
(2022•贵阳模拟)下列关于生物科学研究方法和相关实验的叙述,正确的是( )
A.探究温度对酶活性的影响时,不宜选用过氧化氢作实验材料
B.验证淀粉酶对淀粉和蔗糖作用的专一性时,可用碘液进行结果的鉴定
C.给植物同时提供H218O和C18O2,能证明光合作用释放的氧全部来自水
D.观察洋葱根尖细胞有丝分裂的实验中,实验顺序为解离、染色、漂洗、制片
【分析】酶的特性:高效性、专一性、作用条件较温和。
【解答】解:A、加热时过氧化氢易分解,对实验造成干扰,A正确;
B、碘液能证明淀粉水解,但不能证明蔗糖是否水解,需要用斐林试剂,B错误;
C、不能同时提供,分别提供H218O和C18O2可以证明光合作用释放的氧全部来自水,C错误;
D、观察洋葱根尖细胞有丝分裂的实验中,实验顺序应为解离、漂洗、染色、制片,D错误。
故选:A。
【点评】本题考查了生物学中的相关实验,意在考查考生理解实验目的、原理、方法和操作步骤,掌握相关的操作技能,并能将这些实验涉及的方法和技能进行综合运用。
(2022•漳州三模)对氨基苯甲酸是细菌合成二氢叶酸的原料。磺胺类药与对氨基苯甲酸结构相似,与其竞争二氢叶酸合成酶的活性中心,从而抑制二氢叶酸的合成,起到杀菌作用,其作用机理如图1所示。研究者测定对氨基苯甲酸浓度对二氢叶酸合成酶活性的影响,得到图2所示结果。下列分析错误的是( )
A.磺胺类药与对氨基苯甲酸都可与二氢叶酸合成酶的活性中心结合
B.当底物浓度达到一定数值后,酶活性中心都与底物结合,酶活性不再增加
C.一定范围内,随着对氨基苯甲酸浓度升高,磺胺类药的抑制作用效果变小
D.磺胺类药降低二氢叶酸合成酶活性的机理与强酸、强碱对酶活性抑制的机理相同
【分析】分析图1可知,磺胺类药与对氨基苯甲酸结构相似,与其竞争二氧叶酸合成酶的活性中心,从而抑制二氧叶酸的合成;分析图2可知,一定范围内,随着对氨基苯甲酸浓度的增加,二氧叶酸合成酶活性升高,超过一定范围后,随着对氨基苯甲酸浓度的增加,二氧叶酸合成酶活性不再增加。
【解答】解:A、由题意可知,磺胺类药与对氨基苯甲酸结构相似,可以与其竞争二氧叶酸合成酶的活性中心,所以磺胺类药与对氨基苯甲酸都可与二氢叶酸合成酶的活性中心结合,A正确;
B、分析图2可知,超过一定范围后,随着对氨基苯甲酸浓度的增加,二氢叶酸合成酶活性不再增加,即当底物浓度达到一定数值后,酶活性中心都与底物结合,酶活性不再增加,B正确;
C、由题意可知,磺胺类药与对氨基苯甲酸结构相似,可以与其竞争二氢叶酸合成酶的活性中心,因此一定范围内,随着对氨基苯甲酸浓度升高,对氨基苯甲酸与酶活性中心的结合概率增加,所以磺胺类药的抑制作用效果变小,C正确;
D、强酸、强碱对酶活性抑制的机理是强酸、强碱会使酶的空间结构被改变,从而抑制酶活性,磺胺类药降低二氢叶酸合成的活性的机理是与对氨基苯甲酸竞争酶活性中心,并未改变酶的空间结构,二者的作用机理不同,D错误。
故选:D。
【点评】本题考查酶的特性等知识,要求考生识记酶的特性、作用机理等知识,意在考查考生的理解和运用能力,属于基础题。
(2022•金华模拟)如图为某同学探究不同pH条件下淀粉酶对淀粉的分解作用的实验结果。下列叙述正确的是( )
A.pH=7的试管中的淀粉水解速率仅与淀粉酶活性有关
B.pH为3和7的两支试管中的淀粉酶的结构相同
C.将pH=13的试管中的pH调至7后继续实验1h,则淀粉的剩余量基本不变
D.与淀粉结合的淀粉酶的空间结构会发生不可逆的改变
【分析】分析题意可知,本实验的目的是探究不同pH条件下淀粉酶对淀粉的分解作用,自变量为pH,因变量为1h后淀粉的剩余量。
【解答】解:A、淀粉的水解速率与酶的含量、淀粉酶的活性、反应温度、pH等条件有关,A错误;
B、pH影响酶的空间结构,在最适pH条件下酶的空间结构最稳定,活性最强,故在pH为7时,酶的结构比pH为3时稳定,在这两种pH条件下,淀粉酶的结构不同,B错误;
C、由图可知,pH=13时,淀粉的剩余量基本不变,说明淀粉末被分解,可知淀粉酶已失活,因此再将pH调为7,酶促反应也不能进行,因此淀粉的剩余量基本不变,C正确;
D、酶与底物结合,形成酶﹣底物复合物,酶﹣底物复合物发生一定的性状变化,使底物变成产物,并从复合物上脱落,同时酶分子恢复原状,因此与淀粉结合的淀粉酶的空间结构发生的改变是可逆的,D错误。
故选:C。
【点评】本题考查pH对酶活性的影响,理解酶促反应的影响因素,理解酶作用的机理及影响酶活性的因素是解答本题关键。
(2022•皇姑区校级模拟)关于酶的验证实验,下列叙述错误的是( )
A.将淀粉酶溶液分别加入到淀粉溶液和蔗糖溶液中验证酶的专一性,不能用碘液检验
B.不宜用淀粉溶液和淀粉酶溶液做pH对酶活性的影响的实验,宜用H2O2和过氧化氢酶
C.验证温度对酶活性的影响实验,需要分别预热处理淀粉溶液和淀粉酶溶液。不同温度组需严格按时间差混合,再放入到原预热的水浴中,最后用斐林试剂检验
D.验证pH对酶活性的影响实验,调pH用的NaOH或稀HCl不应在第三顺次加入
【分析】1、酶是由活细胞产生的具有催化作用的有机物,绝大多数酶是蛋白质,极少数酶是RNA。
2、酶的特性:高效性、专一性和作用条件温和的特性。
3、影响酶活性的因素主要是温度和pH,在最适温度(pH)前,随着温度(pH)的升高,酶活性增强;到达最适温度(pH)时,酶活性最强;超过最适温度(pH)后,随着温度(pH)的升高,酶活性降低。另外低温酶不会变性失活,但高温、pH过高或过低都会使酶变性失活。
【解答】解:A、碘液可鉴定淀粉是否被水解,但不能鉴定蔗糖是否被水解,所以不能利用淀粉、蔗糖、淀粉酶和碘液验证酶的专一性,A正确;
B、淀粉在酸性条件下水解,故不宜用淀粉溶液和淀粉酶溶液做pH对酶活性的影响的实验,宜用H2O2和过氧化氢酶,B正确;
C、斐林试剂鉴定还原糖需要水浴加热,所以探究温度对酶活性影响时不能用斐林试剂,C错误;
D、验证pH对唾液淀粉酶活性的影响,应该先调节pH,再加入淀粉酶,所以调pH用的NaOH或稀HCl不应在第三顺次加入,D正确。
故选:C。
【点评】本题考查酶的知识,考生识记酶的特性是解题的关键。
(2022•河西区校级二模)下列关于ATP和酶的叙述,正确的选项数是( )
①哺乳动物成熟的红细胞中没有线粒体,不能产生ATP
②利用0.3g/ml蔗糖溶液及洋葱鳞片叶来进行的质壁分离和复原实验过程中不消耗ATP
③ATP和RNA具有相同的五碳糖
④有氧呼吸和无氧呼吸的各阶段都能形成ATP
⑤利用淀粉、蔗糖、淀粉酶和碘液验证酶的专一性
⑥可利用过氧化氢和过氧化氢酶来探究pH对酶活性的影响
⑦RNA聚合酶的合成及运输途径中直接有关的膜结构是内质网、高尔基体、细胞膜
⑧ATP水解释放的磷酸基团与相关蛋白结合后,可通过改变其空间结构来影响其活性
⑨能合成激素的细胞一定能合成酶,许多放能反应与ATP合成相联系
A.四项B.五项C.六项D.七项
【分析】1、酶的作用机理:
(1)活化能:分子从常态转变为容易发生化学反应的活跃状态所需要的能量;
(2)作用机理:降低化学反应所需要的活化能。
2、酶的特性:
(1)高效性:酶的催化效率大约是无机催化剂的107~1013倍;
(2)专一性:每一种酶只能催化一种或一类化学反应。
(3)作用条件较温和:高温、过酸、过碱都会使酶的空间结构遭到破坏,使酶永久失活;在低温下,酶的活性降低,但不会失活。
3、ATP的结构式可简写成A﹣P~P~P,式中A代表腺苷,T代表3个,P代表磷酸基团,~代表特殊化学键。
【解答】解:①哺乳动物成熟的红细胞中没有线粒体,但可通过无氧呼吸产生少量的ATP,满足自身生命活动需要,①错误;
②质壁分离和复原实验过程中水的跨膜运输方式为自由扩散,不消耗ATP,②正确;
③ATP和RNA具有相同的五碳糖,即核糖,③正确;
④有氧呼吸各阶段都能产生ATP,无氧呼吸只有第一阶段能产生ATP,④错误;
⑤由于碘液不能检测蔗糖是否水解,因此利用淀粉、蔗糖、淀粉酶和碘液不能验证酶的专一性,⑤错误;
⑥pH条件对过氧化氢本身的分解无影响,因此,可利用过氧化氢和过氧化氢酶反应探究pH对酶活性的影响,⑥正确;
⑦RNA聚合酶起作用的部位是细胞核,且通过核孔进入细胞核中。因此,RNA聚合酶的其合成及运输途径与内质网、高尔基体、细胞膜没有关系,⑦错误;
⑧ATP水解释放的磷酸基团与相关蛋白结合后,可通过改变其空间结构来影响其活性,如主动运输过程中,ATP水解产生的磷酸与载体蛋白结合后引起了载体蛋白空间结构和活性的改变,⑧正确;
⑨能合成激素的细胞一定是活细胞,因而一定能合成酶,ATP合成过程需要消耗能量,因此,许多放能反应与ATP合成相联系,⑨正确。
故选:B。
【点评】本题主要考查质壁分离及其复原实验、影响酶促反应的因素及实验、酶的特性、ATP的功能及利用的内容,要求考生识记相关知识,并结合所学知识准确答题。
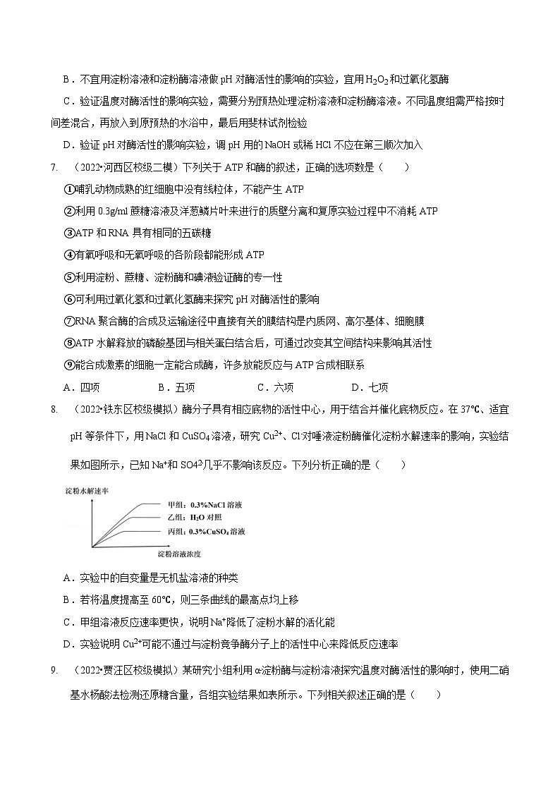
(2022•铁东区校级模拟)酶分子具有相应底物的活性中心,用于结合并催化底物反应。在37℃、适宜pH等条件下,用NaCl和CuSO4溶液,研究Cu2+、Cl﹣对唾液淀粉酶催化淀粉水解速率的影响,实验结果如图所示,已知Na+和SO42﹣几乎不影响该反应。下列分析正确的是( )
A.实验中的自变量是无机盐溶液的种类
B.若将温度提高至60℃,则三条曲线的最高点均上移
C.甲组溶液反应速率更快,说明Na+降低了淀粉水解的活化能
D.实验说明Cu2+可能不通过与淀粉竞争酶分子上的活性中心来降低反应速率
【分析】1、实验过程中可以变化的因素称为变量。其中人为改变的变量叫自变量,随着自变量的变化而变化的变量称做因变量。除自变量外、实验过程中可能还会存在一些可变因素,对实验结果造成影响,这些变量称为无关变量。
2、影响酶活性的因素主要是温度和pH,在最适温度(pH)前,随着温度(pH)的升高,酶活性增强,到达最适温度(pH)时,酶活性最强,超过最适温度(pH)后,随着温度(pH)的升高,酶活性降低。
【解答】解:A、根据图示分析可知,无机盐溶液的种类和淀粉溶液的浓度是自变量,A错误;
B、由题意可知,该实验是在37℃条件下完成的,唾液淀粉酶的最适温度也是37℃左右,因此若将温度提高至60℃,酶活性降低,则三条曲线的最高点均下移,B错误;
C、甲组溶液反应速率更快,但不能说明一定是Na+降低了淀粉水解的活化能,也有可能是氯离子降低了淀粉水解的活化能,C错误;
D、根据图示分析可知,淀粉水解速率保持相对稳定时,也就是唾液淀粉酶全部充分参与催化反应时,甲组>乙组>丙组,说明Cu2+没有使唾液淀粉酶失活,是酶的抑制剂,但不一定能说明Cu2+能与淀粉竞争酶分子上的活性中心,也有可能是铜离子改变了酶的空间结构,无法判断其抑制剂的类型,D正确。
故选:D。
【点评】本题的知识点是酶的催化作用、影响酶活性的因素,根据实验目的分析出实验的自变量,因变量和无关变量是解题的突破口,对实验设计的单一变量原则和对照原则的掌握和应用是解题的关键。
(2022•贾汪区校级模拟)某研究小组利用α﹣淀粉酶与淀粉溶液探究温度对酶活性的影响时,使用二硝基水杨酸法检测还原糖含量,各组实验结果如表所示。下列相关叙述正确的是( )
注:OD540nm值代表在波长540nm的光下测量该酶促反应生成的有色物质的吸光度值。在一定范围内,吸光度值与还原糖的量成正比关系。
A.实验组1和6的OD540nm值较低,原因是酶的空间结构发生改变
B.检测溶液的OD540nm值时,实验组的数据需要与空白对照组比较
C.根据表中数据分析,α﹣淀粉酶的最适温度在35℃﹣65℃之间
D.为保证淀粉和淀粉酶的充分反应,需在反应液中添加ATP
【分析】1、酶的高效性,酶的催化效率远远高于无机催化剂的催化效率;酶的专一性,一种酶只能催化一种或一类化学反应的进行,酶的催化需要适宜的温度和pH值。
2、生物学探究实验中,人为控制的变量称为自变量,随着自变量的改变而改变的变量称为因变量,对实验结构有影响的其他变量称为无关变量;探究实验需要遵循对照原则和单一变量原则。
【解答】解:A、实验组1的OD540nm值较低,原因是低温抑制酶的活性,实验组6的OD540nm值较低,原因是高温使酶的空间结构发生改变,酶失活,A错误;
B、该实验探究温度对酶活性的影响,根据对照原则,检测溶液的OD540nm值时,实验组的数据需要与空白对照组比较,B正确;
C、酶在最适温度时活性最高,低于或高于最适温度其活性都降低,由温度影响酶的活性曲线可知,a﹣淀粉酶的最适温度在45℃﹣85℃之间,C错误;
D、淀粉酶水解淀粉不需要消耗能量,不需要在反应液中添加ATP,D错误。
故选:B。
【点评】本题考查影响酶活性的因素的相关知识,意在考查学生的识记能力和判断能力,运用所学知识综合分析问题的能力。
(2022•连云港模拟)关于酶下列说法正确的是( )
A.利用淀粉、蔗糖、淀粉酶和碘液验证酶的专一性
B.酶和无机催化剂都能降低化学反应的活化能
C.胃蛋白酶不会消化胃组织自身的蛋白质是由于酶的专一性
D.细胞内的酶与ATP都为多聚体,且成分中均有单糖
【分析】1、酶是活细胞产生的具有催化作用的有机物,大多数酶的本质是蛋白质,还有少量RNA也具有催化功能;酶既可以在细胞内发挥作用,也可以在细胞外发挥作用;酶通过降低化学反应的活化能对相关的化学反应起催化作用。
2、酶是生物催化剂,与无机催化剂的原理是一样的,都是通过降低化学反应的活化能来加速反应速率,酶与无机催化剂相比还有自己的特性:高效性、专一性和适宜的温度和pH值。
3、ATP的中文名称叫腺苷三磷酸,其结构简式为A﹣P~P~P,其中A代表腺苷,P代表磷酸基团,﹣代表普通磷酸键,~特殊化学键。
【解答】解:A、淀粉被淀粉酶分解为麦芽糖,遇碘液不呈蓝色,蔗糖遇碘液不呈蓝色,结果一样,所以不能检测蔗糖是否分解,A错误;
B、酶是生物催化剂,与无机催化剂的原理是一样的,都是通过降低化学反应的活化能来提高反应速率,B正确;
C、正常情况下,胃液中的胃蛋白酶不能消化胃本身,是因为胃黏膜表面有一层黏膜,其上还有黏液—碳酸氢盐屏障,起到保护作用,而不是由于酶的专一性,C错误;
D、细胞内的酶大多数是蛋白质,少数是RNA,故酶为多聚体,而ATP是由腺苷和磷酸组成的,不是多聚体,D错误。
故选:B。
【点评】本题主要考查细胞的凋亡、DNA分子的复制过程、特点及意义、遗传信息的转录的内容,要求考生识记相关知识,并结合所学知识准确答题。
(2022•汕头二模)科学家培育出一种转荧光素酶基因的“荧光树”,用荧光素浇灌后,“荧光树”能发光,原理如图,以下说法错误的是( )
ATP荧光素发光
A.荧光素酶降低了化学反应的活化能
B.荧光素被激活的反应是吸能反应
C.低温能影响“发光树”的发光强度
D.“荧光树”光合作用产生的ATP也能激活荧光素
【分析】据图可知:荧光素接受ATP提供的能量后就被激活,在荧光素酶的催化作用下,荧光素与氧发生化学反应,形成氧化荧光素并且发出荧光。科学家运用这一原理,将荧光素酶基因导入植物后,再用荧光素溶液浇灌植物,使转基因植物在黑暗中发光,从而培育出一种能发光的“荧光树”。
【解答】解:A、酶的作用机理是降低化学反应活化能,因此荧光素酶降低了化学反应的活化能,A正确;
B、荧光素被激活需要接受ATP提供的能量,吸收能量,因此属于吸能反应,B正确;
C、低能影响酶的活性,“发光树”的发光需要荧光素酶的催化作用,因此低温能影响“发光树”的发光强度,C正确;
D、光合作用产生的ATP只能用于暗反应,因此“荧光树”光合作用产生的ATP不能激活荧光素,D错误。
故选:D。
【点评】本题考查酶的特性及酶促反应的原理,重点在考查考生的图形分析能力和总结能力,结合所学知识通过分析便能解答此题,难度不大。
(2022•上饶二模)“工欲善其事,必先利其器”,对于生物实验而言,能否正确地选择实验材料对实验结果起到至关重要的作用,下列有关生物学实验材料叙述正确的是( )
A.观察DNA和RNA在细胞中的分布实验中,需要用到盐酸,其主要作用是固定杀死细胞
B.绿叶中色素的提取和分离实验中,需要加入适量二氧化硅和碳酸钙使研磨更充分
C.调查土壤中小动物类群丰富度时,用体积分数为90%的酒精保存小动物
D.探究温度对酶活性的影响时,可用淀粉作底物,但不宜用斐林试剂检测实验结果
【分析】1、色素提取和分离过程中几种化学物质的作用:(1)无水乙醇作为提取液,可溶解绿叶中的色素。(2)层析液用于分离色素。(3)二氧化硅破坏细胞结构,使研磨充分。(4)碳酸钙可防止研磨过程中色素被破坏。
2、甲基绿和吡罗红两种染色剂对DNA和RNA的亲和力不同,甲基绿与DNA的亲和力强,吡罗红与RNA的亲和力强,即甲基绿+DNA→呈现绿色,吡罗红+RNA→呈现红色。利用甲基绿吡罗红混合染色剂对细胞染色,可显示DNA和RNA在细胞中的分布。
3、实验设计遵循单一变量原则和对照原则,无关变量相同且适宜。
【解答】解:A、观察DNA和RNA在细胞中的分布时,盐酸的作用是破坏细胞膜的通透性,加速染色剂进入细胞,并且使染色体中DNA和蛋白质分离,有利于染色,A错误;
B、研磨绿叶时加入适量二氧化硅是为了研磨更充分,碳酸钙可以防止色素被破坏,B错误;
C、用体积分数为70%的酒精保存小动物,C错误;
D、探究温度对酶活性影响时,可用淀粉作为反应物,酶可以选择淀粉酶;斐林试剂检测还原糖需要进行水浴加热,故探究淀粉酶的最适温度时,不能用斐林试剂检测实验结果,D正确。
故选:D。
【点评】本题考查教材经典实验的相关知识,对于此类试题,需要考生注意的细节较多,如实验的原理、实验选用的材料、实验采用的试剂及试剂的作用、实验现象等,需要考生在平时的学习过程中注意积累。
(2022•五华区校级模拟)某同学为探究酶的特性,准备了以下4组酶与反应物以及3种检测试剂进行实验。
回答下列问题。
(1)若要证明酶的作用具有专一性,该同学应选择的组别是 ,并选择 为检测试剂。
(2)若选择组别①为实验组来证明酶的作用具有高效性,则对照组的设置为 。
(3)若要探究pH对酶活性的影响,选择组别③与双缩脲试剂是否合理? ,原因是
(答两点)。
(4)若选择组别①来探究温度对酶活性的影响,则可在加入碘液后根据 来判断酶活性。
【分析】1、酶是活细胞产生的具有催化作用的有机物,绝大多数酶是蛋白质,少数是RNA,
2、酶的特性:专一性、高效性、作用条件较温和。
【解答】解:(1)酶的专一性是指酶对反应物具有严格的选择性,每一种酶只能催化一种或一类化学反应。验证酶的专一性有两种实验方案:①同一底物,不同酶处理;②不同底物,同种酶处理。根据表格,可选用①②或①④,又因为②组检验前后无差别,无法判断,所以用①和④组验证,淀粉遇碘液变蓝,还原糖与斐林试剂产生砖红色沉淀,故用碘液或斐林试剂作为检测试剂。
(2)酶的催化效率比无机催化剂高许多,大约是无机催化剂的107~1013倍,所以酶具有高效性。组别①加入的是淀粉酶,为遵循实验的单一变量原则,对照组应加入等量的无机催化剂与淀粉。(3)组别③中底物为蛋白质,蛋白质在酸性条件下会被水解,无法探究出pH对酶活性的影响,组别③中的酶为蛋白酶,其本质是蛋白质,蛋白酶也可与双缩脲试剂产生紫色反应,会影响实验结果。
(4)淀粉遇碘液变蓝,淀粉被淀粉酶水解成葡萄糖后,无法产生蓝色反应,故可在加入碘液后根据是否出现蓝色及蓝色的深浅来判断酶活性。
故答案为:
(1)①和④碘液或斐林试剂
(2)等量的无机催化剂与淀粉
(3)不合理 酸性条件下蛋白质也会水解;蛋白酶的化学本质为蛋白质,双缩脲试剂会与之发生紫色反应
(4)是否出现蓝色及蓝色的深浅
【点评】本题考查探究温度对酶活性的影响实验,需要考生注意的细节较多,如实检的原理、实检采用的试剂及试剂的作用、实验现象等,需要考生在平时的学习过程中注意积累。
(2021•兴宁区校级二模)a﹣淀粉酶是一类淀粉水解酶,广泛存在于动物、植物及微生物细胞中。回答下列问题:
(1)若利用α﹣淀粉酶、淀粉、蔗糖来验证“酶的专一性”,可选用 (填“碘液”、“斐林试剂”或“碘液或斐林试剂”)进行检测。
(2)不同生物合成的α﹣淀粉酶最适pH不同,为探究pH对不同生物α﹣淀粉酶活性的影响,某同学进行了相关实验,其结果如图所示。
①本实验的自变量是 ,因变量是酶的相对活性,一般可以用
表示。
②据图分析,在pH为6.8左右的环境中,最好选用 作为催化淀粉水解的催化剂。
③实验时应先调好底物至预设pH,再与酶混合。而不能将酶和底物先混合再调pH,原因是
。
【分析】1、酶是由活细胞产生的一类具有生物催化作用的有机物。
2、化学本质:大多数是蛋白质,少数是RNA。
3、作用机理:能够降低化学反应的活化能。
4、特性:高效性、专一性、需要温和的条件。
【解答】解:(1)根据题干可知,在验证酶的专一性时采用不同种底物和同一种酶的方法,因蔗糖不与碘液发生颜色反应,且淀粉和蔗糖的水解产物也不与碘液发生颜色反应,故该实验只能选择斐林试剂对产物进行检测。
(2)①由曲线可知,本实验的自变量是不同的pH和α﹣淀粉酶的种类,因变量是酶的相对活性,一般可以用单位时间内底物的消耗量(或单位时间内产物的生成量)表示。
②据图可知,在pH为6.8左右时,人类唾液a﹣淀粉酶的活性比芽孢杆菌a﹣淀粉酶和麦芽a﹣淀粉酶高。
③实验时应先调好底物至预设pH,再与酶混合。而不能将酶和底物先混合再调pH,原因是避免酶和底物先混合,在没到预设pH条件下,化学反应就已经进行,干扰实验变量控制。
故答案为:
(1)斐林试剂
(2)pH和α﹣淀粉酶的种类 单位时间内底物的消耗量(或单位时间内产物的生成量) 麦芽α﹣淀粉酶 避免酶和底物先混合,在没到预设pH条件下,化学反应就已经进行,干扰实验变量控制
【点评】本题考查了酶的特性、要求学生识记酶的作用机理,掌握相关探究实验的原理和方法,特别注意温度和pH值对酶活性的影响实验中的处理顺序,并结合所学知识准确答题。
【创新提升】
(2022•广东模拟)同一种类的碱蓬在远离海边的地区生长呈绿色,在海滨盐碱地生长时呈紫红色,其紫红色与细胞中含有的水溶性甜菜素有关。酪氨酸酶是甜菜素合成的关键酶,下列表示有关酪氨酸酶活性的实验研究结果,相关分析不正确的是( )
A.甜菜素可在细胞液中积累,其在细胞液中积累有利于吸水
B.pH在4~5时,部分酶可能因空间结构遭到破坏而活性较低
C.进行B、C两组实验时,应在pH约为6.6且适宜温度下进行
D.根据实验数据可知Na2S2O3和Cu2+分别是酶的抑制剂和激活剂
【分析】1、由图A分析可知,随着pH的升高,酪氨酸酶活性呈先上升后下降的趋势,当pH约为6.6时,酶的活性最高。
2、由图B分析可知,当Na2S2O3浓度为0ml•L﹣1时,酪氨酸酶活性较高。
3、由图C分析可知,当Cu2+浓度为0.01mml•L﹣1时,酪氨酸酶活性较高。
【解答】解:A、由题图信息分析可知,甜菜素是水溶性的,且和碱蓬的颜色有关,据此推测其可积累在细胞液中,能提高细胞液的渗透压,从而有利于吸水,A正确;
B、由题图A分析可知,pH在4~5时,酪氨酸酶的活性较低,这可能是因为部分酶的空间结构遭到破坏而导致,B正确;
C、由分析可知,pH为6.6左右时酪氨酸酶的活性最高,故进行B、C两组实验时,应在pH约为6.6且适宜温度下进行,C正确;
D、由图B分析可知,加入Na2S2O3导致酶活性降低,由此推测其为酶的抑制剂。由题图C分析可知,Cu2+浓度较低时,可提高酶的活性,而当Cu2+浓度较高时,可降低酶的活性,故不能简单的说Cu2+是酶的激活剂,D错误。
故选:D。
【点评】本题考查探究影响酶活性的因素,意在考查学生的识记能力和图形分析能力,运用所学知识综合分析问题和解决问题的能力。
(2022•红桥区二模)“投弹手甲虫”遇到危险时,会瞬间从尾部喷出温度近100℃的气体攻击和吓唬靠近它的捕食者,如图。该行为主要体现了酶( )
A.具有专一性B.具有高效性
C.需要适宜环境条件D.易受高温影响
【分析】酶是由活细胞产生的具有催化作用的有机物,绝大多数酶是蛋白质,极少数酶是RNA。酶的特性:高效性、专一性和作用条件温和的特性。
【解答】解:据图可知:“投弹手甲虫“的体内有产生氢醍和过氧化氢的腺体,当敌人出现时,它们会将这两种液体注入腹部尾端的“贮存室“中,以最佳的配比进行快速的化学反应。这种化学反会使其从尾部喷出温度近100℃的气体,就形成了这种“高温气弹”,因此该过程体现了酶的高效性。
故选:B。
【点评】本题主要考查酶的特性的内容,要求考生识记相关知识,并结合所学知识准确答题。
(2022•舒城县校级二模)某科研小组通过实验研究了两种抑制剂对某消化酶酶促反应速率的影响,对实验的结果进行分析并绘图,如图所示,下列叙述正确的是( )
A.该实验的自变量是底物浓度,无关变量有温度和PH等
B.该实验过程要先将底物和酶混合,然后再加抑制剂来观察反应结果
C.在S2点之后,限制曲线①酶促反应速率的因素不再是底物浓度
D.由实验结果得出抑制剂Ⅱ与底物竞争性结合酶的活性中心
【分析】由题图信息分析可知,实验中的自变量是底物浓度和抑制剂的有无,以及抑制剂的种类,因变量是酶促反应速率;与对照组相比,两种抑制剂均可降低酶促反应速率,且抑制剂Ⅱ降低酶促反应速率更明显。
【解答】解:A、由分析可知,该实验的自变量是底物浓度和抑制剂的有无,以及抑制剂的种类,因变量是酶促反应速率,无关变量有温度和pH等,A错误;
B、该实验过程要先加底物和抑制剂混合,然后再加酶来观察反应结果,B错误;
C、在S2点之前,限制曲线①酶促反应速率的因素是底物浓度,在S2点之后,限制曲线①酶促反应速率的因素是酶浓度等因素,不再是底物浓度,C正确;
D、由实验结果得出抑制剂Ⅱ属于非竞争性抑制剂,可使酶的活性降低,抑制剂Ⅰ属于竞争性抑制剂,可与底物竞争性结合酶的活性中心,D错误。
故选:C。
【点评】本题考查影响酶活性的因素,意在考查学生的识记能力和图形分析能力,运用所学知识综合分析问题和解决问题的能力。
(2022•深圳模拟)L﹣天冬酰胺是人体的非必需氨基酸。研究发现L﹣天冬酰胺酶能将L﹣天冬酰胺分解,而淋巴瘤细胞自身不能合成该氨基酸,导致增殖被抑制。研究人员做了如下实验,如果L﹣天冬酰胺酶是一种理想的抗淋巴瘤药物,则一段时间后L﹣天冬酰胺含量的测定结果应为( )
A.①缺乏②缺乏③正常④缺乏B.①缺乏②正常③缺乏④正常
C.①缺乏②缺乏③缺乏④正常D.①缺乏②缺乏③正常④正常
【分析】由题意知,该实验的自变量是细胞的种类,因变量是细胞内L﹣天冬酰胺的含量;培养条件等是无关变量,无关变量应该保持相同且适宜。
【解答】解:因为L﹣天冬酰胺酶能将L﹣天冬酰胺分解,而淋巴瘤细胞自身不能合成L﹣天冬酰胺,因此实验组的培养液和细胞内均无L﹣天冬酰胺,即①缺乏②缺乏;因为L﹣天冬酰胺酶能将L﹣天冬酰胺分解,而正常细胞可合成L﹣天冬酰胺,因此对照组的培养液中没有L﹣天冬酰胺,但是对照组的细胞内有L﹣天冬酰胺,即③缺乏④正常。
故选:C。
【点评】本题考查酶在代谢中的作用和恶性肿瘤的治疗等相关知识,意在考查学生的识记能力和判断能力,运用所学知识综合分析问题的能力。
(2022•枣庄二模)酶的“诱导契合学说“认为,酶活性中心的结构原来并不和底物的结构完全吻合,当底物与酶相遇时,可诱导酶活性中心的构象发生变化,有关的各个基团达到正确的排列和定向,使底物和酶契合形成络合物。产物从酶上脱落后,酶活性中心又恢复到原构象。相关说法正确的是( )
A.酶与底物形成络合物时,提供了底物转化成产物所需的活化能
B.这一模型可以解释淀粉酶可以催化二糖水解成2分子单糖的过程
C.ATP水解释放的磷酸基团使某些酶磷酸化导致其空间结构改变
D.酶活性中心的构象发生变化的过程伴随着肽键的断裂
【分析】酶的作用机理:
(1)活化能:分子从常态转变为容易发生化学反应的活跃状态所需要的能量。
(2)作用机理:降低化学反应所需要的活化能。
【解答】解:A、酶的作用机理是降低化学反应的活化能,A错误;
B、酶具有专一性,淀粉酶可以水解淀粉为麦芽糖,不能催化二糖水解成2分子单糖,B错误;
C、ATP在酶的作用下水解时,脱离下来的末端磷酸基团能与某些酶结合,使其磷酸化,从而使其结构发生变化,C正确;
D、酶活性中心的构象发生变化的过程伴随其空间结构的改变,该过程没有肽键的断裂,D错误。
故选:C。
【点评】本题考查了酶的作用机理,酶的特性,意在考查考生识图和理解能力,难度适中。
(2022•莆田模拟)已知碘液呈黄色;淀粉遇碘变蓝。多孔反应板可以通过定时取样、滴加碘液和观察颜色;从而测定淀粉酶彻底催化淀粉水解所需的时间。下表表示某实验小组用多孔反应板探究温度对马铃薯淀粉酶活性影响的实验过程;本实验不考虑淀粉在酸性条件下的水解。回答下列问题:
(1)淀粉酶能分解淀粉的作用机理是 。
(2)表中①处的操作为 ,图中滴加的②是 。
(3)当碘液颜色相近时,20℃条件下的时间短于60℃条件下的,说明在 (填“20℃“或“60℃“)下酶的活性更高。为防止实验误差,本实验中可采取的措施是 。实验中滴加盐酸能终止反应的机理是 。
(4)在常规实验中,高温下淀粉无法与碘液形成稳定的蓝色复合物,因此常见的处理办法是将各组试管都冷却至0℃后,再滴加碘液,但这样操作的弊端是 ,而加入盐酸和用多孔反应板进行颜色反应可以尽可能地规避这个问题。
【分析】探究温度对淀粉酶活性的影响,自变量是温度,因变量是加入碘液后的颜色变化,通过加入碘液后的溶液颜色的变化判断淀粉的水解程度。
【解答】解:(1)酶的作用机理是降低化学反应的活化能,故淀粉酶能分解淀粉的作用机理是淀粉酶降低了化学反应的活化能。
(2)为了排除其他因素的干扰,表中①处的操作为将相同温度的淀粉与淀粉酶溶液混匀并开始计时。图中滴加的②是碘液,用于判断淀粉的水解程度。
(3)酶活性越高,反应速率越快,所需时间越短,当碘液颜色相近时,20℃条件下的时间短于60℃条件下的,说明在20℃下酶的活性更高。为防止实验误差,本实验中可采取的措施是每个温度下做多组平行实验。由于强酸会导致蛋白质变性而使酶失活,因此实验中滴加盐酸能终止反应。
(4)高温下淀粉无法与碘液形成稳定的蓝色复合物,因此常见的处理办法是将各组试管都冷却至0℃后,再滴加碘液。但这样操作会改变温度的变化,从而影响实验结果,而加入盐酸和用多孔反应板进行颜色反应恰好可以规避这个问题。
故答案为:
(1)淀粉酶降低了化学反应的活化能
(2)将相同温度的淀粉与淀粉酶溶液混匀并开始计时 碘液
(3)20℃每个温度下做多组平行实验 强酸会导致蛋白质变性,能使淀粉酶失去活性
(4)会改变自变量温度,从而影响实验结果
【点评】本题主要考查酶的作用机理,特性及影响酶活性的因素,学生的理解能力,获取信息的能力和实验与探究能力是解答本题的关键。
(2022•和平区校级模拟)科研人员以萌发的豌豆种子为材料,研究外源H2O2对根生长的影响。
(1)研究发现,植物细胞代谢过程中产生的H2O2可作为信息分子调节植物的生命活动。细胞内的
可催化分解H2O2,以避免H2O2浓度过高对细胞产生毒害。
(2)用不同浓度的H2O2处理萌发的豌豆种子,得到下表所示结果。
本实验对照组是用等量 处理萌发的豌豆种子。实验结果表明,外源H2O2处理的豌豆根均向水平的方向发生了弯曲,且 。
(3)研究发现,豌豆根的根冠细胞中存在感受重力作用的淀粉体(内含淀粉),使根向地生长。科研人员测定了外源H2O2处理后各组根细胞中的淀粉含量和α﹣淀粉酶活性,结果如图1。
由实验结果分析,外源H2O2作用下, ,使根减弱了对重力的感应。
(4)为进一步研究根弯曲生长的原因,科研人员将每个处理组的根切下后,迅速地将其弯曲部分纵向切开为弯曲内侧和外侧两部分,测定内侧和外侧赤霉素(GA3)含量,结果如图2。图2结果可知,在四种不同H2O2浓度下,弯曲根的GA3含量都是 ,且随着H2O2浓度的提高,GA3含量增加。
【分析】分析表格数据:对照组是应该用等量蒸馏水,处理萌发的豌豆种子。实验结果表明,外源H2O2处理的豌豆根均向水平方向发生了弯曲,且弯曲度随H2O2浓度的增大而增加。
分析图1:外源H2O2作用下,豌豆根中α﹣淀粉酶活性增加,促进了淀粉水解。
分析图2:在四种不同H2O2浓度下,弯曲根都是外侧GA3含量显著高于内侧,且随着H2O2浓度的提高,GA3含量增加。
【解答】解:(1)信息分析其调节代谢的作用,细胞内的过氧化氢酶可催化分解H2O2,以避免H2O2浓度过高对细胞产生毒害。
(2)本实验对照组是用等量蒸馏水,处理萌发的豌豆种子。实验结果表明,外源H2O2处理的豌豆根均向水平方向发生了弯曲,且弯曲度随H2O2浓度的增大而增加。
(3)豌豆根的根冠细胞中存在感受重力作用的淀粉体(内含淀粉),使根向地生长。由实验结果分析,外源H2O2作用下,豌豆根中α﹣淀粉酶活性增加,促进了淀粉水解,使根减弱了对重力的感应。
(4)结合图1和图2的结果推测,GA3总含量的提高会引起α﹣淀粉酶活性增加,水解淀粉体内的淀粉,使根丧失对重力的感应,并使外侧细胞生长比内侧快从而导致根向水平方向弯曲生长。
故答案为:
(1)过氧化氢酶
(2)蒸馏水 弯曲度随H2O2浓度的增大而增加
(3)豌豆根中α﹣淀粉酶活性增加,促进了淀粉水解
(4)外侧显著高于内侧
【点评】本题借助于曲线图、柱形图和表格,考查考生分析实验数据,获取自变量和因变量的能力,根据实验结果,得出实验结论的能力,难度适中。
(2022•凉州区校级模拟)超氧化物歧化酶(SOD)能消除生物体在新陈代谢过程中产生的有害物质,具有抗衰老的特殊效果,其含有的金属离子对增强酶的热稳定性有重要影响。资料报道,当反应温度为88℃,时间为15~30min时对SOD的活性影响不大。如图是通过光催化反应装置分别在四种条件下检测紫外光对DNA损伤的相关曲线(TiO2表示二氧化钛,是一种光催化剂;UV表示紫外光)。Ⅰ组:黑暗处理曲线a(TiO2/DNA体系)、Ⅱ组:紫外光处理曲线b(UV/DNA体系)、Ⅲ组:光催化曲线c(UV/TiO2/DNA体系)、Ⅳ组:光催化引入SOD曲线d(UV/TiO2/SOD/DNA体系)。据图回答下列问题:
(1)根据SOD的化学性质,我们可以利用 的方法来除去一部分其他杂质蛋白。实验中设计黑暗处理作为对照组的目的是 。曲线b说明 。
(2)分析曲线c、d可以得出的实验结论是 。
(3)DNA损伤过程中会伴有H2O2产生,若要验证(2)中的实验结果,可通过检测H2O2的有无及产生量来判断,写出你的实验思路并预测实验结果(注:H2O2的检测方法不做要求)。
实验思路:
。
预测实验结果: 。
【分析】由曲线图分析可知,黑暗处理时DNA活性相对值基本不变,说明TiO2不会损伤DNA;紫外光处理时DNA活性相对值变化很小,说明没有TiO2的条件下,紫外光对DNA的损伤很小;光催化时DNA活性相对值随着时间增大而不断减小,且在30min时,DNA活性相对值几乎为0,说明TiO2的条件下,紫外光对DNA的损伤很大;光催化引入SOD时DNA活性相对值随着时间增大而不断减小,且在500min时,DNA活性相对值几乎为0,与曲线c相比说明SOD能够明显延缓DNA的损伤。
【解答】解:(1)当反应温度为88℃,时间为15~30min时对SOD的活性影响不大,而部分其他杂质蛋白在该条件下已经失活,故可利用这个特性来出去其他杂质蛋白。黑暗处理组为TiO2/DNA体系,设计黑暗处理对照组的目的是证明TiO2不会损伤DNA。紫外光处理曲线b说明没有TiO2的条件下,紫外光对DNA的损伤很小。
(2)光催化曲线c说明紫外光对DNA的损伤非常严重,300min时,NDA几乎全部损伤,而光催化引入SOD曲线d,由于有SOD存在,DNA损伤很缓慢,说明SOD能够明显延缓或抑制DNA的损伤。
(3)要通过H2O2的有无及产生量来验证(2)中的实验结果,很显然要设置实验检测H2O2的产生量,H2O2的产生量越多,DNA损伤越严重,故本实验思路是按照题干条件,设置同样的Ⅰ、Ⅱ、Ⅲ、Ⅳ四组实验,测定不同体系DNA损伤过程中H2O2的产生量;预测的实验结果是Ⅰ、Ⅱ组没有H2O2产生,Ⅲ、Ⅳ组均有H2O2产生,且Ⅲ组H2O2的产生量较Ⅳ组多,时间较早。
故答案为:
(1)高温变性(或88℃环境下处理15~30 min) 证明TiO2不会损伤DNA 无TiO2(催化剂)的条件下,紫外光对DNA损伤很小
(2)SOD能够明显延缓或抑制DNA的损伤
(3)实验思路:按照题干条件,设置同样的Ⅰ、Ⅱ、Ⅲ、Ⅳ四组实验,测定不同体系DNA损伤过程中H2O2的产生量
预测实验结果:Ⅰ组、Ⅱ组没有H2O2产生,Ⅲ组和Ⅳ组均有H2O2产生,且Ⅲ组H2O2产生量较Ⅳ组多,时间较早
【点评】本题考查酶的特性和影响酶活性的因素,意在考查学生理解能力、分析能力、实验与探究能力及获取信息的能力,能掌握实验设计的思路,找到H2O2和DNA损伤程度之间的关系是解题关键。
(2022•广东模拟)诱导契合模型是为说明酶具有专一性而建立的假说,该模型的内容是:酶通过其活性中心与特定底物结合,该位点具有柔性,能够在结合底物后发生形变,令催化反应顺利地进行。回答下面的问题:
(1)有一种名为L19RNA的核酶,其活性部位是富含嘌呤的一段核苷酸链,其作用底物是富含嘧啶的核苷酸链,由此推测其专一性是通过 来实现的。研究发现,L19RNA可以催化某些RNA的切割和连接,其切割和连接这些底物时与 键的破坏与形成有关。
(2)中科院昆明植物研究所许建初研究组于2017年发现了塔宾曲霉菌通过分泌塑料降解酶对塑料发挥生物降解作用。研究小组探究了不同酸碱度、温度条件下塑料降解酶的活性,结果如图所示。
注:酶的相对活性指每分钟降解塑料的量
①塔宾曲霉菌通过 的方式将酶分泌出细胞。
②据以上资料分析,塔宾曲霉菌在 条件下降解塑料的速度更快。
③尽管一些微生物可降解塑料,但这些“白色污染”仍旧对环境造成了严重危害,请写出两条减少塑料垃圾产生的措施 。
【分析】1、酶的特性:
(1)高效性:酶的催化效率大约是无机催化剂的107~1013倍。
(2)专一性:每一种酶只能催化一种或一类化学反应。
(3)作用条件较温和:高温、过酸、过碱都会使酶的空间结构遭到破坏,使酶永久失活;在低温下,酶的活性降低,但不会失活。
2、题图分析:图1中随着时间延长,降解酶的活性在pH=5时最强。图2中,随着时间延长,降解酶的活性在37℃时最强。
【解答】解:(1)L19RNA核酶,其活性部位是富含嘌呤的一段核苷酸链,其作用底物是富含嘧啶的核苷酸链,由此推测其专一性是通过核酶与底物间通过碱基互补配对形成氢键来实现的。研究发现,核糖核苷酸之间以磷酸二酯键连接成RNA链,L19RNA核酶可以催化某些RNA的切割和连接,其切割和连接这些底物时与磷酸二酯键的破坏与形成有关。
(2)①塔宾曲霉菌细胞内合成的降解酶是分泌蛋白,通过胞吐的方式将酶分泌出细胞。
②分析题图曲线可知,塔宾曲霉菌在pH=5、温度为37℃条件下降解酶活性最强,因而降解PU的速度更快。
③减少塑料垃圾产生的措施有:减少一次性塑料袋的使用,减少塑料餐盒的应用等。
故答案为:
(1)核酶与底物间通过碱基互补配对形成氢键 磷酸二酯
(2)胞吐 pH=5、温度为37℃减少一次性塑料袋的使用,减少塑料餐盒的应用,使用可降解的环保材料等
【点评】本题以“塑料降解”为背景,考查影响酶活性的因素,要求考生掌握温度、pH等因素对酶促反应速率的影响,考查学生的识记能力和判断能力,运用所学知识综合分析问题的能力。
方案
催化剂
底物
pH
温度
①
胃蛋白酶、胰蛋白酶
蛋白块
7
35℃
②
淀粉酶
淀粉、蔗糖
7
35℃
③
蛋白酶
蛋白质
2
不同温度
④
过氧化氢酶、氯化铁溶液
过氧化氢
适宜
35℃
组别
1
2
3
4
5
6
温度(℃)
0
22
35
45
65
85
OD540nm
0.170
0.849
1.122
1.271
1.383
0.450
组别
①
②
③
④
酶
淀粉酶
淀粉酶
蛋白酶
蛋白酶
反应物
淀粉
麦芽糖
蛋白质
淀粉
检测试剂
碘液、斐林试剂、双缩脲试剂
实验分组
L﹣天冬酰胺含量
培养液
细胞内
实验组:培养液+L﹣天冬酰胺酶+淋巴瘤细胞
①
②
对照组:培养液+L﹣天冬酰胺酶+正常细胞
③
④
步骤
操作
试管组别
1
2
3
4
5
1.分组
淀粉、淀粉酶溶液
各2mL
2.温度处理等
将淀粉、淀粉酶溶液各保温处理3min
0℃
20℃
40℃
60℃
80℃
①
0℃
20℃
40℃
60℃
80℃
3.颜色反应
0min取反应液于多孔反应板
4滴
滴加盐酸终止反应
1滴
滴加②
1滴
4.重复颜色反应
每隔1min重复步骤3,直到与碘液颜色相近时停止实验,并记录此时的时间t
H2O2浓度(mM)
对照组
20
40
60
80
弯曲度相对值
(向地生长)
35.3
45.0
55.2
65.5
相关试卷
这是一份题型13 伴性遗传的经典题型(题型集训)-【精讲精练】最新高考生物二轮题型复习讲练,文件包含题型13伴性遗传的经典题型题型集训原卷版docx、题型13伴性遗传的经典题型题型集训解析版docx等2份试卷配套教学资源,其中试卷共25页, 欢迎下载使用。
这是一份题型9 与细胞周期有关的实验分析(题型归纳)-【精讲精练】最新高考生物二轮题型复习讲练,文件包含题型9与细胞周期有关的实验分析题型归纳原卷版docx、题型9与细胞周期有关的实验分析题型归纳解析版docx等2份试卷配套教学资源,其中试卷共22页, 欢迎下载使用。
这是一份题型7 光合作用与细胞呼吸相关的实验探究(题型集训)-【精讲精练】最新高考生物二轮题型复习讲练,文件包含题型7光合作用与细胞呼吸相关的实验探究题型集训原卷版docx、题型7光合作用与细胞呼吸相关的实验探究题型集训解析版docx等2份试卷配套教学资源,其中试卷共37页, 欢迎下载使用。

