





所属成套资源:【备战2025】最新高考生物二轮题型复习精讲精练
题型5 从物质与能量视角探索细胞呼吸(题型集训)-【精讲精练】最新高考生物二轮题型复习讲练
展开
这是一份题型5 从物质与能量视角探索细胞呼吸(题型集训)-【精讲精练】最新高考生物二轮题型复习讲练,文件包含题型5从物质与能量视角探索细胞呼吸题型集训原卷版docx、题型5从物质与能量视角探索细胞呼吸题型集训解析版docx等2份试卷配套教学资源,其中试卷共28页, 欢迎下载使用。
2、注重理论联系实际,高三生物的考试并不仅仅是考概念,学会知识的迁移非常重要,并要灵活运用课本上的知识。不过特别强调了从图表、图形提取信息的能力。历年高考试题,图表题都占有比较大的比例。
3、一轮复习基础知识的同时,还要重点“攻坚”,突出对重点和难点知识的理解和掌握。这部分知识通常都是学生难于理解的内容,做题时容易出错的地方。分析近几年的高考生物试题,重点其实就是可拉开距离的重要知识点。
4、学而不思则罔,思而不学则殆。这一点对高三生物一轮复习很重要。尤其是对于错题。错题整理不是把错题抄一遍。也不是所有的错题都需要整理。
题型5 从物质与能量视角探索细胞呼吸(题型集训)
【基础题型】
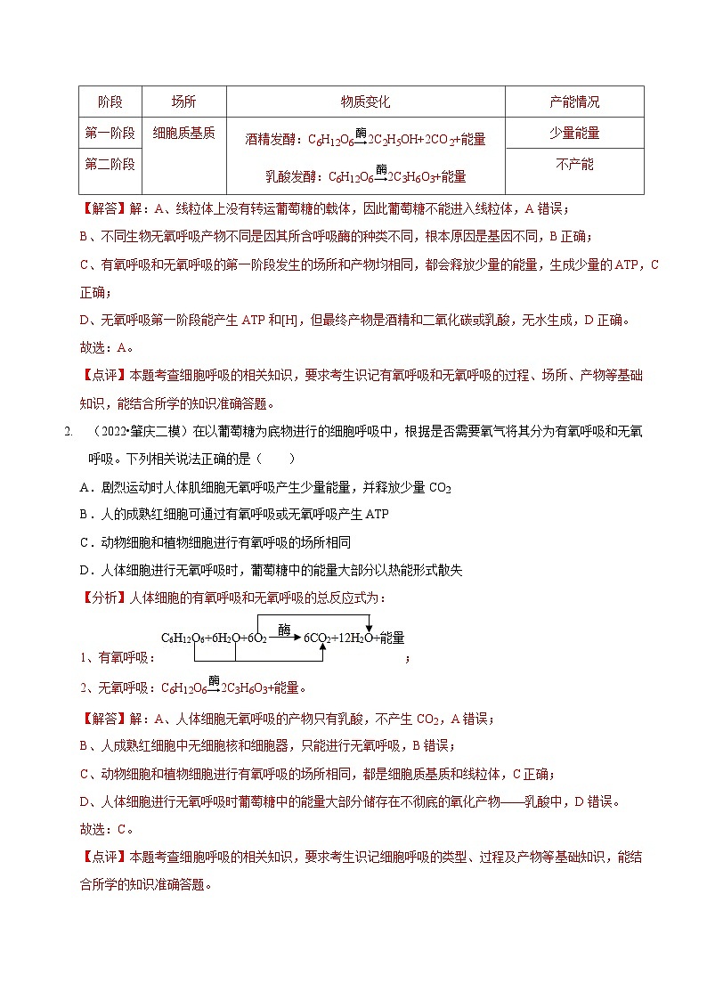
(2022•汉中模拟)下列关于细胞有氧呼吸和无氧呼吸的叙述,错误的是( )
A.葡萄糖是细胞呼吸最常利用的物质,它以主动运输的方式进入线粒体
B.不同生物无氧呼吸产物不同是因其所含呼吸酶的种类不同
C.有氧呼吸和无氧呼吸的第一阶段发生的场所和产物均相同,都有ATP生成
D.无氧呼吸能产生ATP和[H],但最终产物无水生成
【分析】呼吸作用过程
1)有氧呼吸
2)无氧呼吸
【解答】解:A、线粒体上没有转运葡萄糖的载体,因此葡萄糖不能进入线粒体,A错误;
B、不同生物无氧呼吸产物不同是因其所含呼吸酶的种类不同,根本原因是基因不同,B正确;
C、有氧呼吸和无氧呼吸的第一阶段发生的场所和产物均相同,都会释放少量的能量,生成少量的ATP,C正确;
D、无氧呼吸第一阶段能产生ATP和[H],但最终产物是酒精和二氧化碳或乳酸,无水生成,D正确。
故选:A。
【点评】本题考查细胞呼吸的相关知识,要求考生识记有氧呼吸和无氧呼吸的过程、场所、产物等基础知识,能结合所学的知识准确答题。
(2022•肇庆二模)在以葡萄糖为底物进行的细胞呼吸中,根据是否需要氧气将其分为有氧呼吸和无氧呼吸。下列相关说法正确的是( )
A.剧烈运动时人体肌细胞无氧呼吸产生少量能量,并释放少量CO2
B.人的成熟红细胞可通过有氧呼吸或无氧呼吸产生ATP
C.动物细胞和植物细胞进行有氧呼吸的场所相同
D.人体细胞进行无氧呼吸时,葡萄糖中的能量大部分以热能形式散失
【分析】人体细胞的有氧呼吸和无氧呼吸的总反应式为:
1、有氧呼吸:;
2、无氧呼吸:C6H12O62C3H6O3+能量。
【解答】解:A、人体细胞无氧呼吸的产物只有乳酸,不产生CO2,A错误;
B、人成熟红细胞中无细胞核和细胞器,只能进行无氧呼吸,B错误;
C、动物细胞和植物细胞进行有氧呼吸的场所相同,都是细胞质基质和线粒体,C正确;
D、人体细胞进行无氧呼吸时葡萄糖中的能量大部分储存在不彻底的氧化产物——乳酸中,D错误。
故选:C。
【点评】本题考查细胞呼吸的相关知识,要求考生识记细胞呼吸的类型、过程及产物等基础知识,能结合所学的知识准确答题。
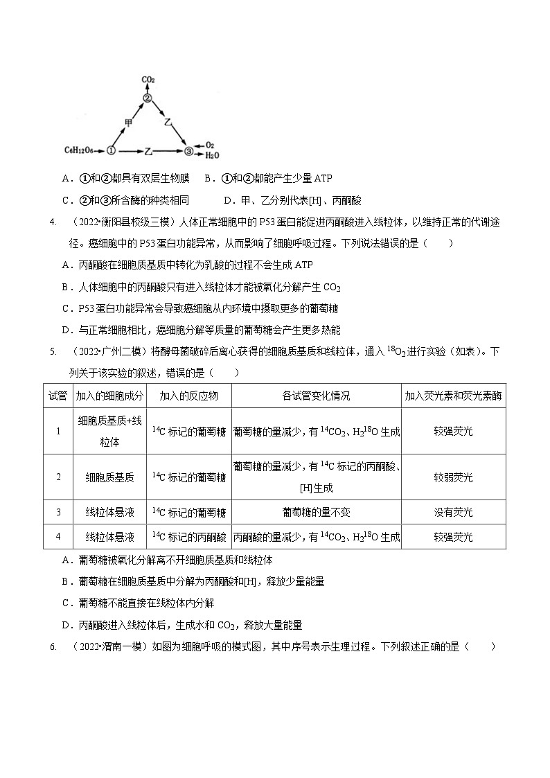
(2022•岫岩县校级一模)如图表示细胞呼吸作用的过程,其中①~③代表有关生理过程发生的场所,甲、乙代表有关物质。下列相关叙述正确的是( )
A.①和②都具有双层生物膜
B.①和②都能产生少量ATP
C.②和③所含酶的种类相同
D.甲、乙分别代表[H]、丙酮酸
【分析】分析题图:图示表示细胞呼吸作用的过程,其中①表示细胞呼吸第一阶段的场所,即细胞质基质;②表示细胞有氧呼吸第二阶段的场所,即线粒体基质;③表示有氧呼吸第三阶段的场所,即线粒体内膜。甲是有氧呼吸第一阶段生成的物质,表示丙酮酸;乙能与氧气结合生成水,表示[H]。
【解答】解:A、①表示细胞质基质,②表示线粒体基质,二者都不含生物膜,A错误;
B、①中进行的是有氧呼吸的第一阶段,②中进行的是有氧呼吸的第二阶段,都会释放少量的能量,产生少量的ATP,B正确;
C、②中进行的是有氧呼吸的第二阶段,③中进行的是有氧呼吸的第三阶段,由于酶的专一性,两者所含酶的种类不同,C错误;
D、甲是有氧呼吸第一阶段生成的物质,表示丙酮酸;乙能与氧气结合生成水,表示[H],D错误。
故选:B。
【点评】本题结合图解,考查细胞的有氧呼吸,要求考生识记细胞有氧呼吸的具体过程,尤其是物质变化过程,能正确分析题图,再结合所学的知识准确答题。
(2022•衡阳县校级三模)人体正常细胞中的P53蛋白能促进丙酮酸进入线粒体,以维持正常的代谢途径。癌细胞中的P53蛋白功能异常,从而影响了细胞呼吸过程。下列说法错误的是( )
A.丙酮酸在细胞质基质中转化为乳酸的过程不会生成ATP
B.人体细胞中的丙酮酸只有进入线粒体才能被氧化分解产生CO2
C.P53蛋白功能异常会导致癌细胞从内环境中摄取更多的葡萄糖
D.与正常细胞相比,癌细胞分解等质量的葡萄糖会产生更多热能
【分析】1、有氧呼吸可以分为三个阶段:第一阶段:在细胞质的基质中:1分子葡萄糖被分解为2分子丙酮酸和少量的还原型氢,释放少量能量;第二阶段:在线粒体基质中进行,丙酮酸和水在线粒体基质中被彻底分解成二氧化碳和还原型氢;释放少量能量;第三阶段:在线粒体的内膜上,前两个阶段产生的还原型氢和氧气发生反应生成水并释放大量的能量。
2、无氧呼吸的二个阶段:第一阶段:和有氧呼吸第一阶段相同;第二阶段:在细胞质基质中丙酮酸重新生成乳酸,一般植物细胞内生成酒精和二氧化碳。
【解答】解:A、丙酮酸在细胞质基质中转化为乳酸的过程不会生成ATP,A正确;
B、人体细胞只有进行有氧呼吸的第二阶段时才能产生CO2,因此丙酮酸只有进入线粒体才能被分解产生CO2,B正确;
C、P53蛋白功能异常会导致癌细胞从内环境中摄取更多的葡萄糖以满足自身对能量的需求,C正确;
D、癌细胞中的丙酮酸不能进入线粒体,不能被彻底的氧化分解,因此,与正常细胞相比,癌细胞分解等质量的葡萄糖释放的热能较少,D错误。
故选:D。
【点评】本题的知识点是细胞呼吸方式和产物、细胞癌变的机理,要求考生识记细胞呼吸的物质变化和能量变化;识记细胞癌变的特点,再结合所学知识正确答题。
(2022•广州二模)将酵母菌破碎后离心获得的细胞质基质和线粒体,通入18O2进行实验(如表)。下列关于该实验的叙述,错误的是( )
A.葡萄糖被氧化分解离不开细胞质基质和线粒体
B.葡萄糖在细胞质基质中分解为丙酮酸和[H],释放少量能量
C.葡萄糖不能直接在线粒体内分解
D.丙酮酸进入线粒体后,生成水和CO2,释放大量能量
【分析】1、有氧呼吸全过程:
第一阶段:在细胞质基质中,一分子葡萄糖形成两分子丙酮酸、少量的[H]和少量能量,这一阶段不需要氧的参与。
第二阶段:丙酮酸进入线粒体的基质中,分解为二氧化碳、大量的[H]和少量能量。
第三阶段:在线粒体的内膜上,[H]和氧气结合,形成水和大量能量,这一阶段需要氧的参与。
2、无氧呼吸全过程:
第一阶段:在细胞质的基质中,与有氧呼吸的第一阶段完全相同。即一分子的葡萄糖在酶的作用下分解成两分子的丙酮酸,过程中释放少量的[H]和少量能量。
第二阶段:在细胞质基质中,丙酮酸在相关酶的催化下,分解为酒精和二氧化碳。
【解答】解:A、线粒体是有氧呼吸的主要场所,而葡萄糖在无氧条件下氧化分解场所在细胞质基质,不需要线粒体,A错误;
B、葡萄糖在细胞质基质中进行呼吸作用第一阶段的反应,被分解为丙酮酸和[H],释放少量能量,B正确;
C、葡萄糖不能在线粒体中直接分解,需要在细胞质基质中被分解丙酮酸(有氧呼吸第一阶段),再进入线粒体被彻底氧化分解,C正确;
D、丙酮酸进入线粒体,经过有氧呼吸第二和第三阶段的反应,被彻底分解为水和二氧化碳,释放大量能量,D正确。
故选:A。
【点评】本题考查学生从题中获取相关信息,并结合所学细胞呼吸的知识做出正确判断,属于理解和应用层次的内容,难度适中。
(2022•渭南一模)如图为细胞呼吸的模式图,其中序号表示生理过程。下列叙述正确的是( )
A.④过程和⑤过程都不能产生ATP
B.骨骼肌细胞中可以发生的过程有①②③④
C.酵母菌细胞中③过程发生的场所是线粒体基质
D.①④过程中葡萄糖储存的能量大部分以热能的形式散失
【分析】分析题图:①为细胞呼吸第一阶段,场所在细胞质基质;②为有氧呼吸第二阶段,场所在线粒体基质;③为有氧呼吸第三阶段,场所在线粒体内膜;④为无氧呼吸产生酒精的过程;⑤为无氧呼吸产生乳酸的过程。
【解答】解:A、④为无氧呼吸产生酒精的第二阶段和⑤为无氧呼吸产生乳酸的第二阶段,都不释放能量,不能产生ATP,A正确;
B、骨骼肌细胞中可以发生的过程有①②③⑤,B错误;
C、酵母菌是真核生物,③过程为有氧呼吸的第三阶段,发生的场所是细胞中的线粒体内膜,C错误;
D、①④为无氧呼吸产生酒精的过程,无氧呼吸中葡萄糖的能量大部分储存在不彻底的氧化产物酒精中,没有释放出来,D错误。
故选:A。
【点评】本题结合图解,考查光合作用和细胞呼吸的相关知识,要求考生识记光合作用和细胞呼吸的具体过程,能正确分析题图,再结合所学的知识准确判断各选项。
(2022•皇姑区校级模拟)除草松土是农耕的重要措施,对其作用和意义的分析错误的是( )
A.提高土壤通气状况,有利于土壤中好氧菌代谢产生无机盐和二氧化碳
B.有利于根有氧呼吸,吸收矿质元素,促进根系生长,吸收地下深处的水
C.松土对保持水土有两面性影响,不利之处是地表裸露松动,易造成水土流失
D.松土易造成土壤水分蒸发快,炎热及干旱季节土壤板结时不宜锄地松土
【分析】种植农作物时,疏松土壤能促进根细胞有氧呼吸,有利于根细胞对矿质离子的主动吸收;有利于土壤中好氧菌代谢产生无机盐和二氧化碳。
【解答】解:A、提高土壤通气状况,有利于土壤中好氧菌代谢产生无机盐和二氧化碳,为植物提供更多的营养物质,A正确;
B、提高土壤通气状况,有利于根有氧呼吸,释放大量的能量,吸收矿质元素,也能促进根系生长,吸收地下深处的水,B正确;
C、松土对保持水土有两面性影响,不利之处是地表裸露松动,易造成水土流失,C正确;
D、干旱时,土壤板结,需及时中耕松土,目的是疏松土壤,促进根的呼吸,从而增加根的吸水能力,D错误。
故选:D。
【点评】本题考查细胞呼吸原理在生产和生活中的应用,要求考生识记细胞呼吸的类型,掌握影响细胞呼吸速率的因素,能理论联系实际,运用所学的知识合理解释生活中的生物学问题。
(2022•湖北模拟)农业生产中的一些栽培措施可以影响作物的生理活动,促进作物的生长发育,达到增加产量等目的。下列措施与对应原理或目的错误的是( )
A.农田施肥的同时,往往需要适当补水,此时补水的原因之一是让肥料中的可矿质元素充分溶解,利于作物根系吸收
B.稻田定期排水,可抑制水稻根部细胞无氧呼吸产生乳酸,防止植株烂根死亡
C.在作物生长期进行中耕松土,可促进根系的有氧呼吸,利于矿质营养的吸收
D.农业生产常采用间作套种,可满足不同作物对不同光强的需求,提高了光能利用率
【分析】细胞呼吸原理的应用:
1)种植农作物时,疏松土壤能促进根细胞有氧呼吸,有利于根细胞对矿质离子的主动吸收.
2)利用酵母菌发酵产生酒精的原理酿酒,利用其发酵产生二氧化碳的原理制作面包、馒头.
3)利用乳酸菌发酵产生乳酸的原理制作酸奶、泡菜.
4)稻田中定期排水可防止水稻因缺氧而变黑、腐烂.
5)皮肤破损较深或被锈钉扎伤后,破伤风芽孢杆菌容易大量繁殖,引起破伤风.
6)提倡慢跑等有氧运动,是不致因剧烈运动导致氧的不足,使肌细胞因无氧呼吸产生乳酸,引起肌肉酸胀乏力.
7)粮食要在低温、低氧、干燥的环境中保存.
8)果蔬、鲜花的保鲜要在低温、低氧、适宜湿度的条件下保存.
【解答】解:A、矿质元素只有溶解在水中才能被作物根系吸收,所以在农田施肥的同时,往往需要适当补水,此时补水的原因之一是让肥料中的可矿质元素充分溶解,有利于作物根系吸收,A正确;
B、稻田定期排水,可抑制水稻根部细胞无氧呼吸产生酒精,防止植株烂根死亡,B错误;
C、在作物生长期进行中耕松土,可增加土壤的溶氧量,促进根系的有氧呼吸,有利于根细胞通过主动运输对矿质营养的吸收,C正确;
D、农业生产常采用间作套种,可满足不同作物对不同光强的需求,提高了光能利用率,从而达到增加农作物产量等目的,D正确。
故选:B。
【点评】本题考查细胞呼吸的相关知识,要求考生识记细胞呼吸的类型、产物等基础知识,掌握影响细胞呼吸速率的因素,能理论联系实际,运用所学的知识合理解释生活中的生物学问题。
(2022•昌吉州模拟)某同学计划利用如图所示的装置探究马铃薯块茎的细胞呼吸方式,设置甲、乙两组,A中为等量的新鲜马铃薯块茎,甲组小烧杯中的溶液为蒸馏水,乙组小烧杯中的溶液为氢氧化钠。下列分析正确的是( )
A.甲组液滴不移动说明马铃薯块茎只进行了有氧呼吸
B.乙组液滴左移只能说明马铃薯块茎进行了有氧呼吸
C.若甲组液滴右移,乙组液滴左移,则说明马铃薯块茎有两种呼吸方式
D.甲组液滴可不移动或右移,但不会左移,乙组液滴可左移或不移动
【分析】分析题干及实验装置图:甲组中烧杯中放等量蒸馏水,其不吸收气体,也不释放气体,因此液滴移动的距离是产生二氧化碳量和消耗氧气量的差值。乙组烧杯中放一定量NaOH溶液,种子进行呼吸产生的二氧化碳被NaOH吸收,液滴移动是有氧呼吸消耗氧气的结果,因此液滴移动的距离代表有氧呼吸消耗氧气的量。
【解答】解:A、甲组中液滴移动的距离是产生二氧化碳量和消耗氧气量的差值,甲组液滴不移动,说明马铃薯块茎可能只进行了有氧呼吸,也可能同时进行了有氧呼吸和产物是乳酸的无氧呼吸,A错误;
B、乙组中液滴移动的距离代表有氧呼吸消耗氧气的量,乙组液滴左移只能说明马铃薯块茎进行了有氧呼吸,B正确;
C、由于马铃薯块茎无氧呼吸的产物只有乳酸,因此甲组液滴不会右移,C错误;
D、由于马铃薯块茎无氧呼吸的产物只有乳酸,因此甲组液滴不会右移,D错误。
故选:B。
【点评】本题考查呼吸作用的相关知识,意在考查学生分析题干获取信息,通过比较、分析与综合对某些生物学问题进行解释、推理并作出合理判断或得出正确结论的能力。
(2022•凌河区校级模拟)如图是探究酵母菌呼吸方式的装置和生物体内葡萄糖分解代谢过程的图解,下列相关叙述错误的是( )
A.若装置一中的液滴左移,装置二中的液滴不动,说明酵母菌只进行①②
B.若装置一中的液滴不动,装置二中的液滴右移,说明酵母菌只进行①④
C.若装置一中的液滴左移,装置二中的液滴右移,说明酵母菌进行①②和①③
D.反应①②在人体细胞的细胞溶胶和线粒体进行,反应①③在酵母菌的细胞溶胶进行
【分析】根据题意和实验装置图分析可知:装置一中,氢氧化钠溶液的作用是吸收呼吸作用产生的二氧化碳,所以装置一测量的是呼吸作用消耗的氧气的量;装置二中,清水不能吸收气体,也不释放气体,所以装置二测量的是呼吸作用释放的二氧化碳量和消耗氧气量的差值。
【解答】解:A、装置一中的液滴左移,有氧气的消耗,装置二中的液滴不动,说明呼吸作用释放的二氧化碳量和消耗氧气量相等,可知酵母菌只进行①②有氧呼吸,A正确;
B、装置一中的液滴不动,说明没有氧气的消耗,装置二中的液滴右移,说明酵母菌只进行①③无氧呼吸,B错误;
C、装置一中的液滴左移,有氧气的消耗,装置二中的液滴右移,说明呼吸作用释放的二氧化碳量多于消耗氧气量,可知酵母菌既进行有氧呼吸又进行无氧呼吸,说明酵母菌进行①②和①③,C正确;
D、反应①②有氧呼吸在人体细胞的细胞溶胶和线粒体进行,反应①③无氧呼吸在酵母菌的细胞溶胶进行,D正确。
故选:B。
【点评】本题结合实验装置图,考查探究酵母菌呼吸方式的实验,意在考查考生分析实验装置图提取有效信息的能力;能理解所学知识要点,把握知识间内在联系的能力;能独立完成“生物知识内容表”所列的生物实验,包括理解实验目的、原理、方法和操作步骤,并能对实验现象和结果进行解释、分析和处理。
【创新提升】
(2022•深圳模拟)高强度间歇训练(HIIT)是一种在短时间内进行快速、爆发式锻炼的高强度有氧间歇性运动。它可以快速消耗肌糖原,使肌肉中线粒体的数量和活性增加,以满足运动对能量的需求,从而促进人体的健康和代谢功能,下列叙述正确的是( )
A.肌糖原是动物细胞的储能物质,也是细胞膜的重要组成成分
B.肌糖原能直接分解成葡萄糖以补充血糖
C.活细胞中线粒体可以定向运动到代谢比较旺盛的部位
D.人体在进行高强度训练时,主要由无氧呼吸提供能量
【分析】有氧呼吸与无氧呼吸的比较:
【解答】解:A、肌糖原是动物细胞的储能物质,而但不是细胞膜的组成成分,A错误;
B、肌糖原不能直接分解分解成葡萄糖,肝糖原能直接分解成血液中的葡萄糖,B错误;
C、由题干信息可知:高强度有氧间歇性运动,可以快速消耗肌糖原,使肌肉中线粒体的数量和活性增加,说明活细胞中线粒体可以定向运动到代谢比较旺盛的部位,C正确;
D、人体在进行高强度训练时,主要由有氧呼吸提供能量,D错误。
故选:C。
【点评】本题主要考查细胞呼吸和糖类的相关知识,要求考生识记细胞呼吸的过程、场所;识记糖类的种类及功能,理论联系实际,再结合所学知识正确判断各选项。
(2022•朝阳区一模)研究者探究了不同温度条件下密闭容器内蓝莓果实的CO2,生成速率的变化,结果如图1和图2。相关分析正确的是( )
A.蓝莓果实细胞的有氧呼吸只在线粒体中进行
B.蓝莓果实细胞无氧呼吸的产物是乳酸和CO2
C.0.5℃时CO2生成速率低是因为酶的活性较低
D.容器内CO2浓度升高会促进果实的细胞呼吸
【分析】1、由于细胞呼吸是酶促反应,酶的活性受温度的影响,因此细胞呼吸也受温度影响。
2、细胞呼吸分为有氧呼吸和无氧呼吸,氧气充足的条件下细胞进行有氧呼吸,吸收氧气释放二氧化碳;在氧气不足时细胞进行无氧呼吸,无氧呼吸不吸收氧气,蓝莓果实无氧呼吸的产物是酒精和二氧化碳。
【解答】解:A、蓝莓果实细胞的有氧呼吸场所是细胞质基质和线粒体,A错误;
B、蓝莓果实细胞无氧呼吸的产物是酒精和CO2,B错误;
C、5℃时CO2生成速率低是因为温度低,酶的活性较低,C正确;
D、容器内CO2浓度升高,蓝莓果实的细胞呼吸明显减缓,导致CO2生成速率逐渐降低,D错误。
故选:C。
【点评】本题考查温度对细胞呼吸的影响,分析题图获取信息是解题的突破口,应用影响细胞呼吸的因素解决生产实践之中的问题是本题考查的重点。
(2022•临澧县校级一模)以下甲、乙两图都表示苹果组织细胞中CO2释放量和O2吸收量的变化。下列相关叙述不正确的是( )
A.甲图中氧浓度为a时的情况对应的是乙图中的A点
B.甲图中氧浓度为b时的情况对应的是乙图中的CD段
C.甲图的a、b、c、d四个浓度中c是最适合贮藏的氧浓度
D.甲图中氧浓度为d时没有酒精产生
【分析】据图分析:甲图用柱形图表示了呼吸作用中氧气吸收量和二氧化碳释放量之间的关系,乙图用曲线图表示了随氧气浓度的增加呼吸作用的变化,氧浓度为a时,细胞只释放CO2不吸收O2,说明细胞只进行无氧呼吸;甲图中氧浓度为b时CO2的释放量远远大于O2的吸收量,说明既进行有氧呼吸又进行无氧呼吸;贮藏植物器官应选择CO2产生量最少即细胞呼吸最弱时(图甲中的c点)的氧浓度;氧浓度为d时,CO2的释放量与O2的吸收量相等,细胞只进行有氧呼吸。
【解答】解:A、甲图中氧浓度为a时,细胞只释放CO2不吸收O2,说明细胞只进行无氧呼吸,对应乙图中的A点,A正确;
B、甲图中氧浓度为b时CO2的释放量远远大于O2的吸收量,说明既进行有氧呼吸又进行无氧呼吸,且无氧呼吸强度大,应对应乙图中AC段之间,B错误;
C、贮藏植物器官应选择CO2产生量最少即细胞呼吸最弱时(图甲中的c点)的氧浓度,C正确;
D、氧浓度为d时,CO2的释放量与O2的吸收量相等,细胞只进行有氧呼吸,因此没有酒精产生,D正确。
故选:B。
【点评】本题知识点为有氧呼吸和无氧呼吸中的气体关系,考查了学生的识图、理解和计算能力,试题难度中等。
(2022•湖北模拟)2022年冬奥会中国队短道速滑团体为国夺得了首金,下列关于比赛过程中有关运动员生理活动的叙述正确的是(假设运动员呼吸作用所利用的物质是葡萄糖)( )
A.许多运动员容易出现抽搐现象,可能与血液中Ca2+浓度偏高有关
B.比赛过程中,运动员因大量出汗使散热大于产热,从而导致体温下降
C.运动员在缺氧时所需的能量主要由乳酸分解产生的ATP直接提供
D.比赛中运动员在局部缺氧时,细胞呼吸产生的CO2量等于消耗的O2量
【分析】1、人体体温调节:
(1)体温调节中枢:下丘脑。
(2)寒冷环境下:①增加产热的途径:骨骼肌战栗、甲状腺激素和肾上腺素分泌增加;②减少散热的途径:立毛肌收缩、皮肤血管收缩等。
(3)炎热环境下:主要通过增加散热来维持体温相对稳定,增加散热的途径主要有汗液分泌增加、皮肤血管舒张。
2、人体细胞有氧呼吸的过程:
第一阶段(在细胞质基质中):C6H12O62丙酮酸+少量能量+4[H];
第二阶段(线粒体基质中):2丙酮酸+6H2O6CO2+20[H]+少量能量;
第三阶段(线粒体内膜上):24[H]+6O212H2O+大量能量。
2、人体细胞无氧呼吸的过程:
第一阶段(在细胞质基质中):C6H12O62丙酮酸+少量能量+4[H];
第二阶段(在细胞质基质中):2丙酮酸+4[H]2C3H6O3。
【解答】解:A、许多运动员容易出现抽搐现象,可能与血液中Ca2+浓度偏低有关,而Ca2+浓度偏高会产生肌无力,A错误;
B、比赛过程中,运动员因大量出汗,但散热等于产热,所以体温保持基本稳定,B错误;
C、运动员在缺氧时所需的能量仍主要由有氧呼吸释放的能量合成的ATP直接提供,而乳酸不能直接分解产生的ATP,C错误;
D、比赛中,运动员在局部缺氧时,人体肌肉细胞有的进行有氧呼吸,有的进行无氧呼吸,有氧呼吸时消耗O2的量等于产生CO2的量,而无氧呼吸只产生乳酸,所以产生的CO2量等于消耗的O2量,D正确。
故选:D。
【点评】本题以冬奥会中国队短道速滑比赛为素材,考查稳态、人体体温调节和细胞呼吸的相关知识,要求考生识记人体体温调节的具体过程,识记细胞呼吸的过程,能结合所学的知识准确判断各选项。
(2022•广东模拟)如图表示气温多变的一天中外界O2浓度的变化与马铃薯块茎的CO2释放情况,下列叙述错误的是( )
①ab段下降可能是低温抑制了有氧呼吸相关酶的活性
②bc段细胞呼吸增强主要原因是O2浓度升高
③a点时马铃薯块茎吸收O2的体积几乎等于放出CO2的体积
④马铃薯块茎中各种酶发挥作用时所需条件一定相同
⑤b点时马铃薯块茎细胞中产生CO2的场所可能有细胞质基质和线粒体
A.①③B.②⑤C.③④D.④⑤
【分析】有氧呼吸的全过程,可以分为三个阶段:
第一阶段:一个分子的葡萄糖分解成两个分子的丙酮酸,在分解的过程中产生少量的氢(用[H]表示),同时释放出少量的能量。这个阶段是在细胞质基质中进行的;
第二阶段:丙酮酸经过一系列的反应,分解成二氧化碳和氢,同时释放出少量的能量。这个阶段是在线粒体中进行的;
第三阶段:前两个阶段产生的氢,经过一系列的反应,与氧结合而形成水,同时释放出大量的能量。
【解答】解:①马铃薯块茎细胞无氧呼吸产生乳酸,有氧呼吸产生二氧化碳,即只有有氧呼吸产生二氧化碳,因此曲线ab段下降的原因可能是低温抑制了细胞的有氧呼吸,①正确;
②bc段细胞呼吸增强的主要原因是O2浓度增加,导致有氧呼吸增强,所以产生的二氧化碳增多,②正确;
③由于马铃落块茎细胞只有有氧呼吸产生二氧化碳,而有氧呼吸过程中消耗的氧气量与产生的二氧化碳量相等,所以a点时马铃薯块茎吸收氧气的体积几乎等于放出二氧化碳的体积,③正确;
④马铃薯块茎中各种酶发挥作用时所需条件不一定相同,④错误;
⑤马铃薯块茎细胞中产生CO2的场所只有线粒体,⑤错误。
故选:D。
【点评】本题意在考查学生对知识的理解能力,要求学生把握知识间的内在联系,形成知识的网络结构的能力。有氧呼吸和无氧呼吸过程是考查的重点和难点,可以通过流程图分析,表格比较,典型练习分析强化学生的理解。
(2022•贾汪区校级模拟)2022年北京冬奥会项目众多,其中越野滑雪是一种长距离雪上项目,运动员在比赛过程中,会经历有氧阶段、混氧阶段和无氧阶段。如图为体内血液中乳酸含量与氧气消耗速率的变化,下列叙述正确的是( )
A.a强度下运动员进行的是混氧阶段
B.b强度下供能方式仍以有氧呼吸为主
C.仅c运动强度时O2消耗量与CO2产生量相等
D.高强度运动产生的乳酸可直接通过肾脏排出
【分析】分析柱形图:a组中乳酸含量是血液中乳酸正常值,而b组和、a组中乳酸含量都高于血液中乳酸正常值;b和c运动强度下无氧呼吸加强。乳酸是无氧呼吸的产物。
【解答】解:A、a组中乳酸含量是血液中乳酸正常值,因此a强度下的运动属于马拉松运动员的有氧阶段,A错误;
B、b强度下乳酸增多,氧气消耗速率也增大,供能方式仍然是有氧呼吸消耗葡萄糖为主,B正确;
C、由于人体细胞无氧呼吸不产生CO2,只有有氧呼吸才能产生CO2,因此任何时刻肌肉细胞O2的消耗量都会与CO2的产生量相等,C错误;
D、若运动强度长时间超过c运动强度,大量乳酸和碳酸氢钠反应生成乳酸钠,乳酸钠通过肾脏排出体外,D错误。
故选:B。
【点评】本题主要考查细胞呼吸类型判断及相关实验的内容,要求靠识记相关知识,并结合所学知识准确答题。
(2022•洛阳一模)呼吸熵(RQ=释放二氧化碳体积/消耗的氧气体积)可表示生物用于有氧呼吸的能源物质的不同。测定发芽种子呼吸熵的装置如图。实验开始前,着色液滴均停留在初始位置,然后关闭活塞,在25℃下经20min读出刻度管中着色液滴移动距离,设装置1和装置2的着色液滴分别向左移动xmm和ymm。下列说法错误的是( )
A.若测得x=50mm,y=﹣50mm,则该发芽种子的呼吸熵是2
B.若发芽种子仅进行有氧呼吸,且呼吸熵小于1,则分解的有机物中可能有脂肪
C.若呼吸底物为葡萄糖,装置1液滴右移、装置2液滴左移
D.为保证数据的科学性,可增加放入灭活发芽种子的装置,其它条件不变
【分析】根据题意和图示分析可知:装置1的试管内装有NaOH,吸收呼吸释放的二氧化碳,因此1中液滴的移动是由氧气的变化决定的;装置2中无NaOH,液滴的移动是由氧气变化与二氧化碳的变化共同决定的,二氧化碳的释放量是装置2与装置1液滴移动的距离差。
【解答】解:A、若测得x=500mm,y=50mm,则细胞呼吸产生的二氧化碳是50+50=1000mm,呼吸熵是100÷50=2,A正确;
B、由于脂肪中的碳氢比例高,若发芽种子仅进行需氧呼吸,且呼吸熵小于1,则分解的有机物可能为脂肪,B正确;
C、若呼吸底物为葡萄糖,装置1液滴不会右移,C错误;
D、为使测得的x和y值更精确,增加放入灭活发芽种子的对照装置,排除物理因素对实验结果的影响,D正确。
故选:C。
【点评】本题的知识点是发芽种子呼吸熵的测定,对于呼吸熵测定实验装置的分析、根据实验结果进行推理是解题的关键,对于有氧呼吸与无氧呼吸过程的掌握是解题的基础。
(2022•荆州模拟)细胞内脂肪合成与有氧呼吸过程的关系如图1。科研人员用13C标记的葡萄糖饲喂野生型果蝇和蛋白S基因突变体,一段时间后,分别检测二者体内13C﹣丙酮酸和13C﹣柠檬酸的量,结果如图2。下列分析错误的是( )
A.Ca2+进入线粒体内,促进有氧呼吸,也影响脂肪的合成
B.突变体脂肪合成减少,原因可能是Ca2+吸收减少,丙酮酸生成柠檬酸过程受阻
C.与野生型相比,突变型果蝇更能适应低温环境
D.实验中可检测到的13C标记物质有葡萄糖、丙酮酸、CO2
【分析】分析图1:钙离子进入内质网,由内质网进入线粒体基质,在线粒体基质内,丙酮酸形成柠檬酸,柠檬酸从线粒体进入细胞质基质,在细胞中基质中形成脂肪。
分析图2:13C标记的葡萄糖饲喂野生型果蝇和蛋白S基因突变体果蝇,一段时间后,突变体内丙酮酸放射性增加,柠檬酸放射性减少,结合图1分析可知,蛋白S基因突变体脂肪合成减少的原因可能是Ca2+吸收减少,导致丙酮酸生成柠檬酸受阻,柠檬酸减少使脂肪合成减少。
【解答】解:A、分析图1可知,Ca2+进入线粒体基质,调控有氧呼吸第二阶段,也影响脂肪的合成,A正确;
B、分析图2可知,突变体丙酮酸含量更多,柠檬酸含量更少,再结合图1可知Ca2+吸收减少,丙酮酸生成柠檬酸过程受阻,B正确;
C、突变型柠檬酸合成受阻,脂肪合成减少,脂肪含量低,不利于在低温环境下生活,C错误;
D、13C标记的葡萄糖经过有氧呼吸第一阶段转变为13C的丙酮酸,13C的丙酮酸经过有氧呼吸第二阶段转变为13C的CO2,D正确。
故选:C。
【点评】本题结合图解,考查细胞呼吸的相关知识,本题属于信息题,解答本题的关键是正确分析题图,从中提取有效信息准确答题。
(2022•南开区二模)电子传递链是一系列电子载体按照对电子的亲和力逐渐升高的顺序组成的电子传递系统,其所有组成成分都嵌合于生物膜中。如图是真核生物细胞呼吸过程(以葡萄糖为呼吸底物)中电子传递链的部分示意图。下列说法正确的是( )
A.图示生物膜为线粒体双层膜结构
B.图示中NADH仅来自葡萄糖的分解
C.图中Ⅰ至Ⅳ参与了物质运输、能量转换和信息传递
D.图示Ⅰ至Ⅳ既能传递电子,还可能具有催化功能
【分析】细胞的需氧呼吸是指需氧代谢类型的细胞在有氧条件下,将细胞内的有机物氧化分解产生CO2和H2O,并将葡萄糖中的化学能转化为其他形式的能量的过程,需氧呼吸有三个阶段:第一阶段称作糖酵解,是葡萄糖生成丙酮酸的过程;第二阶段称作三羧酸循环(柠檬酸循环),丙酮酸经过一系列的氧化反应,最终生成CO2和[H];第三阶段为电子传递链过程,前两个阶段产生的[H]最终与O2反应生成水,并产生大量能量的过程。
【解答】解:A、图示生物膜为线粒体的内膜,是单层膜结构,双层磷脂分子,A错误;
B、图示中NADH来自葡萄糖和参与反应的水,B错误;
C、由图可知,图中Ⅰ至Ⅳ参与了物质运输、能量转换,没有信息传递,C错误;
D、据图可知,图示Ⅰ至Ⅳ在传递电子的同时还有化学反应,所以Ⅰ至Ⅳ既能传递电子,还可能具有催化功能,D正确。
故选:D。
【点评】本题的知识点是细胞呼吸的过程和发生的场所,要求考生识记有氧呼吸与无氧呼吸的过程,从题图中获取有效信息是解题的关键。
(2022•大祥区校级模拟)2019诺贝尔生理学或医学奖让我们获知细胞适应氧气变化的分子机制。人们对氧感应和氧稳态调控的研究开始于一种糖蛋白激素——促红细胞生成素(EPO),EPO作用机理如下图所示:当氧气缺乏时,肾脏分泌EPO刺激骨髓生成新的红细胞,调控该反应的“开关”是一种蛋白质——缺氧诱导因子(HIF)。研究还发现,正常氧气条件下,细胞内的HIF会被蛋白酶降解,缺氧环境下,HIF会促进缺氧相关基因的表达,使人体细胞适应缺氧环境,下列说法不正确的是( )
A.据图分析,红细胞数量与EPO的分泌量之间存在反馈调节机制
B.人体剧烈运动一段时间后,人体细胞产生HIF增多
C.缺氧条件下,HIF会促进缺氧相关基因的表达,需要原料依次为氨基酸、核糖核苷酸
D.中长跑运动员在比赛前常去海拔高的训练基地训练是为了提高血液运输氧气的能力
【分析】题意分析:促红细胞生成素(EPO)是由肾脏分泌的一种糖蛋白激素;当氧气缺乏时,在缺氧诱导因子(HIF) 的调控下,肾脏分泌EPO刺激骨髓生成新的红细胞;正常氧气条件下,细胞内的HIF会被蛋白酶降解,缺氧环境下,HIF会促进缺氧相关基因的表达,使人体细胞适应缺氧环境。
【解答】解:A、据图分析,当红细胞数量增多时,血液中氧分压升高会抑制肾脏中氧感受器产生产生兴奋,进而抑制了EPO的分泌量,显然红细胞数量与EPO的分泌量之间存在反馈调节机制,A正确;
B、人体剧烈运动一段时间后,由于缺少氧气,则细胞产生的HIF增多,B正确;
C、缺少氧气,细胞产生的HIF增多,引起缺氧相关基因的表达,基因通过转录和翻译指导蛋白质生成的过程,在该过程中需要的原料依次为核糖核苷酸、氨基酸,C错误;
D、根据题意分析,中长跑运动员在比赛前常常到海拔较高的训练基地训练,可能是因为该地海拔较高,氧气稀薄,刺激运动员产生更多的促红细胞生成素,促进机体产生更多的红细胞,提高血液运输氧气的能力,保证比赛时细胞得到足够的氧气和能量供给,D正确。
故选:C。
【点评】本题以细胞适应氧气变化的分子机制为背景,结合图解,主要考查激素调节、细胞呼吸的相关知识,要求考生能够根据题干信息清楚缺氧条件下、促红细胞生成素(EPO)、缺氧诱导因子(HIF) 与生成新的红细胞之间的关系,难度中等。
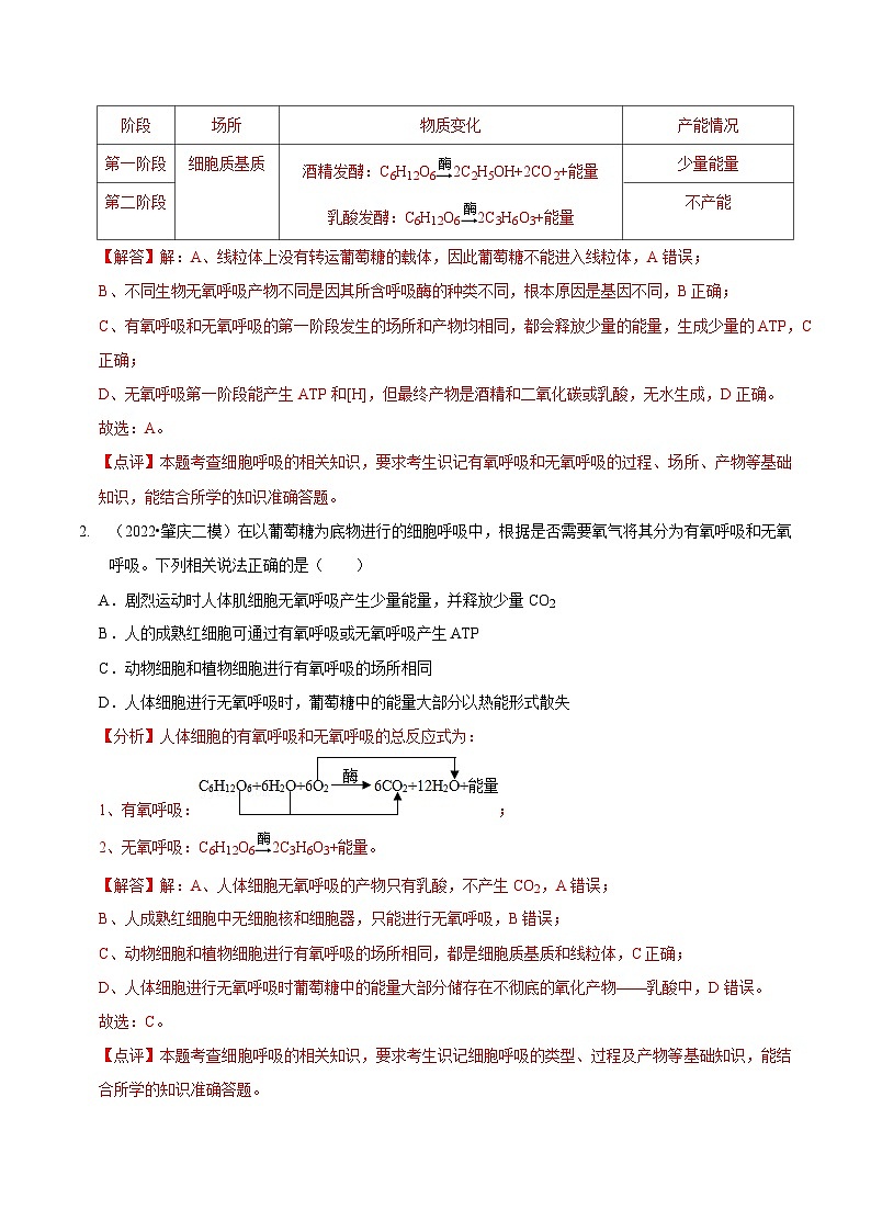
阶段
场所
物质变化
产能情况
第一阶段
细胞质基质
C6H12O62丙酮酸+4[H]+能量
少量能量
第二阶段
线粒体基质
2丙酮酸+6H2O6CO2+20[H]+能量
少量能量
第三阶段
线粒体内膜
24[H]+6O212H2O+能量
大量能量
阶段
场所
物质变化
产能情况
第一阶段
细胞质基质
酒精发酵:C6H12O62C2H5OH+2CO2+能量
乳酸发酵:C6H12O62C3H6O3+能量
少量能量
第二阶段
不产能
试管
加入的细胞成分
加入的反应物
各试管变化情况
加入荧光素和荧光素酶
1
细胞质基质+线粒体
14C标记的葡萄糖
葡萄糖的量减少,有14CO2、H218O生成
较强荧光
2
细胞质基质
14C标记的葡萄糖
葡萄糖的量减少,有14C标记的丙酮酸、[H]生成
较弱荧光
3
线粒体悬液
14C标记的葡萄糖
葡萄糖的量不变
没有荧光
4
线粒体悬液
14C标记的丙酮酸
丙酮酸的量减少,有14CO2、H218O生成
较强荧光
有氧呼吸
无氧呼吸
不
同
点
场所
细胞质基质和线粒体
细胞质基质
条件
O2和酶
酶
产物
CO2和H2O
C2H5OH和CO2或乳酸
能量
大量能量
少量能量
相
同
点
实质
分解有机物,释放能量
联系
第一阶段的场所及转变过程相同
相关试卷
这是一份题型13 伴性遗传的经典题型(题型集训)-【精讲精练】最新高考生物二轮题型复习讲练,文件包含题型13伴性遗传的经典题型题型集训原卷版docx、题型13伴性遗传的经典题型题型集训解析版docx等2份试卷配套教学资源,其中试卷共25页, 欢迎下载使用。
这是一份题型7 光合作用与细胞呼吸相关的实验探究(题型集训)-【精讲精练】最新高考生物二轮题型复习讲练,文件包含题型7光合作用与细胞呼吸相关的实验探究题型集训原卷版docx、题型7光合作用与细胞呼吸相关的实验探究题型集训解析版docx等2份试卷配套教学资源,其中试卷共37页, 欢迎下载使用。
这是一份题型6 从物质与能量视角探索光合作用(题型集训)-【精讲精练】最新高考生物二轮题型复习讲练,文件包含题型6从物质与能量视角探索光合作用题型集训原卷版docx、题型6从物质与能量视角探索光合作用题型集训解析版docx等2份试卷配套教学资源,其中试卷共37页, 欢迎下载使用。