





所属成套资源:【备战2025】最新高考生物二轮题型复习精讲精练
题型5 从物质与能量视角探索细胞呼吸(题型归纳)-【精讲精练】最新高考生物二轮题型复习讲练
展开
这是一份题型5 从物质与能量视角探索细胞呼吸(题型归纳)-【精讲精练】最新高考生物二轮题型复习讲练,文件包含题型5从物质与能量视角探索细胞呼吸题型归纳原卷版docx、题型5从物质与能量视角探索细胞呼吸题型归纳解析版docx等2份试卷配套教学资源,其中试卷共24页, 欢迎下载使用。
2、注重理论联系实际,高三生物的考试并不仅仅是考概念,学会知识的迁移非常重要,并要灵活运用课本上的知识。不过特别强调了从图表、图形提取信息的能力。历年高考试题,图表题都占有比较大的比例。
3、一轮复习基础知识的同时,还要重点“攻坚”,突出对重点和难点知识的理解和掌握。这部分知识通常都是学生难于理解的内容,做题时容易出错的地方。分析近几年的高考生物试题,重点其实就是可拉开距离的重要知识点。
4、学而不思则罔,思而不学则殆。这一点对高三生物一轮复习很重要。尤其是对于错题。错题整理不是把错题抄一遍。也不是所有的错题都需要整理。
题型5 从物质与能量视角探索细胞呼吸(题型归纳)
细胞呼吸的类型及其原理等一直是高考的高频考点,其中重要的考点有细胞呼吸方式的判定、有氧呼吸和无氧呼吸过程中的物质和能量变化等。建议考生在复习时注重对基础知识和细节的把握,可具体到各阶段的反应物、场所、产物、产生的能量等,并对有氧呼吸和无氧呼吸进行各方面的比较,如场所、反应物、产物、产生能量等。
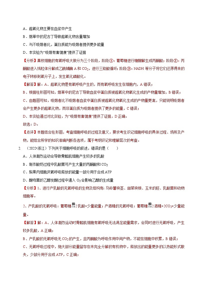
(2022•北京)有氧呼吸会产生少量超氧化物,超氧化物积累会氧化生物分子引发细胞损伤。将生理指标接近的青年志愿者按吸烟与否分为两组,在相同条件下进行体力消耗测试,受试者血浆中蛋白质被超氧化物氧化生成的产物量如图。基于此结果,下列说法正确的是( )
A.超氧化物主要在血浆中产生
B.烟草中的尼古丁导致超氧化物含量增加
C.与不吸烟者比,蛋白质能为吸烟者提供更多能量
D.本实验为“吸烟有害健康”提供了证据
【分析】真核细胞的有氧呼吸大致分为三个阶段,阶段①:葡萄糖进行糖酵解生成丙酮酸;阶段②:丙酮酸进入线粒体分解成乙酰辅酶A和CO2,进行三羧酸循环;阶段③:NADH等分子将它们还原得来的电子转移到氧分子上,发生氧化磷酸化。
【解答】解:A、超氧化物是有氧呼吸产生的,而有氧呼吸发生在细胞内,A错误;
B、根据柱形图可知,烟草中的尼古丁导致血浆中蛋白质被超氧化物氧化生成的产物量增加,B错误;
C、由题图可知,吸烟者比不吸烟者血浆中蛋白质被超氧化物氧化生成的产物量更高,只能说明吸烟者会产生更多的超氧化物,而非蛋白质为吸烟者提供了更多的能量,C错误;
D、本实验通过对比实验,为“吸烟有害健康”提供了证据,D正确。
故选:D。
【点评】本题结合柱形图,考查细胞呼吸的过程及意义,要求考生识记细胞呼吸的具体过程、场所及产物,能结合所学的知识准确判断各选项,属于考纲识记和理解层次的考查。
(2022•浙江)下列关于细胞呼吸的叙述,错误的是( )
A.人体剧烈运动会导致骨骼肌细胞产生较多的乳酸
B.制作酸奶过程中乳酸菌可产生大量的丙酮酸和CO2
C.梨果肉细胞厌氧呼吸释放的能量一部分用于合成ATP
D.酵母菌的乙醇发酵过程中通入O2会影响乙醇的生成量
【分析】1、进行产乳酸的无氧呼吸的生物及结构有:马铃薯块茎、甜菜块根、玉米的胚、乳酸菌和动物细胞等。
2、产乳酸的无氧呼吸:葡萄糖2乳酸+少量能量;产酒精的无氧呼吸:葡萄糖2酒精+2CO2+少量能量。
【解答】解:A、人体剧烈运动时骨骼肌细胞有氧呼吸无法满足能量需求,会同时进行无氧呼吸,产生较多乳酸,A正确;
B、产乳酸的无氧呼吸无CO2的产生,且丙酮酸为呼吸作用中间产物,不能在细胞中积累,B错误;
C、无氧呼吸过程中,绝大部分能量留存在未完全分解的有机物中,释放出的能量更多的以热能形式散失,少部分用于合成ATP,C正确;
D、酵母菌为兼性厌氧型微生物,在有氧条件下进行有氧呼吸,氧气浓度越大,对无氧呼吸的抑制越强,从而减少酒精的生产量,D正确;
故选:B。
【点评】本题考查细胞呼吸的相关知识,要求考生识记细胞呼吸的类型及产物,掌握影响细胞呼吸的环境因素,能理论联系实际,运用所学的知识合理解释生活中的生物学问题。
(2021•福建)运动可促进机体产生更多新的线粒体,加速受损、衰老、非功能线粒体的特异性消化降解,维持线粒体数量、质量及功能的完整性,保证运动刺激后机体不同部位对能量的需求。下列相关叙述正确的是( )
A.葡萄糖在线粒体中分解释放大量能量
B.细胞中不同线粒体的呼吸作用强度均相同
C.衰老线粒体被消化降解导致正常细胞受损
D.运动后线粒体的动态变化体现了机体稳态的调节
【分析】线粒体是细胞进行有氧呼吸的主要场所,生命活动所需要的能量,大约95%来自线粒体,是细胞的“动力车间”。
【解答】解:A、线粒体不能直接利用葡萄糖,正常细胞葡萄糖在细胞质基质分解为丙酮酸,丙酮酸在线粒体中被彻底氧化分解,释放大量能量,A错误;
B、结合题意“运动可促进机体产生更多新的线粒体……保证运动刺激后机体不同部位对能量的需求”可知,不同部位对能量的需求不同,则线粒体的呼吸强度也不相同,B错误;
C、结合题意可知,受损、衰老、非功能线粒体的特异性消化降解,有利于维持线粒体数量、质量及功能的完整性,不会导致正常细胞受损,C错误;
D、内环境的稳态体现在内环境的每一种成分和理化性质都处于动态平衡中,运动后线粒体的动态变化(产生更多新的线粒体;加速受损、衰老、非功能线粒体的特异性消化降解)是机体稳态调节的结果,D正确。
故选:D。
【点评】本题考查细胞呼吸的相关知识,要求考生识记细胞有氧呼吸的具体过程;识记内环境稳态的实时,能结合题中信息准确判断各选项,属于考过识记和理解层次的考查。
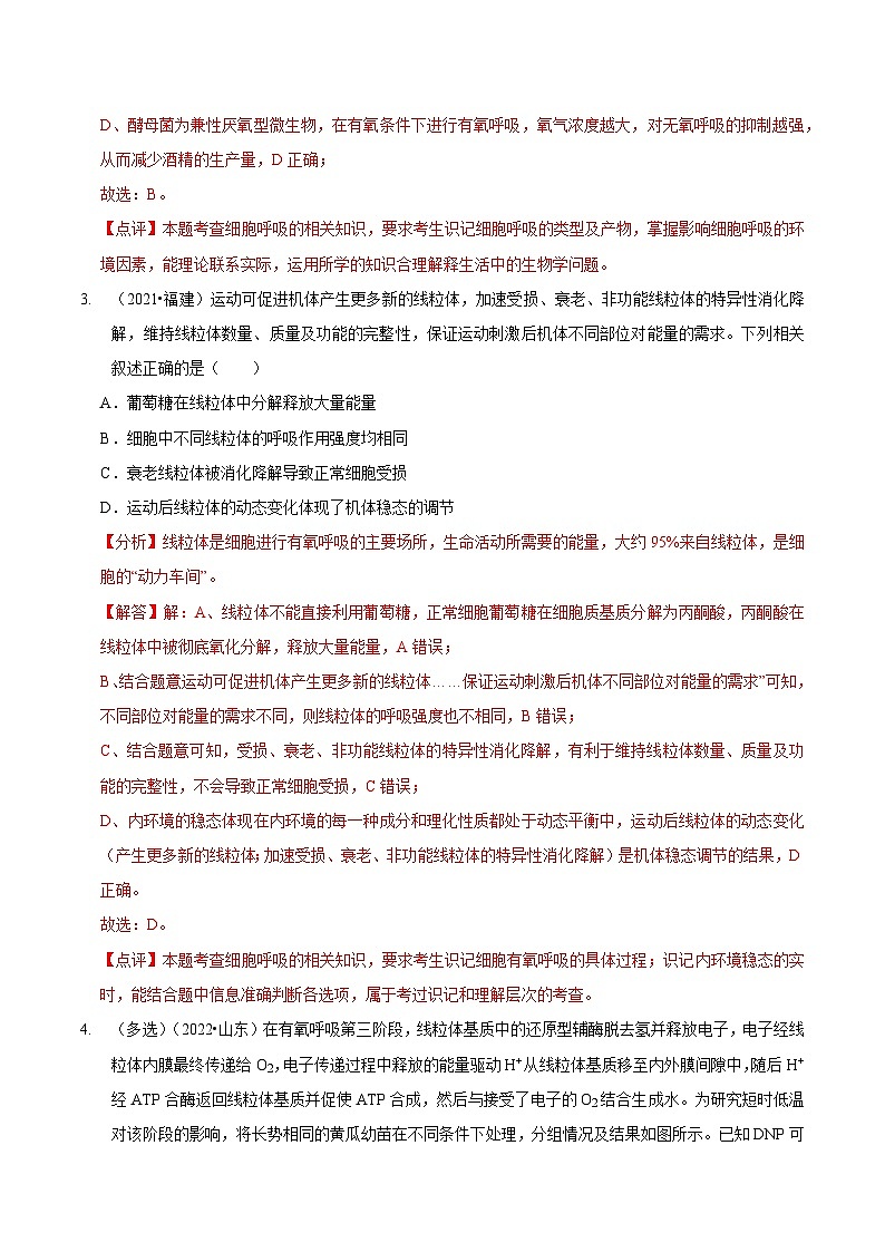
(多选)(2022•山东)在有氧呼吸第三阶段,线粒体基质中的还原型辅酶脱去氢并释放电子,电子经线粒体内膜最终传递给O2,电子传递过程中释放的能量驱动H+从线粒体基质移至内外膜间隙中,随后H+经ATP合酶返回线粒体基质并促使ATP合成,然后与接受了电子的O2结合生成水。为研究短时低温对该阶段的影响,将长势相同的黄瓜幼苗在不同条件下处理,分组情况及结果如图所示。已知DNP可使H+进入线粒体基质时不经过ATP合酶。下列相关说法正确的是( )
A.4℃时线粒体内膜上的电子传递受阻
B.与25℃时相比,4℃时有氧呼吸产热多
C.与25℃时相比,4℃时有氧呼吸消耗葡萄糖的量多
D.DNP导致线粒体内外膜间隙中H+浓度降低,生成的ATP减少
【分析】柱形图分析:与25℃时相比,4℃时和25℃+DNP作用效果相同,都使细胞呼吸耗氧量升高,使ATP 合成减少。
【解答】解:A、分析题图可知,4℃时线粒体中能合成ATP,说明线粒体内膜上的电子传递没有受阻,A错误;
B、分析题图可知,4℃时比25℃时耗氧多但合成的ATP减少,说明有氧呼吸大部分以热能形式散失,用于合成ATP的能量很少,B正确;
C、由于4℃时比25℃时耗氧多,因此有氧呼吸消耗葡萄糖的量多,C正确;
D、DNP能增加线粒体内膜对H+的通透性,从而消除线粒体内膜两侧的H+浓度差,导致线粒体内的磷酸化不能进行,无ATP产生,使氧化释放出来的能量全部以热能的形式散失,故生成的ATP减少,D正确。
故选:BCD。
【点评】本题的知识点是有氧呼吸的三个阶段,场所,反应物和产物及释放能量的多少,主要考查学生对有氧呼吸过程的理解和掌握程度。
(2022•通州区一模)下列有关人体细胞利用葡萄糖进行细胞呼吸的说法正确的是( )
A.细胞呼吸产生的CO2是由丙酮酸和O2反应所生成
B.人体细胞利用葡萄糖有氧呼吸和无氧呼吸都产生水
C.用18O标记葡萄糖中的氧,产生水中不能检测到18O
D.长跑途中,骨骼肌细胞主要通过无氧呼吸提供能量
【分析】有氧呼吸全过程:
第一阶段:在细胞质基质中,一分子葡萄糖形成两分子丙酮酸、少量的[H]和少量能量,这一阶段不需要氧的参与。
第二阶段:丙酮酸进入线粒体的基质中,分解为二氧化碳、大量的[H]和少量能量。
第三阶段:在线粒体的内膜上,[H]和氧气结合,形成水和大量能量,这一阶段需要氧的参与。
【解答】解:A、人体细胞中的CO2产生于有氧呼吸的第二阶段,是由丙酮酸和H2O反应所生成,A错误;
B、在有氧呼吸的第三阶段,前两个阶段产生的[H]与O2结合生成H2O,并释放大量的能量,而无氧呼吸过程中没有水生成,B错误;
C、在有氧呼吸的第三阶段,前两个阶段产生的[H]与O2结合生成H2O,并释放大量的能量,可见,产生的水中的O来自O2,所以用180标记葡萄糖中的0,产生的水中不能检测到180,C正确;
D、长跑途中,机体主要通过有氧呼吸供能,骨骼肌细胞通过无氧呼吸提供能量只是能量的一个补充,D错误。
故选:C。
【点评】本题考查细胞呼吸的相关知识,要求考生识记细胞呼吸的类型、过程及产物等基础知识,能结合所学的知识准确判断各选项。
(2022•宁乡市模拟)“开花生热现象”指一些植物的花器官在开花期能够在短期内迅速产生并累积大量热能,使花器官温度显著高于环境温度,促使花部气味挥发,吸引昆虫访花。研究表明该现象通过有氧呼吸的主呼吸链及交替氧化酶(AOX)参与的交替呼吸途径实现(如图所示)。下列有关叙述错误的是( )
A.图中膜蛋白Ⅰ、Ⅲ、Ⅳ通过主动运输转运H+而ATP合成酶通过协助扩散转运H+
B.据图可知线粒体内膜上的交替呼吸途径不能形成驱动ATP合成的膜两侧H+化学梯度
C.相同质量的葡萄糖通过交替呼吸途径比通过有氧呼吸的主呼吸链途径释放的热能少一些
D.寒冷早春,某些植物可以通过促进花细胞中AOX基因的表达以吸引昆虫传粉,这体现了生物与环境相适应
【分析】有氧呼吸的第一阶段在细胞质基质中进行,将葡萄糖分解为丙酮酸和[H];第二阶段在线粒体基质中进行,丙酮酸和水反应生成二氧化碳和[H];第三阶段在线粒体内膜上进行,[H]与氧气结合生成水。
【解答】解:A、由图可知,膜蛋白Ⅰ、Ⅲ、Ⅳ以及ATP合成酶都是转运蛋白,均可以转运H+,其中膜蛋白I和膜蛋白Ⅲ、Ⅳ是逆浓度转运,属于主动运输,而在ATP合成酶处的运输可以合成ATP,可见H+是顺浓度转运合成了电化学势能,属于协助扩散,A正确;
B、由题干可知,交替呼吸发生在有氧呼吸第三阶段,该阶段会释放大量的能量,而交替呼吸途径不发生H+跨膜运输,不能形成驱动ATP合成的膜两侧H+化学梯度,不会产生ATP,B正确;
C、结合B分析可知,交替呼吸不会产生ATP,有机物经过交替呼吸途径氧化分解后大部分能量以热能的形式释放,相同质量的葡萄糖通过交替呼吸途径比通过有氧呼吸的主呼吸链途径释放的热能多,C错误;
D、寒冷早春,某些植物可以提高花细胞中AOX基因的表达,产生更多的交替氧化酶(AOX),从而发生交替呼吸,产生的热能增多,使花器官温度显著高于环境温度,促使花部气味挥发,吸引昆虫传粉,体现了生物与环境相适应,D正确。
故选:C。
【点评】解答本题的前提是识记并理解有氧呼吸过程、主动运输的相关知识,在此基础上,从题意和图示中提取有效信息,进而对各项进行分析解答。
(2022•重庆模拟)如图是细胞代谢过程中某些物质的变化过程示意图,下列叙述正确的是( )
A.在乳酸菌细胞中,能进行过程①②④
B.过程①④都需要O2的参与才能正常进行
C.真核细胞中催化过程①②③的酶均位于细胞质基质中
D.植物细胞中均不会发生②
【分析】分析题图:①为细胞呼吸的第一阶段,②为产物是乳酸的无氧呼吸的第二阶段,③为产物是酒精的无氧呼吸的第二阶段,④为有氧呼吸的第二、三阶段。
【解答】解:A、乳酸菌是厌氧菌,其细胞中只能进行①②过程,A错误;
B、过程①为细胞呼吸的第一阶段,有氧无氧都能正常进行,④为有氧呼吸的二、三阶段需要氧气,所以过程④需要氧气的参与才能正常进行,B错误;
C、由于过程①②③为无氧呼吸,场所是细胞质基质,因此真核细胞中催化过程①②③的酶都位于细胞质基质中,C正确;
D、马铃薯的块茎、玉米的胚和甜菜的根能进行产生乳酸的无氧呼吸,D错误。
故选:C。
【点评】本题考查细胞呼吸的过程及意义,要求考生识记细胞呼吸的具体过程、场所及产物,能结合所学的知识准确判断各选项,属于考纲识记和理解层次的考查。
细胞呼吸方式的判断
依据1——根据反应物和产物判断
消耗O2→一定存在 有氧呼吸
产生H2O→一定存在 有氧呼吸
产生酒精或乳酸→一定存在 无氧呼吸
无CO2释放→一定为产生 乳酸 的无氧呼吸
依据2——根据物质的量的关系判断
不消耗O2,释放CO2→只进行产生 酒精 的无氧呼吸
不消耗O2,不释放CO2→只进行产生 乳酸 的无氧呼吸
CO2释放量=O2吸收量→只进行 有氧呼吸 或同时进行 有氧呼吸 和 产生乳酸的无氧呼吸
CO2释放量>O2吸收量→同时进行 有氧呼吸 和 产生酒精的无氧呼吸
CO2释放量<O2吸收量→可能存在 脂肪 的氧化分解,因为脂肪含H多O少,氧化分解时消耗O2更多。
CO2释放量=酒精产生量→只进行产生 酒精 的无氧呼吸
依据3——根据场所判断
只在细胞质基质中→ 无氧呼吸
有线粒体参与→存在 有氧呼吸
(2022•青羊区校级模拟)体育运动大体可以分为有氧运动和无氧运动,有氧运动能增加心肺功能,如慢跑。无氧运动中能增强肌肉力量,如短跑等。两种运动过程中有氧呼吸和无氧呼吸的供能比例不同。下列有关说法正确的是( )
A.骨骼肌在有氧运动中进行有氧呼吸,无氧运动中进行无氧呼吸
B.有氧呼吸和无氧呼吸最常利用的物质是葡萄糖
C.短跑过程中,肌肉细胞CO2的产生量大于O2消耗量
D.耗氧量与乳酸生成量相等时,无氧呼吸消耗的葡萄糖是有氧呼吸的2倍
【分析】1、有氧呼吸的第一阶段的葡萄糖酵解产生丙酮酸和[H],同时释放少量能量,发生在细胞质基质中,第二阶段是丙酮酸与水反应产生二氧化碳和[H],同时释放少量能量,发生在线粒体基质中,第三阶段是[H]与氧气生成水,释放大量能量的过程,发生在线粒体内膜上.
2、无氧呼吸的第一阶段是葡萄糖酵解产生丙酮酸和[H],同时释放少量能量,发生在细胞质基质中,第二阶段是丙酮酸和[H]在不同酶的作用下形成乳酸或者是酒精和二氧化碳,发生在细胞质基质中。
【解答】解:A、有氧运动过程中骨骼肌主要靠有氧呼吸供能,如慢跑。无氧运动过程中骨骼肌除进行有氧呼吸外,还会进行无氧呼吸,如短跑等,A错误;
B、有氧呼吸和无氧呼吸最常利用的物质是葡萄糖,B正确;
C、有氧呼吸吸收的氧气量等于产生的二氧化碳量,而无氧呼吸既不吸收氧气,也不释放二氧化碳,因此短跑过程中,肌肉细胞CO2的产生量等于O2消耗量,C错误;
D、耗氧量与乳酸生成量相等时,假设均为6n,则无氧呼吸消耗的葡萄糖量为3n,有氧呼吸消耗的葡萄糖量为n,因此无氧呼吸消耗的葡萄糖是有氧呼吸的3倍,D错误。
故选:B。
【点评】本题考查细胞呼吸的相关知识,要求考生识记细胞呼吸的类型、过程及产物等基础知识,能结合所学的知识准确答题。
细胞呼吸的相关计算(以酵母菌为例)
规律1:消耗等量葡萄糖时产生的CO2物质的量→无氧呼吸:有氧呼吸= 1:3
规律2:消耗等量葡萄糖时消耗的O2和产生的CO2的物质的量→有氧呼吸消耗的O2:有氧呼吸和无氧呼吸产生的CO2之和= 3:4
规律3:产生等量CO2时消耗的葡萄糖的物质的量→无氧呼吸:有氧呼吸= 3:1
(2022•泸州模拟)某生物科技活动小组利用如图装置测量萌发小麦种子的呼吸速率,测试前打开A、B开关,待U形管两侧液面高度相等后,关闭A、B进行测试。下列有关分析正确的是( )
A.小麦种子细胞中消耗O2和产生CO2只在线粒体内进行
B.一段时间后,U形管两侧液面的高度差表示种子呼吸产生CO2量
C.可用重铬酸钾来检测小麦种子呼吸过程中是否生成了酒精和CO2
D.增设将装置内小麦种子替换为等量煮熟小麦种子的对照组可使检测结果更准确
【分析】分析装置图:氢氧化钠溶液可以吸收装置中的二氧化碳,因此U形管两侧液柱高度的变化量可表示有氧呼吸消耗氧气量。
【解答】解:A、细胞有氧呼吸第三阶段消耗氧气,场所是线粒体内膜;细胞有氧呼吸第二阶段和无氧呼吸第二阶段都能产生二氧化碳,场所分别是线粒体基质和细胞质基质,A错误;
B、据图分析,细胞呼吸释放的二氧化碳被装置中的NaOH溶液吸收,故U形管两侧液柱高度的变化量可用来表示有氧呼吸氧气的消耗量,B错误;
C、可用重铬酸钾检测小麦种子是否产生酒精,并观察灰绿色的颜色反应,可用澄清石灰水检测是否产生二氧化碳,C错误;
D、用等量煮熟的小麦种子代替活种子,其目的是纠正环境因素(如温度、气压的变化)引起的实验测量误差,D正确。
故选:D。
【点评】本题考查有氧呼吸、无氧呼吸及其相关实验,意在考查学生的识图和理解能力,属于中档题。
细胞呼吸速率的测定
解决此类题型的关键是在理解的基础上做简化,这样可以在做题时迅速做出判断:
(1)装置1(加NaOH)可看作是用来探究是否存在有氧呼吸。若液滴移动,则存在;若液滴不动,则不存在。
(2)装置2(加蒸馏水)可看作是用来探究是否存在产生酒精的无氧呼吸。若液滴移动,则存在;若液滴不动,则不存在。
理论联系实际是近年高考生物试题的命题趋势之一,细胞呼吸是生物进行细胞代谢的重要生理过程,易与生产、生活实践相联系,需要考生重点关注。
(2021•湖北)采摘后的梨常温下易软化。果肉中的酚氧化酶与底物接触发生氧化反应,逐渐褐变。密封条件下4℃冷藏能延长梨的贮藏期。下列叙述错误的是( )
A.常温下鲜梨含水量大,环境温度较高,呼吸代谢旺盛,不耐贮藏
B.密封条件下,梨呼吸作用导致O2减少,CO2增多,利于保鲜
C.冷藏时,梨细胞的自由水增多,导致各种代谢活动减缓
D.低温抑制了梨的酚氧化酶活性,果肉褐变减缓
【分析】1、自由水与结合水的比值越高,新陈代谢越旺盛,抗逆性越差。
2、水果、蔬菜的储藏应选择零上低温、低氧等环境条件。
【解答】解:A、常温下鲜梨含水量大,环境温度较高,呼吸代谢旺盛,细胞消耗的有机物增多,不耐贮藏,A正确;
B、密封条件下,梨呼吸作用导致O2减少,CO2增多,抑制呼吸,有氧呼吸减弱,消耗的有机物减少,故利于保鲜,B正确;
C、细胞中自由水的含量越多,则细胞代谢越旺盛,C错误;
D、酶活性的发挥需要适宜的温度等条件,结合题意“果肉中的酚氧化酶与底物接触发生氧化反应,逐渐褐变,密封条件下4℃冷藏能延长梨的贮藏期”可知,低温抑制了梨的酚氧化酶活性,果肉褐变减缓,D正确。
故选:C。
【点评】本题考查酶的特性和细胞呼吸的相关知识,要求考生能够掌握酶的特性以及酶的化学本质,掌握细胞呼吸原理在生产生活中的应用,能理论联系实际,再结合所学知识判断各选项。
(2021•湖南)下列有关细胞呼吸原理应用的叙述,错误的是( )
A.南方稻区早稻浸种后催芽过程中,常用40℃左右温水淋种并时常翻种,可以为种子的呼吸作用提供水分、适宜的温度和氧气
B.农作物种子入库贮藏时,在无氧和低温条件下呼吸速率降低,贮藏寿命显著延长
C.油料作物种子播种时宜浅播,原因是萌发时呼吸作用需要大量氧气
D.柑橘在塑料袋中密封保存,可以减少水分散失、降低呼吸速率,起到保鲜作用
【分析】常考的细胞呼吸原理的应用:
1、用透气纱布或“创可贴”包扎伤口:增加通气量,抑制破伤风杆菌的无氧呼吸.。
2、酿酒时:早期通气﹣﹣促进酵母菌有氧呼吸,利于菌种繁殖,后期密封发酵罐﹣﹣促进酵母菌无氧呼吸,利于产生酒精。
3、食醋、味精制作:向发酵罐中通入无菌空气,促进醋酸杆菌、谷氨酸棒状杆菌进行有氧呼吸。
4、土壤松土,促进根细胞呼吸作用,有利于主动运输,为矿质元素吸收供应能量。
5、稻田定期排水:促进水稻根细胞有氧呼吸。
6、提倡慢跑:促进肌细胞有氧呼吸,防止无氧呼吸产生乳酸使肌肉酸胀。
【解答】解:A、催芽是将浸泡后的种子,放在黑暗或弱光的环境中,常用40℃左右温水淋种并时常翻种,可给予种子适宜的温度、湿度和氧气条件,促进迅速发芽,也可以适当用温水淋种,A正确;
B、常利用呼吸作用的原理在低温、低氧的环境中储存种子,抑制细胞的呼吸作用,减少有机物的消耗,延长贮藏时间,B错误;
C、油料种子脂肪含量很高,氢元素的含量相对较大,萌发时对氧气的需求量较高,所以在播种时宜浅播,C正确;
D、柑橘在塑料袋中密封保存,降低氧气浓度,使呼吸速率降低,同时减少水分散失,利于水果的保鲜,D正确。
故选:B。
【点评】本题考查细胞呼吸原理在生产和生活中的应用,要求考生理解和掌握影响细胞呼吸的因素,并能理论联系实际,解释日常生活中的生物学问题,属于考纲理解和应用层次的考查。
(2022•定远县校级模拟)民以食为天,唐朝时就制定了关于粟米贮藏年限的法律条文。“诸仓窖贮积者,粟支九年;米及杂种支五年。下湿处,粟支五年;米及杂种支三年。贮经三年以上,一斛听耗一升;五年以上,二升。其下湿处,稻谷及粳米各听加耗一倍。”挖仓窖过程中,窖壁用火烘干后采取草木灰、木板、席、糠、席等五层防潮、保温措施,粮食不易发热、发芽、腐烂。下列叙述错误的是( )
A.粮食储存应降低湿度来降低其细胞呼吸的强度,减少有机物的损耗
B.有氧呼吸中有机物分解释放的能量大部分以热能的形式散失了
C.仓窖中的低温环境可以降低细胞质基质和线粒体中酶的活性
D.仓窖密封后,有氧呼吸的第一、二阶段可以正常进行,需氧的第三阶段受到抑制
【分析】细胞呼吸原理的应用:
1)种植农作物时,疏松土壤能促进根细胞有氧呼吸,有利于根细胞对矿质离子的主动吸收。
2)利用酵母菌发酵产生酒精的原理酿酒,利用其发酵产生二氧化碳的原理制作面包、馒头。
3)利用乳酸菌发酵产生乳酸的原理制作酸奶、泡菜。
4)稻田中定期排水可防止水稻因缺氧而变黑、腐烂。
5)皮肤破损较深或被锈钉扎伤后,破伤风芽孢杆菌容易大量繁殖,引起破伤风。
6)提倡慢跑等有氧运动,是不致因剧烈运动导致氧的不足,使肌细胞因无氧呼吸产生乳酸,引起肌肉酸胀乏力。
7)粮食要在低温、低氧、干燥的环境中保存。
8)果蔬、鲜花的保鲜要在低温、低氧、适宜湿度的条件下保存。
【解答】解:A、粮食储存时所需的条件为:低温、干燥、低氧,所以应降低湿度来降低其细胞呼吸的强度,减少有机物的损耗,A正确;
B、有氧呼吸中有机物分解释放的能量大部分以热能的形式散失了,只有少部分能量储存在ATP中,B正确;
C、低温会降低酶的活性,进而使细胞呼吸速率减弱,从而延长保鲜时间,即仓窖中的低温环境可以降低细胞质基质和线粒体中酶的活性,C正确;
D、仓窖密封后,由于氧气的缺乏,有氧呼吸的第三阶段受到抑制,进而有氧呼吸的第一、二阶段也受到抑制,D错误。
故选:D。
【点评】本题考查细胞呼吸原理在生产和生活中的应用,要求考生掌握细胞呼吸的基础知识,能理论联系实际,综合运用所学的知识,解释生活中的生物学问题,要注意多积累多理解。
(2022•蓝田县四模)甘薯(又称“红薯”、“苕”等)在明代嘉靖年间传入我国,至万历年间,劳动人民在生产实践中就总结出了贮藏甘薯的要领。《农政全书》指出“藏种之难,一惧湿,一惧冻”,“欲避冰冻,莫如窖藏”。下列叙述正确的是( )
A.在潮湿环境中,病毒和细菌容易在甘薯细胞表面繁殖,进而侵染甘薯,造成伤害
B.甘薯细胞的结合水含量高,低温条件下细胞液容易结冰而使细胞产生机械性伤害
C.窖藏过程中,甘薯呼吸作用释放的能量大部分转化为热能,可影响窖室内的温度
D.窖藏过程中,窖室内保持严格的无氧环境,甘薯呼吸作用消耗的有机物的量最少
【分析】1、当自由水向结合水转化较多时,代谢强度就会下降,抗寒、抗热、抗旱的性能提高。旱生植物比水生植物具有较强抗旱能力,其生理原因之一就是结合水含量较高。
2、细胞呼吸的意义:
①为生物体各项生命活动提供直接能源物质—ATP;
②为体内的其他化合物的合成提供原料;
③维持恒温动物的体温。
【解答】解:A、在潮湿环境中,细菌容易在甘薯细胞表面繁殖,进而侵染甘薯,造成伤害,故藏种之难,惧湿,而病毒必须在细胞内才能增殖,A错误;
B、结合水含量越高,植物的抗逆性越强,甘薯细胞的结合水含量高的情况下,低温条件下细胞液不容易结冰,B错误;
C、窖藏过程中,甘薯呼吸作用释放的能量大部分转化为热能,可影响窖室内的温度,C正确;
D、无氧条件下,甘薯呼吸作用消耗的有机物不彻底,释放的能量少,但是分解的有机物量不少,D错误。
故选:C。
【点评】本题考查了细胞内水的存在形式和作用,细胞呼吸在生产中的应用,意在考查考生的理解能力,难度适中。
(2022•海淀区校级三模)如图表示苹果果肉细胞在不同氧浓度下,单位时间内O2的吸收量和CO2的释放量的变化。下列叙述错误的是( )
A.氧气浓度为0时,该器官释放CO2最多
B.氧气浓度在约3%时,有利于保存苹果果实
C.氧气浓度在8%时,该细胞主要进行无氧呼吸
D.氧气浓度在15%时,该细胞只进行有氧呼吸
【分析】分析曲线图:氧气浓度为0时,只进行无氧呼吸;P点对应的氧气浓度下,总的呼吸速率等于有氧呼吸速率,说明只进行有氧呼吸。
【解答】解:A、由图可知,氧气浓度为0时,该器官释放CO2最多,A正确;
B、氧气浓度在约3%时,二氧化碳释放量最少,说明此时有机物分解最少,因此有利于保存苹果果实,B正确;
C、氧气浓度在8%时,该细胞的无氧呼吸受到抑制,其主要进行有氧呼吸,C错误;
D、氧气浓度在10%以上时,氧气吸收量等于二氧化碳的释放量,该器官只进行有氧呼吸,D正确。
故选:C。
【点评】解答本题的关键是掌握植物有氧呼吸和无氧呼吸的过程及其物质变化,明确有氧呼吸中氧气的吸收量等于二氧化碳的释放量,而无氧呼吸中只释放二氧化碳而不吸收氧气,进而根据曲线图判断呼吸作用方式以及根据二氧化碳和氧气的比值判断两种呼吸作用强度。
(2022•宛城区校级四模)如图为细胞在密闭容器内氧化分解葡萄糖过程中呼吸速率的变化情况。相关叙述正确的是( )
A.若为酵母菌,0﹣8h容器内的水由于细胞呼吸消耗而不断减少
B.若为肌细胞,6h后开始产生酒精,6﹣10h酒精产生速率逐渐增大
C.若为根细胞,0﹣6h容器内压强不断增大,在6h时达到最大值
D.若为酵母菌,9h取容器内的液体用酸性重铬酸钾检测出现灰绿色
【分析】分析题图:0~6h间,细胞只进行有氧呼吸;6﹣8h间,细胞同时进行无氧呼吸和有氧呼吸,但有氧呼吸速率逐渐降低,无氧呼吸速率逐渐增加;8﹣12h时,细胞只进行无氧呼吸,且无氧呼吸速率快速增加。
【解答】解:A、若为酵母菌,在0~8h间,酵母菌能进行有氧呼吸,有氧呼吸产生的水比消耗的水多,所以容器内的水由于细胞呼吸而增多,A错误;
B、若为肌细胞,6h后开始进行无氧呼吸,其产物是乳酸,不能产生酒精,B错误;
C、若为根细胞,在0~6h间,细胞只进行有氧呼吸,吸收氧气的量和释放二氧化碳的量相等,所以容器内压强不变,C错误;
D、若为酵母菌,8h起酵母菌开始进行无氧呼吸产生酒精,所以9h取容器内的液体用酸性重铬酸钾检测出现灰绿色,D正确。
故选:D。
【点评】本题以曲线图为载体,考查酵母菌细胞呼吸的相关知识,意在考查考生分析曲线图提取有效信息的能力;能理解所学知识要点,把握知识间内在联系的能力;能运用所学知识,准确判断问题和得出正确结论的能力。
相关试卷
这是一份题型13 伴性遗传的经典题型(题型归纳)-【精讲精练】最新高考生物二轮题型复习讲练,文件包含题型13伴性遗传的经典题型题型归纳原卷版docx、题型13伴性遗传的经典题型题型归纳解析版docx等2份试卷配套教学资源,其中试卷共32页, 欢迎下载使用。
这是一份题型7 光合作用与细胞呼吸相关的实验探究(题型归纳)-【精讲精练】最新高考生物二轮题型复习讲练,文件包含题型7光合作用与细胞呼吸相关的实验探究题型归纳原卷版docx、题型7光合作用与细胞呼吸相关的实验探究题型归纳解析版docx等2份试卷配套教学资源,其中试卷共33页, 欢迎下载使用。
这是一份题型6 从物质与能量视角探索光合作用(题型集训)-【精讲精练】最新高考生物二轮题型复习讲练,文件包含题型6从物质与能量视角探索光合作用题型集训原卷版docx、题型6从物质与能量视角探索光合作用题型集训解析版docx等2份试卷配套教学资源,其中试卷共37页, 欢迎下载使用。