所属成套资源:初中化学九年级下册同步教学课件+同步练习(沪教版2024)
化学九年级下册(2024)第9章 化学与社会可持续发展第1节 化学与人类健康教学课件ppt
展开
这是一份化学九年级下册(2024)第9章 化学与社会可持续发展第1节 化学与人类健康教学课件ppt,文件包含91化学与人类健康第2课时-初中化学九年级下册同步教学课件沪教版2024pptx、91化学与人类健康第2课时练习含答案解析docx、91化学与人类健康第2课时练习docx等3份课件配套教学资源,其中PPT共25页, 欢迎下载使用。
认识有机化合物的特点和性质;
能养成健康的生活方式,形成安全用药的意识;
体会化学学科在应对药物短缺等人类面临的重大挑战中的创造性价值。
01 养成健康的生活方式,形成安全用药的意识
01 有机化合物的特点和性质
组成营养物质的元素有哪些?
人体必需的营养物质有哪些?
有机化合物:组成中含有碳元素的化合物(简称有机物)无机化合物:组成中不含碳元素的化合物(简称无机物) 注意:少数含碳元素的化合物,也属于无机物 (具有无机物的特点) 如:CO、 CO2、含碳酸根(CO32-)的化合物 (包括:H2CO3、CaCO3等碳酸盐)
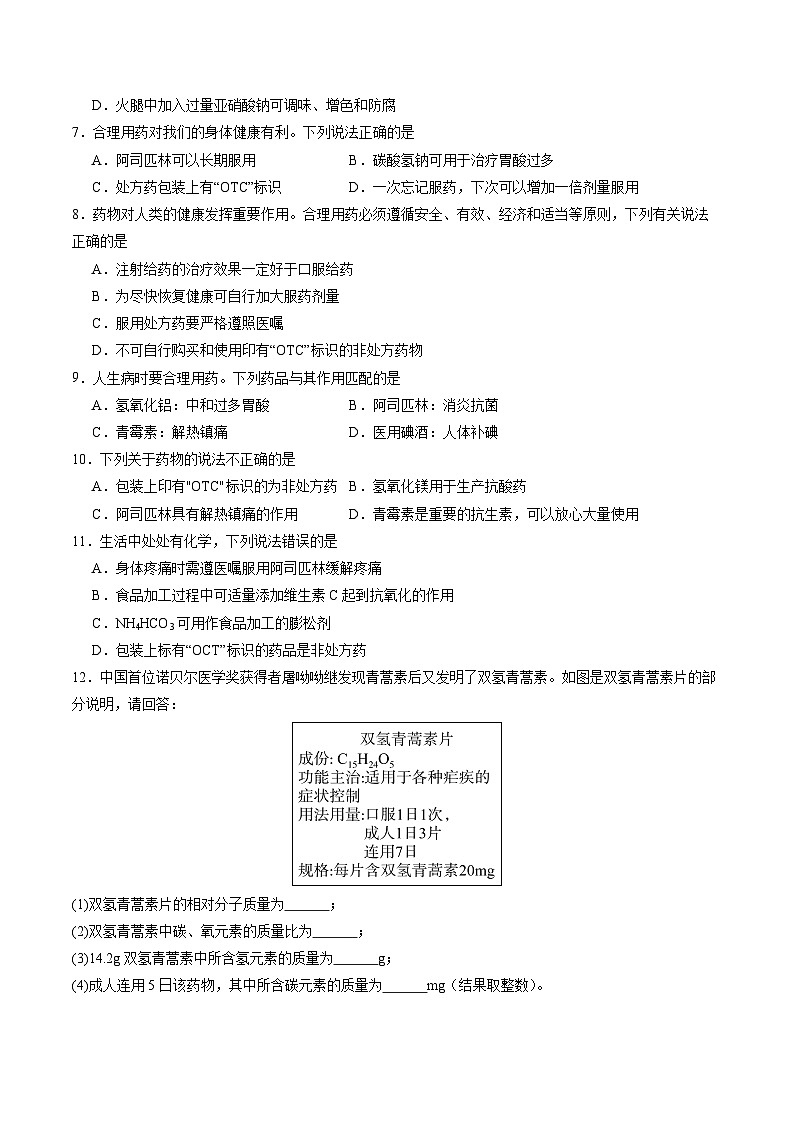
有机化合物一定含碳元素。含碳化合物不一定是有机化合物。不含碳化合物一定是无机化合物。
(1)碳原子可以和H、O、N等原子直接结合;(2)碳原子之间可相互连接,形成碳链或碳环。
丙氨酸 C3H7NO2
(1)有机小分子化合物
(2)有机高分子化合物
相对分子质量(Mr) 达到几万,甚至几百万或更大的有机化合物
东晋葛洪所著《肘后备急方》中记载:“青蒿一握,以水二升渍,绞取汁,尽服之。”我国著名药学家著呦呦及其团队从中受到启发,将温度控制在在60℃,用乙醚(一种有机化合物、化学式为C4H10O,常用作溶剂)冷浸法从黄花蒿中获得了提取物,并在其中发现了青蒿素,为人类带来了一种全新结构的抗疟疾新药。这种提取方法应用了怎样的原理?
萃取法是一种常用的植物有效成分提取方法。它利用溶质在两种互不相溶的溶剂中溶解度不同的性质,将溶质从一种溶剂中转移到另一种溶剂中,从而实现提取和分离的目的。
中医是中华文明的瑰宝。中药是中医所用的药物,其中以植物居多,也包括动物和矿物。具有药用价值的植物称为中草药。 利用不同的溶剂,从中药中提取、提纯各种天然化合物,是人类获取药物的一种途径。
屠呦呦,著名药学家,长期从事中西药结合研究。1969年,屠呦呦参与抗疟药的研究项目后,带领科研团队整理典籍,走访名医,编写了以640种中药为主的《疟疾单秘验方集》。1971年,在历经近200次失败后,抗疟药实验终于取得了突破,获得的青蒿乙醚中性提取物对疟原虫的抑制率达到了100%。屠呦呦及其团队创制新型抗疟药青蒿素和双氢青蒿素,有效降低疟疾患者的死亡率,在药物研究上作出了突出贡献。2015年10月,屠呦呦被授予诺贝尔生理学或医学奖,成为第一位获该诺贝尔奖项的中国科学家。2016年屠呦呦荣获国家最高科学技术奖。
有人说,西药是人工合成药,有毒,不能随便吃;中药是天然的,无毒,多吃少吃都没关系。你认为对吗?
不管是中药还是西药,合成的还是天然的,都有毒。
1. 解热镇痛药——阿司匹林
①解热镇痛作用、治感冒。
②抑制血小板的聚集,阻止血栓的形成,临床上用于预防心脑血管疾病的发作。
(2)服用阿司匹林的不良反应:
(1)阿司匹林的作用:
①胃肠道反应:如上腹不适、恶心、胃黏膜出血等;
②水杨酸反应:表现为头痛、眩晕、恶心、耳鸣、嗜睡、出汗等反应。
能在人体里面使用的,毒性比较低、安全性比较高的药物。
许多人用抗菌素治疗感冒。虽然抗菌素能抗细菌和某些微生物,但不抗病毒,感冒大多是病毒感染,如果随便乱用抗菌素,只会增加其副作用,并使机体产生耐药性。
科学合理用药才能守护健康!
长期滥用抗生素,会导致细菌出现耐药性,不利于人体康复。
化学与人类健康(第2课时)
1. 下列有关葡萄糖(C6H12O6)的说法正确的是( ) A.葡萄糖属于无机化合物 B.葡萄糖的相对分子质量是160g C.葡萄糖由三种元素组成 D.葡萄糖中氢元素的质量分数最大
2. 《本草纲目》记载:“三七近时始出,南人军中,用为金疮要药,云有奇功”。三七中止血的活性成分主要是三七氨酸(C3H8N2O3),下列说法错误的是( ) A.三七氨酸属于有机物 B.三七氨酸中含有氮分子 C.三七氨酸中氧元素的质量分数最大 D.三七氨酸分子中碳原子和氢原子的个数比为5:8
3. 下列关于药物的说法不正确的是( ) A.包装上印有"OTC"标识的为非处方药 B.氢氧化镁用于生产抗酸药 C.阿司匹林具有解热镇痛的作用 D.青霉素是重要的抗生素,可以放心大量使用
4. 对药物的认识和使用错误的是( ) A.阿司匹林属于非处方药(OTC) B.合理用药必须遵从医嘱 C.中药无毒可以大量服用 D.胃酸过多可复用复方氢氧化铝片
相关课件
这是一份初中沪教版(2024)第1节 化学与人类健康教学ppt课件,文件包含91化学与人类健康第1课时-初中化学九年级下册同步教学课件沪教版2024pptx、91化学与人类健康第1课时练习含答案解析docx、91化学与人类健康第1课时练习docx等3份课件配套教学资源,其中PPT共24页, 欢迎下载使用。
这是一份初中化学沪教版(2024)九年级下册(2024)第8章 酸、碱、盐及其应用第4节 几种重要的盐优秀教学课件ppt,文件包含84几种重要的盐第2课时-初中化学九年级下册同步教学课件沪教版2024pptx、84几种重要的盐第2课时练习含答案解析docx、84几种重要的盐第2课时练习docx等3份课件配套教学资源,其中PPT共23页, 欢迎下载使用。
这是一份初中化学第2节 常见的酸和碱优质教学课件ppt,文件包含82常见的酸和碱第2课时-初中化学九年级下册同步教学课件沪教版2024pptx、82常见的酸和碱第2课时练习含答案解析docx、82常见的酸和碱第2课时练习docx等3份课件配套教学资源,其中PPT共20页, 欢迎下载使用。

