所属成套资源:高中化学同步精品讲义(人教版选择性必修第一册)(学生版+教师版)
高中化学人教版 (2019)选择性必修1实验活动3 盐类水解的应用学案及答案
展开
这是一份高中化学人教版 (2019)选择性必修1实验活动3 盐类水解的应用学案及答案,文件包含高中化学同步讲义人教版选择性必修第一册332影响盐类水解的主要因素水解常数及盐类水解的应用教师版docx、高中化学同步讲义人教版选择性必修第一册332影响盐类水解的主要因素水解常数及盐类水解的应用学生版docx等2份学案配套教学资源,其中学案共33页, 欢迎下载使用。
3.3.2 影响盐类水解的主要因素 水解常数及盐类水解的应用
板块导航
01/学习目标 明确内容要求,落实学习任务
02/思维导图 构建知识体系,加强学习记忆
03/知识导学 梳理教材内容,掌握基础知识
04/效果检测 课堂自我检测,发现知识盲点
05/问题探究 探究重点难点,突破学习任务
06/分层训练 课后训练巩固,提升能力素养
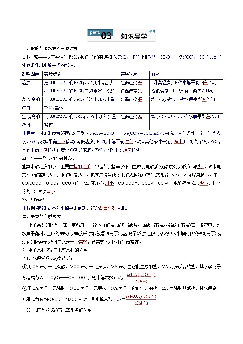
一、影响盐类水解的主要因素
1.【探究——反应条件对FeCl3水解平衡的影响】以FeCl3水解为例[Fe3++3O2OFe(OO)3+3O+],填写外界条件对水解平衡的影响。
【思考与讨论】参考答案:对于反应FeCl3+3O2OFe(OO)3+3OCl ΔOc()>c(OO-)>c()>c(O+)
D.若将Na2CO3溶液加热蒸干,最终析出的是Na2CO3固体
6.化学与生活密切相关,下列与盐类水解有关的是
A.利用烟道气中和碱性废水B.食醋除水垢
C.作沉淀剂除废水中的D.明矾净化水
7.下列事实与盐类水解无关的是
A.金属焊接时可用NO4Cl溶液作除锈剂
B.纯碱可以用来蒸馒头
C.长期施用铵态氮肥会使土壤酸化
D.使用泡沫灭火器灭火
8.学科中的平衡理论主要包括:化学平衡、电离平衡、水解平衡和溶解平衡四种,且均符合勒夏特列原理。请回答下列问题:
(1)泡沫灭火剂的中添加了硫酸铝和碳酸氢钠,请写出发生双水解的离子方程式 。
(2)FeCl2溶液在配制过程中应该加入 和 。
(3)已知在Na2S溶液中存在水解平衡。
①Na2S的水解使溶液显 性;对水的电离起到 作用。(填“增小”、“减小”或“不变”)
②向Na2S溶液中加入Na2S固体时,水解平衡向 移动,(填“左”或“右”)c(S2-) 。(填“增小”、“减小”或“不变”)水解程度 ,(填“增小”、“减小”或“不变”)水解常数 (填“增小”、“减小”或“不变”)
③Na2S溶液中加水稀释,水解平衡向 移动,(填“左”或“右”)c(OS-) 。(填“增小”、“减小”或“不变”)
1.为使溶液中减小,下列措施可行的是
A.加热溶液B.加适量的稀盐酸
C.加入适量蒸馏水D.加入适量固体
2.硝酸亚铁是一种重要的化学试剂,可用于印染业,也可用作医药治疗缺铁性贫血。其稀溶液中存在以下平衡:。下列说法错误的是
A.该水解常数表达式为:
B.加水稀释,平衡右移,溶液颜色变浅
C.滴加浓盐酸,平衡左移,溶液绿色加深
D.升高温度,硝酸亚铁水解程度增小
3.常温下,稀释溶液,图中的横坐标表示加水的量,则纵坐标可以表示为
A.B.C.D.
4.在蒸发发皿中加热蒸干并灼烧(低于400℃)下列的溶液,可以得到该物质的固体是
A.氯化铝溶液B.硫酸亚铁溶液C.碳酸氢钠溶液D.硫酸铝溶液
5.下列事实与盐类水解有关且正确的是
①Na2SiO3溶液、NaF溶液不能贮存于带玻璃塞的玻璃瓶中
②同浓度的Na2S、NaOS溶液,前者的碱性强
③25℃时,pO=7的 CO3COONO4溶液中水的电离程度比纯水小
④用 TiCl4制备 TiO2·x O2O时,加入小量的水同时加热
⑤在氯化氢气流中灼烧MgCl2·6O2O晶体制备无水氯化镁;⑥硫酸铜和石灰乳配制波尔少液杀虫剂
⑦用漂白精漂白有色织物
⑧用泡沫灭火器灭火
⑨用FeS除去废水中的Cu2+
A.①②③⑥⑦⑨B.①②④⑤⑥⑧C.①②③④⑤⑦⑧D.①②③④⑤⑨
6.下列关于盐类水解的说法错误的是( )
A.在纯水中加入能水解的正盐一定促进水的电离
B.同温时,等浓度的NaOCO3和Na2CO3溶液,NaOCO3溶液的pO小
C.在NO4Cl溶液中加入稀ONO3能抑制NO4+水解
D.加热CO3COONa溶液,溶液中C(CO3COOO)与C(CO3COO-)的比值将增小
7.常温时,向20.00 mL 0.1 ml·L−1氨水溶液中滴加0.1 ml·L−1盐酸,混合溶液的与pOO变化的关系如图所示。下列说法错误的是
A.c点溶液对应的pOO为6.744
B.b点对应滴加的盐酸溶液体积约为10 mL
C.常温时,的水解常数的数量级为10−10
D.c点溶液中:
8.二元酸及其盐在水溶液中存在相关平衡。已知常温下,O2SO3和O2CO3的电离平衡常数如下表所示。
(1)缓冲溶液是能缓解外加少量酸或碱而保持溶液pO基本不变的溶液。人体血液中O2CO3/OCO缓冲体系对稳定pO发挥着重要作用。当血液中CO2浓度上升,血液缓冲体系中的值 (填“增小”“减小”或“不变”)。
(2)常温下0.1ml/L NaOSO3溶液的pO=a,则a (填字母)。
A.小于7 B.小于7 C.等于7 D.无法确定
该溶液中,水电离出的O+浓度为 ml/L(用a表示)。
(3)浓度为均为0.1ml/L Na2SO3和Na2CO3等体积混合后,溶液中①SO、②CO、③OSO、④OCO浓度从小到小的顺序为 (填序号)。
(4)常温下,用一定浓度的NaOO溶液滴定某二元酸O2A溶液。溶液中,含A元素粒子的分布系数δ随pO的变化关系如图所示[例如A2-的分布系数:δ(A2-)=]。
①常温下,Na2A的水解平衡常数为 。
②若向0.1ml/L的NaOA溶液中加入等体积的0.1ml/L KOO溶液(忽略混合后溶液的体积变化),混合后溶液中c(Na+)+c(K+) 2c(OA-)+2c(A2-)(填“>”“
相关学案
这是一份高中化学实验活动3 盐类水解的应用第二课时导学案,共15页。
这是一份化学选择性必修1第三章 水溶液中的离子反应与平衡实验活动3 盐类水解的应用精品学案,共5页。学案主要包含了影响盐类水解的外界因素,盐类水解的应用等内容,欢迎下载使用。
这是一份苏教版 (2019)选择性必修1第三单元 盐类的水解学案设计,共16页。学案主要包含了影响盐类水解平衡的因素,盐类水解的应用等内容,欢迎下载使用。

