高中第三章 水溶液中的离子反应与平衡实验活动3 盐类水解的应用第2课时导学案及答案
展开一、影响盐类水解的主要因素
1.反应物本身性质的影响
盐类水解程度的大小主要由盐的性质所决定的,生成盐的弱酸(或弱碱)越难电离(电离常数越小),盐的水解程度越大,即越弱越水解。
2.实验探究反应条件对盐类水解程度的影响
已知FeCl3发生水解反应的离子方程式:Fe3++3H2OFe(OH)3+3H+,根据实验操作填写下表:
特别提醒 盐类的水解平衡移动,符合勒夏特列原理。
3.盐的水解常数
(1)表达式
以CH3COONa为例
CH3COO-+H2OCH3COOH+OH-
Kh=eq \f(cCH3COOH·cOH-,cCH3COO-),只与温度有关。
(2)与对应弱酸电离常数的关系
Ka=eq \f(cH+·cCH3COO-,cCH3COOH)
所以,Kh·Ka=Kw或Kh=eq \f(Kw,Ka)。
由此可看出,弱酸或弱碱的电离常数越小(越弱),其生成的盐水解的程度就越大。
特别提醒 NaHCO3溶液中,水解程度和电离程度的相对大小可以以水解常数(Kh)与电离常数(Ka2)的相对大小进行比较。
(1)将醋酸钠溶液升高温度,会促进水解,溶液碱性增强(√)
(2)将碳酸钠溶液加水稀释,水解程度会增大,所以其c(OH-)增大(×)
(3)向FeCl3溶液中通入HCl气体,将抑制其水解,但c(H+)增大(√)
(4)对于Na2CO3溶液,加水稀释或加入少量Na2CO3固体,均使Na2CO3的水解平衡向正反应方向移动(√)
(5)等浓度的(NH4)2SO4溶液和NH4Cl溶液,NHeq \\al(+,4)的水解程度一样(×)
1.向纯碱溶液中滴入酚酞溶液:
(1)观察到的现象是_____________________________________________________________,原因是_______________________________________________________(用离子方程式表示)。
若微热溶液,观察到的现象是________,由此证明碳酸钠的水解是________(“吸热”或“放热”)反应。
(2)Na2CO3溶液中eq \f(cNa+,cCO\\al(2-,3))____2(填“大于”或“小于”),能使其比值接近2的措施有________(填序号)。
①加入适量盐酸 ②加入适量的NaOH溶液 ③加入适量的KOH溶液 ④加热 ⑤加入适量的KHCO3固体
(3)若向溶液中加入少量氯化铁溶液,观察到的现象是
________________________________________________________________________,
反应方程式是__________________________________________________________________。
答案 (1)溶液变红 COeq \\al(2-,3)+H2OOH-+HCOeq \\al(-,3) 红色加深 吸热
(2)大于 ③⑤
(3)红色变浅,有红褐色沉淀生成,有气体生成(或气泡冒出) 2Fe3++3COeq \\al(2-,3)+3H2O===2Fe(OH)3↓+3CO2↑
解析 (1)因Na2CO3水解溶液显碱性,遇酚酞变红。加热,水解程度变大,碱性更强,红色加深。(3)加入FeCl3,Fe3+与OH-结合生成Fe(OH)3(红褐色沉淀),促进COeq \\al(2-,3)水解,同时会有CO2气体产生。
2.由数据分析,室温下,NaHSO3溶液呈酸性的原因?(已知H2SO3 Ka1=1.4×10-2,Ka2=6.0×10-8)
提示 HSOeq \\al(-,3)+H2OH2SO3+OH-
Kh=eq \f(cH2SO3·cOH-,cHSO\\al(-,3))
=eq \f(cH2SO3·cOH-·cH+,cHSO\\al(-,3)·cH+)=eq \f(Kw,Ka1)=eq \f(1×10-14,1.4×10-2)
≈7.14×10-13
Kh<Ka2,因此NaHSO3中电离程度大于水解程度,呈酸性。
水解平衡移动的分析
(1)水解平衡正向移动,离子的水解程度不一定增大。若升高温度水解平衡正向移动,离子的水解程度增大,若增大离子的浓度使水解平衡正向移动,离子的水解程度反而减小。
(2)水解平衡移动,水解平衡常数不一定改变。水解平衡常数只与温度有关。
(3)水解平衡移动符合勒夏特列原理。
二、盐类水解的应用
1.在化学实验中的应用
2.在生产生活中的应用
(1)热的纯碱溶液去污效果好,是因为加热促进了水解,c(OH-)增大(√)
(2)盐溶液都可用磨口玻璃塞的试剂瓶(×)
(3)Al2(SO4)3溶液直接蒸干得不到Al2(SO4)3固体(×)
(4)由于CH3COO-和NHeq \\al(+,4)相互促进水解,所以没有CH3COONH4溶液(×)
(5)等浓度等体积的CH3COOH与NaOH溶液混合,恰好呈中性(×)
1.下列事实,其中与盐类的水解有关的是________。
①NaHSO4溶液呈酸性;
②长期使用化肥(NH4)2SO4会使土壤酸性增大,发生板结;
③配制CuCl2溶液,用稀盐酸溶解CuCl2固体;
④实验室盛放纯碱溶液的试剂瓶不能用磨口玻璃塞;
⑤氯化铵或氯化锌溶液可去除金属制品表面的锈斑;
⑥加热FeCl3·6H2O晶体,往往得不到FeCl3固体。
答案 ②③④⑤⑥
解析 ①中NaHSO4为强酸强碱的酸式盐,不发生水解,显酸性是因为电离出H+所致;②中是NHeq \\al(+,4)水解显酸性所致;③中HCl会抑制Cu2+水解;④中碳酸钠水解呈碱性;⑤中NHeq \\al(+,4)或Zn2+水解产生H+与锈斑中的Fe2O3反应;⑥加热时部分FeCl3会发生水解。
2.将下列固体物质溶于水,再将其溶液加热、蒸发结晶,再灼烧,得到化学组成与原固体物质相同的是________。
①胆矾 ②氯化铝 ③硫酸铝 ④氯化铜 ⑤硫酸亚铁 ⑥碳酸钠
答案 ③⑥
解析 胆矾CuSO4·5H2O溶于水得CuSO4溶液,因硫酸难挥发,蒸发结晶,再灼烧得CuSO4;AlCl3、CuCl2发生水解,AlCl3+3H2OAl(OH)3+3HCl,CuCl2+2H2OCu(OH)2+2HCl,加热时HCl不断挥发,平衡右移,不断生成Al(OH)3、Cu(OH)2沉淀,灼烧得Al2O3、CuO;Al2(SO4)3+6H2O2Al(OH)3+3H2SO4,硫酸难挥发,最终仍得Al2(SO4)3。硫酸亚铁在蒸干过程中易被氧化。
3.在氯化铁溶液中存在下列平衡:FeCl3+3H2OFe(OH)3+3HCl ΔH>0。
回答下列问题:
(1)不断加热FeCl3溶液,蒸干其水分并灼烧得到的固体可能是________。
(2)在配制FeCl3溶液时,为防止浑浊,应加入________。
(3)为了除去MgCl2酸性溶液中的Fe3+,可在加热搅拌的条件下加入MgCO3固体,过滤后再加入足量盐酸。MgCO3固体能除去Fe3+的原因是_____________________________________
________________________________________________________________________。
答案 (1)Fe2O3 (2)少量盐酸 (3)MgCO3促进了Fe3+的水解,使Fe3+转化为Fe(OH)3沉淀而除去
解析 (1)加热蒸干FeCl3溶液时,FeCl3水解生成氢氧化铁和HCl,加热促进HCl挥发,从而促进FeCl3水解,蒸干时得到氢氧化铁固体,灼烧氢氧化铁固体,氢氧化铁分解生成氧化铁和水,所以最终得到Fe2O3固体。
(2)FeCl3水解生成氢氧化铁和HCl,为防止氯化铁水解,向溶液中滴加少量盐酸即可。
(3)铁离子水解生成氢离子,碳酸镁和氢离子反应生成二氧化碳,从而促进铁离子水解生成氢氧化铁沉淀而除去。
盐溶液蒸干灼烧后所得产物的判断
(1)强酸强碱盐溶液和水解生成难挥发性酸的盐溶液,蒸干后一般得到原物质,如NaCl溶液蒸干得NaCl固体,CuSO4溶液蒸干得CuSO4固体。
(2)盐溶液水解生成易挥发性酸时,蒸干后一般得到对应的弱碱,如AlCl3、FeCl3溶液蒸干后一般得到Al(OH)3、Fe(OH)3,若灼烧则会生成Al2O3、Fe2O3。
(3)酸根阴离子易水解的强碱盐,蒸干后可得到原物质,如Na2CO3溶液蒸干得Na2CO3固体。
(4)考虑盐受热时是否分解。因为Ca(HCO3)2、NaHCO3、NH4Cl固体受热易分解,因此蒸干灼烧后分别为Ca(HCO3)2→CaCO3;NaHCO3→Na2CO3;NH4Cl→NH3↑+HCl↑。
(5)还原性盐在蒸干时会被O2氧化,如Na2SO3溶液蒸干得到Na2SO4;FeSO4溶液蒸干得到Fe2(SO4)3。
随堂演练 知识落实
1.能促进水的电离,并使溶液中c(H+)>c(OH-)的操作是( )
①将水加热煮沸 ②向水中投入一小块金属钠 ③向水中通CO2 ④向水中加入明矾晶体 ⑤向水中加NaHCO3固体 ⑥向水中加NaHSO4固体
A.①②④⑤ B.①④⑤
C.③④⑤ D.④
答案 D
2.在Al3++3H2OAl(OH)3+3H+的平衡体系中,要使平衡向水解方向移动,且使溶液的pH增大,应采取的措施是( )
A.加热
B.通入HCl
C.加入少量Na2SO4(s)
D.加入NaCl溶液
答案 D
解析 加热能使平衡向水解方向移动,c(H+)增大,pH减小;通入HCl能增大c(H+),抑制了水解,且pH减小;加入NaCl溶液,相当于加水稀释,能促进水解,但因加入NaCl溶液稀释引起c(H+)变小,故pH增大。
3.对滴有酚酞溶液的下列溶液,下列操作后颜色变深的是( )
A.明矾溶液加热
B.CH3COONa溶液加热
C.氨水中加入少量NH4Cl固体
D.小苏打溶液中加入少量NaCl固体
答案 B
解析 明矾溶液中Al3+水解,溶液呈酸性,加热水解平衡向右移动,c(H+)增大,溶液仍无色,A项错误;CH3COONa溶液呈碱性,加热促进水解,溶液碱性增强,溶液红色加深,B项正确;氨水中加入少量NH4Cl,抑制NH3·H2O的电离,溶液红色变浅,C项错误;小苏打溶液呈弱碱性,加入NaCl对溶液酸碱性无影响,D项错误。
4.(2019·湘潭高二检测)下列说法正确的是( )
A.AlCl3溶液和NaAlO2溶液加热、蒸发、浓缩、结晶、灼烧,所得固体的成分相同
B.配制FeCl3溶液时,将FeCl3固体溶解在硫酸中,然后再用水稀释到所需的浓度
C.用加热的方法可除去KNO3溶液中混有的Fe3+
D.泡沫灭火器中常使用的原料是碳酸钠和硫酸铝
答案 C
解析 AlCl3溶液和NaAlO2溶液的水解方程式分别为AlCl3+3H2OAl(OH)3+3HCl,NaAlO2+2H2OAl(OH)3+NaOH,加热促进水解,由于盐酸是挥发性酸,因此前者最终产物为Al2O3,后者仍为NaAlO2,选项A错;很显然所配得的FeCl3溶液中混有杂质SOeq \\al(2-,4),选项B错;由于Fe3++3H2OFe(OH)3+3H+,升高温度可促进水解而产生沉淀,从而除去Fe3+杂质,选项C正确;为了加快产生CO2气体的速率,泡沫灭火器中常使用的原料是碳酸氢钠和硫酸铝,选项D错。
5.(2020·成都高二月考)在一定条件下,Na2CO3溶液中存在COeq \\al(2-,3)+H2OHCOeq \\al(-,3)+OH-平衡。下列说法不正确的是( )
A.稀释溶液,eq \f(cHCO\\al(-,3)·cOH-,cCO\\al(2-,3))增大
B.通入CO2,溶液pH减小
C.升高温度,平衡常数增大
D.加入NaOH固体,eq \f(cHCO\\al(-,3),cCO\\al(2-,3))减小
答案 A
解析 温度不变,水解平衡常数不变,Kh=eq \f(cHCO\\al(-,3)·cOH-,cCO\\al(2-,3))的值不变,故A错误;CO2与COeq \\al(2-,3)反应生成HCOeq \\al(-,3),HCOeq \\al(-,3)比COeq \\al(2-,3)水解程度小,所以溶液碱性减弱,即pH减小,故B正确;因水解是吸热的,则升温可以促进水解,平衡正向移动,平衡常数增大,故C正确;加入NaOH固体,OH-抑制COeq \\al(2-,3)水解,HCOeq \\al(-,3)的物质的量浓度减小,COeq \\al(2-,3)的物质的量浓度增大,所以eq \f(cHCO\\al(-,3),cCO\\al(2-,3))减小,故D正确。
题组一 影响盐类水解平衡的因素
1.物质的量浓度相同的三种盐NaX、NaY和NaZ的溶液,其pH分别为8、9、10,则HX、HY、HZ的酸性由强到弱的顺序是( )
A.HX、HZ、HY B.HX、HY、HZ
C.HZ、HY、HX D.HY、HZ、HX
答案 B
解析 利用盐类水解规律“越弱越水解,谁强显谁性”,结合同浓度三种酸对应的钠盐的溶液的pH可推知,碱性越强则对应的酸越弱。
2.(2019·内蒙古包头一中高二月考)在一定条件下,Na2S溶液中存在水解平衡:S2-+H2OHS-+OH-。下列说法正确的是( )
A.稀释溶液,水解平衡常数增大
B.升高温度,eq \f(cHS-,cS2-)减小
C.通入H2S,HS-的浓度增大
D.加入NaOH固体,溶液pH减小
答案 C
解析 水解平衡常数只受温度影响,温度不变,平衡常数不变,A项错误;水解是吸热反应,升高温度,平衡正向移动,HS-的浓度增大,S2-的浓度减小,所以HS-的浓度和S2-的浓度的比值增大,B项错误;通入H2S,H2S会结合水解出的OH-,使平衡正向移动,HS-的浓度增大,C项正确;加入氢氧化钠固体,溶液的碱性增强,溶液pH增大,D项错误。
3.欲使CH3COONa稀溶液中eq \f(cCH3COO-,cNa+)增大,可采取的措施是( )
A.升温 B.加水稀释
C.加少量的KOH固体 D.加少量固体Na2CO3
答案 C
解析 根据水解平衡:CH3COO-+H2OCH3COOH+OH-,升温,水解平衡正向移动,c(CH3COO-)减小;加水稀释水解平衡正向移动,c(CH3COO-)减小;加少量的KOH固体,增大了c(OH-),水解平衡逆向移动,c(CH3COO-)增大;加少量固体Na2CO3,水解平衡逆向移动,c(CH3COO-)增大,但c(CH3COO-)增大的倍数远小于c(Na+)增大的倍数,故eq \f(cCH3COO-,cNa+)减小。
4.下列关于FeCl3水解的说法错误的是( )
A.在FeCl3稀溶液中,水解达到平衡时,无论加FeCl3饱和溶液还是加水稀释,平衡均向右移动
B.浓度为5 ml·L-1和0.5 ml·L-1的两种FeCl3溶液,其他条件相同时,Fe3+的水解程度前者小于后者
C.其他条件相同时,同浓度的FeCl3溶液在50 ℃和20 ℃时发生水解,50 ℃时Fe3+的水解程度比20 ℃时的小
D.为抑制Fe3+的水解,更好地保存FeCl3溶液,应加少量盐酸
答案 C
解析 增大FeCl3的浓度,水解平衡向右移动,但Fe3+水解程度减小,加水稀释,水解平衡向右移动,Fe3+水解程度增大,A、B项均正确;盐类水解是吸热过程,温度升高,水解程度增大,C项错误;Fe3+水解后溶液呈酸性,增大H+的浓度可抑制Fe3+的水解,D项正确。
5.为了配制NHeq \\al(+,4)的浓度与Cl-的浓度比为1∶1的溶液,可在NH4Cl溶液中加入( )
①适量的HCl ②适量的NaCl ③适量的氨水 ④适量的NaOH
A.①② B.③ C.③④ D.④
答案 B
解析 NH4Cl溶液中存在NHeq \\al(+,4)+H2ONH3·H2O+H+,为增大NHeq \\al(+,4)浓度,应加入酸或NH3·H2O,①加入HCl虽然增大了H+的浓度,但也增大了Cl-的浓度,不符合题目要求。
6.常温下,0.1 ml·L-1的下列溶液中c(NHeq \\al(+,4))最大的是( )
A.NH4Al(SO4)2 B.NH4Cl
C.NH3·H2O D.CH3COONH4
答案 A
解析 A项,NH4Al(SO4)2===NHeq \\al(+,4)+Al3++2SOeq \\al(2-,4),Al3++3H2OAl(OH)3+3H+,抑制NHeq \\al(+,4)水解;D项,CH3COO-+H2OCH3COOH+OH-,促进NHeq \\al(+,4)的水解;C项,NH3·H2ONHeq \\al(+,4)+OH-,NH3·H2O只有少部分电离,故溶液中c(NHeq \\al(+,4))由多到少的顺序为A>B>D>C。
7.有关下列两种溶液的说法中,正确的是( )
①0.1 ml·L-1 CH3COONa溶液 ②0.1 ml·L-1 CH3COOH溶液
A.相同温度下,溶液中水的电离程度:溶液①>溶液②
B.等体积混合溶液①和溶液②,所得溶液中c(Na+)>c(CH3COO-)>c(H+)>c(OH-)
C.加水稀释溶液①,溶液中eq \f(cCH3COOH·cOH-,cNa+)不变
D.向溶液①中加少量的CH3COONa固体则eq \f(cCH3COO-,cNa+)减小
答案 A
解析 醋酸钠溶液中醋酸根离子水解促进水的电离,醋酸是酸,抑制水的电离;等浓度等体积混合后,溶液中醋酸电离程度大于醋酸根离子水解程度,溶液显酸性,醋酸根浓度最大。
题组二 盐溶液蒸干(灼烧)产物的判断
8.(2019·武汉高二检测)下列溶液蒸干后,能析出溶质固体的是( )
①FeCl3 ②Fe2(SO4)3 ③Ca(HCO3)2 ④Na2CO3
A.仅①④ B.仅②④ C.仅①② D.仅④
答案 B
解析 酸根阴离子易水解的强碱盐和难挥发酸的盐一般蒸干后得原溶质固体,Ca(HCO3)2会分解生成CaCO3。
9.为了得到比较纯净的物质,使用的方法恰当的是( )
A.向Na2CO3饱和溶液中通入过量的CO2后,在加压、加热的条件下,蒸发得到NaHCO3晶体
B.加热蒸发AlCl3饱和溶液可得到纯净的AlCl3晶体
C.向FeBr2溶液中加入过量的氯水,加热蒸发得FeCl3晶体
D.向FeCl3溶液中加入足量的NaOH溶液,经过滤、洗涤沉淀,再充分灼烧沉淀得到Fe2O3
答案 D
解析 A项不恰当,因为NaHCO3加热易分解;B、C项也不恰当,因为AlCl3与FeCl3在加热蒸发的情况下,分别发生反应Al3++3H2OAl(OH)3+3H+、Fe3++3H2OFe(OH)3+3H+,由于HCl挥发,水解趋于完全,最终得到的是Al(OH)3和Fe(OH)3。
题组三 盐类水解对离子共存的影响
10.在下列给定条件的溶液中,一定能大量共存的离子组是( )
A.无色溶液:Ca2+、H+、Cl-、HSOeq \\al(-,3)
B.能使pH试纸呈红色的溶液:Na+、NHeq \\al(+,4)、I-、NOeq \\al(-,3)
C.FeCl3溶液:K+、Na+、SOeq \\al(2-,4)、AlOeq \\al(-,2)
D.常温下,eq \f(Kw,cH+)=0.1 ml·L-1的溶液:Na+、K+、SiOeq \\al(2-,3)、NOeq \\al(-,3)
答案 D
解析 A中H+与HSOeq \\al(-,3)不共存;B中NOeq \\al(-,3)在酸性条件下具有强氧化性,可氧化I-,不共存;C中Fe3+与AlOeq \\al(-,2)相互促进强烈水解生成Fe(OH)3、Al(OH)3不共存;D中为碱性,可共存。
11.下列离子因发生相互促进的水解反应而不能大量共存的是( )
A.K+、S2-、Al3+、AlOeq \\al(-,2) B.MnOeq \\al(-,4)、Na+、SOeq \\al(2-,4)、K+
C.SOeq \\al(2-,4)、Fe3+、S2-、K+ D.Fe2+、Cl-、H+、NOeq \\al(-,3)
答案 A
解析 A项,Al3+与S2-、AlOeq \\al(-,2)能发生相互促进的水解反应;C中的Fe3+与S2-和D中的Fe2+、H+、NOeq \\al(-,3)都因为发生氧化还原反应而不能大量共存。
题组四 盐类水解的综合应用
12.下列关于盐类水解的应用中,说法正确的是( )
A.加热蒸干Na2CO3溶液,最后可以得到NaOH溶液和Na2CO3的混合固体
B.除去MgCl2溶液中的Fe3+,可以加入NaOH固体
C.明矾净水的反应:Al3++3H2OAl(OH)3+3H+
D.加热蒸干KCl溶液,最后得到KOH固体(不考虑CO2的反应)
答案 C
解析 A项,加热蒸干Na2CO3溶液,得不到NaOH,虽然加热促进COeq \\al(2-,3)水解,但生成的NaHCO3又与NaOH反应生成了Na2CO3;B项,Mg2+和Fe3+均可与OH-反应生成沉淀,且引入了新杂质Na+;D项,KCl不水解,不可能得到KOH固体。
13.下列实验操作能达到目的的是( )
①用Na2S溶液和Al2(SO4)3溶液反应制取Al2S3固体
②用加热蒸发K2CO3溶液的方法获得K2CO3晶体
③用Na2S溶液和CuSO4溶液反应制取CuS固体
④加热MgCl2溶液制取MgCl2固体
A.①② B.②③
C.③④ D.①③
答案 B
解析 Al3+和S2-在水溶液中会彻底水解得不到Al2S3;MgCl2在水溶液中水解,蒸发过程中水解生成的HCl会挥发,最后得到Mg(OH)2而不是MgCl2。
14.(2019·宜宾高二期末)(1)实验室在配制Cu(NO3)2的溶液时,常将Cu(NO3)2固体先溶于较浓的硝酸中,再用蒸馏水稀释到所需的浓度,其目的是________________。
(2)FeCl3净水的原理是____________________________(用离子方程式表示);将AlCl3溶液蒸干,灼烧,最后得到的主要固体产物是________________________________(写化学式)。
(3)已知草酸是二元弱酸,常温下测得0.1 ml·L-1的KHC2O4的pH为4.8,则此KHC2O4溶液中c(C2Oeq \\al(2-,4))______(填“大于”“小于”或“等于”)c(H2C2O4)。
(4)泡沫灭火器内装有NaHCO3饱和溶液,该溶液呈碱性的原因是____________________________(用离子方程式表示);灭火器内另一容器中装有Al2(SO4)3溶液,该溶液呈酸性的原因是_______________________________________________(用离子方程式表示);当意外失火时,使泡沫灭火器倒过来摇动即可使药液混合,喷出大量的白色泡沫,阻止火势蔓延,其相关的离子方程式为____________________________________________。
(5)25 ℃时,H2SO3HSOeq \\al(-,3)+H+的电离常数Ka=1×10-2,则该温度下NaHSO3水解反应的平衡常数Kh=________,若向NaHSO3溶液中加入少量的I2,则溶液中eq \f(cH2SO3,cHSO\\al(-,3))将________(填“增大”“减小”或“不变”)。
(6)在室温下,0.175 ml·L-1醋酸钠溶液的pH约为________[已知醋酸根离子水解反应的平衡常数Kh=eq \f(Kw,KaCH3COOH),Ka(CH3COOH)=1.75×10-5]。
答案 (1)抑制Cu2+的水解 (2)Fe3++3H2OFe(OH)3(胶体)+3H+ Al2O3 (3)大于 (4)HCOeq \\al(-,3)+H2OH2CO3+OH- Al3++3H2OAl(OH)3+3H+ 3HCOeq \\al(-,3)+Al3+===Al(OH)3↓+3CO2↑ (5)1×10-12 增大 (6)9
解析 (1)在配制Cu(NO3)2溶液时,Cu2+会发生水解:Cu2++2H2OCu(OH)2+2H+,故常将Cu(NO3)2固体先溶于较浓的硝酸中,再用蒸馏水稀释到所需的浓度,以此抑制Cu2+的水解。(2)Fe3+水解产生Fe(OH)3胶体,能够吸附水中悬浮的杂质形成沉淀而除去,从而达到净水的目的,其反应原理用离子方程式表示为Fe3++3H2OFe(OH)3(胶体)+3H+;AlCl3溶液在加热时水解生成Al(OH)3,生成的HCl易挥发,蒸干后最终生成Al(OH)3,Al(OH)3不稳定,在灼烧时分解生成Al2O3。(3)HC2Oeq \\al(-,4)电离生成C2Oeq \\al(2-,4),HC2Oeq \\al(-,4)水解生成H2C2O4,由KHC2O4的pH为4.8可知,HC2Oeq \\al(-,4)的电离程度大于其水解程度,故KHC2O4溶液中c(C2Oeq \\al(2-,4))大于c(H2C2O4)。(4)碳酸氢钠溶液中碳酸氢根离子的水解程度大于其电离程度,溶液显碱性,水解离子方程式为HCOeq \\al(-,3)+H2OH2CO3+OH-,硫酸铝是强酸弱碱盐,Al3+能水解使溶液中氢离子浓度大于氢氧根离子浓度而导致其溶液呈酸性,水解离子方程式为Al3++3H2OAl(OH)3+3H+;碳酸氢钠和硫酸铝在水溶液中能相互促进水解,生成二氧化碳和氢氧化铝,离子方程式为3HCOeq \\al(-,3)+Al3+===Al(OH)3↓+3CO2↑。(5)H2SO3的电离常数表达式为Ka=eq \f(cHSO\\al(-,3)·cH+,cH2SO3)=1×10-2,水的离子积常数Kw=c(H+)·c(OH-)=1×10-14,NaHSO3的水解反应的平衡常数Kh=eq \f(cH2SO3·cOH-,cHSO\\al(-,3))=eq \f(cH2SO3·Kw,cHSO\\al(-,3)·cH+)=eq \f(Kw,Ka)=eq \f(1×10-14,1×10-2)=1×10-12。由Kh=eq \f(cH2SO3·cOH-,cHSO\\al(-,3))得eq \f(cH2SO3,cHSO\\al(-,3))=eq \f(Kh,cOH-),加入I2后,HSOeq \\al(-,3)被氧化为H2SO4,c(H+)增大,c(OH-)减小,Kh不变,所以eq \f(cH2SO3,cHSO\\al(-,3))增大。(6)醋酸根离子水解反应的平衡常数Kh=eq \f(Kw,KaCH3COOH)=eq \f(cCH3COOH·cOH-,cCH3COO-)=eq \f(c2OH-,cCH3COO-),则eq \f(10-14,1.75×10-5)=eq \f(c2OH-,0.175),得c(OH-)=10-5 ml·L-1,pH=9。
15.如图所示三个烧瓶中分别装入含酚酞的0.01 ml·L-1 CH3COONa溶液,并分别放置在盛有水的烧杯中,然后向烧杯①中加入生石灰,向烧杯③中加入NH4NO3晶体,烧杯②中不加任何物质。
(1)含酚酞的0.01 ml·L-1 CH3COONa溶液显浅红色的原因为_________________________。
(2)实验过程中发现烧杯①中溶液红色变深,烧瓶③中溶液红色变浅,则下列叙述正确的是________(填字母)。
A.水解反应为放热反应
B.水解反应为吸热反应
C.NH4NO3溶于水时放出热量
D.NH4NO3溶于水时吸收热量
(3)向0.01 ml·L-1 CH3COONa溶液中分别加入少量浓盐酸、NaOH固体、Na2CO3固体、FeSO4固体,使CH3COO-水解平衡移动的方向分别为______、________、________、________(填“左”“右”或“不移动”)。
答案 (1)CH3COO-+H2OCH3COOH+OH-,使溶液显碱性
(2)BD (3)右 左 左 右
解析 (1)CH3COONa中CH3COO-水解使溶液显碱性,碱性溶液使酚酞显红色。(2)生石灰与水反应放出大量的热,根据烧瓶①中溶液的红色变深,判断水解平衡向右移动,说明水解反应是吸热的,同时烧瓶③中溶液红色变浅,则NH4NO3溶于水时吸收热量。(3)酸促进CH3COO-的水解;碱抑制CH3COO-的水解;COeq \\al(2-,3)与CH3COO-水解相互抑制;Fe2+与CH3COO-水解相互促进。
16.(2020·南昌二中期中)“烂板液”指的是制印刷锌板时,用稀硝酸腐蚀锌板后得到的“废液”(含有少量Cl-、Fe3+)。某化学兴趣小组用“烂板液”制取Zn(NO3)2·6H2O的过程如下:
已知:Zn(NO3)2·6H2O是一种无色晶体,其水溶液呈酸性,Zn(NO3)2能与碱反应,得到的产物具有两性。
(1)“烂板液”中溶质的主要成分是____________(填化学式)。
(2)在操作①中保持pH=8的目的是_____________________________________________
________________________________________________________________________。
(3)沉淀Ⅰ的主要成分是____________________(填化学式)。
(4)操作③中加热煮沸的目的是_____________;此步操作的理论依据是_________________。
(5)操作④保持pH=2的目的是__________________________________________________;
此步操作中加热所用的主要仪器是_________________________________________________。
答案 (1)Zn(NO3)2
(2)防止生成的Zn(OH)2沉淀被溶解
(3)Zn(OH)2和Fe(OH)3
(4)促使Fe3+完全水解 温度越高,水解程度越大
(5)抑制Zn2+水解 蒸发皿、酒精灯、铁架台、玻璃棒
解析 (1)由题意知,“烂板液”指的是稀硝酸腐蚀锌板后得到的“废液”,所以“烂板液”中溶质的主要成分应为Zn(NO3)2。(2)因为Zn(OH)2具有两性,能与强碱反应,故操作①中保持pH=8的目的是防止生成的Zn(OH)2沉淀被溶解。(3)在碱性条件下,Fe3+、Zn2+都会转化为氢氧化物沉淀,所以沉淀Ⅰ的主要成分为Zn(OH)2和Fe(OH)3。(4)操作③是为了分离Zn2+和Fe3+,故加热煮沸是为了促使Fe3+完全水解。(5)由“Zn(NO3)2·6H2O是一种无色晶体,其水溶液呈酸性”可知,Zn(NO3)2是一种强酸弱碱盐,易水解,故保持pH=2的目的是抑制Zn2+水解。影响因素
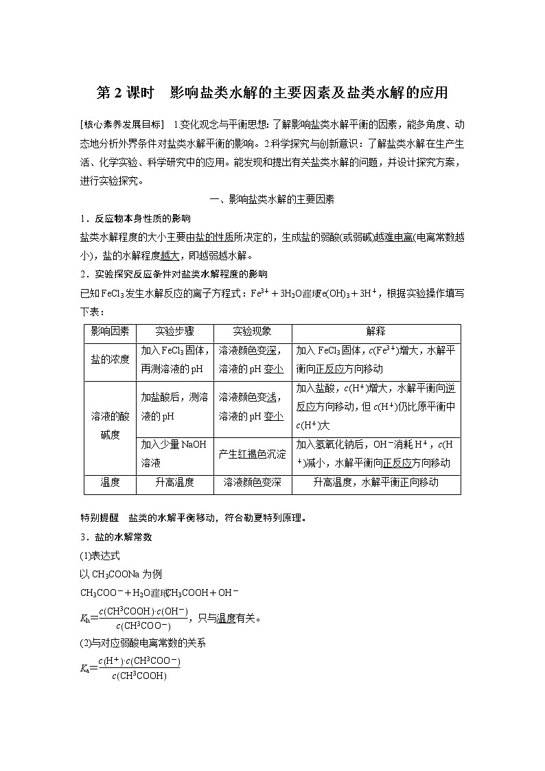
实验步骤
实验现象
解释
盐的浓度
加入FeCl3固体,再测溶液的pH
溶液颜色变深,溶液的pH变小
加入FeCl3固体,c(Fe3+)增大,水解平衡向正反应方向移动
溶液的酸
碱度
加盐酸后,测溶液的pH
溶液颜色变浅,溶液的pH变小
加入盐酸,c(H+)增大,水解平衡向逆反应方向移动,但c(H+)仍比原平衡中c(H+)大
加入少量NaOH溶液
产生红褐色沉淀
加入氢氧化钠后,OH-消耗H+,c(H+)减小,水解平衡向正反应方向移动
温度
升高温度
溶液颜色变深
升高温度,水解平衡正向移动
应用
举例
判断溶液的酸碱性
FeCl3溶液显酸性,原因是Fe3++3H2OFe(OH)3+3H+
判断酸性强弱
相同浓度的NaX、NaY、NaZ溶液的pH分别为8、9、10,则酸性:HX>HY>HZ
配制或贮存易水解的盐溶液
配制CuSO4溶液时,加入少量H2SO4,抑制Cu2+水解;贮存Na2CO3溶液不能用磨口玻璃塞
胶体的制取
制取Fe(OH)3胶体的离子反应:Fe3++3H2Oeq \(=====,\s\up7(△))Fe(OH)3(胶体)+3H+
制备无水盐
将挥发性酸的弱碱盐如AlCl3、FeCl3溶液蒸干时,在通HCl的气流中加热蒸干
判断离子是否共存
Al3+与COeq \\al(2-,3)、HCOeq \\al(-,3)、S2-、HS-、AlOeq \\al(-,2);Fe3+与HCOeq \\al(-,3)、COeq \\al(2-,3)、AlOeq \\al(-,2);NHeq \\al(+,4)与AlOeq \\al(-,2)、SiOeq \\al(2-,3)因相互促进水解强烈而不能大量共存
判断中和反应至中性的试剂用量
如NH3·H2O与HCl反应至中性,NH3·H2O过量,CH3COOH与NaOH反应至中性时CH3COOH过量
制备无机化合物
如用TiCl4制备TiO2,其反应的化学方程式为
TiCl4+(x+2)H2O===TiO2·xH2O↓+4HCl
加入大量的水,同时加热,促使水解趋于完全
泡沫灭火器原理
泡沫灭火器中药品成分为NaHCO3与Al2(SO4)3,发生的反应为Al3++3HCOeq \\al(-,3)===Al(OH)3↓+3CO2↑
作净水剂
明矾可作净水剂,原理为Al3++3H2OAl(OH)3(胶体)+3H+
化肥的使用
铵态氮肥与草木灰不得混合施用
除锈剂
NH4Cl溶液与ZnCl2溶液可作焊接时的除锈剂,原理为NHeq \\al(+,4)+H2O
NH3·H2O+H+、Zn2++2H2OZn(OH)2+2H+
热纯碱去污能力强
加热,促进Na2CO3的水解,使c(OH-)增大,去污能力增强
化学选择性必修1第三章 水溶液中的离子反应与平衡实验活动3 盐类水解的应用精品学案: 这是一份化学选择性必修1第三章 水溶液中的离子反应与平衡实验活动3 盐类水解的应用精品学案,共5页。学案主要包含了影响盐类水解的外界因素,盐类水解的应用等内容,欢迎下载使用。
化学选择性必修1第三单元 盐类的水解第2课时导学案: 这是一份化学选择性必修1第三单元 盐类的水解第2课时导学案,共13页。学案主要包含了新知预习,即学即练等内容,欢迎下载使用。
苏教版 (2019)选择性必修1第三单元 盐类的水解学案设计: 这是一份苏教版 (2019)选择性必修1第三单元 盐类的水解学案设计,共16页。学案主要包含了影响盐类水解平衡的因素,盐类水解的应用等内容,欢迎下载使用。

