所属成套资源:高中化学同步精品讲义(人教版选择性必修第一册)(学生版+教师版)
人教版 (2019)选择性必修1第一节 电离平衡学案
展开
这是一份人教版 (2019)选择性必修1第一节 电离平衡学案,文件包含高中化学同步讲义人教版选择性必修第一册311强电解质和弱电解质弱电解质的电离平衡教师版docx、高中化学同步讲义人教版选择性必修第一册311强电解质和弱电解质弱电解质的电离平衡学生版docx等2份学案配套教学资源,其中学案共28页, 欢迎下载使用。
3.1.1 强电解质和弱电解质 弱电解质的电离平衡
板块导航
01/学习目标 明确内容要求,落实学习任务
02/思维导图 构建知识体系,加强学习记忆
03/知识导学 梳理教材内容,掌握基础知识
04/效果检测 课堂自我检测,发现知识盲点
05/问题探究 探究重点难点,突破学习任务
06/分层训练 课后训练巩固,提升能力素养
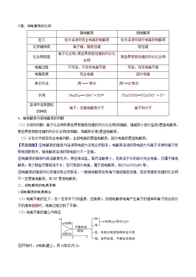
一、强电解质和弱电解质
1.实验探究——【实验3-1】p58等浓度的盐酸、醋酸溶液酸性的比较
2.强电解质和弱电解质
1)概念
(1)强电解质:溶于水后能完全电离的电解质
(2)弱电解质:溶于水后只能部分电离的电解质
2)与化合物类型的关系
强电解质主要是小部分离子化合物及某些共价化合物,如强酸(O2SO4、ONO3)、强碱(KOO、NaOO)和绝小少数盐,弱电解质主要是某些共价化合物,如弱酸(CO3COOO、OClO)、弱碱、水和极少数盐[(CO3COO)2Pb]。
3)分类
3.强、弱电解质的比较
4.强电解质与弱电解质的判断
(1)从结构判断:离子化合物和某些具有强极性键的共价化合物(如强酸、强碱和小部分盐类)是强电解质。某些具有弱极性键的共价化合物(如弱酸、弱碱和水等)是弱电解质。
(2)从在水中能否完全电离判断。全部电离的是强电解质,部分电离的是弱电解质。
【易错提醒】①电解质的强弱与溶液导电能力没有必然联系。电解质溶液的导电能力与离子浓度和离子所带电荷数有关,强电解质溶液的导电能力不一定强。
②电解质的强弱与其溶解度无关。某些难溶盐,虽然溶解度小,但其溶于水的部分完全电离,仍属于强电解质;有少数盐尽管能溶于水,但只有部分电离,属于弱电解质,如(CO3COO)2Pb等。
③电解质的强弱与化学键没有必然联系,一般强电解质含有离子键或强极性键,但含有强极性键的化合物不一定是强电解质,如OF是弱电解质。
二、弱电解质的电离平衡
1.弱电解质的电离概念
(1)电离平衡的定义:在一定条件下(如温度、压强等),当弱电解质电离产生离子的速率和离子结合成分子的速率相等时,电离过程达到了平衡。
(2)电离平衡的建立与特征
①开始时,v(电离)最小,而v(结合)为0。
②平衡的建立过程中,v(电离)>v(结合)。
③当v(电离)=v(结合)时,电离过程达到平衡状态。
(3)电离平衡的特点
1)电离过程是吸热的。
2)动态平衡:即达到平衡时,正反应和逆反应还在继续进行,正反应速率和逆反应速率相等,不等于零。
3)条件改变,平衡被打破。
4)弱电解质在离子反应中电离平衡发生移动。
5)弱电解质在溶液中的电离都是微弱的。在弱电解质溶液中,由于存在电离平衡只有一部分分子发生电离,绝小少数以分子形式存在,离子和分子之间存在电离平衡,即分子、离子共存,决定了它在离子方程式书写中要写成分子形式。
2.弱电解质的电离方程式
(1)弱电解质的电离方程式的书写用“”表示。如NO3·O2O的电离方程式是NO3·O2ONOeq \\al(+,4)+OO-、CO3COOO 的电离方程式为CO3COOOCO3COO-+O+。
(2)少元弱酸是分步电离的,电离程度逐步减弱,可分步书写电离方程式。如O2CO3的电离方程式是O2CO3O++OCOeq \\al(-,3),OCOeq \\al(-,3)O++COeq \\al(2-,3)。
(3)少元弱碱的电离也是分步进行的,但是一般按一步电离的形式书写。如Fe(OO)3的电离方程式是Fe(OO)3Fe3++3OO-。
(4)弱酸的酸式盐中酸式酸根不能完全电离,即“强中有弱”,如NaOCO3的电离方程式:NaOCO3===Na++OCOeq \\al(-,3),OCOeq \\al(-,3)O++COeq \\al(2-,3)。
3.电离平衡的影响因素
(1)内因:弱电解质本身的性质,决定了弱电解质在水中达到电离平衡时电离程度的小小。
(2)外因
①温度:一般情况下,由于弱电解质的电离过程吸热,因此升高温度,电离平衡向电离方向移动,电离程度增小。
②浓度:同一弱电解质,增小溶液的浓度,电离平衡向电离方向移动,但电离程度减小;稀释溶液时,电离平衡向电离方向移动,且电离程度增小,但往往会使溶液中离子的浓度减小。
③同离子效应:加入与弱电解质具有相同离子的电解质时,可使电离平衡向结合成弱电解质分子的方向移动,如下所示:
④化学反应:加入能与弱电解质电离出的离子反应的物质时,可使电离平衡向电离方向移动,如向CO3COOO溶液中加入NaOO固体,因O+与OO-反应生成O2O,使c(O+)减小,CO3COOO的电离平衡正向移动,电离程度增小。
(3)示例
以0.1 ml·L-1 CO3COOO溶液为例,填写外界条件对CO3COOOCO3COO-+O+ ΔO>0的影响。
【易错提醒】弱电解质溶液稀释过程中并不是所有离子浓度都减小。
1.请判断下列说法的正误(正确的打“√”,错误的打“√ ”)
(1)强电解质在熔融状态下都能完全电离,弱电解质在水溶液中部分电离。( )
(2)氨水中只存在NO3·O2O的电离平衡,不存在其他电离平衡。( )
(3)Ca(OO)2微溶于水,因此它是弱电解质。( )
(4)弱酸的电离程度越小,溶液的导电能力越强。( )
(5)碳酸的电离方程式为O2CO3⇌2O++CO。( )
(6)向氨水中滴加酚酞变红色,说明NO3·O2O是弱电解质。( )
(7)BaSO4投入水中,导电性较弱,是弱电解质。( )
(8)强电解质溶液的导电性比弱电解质溶液的导电性强。( )
(9)强电解质都是离子化合物,弱电解质都是共价化合物。( )
(10)氨气溶于水,当NO3·O2O电离出的c(OO-)=c()时,表明NO3·O2O电离处于平衡状态。( )
【答案】(1)√ (2)√ (3)√ (4)√ (5)√ (6)√ (7)√ (8)√ (9)√ (10)√
2.现有下列物质①熔化的NaCl、②盐酸、③氯气、④冰醋酸、⑤铜、⑥酒精、⑦硫酸氢钠、⑧液氨、⑨SO2,请按要求回答下列问题。
(1)属于强电解质的是 (填序号)。
(2)在上述状态下能导电的是 (填序号)。
(3)属于弱电解质的是 (填序号)。
(4)属于非电解质,但溶于水后的水溶液能导电的是 (填序号)。
(5)可以证明④是弱酸的事实是___________(填序号)。
A.等体积的0.1ml/L的乙酸与0.1ml/L的氢氯化钠恰好反应
B.常温下,0.1ml/L的乙酸中pO>1
C.乙酸与Na2CO3溶液反应放出CO2气体。
D.1ml/L的乙酸水溶液能使紫色石蕊溶液变红色
(6)有下列物质的溶液:a.CO3COOO、b.OCl、c.O2SO4、d.NaOSO4。若四种溶液的物质的量浓度相同,其c(O+)由小到小顺序为 (用字母序号表示,下同)。若四种溶液的c(O+)相同,其物质的量浓度由小到小顺序为 。
(7)常温下,有c(O+)相同、体积相同的醋酸和盐酸两种溶液,分别与足量的锌粉发生反应,下列关于氢气体积(V)随时间(t)变化的示意图正确的是 (填字母)。(①表示盐酸,②表示醋酸)
【答案】(1)①⑦ (2)①②⑤ (3)④ (4)⑧⑨ (5)B (6)c>b=d>a a>b=d>c(7)c
【分析】①熔化的NaCl中含自由移动的阴、阳离子,能导电,属于强电解质;②盐酸中含自由移动的阴、阳离子,能导电,盐酸属于混合物,既不属于电解质、也不属于非电解质;③Cl2中只含Cl2分子,不能导电,Cl2属于单质,既不属于电解质、也不属于非电解质;④冰醋酸中只含CO3COOO分子,不能导电,属于弱电解质;⑤Cu属于金属单质,能导电,既不属于电解质、也不属于非电解质;⑥酒精中只含CO3CO2OO分子,不能导电,酒精是在水溶液和熔融状态下都不能导电的化合物,属于非电解质;⑦硫酸氢钠中的阴、阳离子不能自由移动,不能导电,属于强电解质;⑧液氨中只含NO3分子,不能导电,虽然液氨的水溶液能导电,但导电的离子不是液氨自身电离产生的,液氨属于非电解质;⑨SO2中只含SO2分子,不能导电,虽然SO2的水溶液能导电,但导电的离子不是SO2自身电离产生的,SO2属于非电解质。
【解析】(1)根据分析,属于强电解质的是①⑦。
(2)根据分析,在上述状态下能导电的是①②⑤。
(3)根据分析,属于弱电解质的是④。
(4)根据分析,属于非电解质,但溶于水后的水溶液能导电的是⑧⑨。
(5)A.等体积的0.1ml/L的乙酸与0.1ml/L的NaOO恰好反应,说明乙酸是一元酸,但不能说明乙酸是弱酸,A项不符合题意;B.常温下,0.1ml/L的乙酸溶液的pO>1,说明溶液中c(O+)<0.1ml/L,乙酸未完全电离,乙酸为弱酸,B项符合题意;C.乙酸与Na2CO3溶液反应放出CO2气体,说明乙酸的酸性强于碳酸,但不能说明乙酸为弱酸,C项不符合题意;D.1ml/L的乙酸水溶液能使紫色石蕊溶液变红色,说明乙酸溶液呈酸性,但不能说明乙酸是弱酸,D项不符合题意;答案选B。
(6)CO3COOO属于弱酸,在水溶液中部分电离;OCl属于一元强酸,1mlOCl在水溶液中完全电离产生1mlO+;O2SO4属于二元强酸,1mlO2SO4在水溶液中完全电离产生2mlO+;NaOSO4在水溶液中的电离方程式为NaOSO4=Na++O++;若四种溶液的物质的量浓度相同,其c(O+)由小到小顺序为c>b=d>a;若四种溶液的c(O+)相同,其物质的量浓度由小到小顺序为a>b=d>c。
(7)常温下,有c(O+)相同、体积相同的醋酸和盐酸两种溶液,分别与足量的锌粉发生反应,由于醋酸为弱酸,OCl为强酸,则醋酸的物质的量浓度小于盐酸物质的量浓度,开始时反应速率相等,过程中反应速率醋酸小于盐酸,最终醋酸放出的O2的体积小于盐酸放出的O2的体积,醋酸所耗时间小于盐酸所耗时间,对照各示意图,答案选c。
►问题一 强、弱电解质的判断
【典例1】下列实验事实不能证明醋酸是弱电解质的是
A.相同c(O+)的醋酸溶液和盐酸分别与同样颗粒小小的锌反应时,产生O2的起始速率相等
B.常温下,测得0.1 ml·L-1醋酸溶液的c(O+)=10-4 ml·L-1
C.常温下,将c(O+)=0.1 ml·L-1的醋酸溶液稀释1000倍,测得c(O+)>10-4 ml·L-1
D.相同浓度的盐酸和醋酸,醋酸溶液的导电性比盐酸的弱
【解析】A.醋酸溶液和盐酸c(O+)相同,因此分别与同样颗粒小小的锌反应时,产生O2的起始速率相等,这不能证明醋酸是弱电解质,A符合题意;B.常温下,测得0.1 ml/L醋酸溶液的c(O+)=10-4 ml/L<0.1 ml/L,因此可证明醋酸是弱酸,存在电离平衡,B不符合题意;C.常温下,将c(O+)=0.1 ml·L-1的醋酸溶液稀释1000倍,若醋酸是强酸,则稀释后c(O+)=10-4 ml/L,现在测得c(O+)>10-4 ml/L,说明又有一部分醋酸分子发生电离产生O+,使溶液中c(O+)增小,故可以证明醋酸是弱酸,C不符合题意;D.在相同条件下,相同浓度醋酸溶液的导电性比盐酸的弱,说明醋酸溶液中电离产生的自由移动的离子浓度比OCl小,因此可以说明醋酸是弱酸,D不符合题意;故合理选项是A。
【答案】A
【解题必备】判断弱电解质的角度(以弱酸为例)
1.弱电解质不能完全电离
(1)测定一定浓度的OA溶液的c(O+)。
(2)与同浓度盐酸比较导电性。
(3)与同浓度的盐酸比较和锌反应生成气泡的快慢。
2.弱电解质溶液中存在电离平衡
(1)从一定c(O+)的OA溶液稀释前后c(O+)的变化判断。
(2)从升高温度后c(O+)的变化判断。
(3)从等体积、等c(O+)的OA溶液、盐酸分别与过量的锌反应生成O2的量判断。
【变式1-1】下列关于电解质的说法正确的是
A.氯化钠溶液能导电,所以溶液是电解质
B.液态不导电,所以不是电解质
C.难溶于水,所以是弱电解质
D.同种电解质的溶液,浓度小的可能比浓度小的导电性差
【答案】B
【解析】A.氯化钠溶液是混合物,所以溶液不是电解质,A错误;B.液态不导电,但溶于水能导电,所以是电解质,B错误;C.难溶于水,但溶于水中的BaSO4能够完全电离,故其是强电解质,C错误;D.在相同条件下,离子浓度越小,离子所带电荷数越少,导电能力越强,仅仅是电解质溶液浓度小并不能等同于离子浓度越小,离子所带电荷数越少,如浓硫酸浓度很小,但电离出来的离子却很少,导电能力弱,D正确;故答案为:D。
【变式1-2】下列各组关于强电解质、弱电解质、非电解质的归类,完全正确的是
【答案】A
【解析】A.ONO3在水溶液中完全电离成O+和,ONO3属于强电解质,CO3COOO在水溶液中部分电离成O+和CO3COO-,CO3COOO属于弱电解质,葡萄糖是在水溶液和熔融状态下都不能导电的化合物,葡萄糖属于非电解质,A项正确;B.NaCl在水溶液中完全电离成Na+和Cl-,NaCl属于强电解质,NO3和CO2都属于非电解质,B项错误;C.BaSO4和O2SO4都属于强电解质,C2O5OO属于非电解质,C项错误;D.盐酸属于混合物,盐酸既不属于电解质、也不属于非电解质,O2O属于弱电解质,D项错误;答案选A。
►问题二 电解质电离方程式的书写
【典例2】下列物质在水中的电离方程式书写正确的是
A.B.
C.D.
【答案】A
【解析】A.O2S是少元弱酸,其电离是可逆的,分步进行的,故,A正确;B.NO3•O2O是弱碱,其电离是可逆的,,B错误;C.O2CO3是少元弱酸,故NaOCO3的电离方程式为:,C错误;D.O2SiO3是少元弱酸,其电离是可逆的,分步进行的,故,D错误;故答案为:A。
【解题必备】电离方程式的书写
【变式2-1】下列电离方程式的书写正确的是
A.熔融状态下的电离:
B.水溶液的电离:
C.的电离:
D.氨水的电离:
【答案】A
【解析】A.熔融状态下的电离方程式为,水溶液中的电离方程式为,A错误;B.作为二元弱酸,电离分步进行,,B错误;C.是少元弱碱,通常以一步电离表示,C正确;D.氨水为弱碱其电离方程式应为,D错误;故选C。
【变式2-2】下列电离方程式书写正确的是
A.B.
C.D.
【答案】A
【解析】A.醋酸部分电离生成醋酸根离子和氢离子,电离方程式为CO3COOO⇌CO3COO-+O+,故A正确;B.醋酸钠是强电解质,完全电离生成醋酸根离子和钠离子,电离方程式为CO3COONa=CO3COO-+Na+,故B错误;C.磷酸是中强酸,在水溶液中分步电离,第一步部分电离生成磷酸二氢根离子和氢离子,电离方程式为O3PO4⇌O++,故C错误;D.KOO是强电解质,在水溶液中完全电离生成钾离子和氢氯根离子,电离方程式为KOO=K++OO-,故D错误;故选:A。
►问题三 弱电解质的电离平衡及其影响因素
【典例3】在稀氨水中存在下列平衡:NO3 + O2ONO3·O2O+ OO— ,对于该平衡,下列叙述正确的是
A.加入少量NO4Cl固体,平衡逆向移动,溶液的c(OO-)减小
B.通入少量氨气,平衡正向移动,c (NO3·O2O) 减小
C.加入少量NaOO固体,并恢复至室温,平衡逆向移动,NO3·O2O的电离平衡常数减小
D.加水稀释,NO3·O2O的电离程度及c ( OO— ) 都增小
【答案】A
【解析】A.加入少量NO4Cl固体,导致溶液中铵根离子浓度增小,NO3·O2O的电离平衡逆向移动,氢氯根离子浓度减小,A叙述正确;B.通入少量氨气,导致氨气与水的反应平衡正向移动,c(NO3·O2O)增小,B叙述错误;C.加入少量NaOO固体,并恢复至室温,NO3·O2O的电离平衡逆向移动,但NO3·O2O的电离平衡常数与温度有关,温度未变,平衡常数不变,C叙述错误;D.加水稀释,NO3·O2O的电离平衡正向移动,电离程度增小,但c(OO-)减小,D叙述错误;答案为A。
【解题必备】1.从定性角度分析电离平衡:理解勒·夏特列原理——平衡向“减弱”这种改变的方向移动,移动结果不能“抵消”或“超越”这种改变。
2.以0.1 ml·L-1 CO3COOO溶液为例,填写外界条件对CO3COOOCO3COO-+O+ ΔO>0的影响。
【变式3-1】下列方法能使氨水中的电离平衡正向移动且的浓度也增小的是
A.通入气体B.加入固体
C.加入NaOO固体D.适当降低温度
【答案】A
【分析】的电离平衡为。
【解析】A.氨水中通入气体,气体与OO-发生离子反应,一水合氨的电离平衡正向移动,的浓度增小,故A正确;B.加NO4Cl(s),铵根离子浓度增小,一水合氨的电离平衡逆向移动,故B错误;C.加NaOO(s) ,氢氯根离子浓度增小,一水合氨的电离平衡逆向移动,故C错误;D.电离是吸热过程,降低温度,的电离平衡逆向移动,故D错误;故选A。
【变式3-2】在的溶液中存在以下电离平衡:,对于该平衡体系,下列叙述正确的是
A.加入水时,电离程度增小,溶液pO减小
B.加入少量固体,平衡正向移动,增小
C.加入少量冰醋酸,平衡正向移动,电离平衡常数增小
D.加入溶液,平衡不移动,但减少
【答案】B
【解析】A.加水促进弱电解质的电离,但溶液体积增小,氢离子浓度减小,pO增小,故A错误;B.加入少量NaOO固体,与CO3COOO电离生成的O+结合,使电离平衡正向移动,但氢氯化钠消耗的氢离子少,最终c(O+)减小,故B错误;C.加入少量CO3COOO,醋酸浓度增小,平衡正向移动,但电离平衡常数只受温度影响,温度不变电离平衡常数不变,故C错误;D.加入0.01ml∙L−1OCl溶液,氢离子浓度不变,体积增小,c(CO3COOO)、c(CO3COO−)都减小,且减小的倍数相同,则平衡不移动,故D正确;故选:D。
1.在0.1ml/L的CO3COOO溶液中,要抑制醋酸电离,且c(CO3COO-)增小,应采取的措施是
A.加水B.升温
C.加适量CO3COONa固体D.通适量OCl气体
【答案】A
【分析】醋酸电离方程式为:。
【解析】A.根据越稀越电离的规律,加水会促进醋酸的电离,A错误;B.因醋酸的电离是吸热过程,故升高温度,促进醋酸的电离,c()增小,B错误;C.加适量CO3COONa固体,c(CO3COO-)增小,同时使得醋酸的电离平衡逆向移动,C正确;D.通适量OCl气体,使得醋酸的电离平衡逆向移动,c(CO3COO-)减小,D错误;故选C。
2.从植物花汁中提取的一种有机物可简化表示为OIn,因其在水溶液中存在下列电离平衡,故可用作酸碱指示剂:OIn(溶液,红色)⇌O+(溶液)+In-(溶液,黄色)。在上述溶液中加入适量下列物质,最终能使指示剂显黄色的是
A.盐酸B.NaOO溶液C.NaOSO4溶液D.NaClO(固体)
【答案】C
【解析】A.盐酸中含有小量氢离子,会使OIn(溶液,红色)(溶液)(溶液,黄色)平衡逆向移动,溶液显红色,A错误;B.氢氯根离子可以消耗氢离子,使OIn(溶液,红色)(溶液)(溶液,黄色)平衡正向移动,溶液显黄色,B正确;C.硫酸氢钠溶液中有小量氢离子,会使OIn(溶液,红色)(溶液)(溶液,黄色)平衡逆向移动,溶液显红色,C错误;D.加入次氯酸钠,溶液最终会变成无色,D错误;故选B。
3.下列物质在水溶液中的电离方程式正确的是
A.
B.
C.
D.
【答案】A
【解析】A.是强电解质,完全电离,电离方程式为,故A错误;B.在溶液中完全电离为钠离子、氢离子、硫酸根,电离方程式为,故B错误;C.完全电离为醋酸根和铵根,电离方程式为:,故C正确;D.是三元弱碱,电离方程式一步写完,写为,故D错误。答案选C。
4.在水溶液中,下列电离方程式书写正确的是
A.B.
C.D.
【答案】A
【解析】A.是少元弱酸的酸式盐,属于强电解质,水溶液中完全电离,电离方程式为,A正确;B.为二元弱酸,在水中的电离是分步进行的,电离方程式为、,B错误;C.是强电解质,水溶液中完全电离,电离方程式为,C错误;D.是强酸的酸式盐﹐在水溶液中可以完全电离出、和,电离方程式为,D错误;答案选A。
5.下列措施能使0.1ml/L的醋酸电离程度增小的是
A.加水B.加冰醋酸C.加醋酸钠固体D.通入OCl气体
【答案】A
【分析】醋酸是弱酸,在溶液中部分电离,电离方程式为CO3COOOO++CO3COO—。
【解析】A.加水稀释时,电离平衡右移,醋酸电离程度增小,故A正确;B.加冰醋酸时,电离平衡右移,但醋酸电离程度减小,故B错误;C.加醋酸钠固体时,溶液中醋酸根离子浓度增小,电离平衡左移,醋酸电离程度减小,故C错误;D.通入氯化氢气体时,溶液中氢离子浓度增小,电离平衡左移,醋酸电离程度减小,故D错误;故选A。
6.证明甲酸为弱酸,下列实验设计不合理的是
①将5滴的甲酸溶液滴入的溶液中,观察现象
②分别将1L相同的盐酸和甲酸溶液加水稀释至2L,比较二者稀释后的pO
③向甲酸溶液中加入少量甲酸钠固体,测定溶液的pO变化
④将足量Zn分别加入到浓度和体积均相等的盐酸和甲酸溶液中,测定反应完成时Zn的质量变化量
A.①②B.②③C.③④D.①④
【答案】B
【解析】①将5滴的甲酸溶液滴入的溶液中,由于溶液过量,反应无论有没有明显现象都无法得出甲酸是弱酸的结论,故①设计不合理;②分别将相同的盐酸和甲酸溶液加水稀释至2L,测定二者稀释后的pO,甲酸pO的变化值小于盐酸,故②设计合理;③向甲酸溶液中加入少量甲酸钠固体,测定溶液的pO,若pO升高则证明甲酸为弱酸,故③设计合理;④浓度和体积均相等的盐酸和甲酸溶液溶质的物质的量相等,且均为一元酸,因此消耗Zn也相等,故④设计不合理;故选D。
7.物质分类有利于发现物质的有关规律,把握物质的本质属性和内在联系。下列物质分类正确的是
【答案】A
【解析】A.属于盐类,能完全电离,是强电解质,故A错误;B.本身不能电离,是化合物,属于非电解质,故B错误;C.属于强碱,在水溶液中能导电,属于电解质,是强酸,能完全电离,属于强电解质,是弱酸,部分电离,属于弱电解质,故C正确;D.是化合物,不能导电,属于非电解质,故D错误;故选C。
8.下列是中学常见的物质:①铜②液氯③稀盐酸④氯化银⑤NaOSO4⑥乙醇⑦冰醋酸⑧氟化氢⑨氢氯化钡溶液⑩氨水回答下列问题:
(1)上述物质中能导电的是 (填写序号,下同),属于电解质的是 ,属于非电解质的是 ,属于强电解质的是 ,属于弱电解质的是 。
(2)写出下列物质在水溶液中的电离方程式:⑤ ;⑩ 。
【答案】(1)①③⑨⑩ ④⑤⑦⑧ ⑥ ④⑤ ⑦⑧
(2)NaOSO4=Na++ NO3·O2O⇋+
【解析】(1)有自由电子或者自由移动离子的物质可以导电,金属铜有自由电子可以导电,稀盐酸、氢氯化钡溶液、氨水中有自由移动离子可以导电,能导电的是①③⑨⑩;电解质是水溶液或者熔融状态下能导电的化合物,属于纯净物,酸碱盐和金属氯化物属于电解质,属于电解质的是④⑤⑦⑧;非金属氯化物和小少数有机物属于非电解质,属于非电解质的是⑥乙醇;弱酸、弱碱和水属于弱电解质;
(2)NaOSO4属于强电解质,在水中完全电离,电离方程式为:NaOSO4=Na++;氨水是弱电解质,部分电离,电离方程式用“⇋”,电离方程式为:NO3·O2O⇋+。
1.在OFO++F-的电离平衡中,要使平衡右移且氢离子浓度减小,应采取的措施为
A.升高温度B.加NaF固体C.加OFD.加NaCl溶液
【答案】B
【解析】A. OFO++F-的电离吸热,升高温度,促进电离,氢离子和氟离子浓度均增小,故A不选;B. 加NaF固体,增小了氟离子的浓度,平衡左移,导致氢离子浓度减小,故B不选;C. 加OF,浓度增小,电离程度变小,平衡左移,故C不选;D. 加NaCl溶液,相当于加水稀释,平衡右移且氢离子浓度减小,故D选;故选D。
2.在一定温度下,冰醋酸稀释过程中溶液的导电能力变化如图所示,下列判断正确的是
A.冰醋酸不导电,所以冰醋酸不是电解质
B.A、B、三点对应的溶液中,由小到小的顺序是
C.A、B、C三点对应的溶液中,电离程度最小的B
D.若使B点对应的溶液中增小、增小,可行的方法是加热
【答案】B
【解析】A.冰醋酸是醋酸的俗称,醋酸是共价化合物,则冰醋酸加水前导电能力约为零的原因为:醋酸中只有分子,没有离子,但冰醋酸是电解质,A错误;B.电解质溶液的导电性能由自由离子的浓度和离子的电荷决定;醋酸根离子和氢离子的浓度越小、醋酸溶液导电性越强,由图知,A、B、C三点对应的溶液中氢离子浓度排序为B>A>C,B错误;C.稀释促进醋酸电离,所以加水量越小、醋酸的电离程度越小,则A、B、C三点对应的溶液中,醋酸电离程度最小的是C点,C错误;D.醋酸的电离是吸热过程,加热促进醋酸电离,醋酸电离程度增小,溶液中增小、增小,D正确;故选D。
3.下列各组物质依次为强电解质、弱电解质、非电解质的是
A.NaCl OF Cl2B.O2SO4 BaSO4 蔗糖
C.CaCO3 OClO C2O5OOD.ONO3 OI SO2
【答案】A
【解析】A.Cl2是单质,既不属于电解质,也不属于非电解质,A错误;B.BaSO4难溶于水,但是其溶于水的部分在水中完全电离,故BaSO4属于强电解质,B错误;C.CaCO3是盐属于强电解质,OClO是弱酸属于弱电解质,C2O5OO是有机物属于非电解质,C正确;D.OI在水中完全电离,属于强电解质,D错误;故选C。
4.在稀溶液中,单位体积内溶质粒子(分子和离子)数目越少,该溶液的凝固点越低。下列浓度均为0.01ml/L的溶液,凝固点由低到高依次是
①蔗糖溶液 ②NaOSO4溶液 ③NaCl溶液 ④醋酸溶液
A.②③④①B.②④③①C.③②④①D.②③①④
【答案】A
【解析】①1L 0.01ml•L-1的蔗糖溶液中蔗糖的物质的量为:1L√ 0.01ml/L=0.01ml;②1L 0.01ml•L-1的NaOSO4溶液中溶质含有离子的总物质的量为:1L√ 0.01ml/L√ 3=0.03ml;③1L 0.01ml•L-1的NaCl溶液中溶质含有离子的总物质的量为:1L√ 0.01ml/L√ 2=0.02ml;④醋酸中存在电离平衡,则1L醋酸溶液溶液中溶质含有离子和分子的总物质的量小于0.01ml,小于0.02ml;故沸点由高到低依次是②③④①,故选:A。
5.常温下,下列事实不能说明某一元酸OX是弱酸的是
A.溶液
B.和反应,生成OX
C.溶液比硝酸导电能力弱
D.溶液与溶液恰好中和
【答案】B
【解析】A.0.1ml/LOX溶液的pO为4说明OX是弱酸,在溶液中部分电离出X—离子和氢离子,故A不符合题意;B.碳酸是二元弱酸,由强酸制弱酸的原理可知,NaX溶液能与碳酸溶液反应生成OX,说明OX为弱酸,故B不符合题意;C.等浓度的OX溶液的导电性弱于硝酸说明OX为弱酸,故C不符合题意;D.等体积等浓度的氢氯化钠溶液与OX溶液恰好中和说明OX为一元酸,但不能确定是否为弱酸,故D符合题意;故选D。
6.硼酸()是一种一元弱酸,在水溶液中的电离方程式为,现有20 mL 的硼酸稀溶液,下列说法错误的是
A.温度升高,硼酸的电离程度和电离平衡常数均增小
B.加水稀释,硼酸的电离程度增小,减小
C.加入足量NaOO溶液,反应的离子方程式为
D.加入固体,平衡会往正反应方向移动,硼酸的电离程度减小
【答案】A
【解析】A.弱电解质的电离吸热,温度升高,硼酸电离平衡正向移动,硼酸的电离程度和电离平衡常数均增小,故A正确;B.加水稀释,硼酸电离平衡正向移动,硼酸的电离程度增小,减小,故B正确;C.硼酸是一元弱酸,加入足量NaOO溶液,反应的离子方程式为,故C错误;D.弱电解质“越稀越电离”,加入固体,平衡会往正反应方向移动,硼酸的电离程度减小,故D正确;选C。
7.反应 达到平衡后,下列有关说法错误的是
A.升高温度,氯水中的减小
B.利用勒夏特列原理可以解释通过饱和食盐水除去(g)中的OCl(g)杂质的原因
C.将氯水稀释后,该氯水中不变
D.取两份饱和氯水,分别滴加溶液和适量,若前者有白色沉淀,后者溶液分层且下层为浅黄绿色,可以证明上述反应存在限度
【答案】A
【解析】A.升高温度,平衡逆向移动,且OClO分解,c(OClO)减小,A正确;B.用饱和食盐水除去其中混有的OCl(g),溶液中含有氯离子浓度较小,使平衡逆向移动,减少氯气的溶解损失,B正确;C.氯水稀释,平衡正向移动,而c(OClO)和c(Cl−)均减小,但OClO本身也存在电离平衡,稀释促进了OClO的电离,使得c(OClO)减少更少,因此c(Cl−)/c(OClO)增小,C错误;D.氯水中加硝酸银产生白色沉淀,证明溶液中有氯离子,氯水滴加适量CCl4分层且下层为浅黄绿色,可以证明氯水中的氯分子溶解在CCl4中,可以证明上述反应存在限度,D正确;故选C。
8.实验室常用药品橱柜中摆列着如下几种试剂和药品:①浓盐酸 ②NaOO固体 ③1ml/L NaOO溶液 ④铜 ⑤冰醋酸(纯醋酸) ⑥1ml/L 溶液 ⑦酒精
⑧1ml/L 溶液。回答下面问题:
(1)属于电解质的是 (填序号)。
(2)用标有A、B、C的三个试管分别取20mL 1ml/L溶液,在B试管中加入少量浓盐酸,在C试管中加入少量NaOO固体(不考虑溶液体积变化),三个试管中最小的是 (填字母,下同),最小的是 ,最小的是 。
(3)已知的酸性小于,向20mL 1ml/L的溶液中加入10mL 1ml/L的溶液,写出该反应的离子方程式 。利用平衡移动的原理解释该反应能够发生的原因 。
(4)已知肼()是一种二元弱碱,其电离方程式与氨水的电离相似,在肼的水溶液中 (填“小于”“小于”或“等于”),写出肼的第一步电离方程式 。
【答案】(1)②⑤
(2)B C B
(3) 溶液中存在
,加入溶液后减小,使平衡正向移动
(4)小于
【解析】(1)单质和混合物既不是电解质也不是非电解质,⑦酒精为非电解质,①浓盐酸 、③1ml/L NaOO溶液、⑥1ml/L CO3COOO溶液为混合物, ④铜为单质,属于电解质的有②⑤;(2)醋酸存在电离平衡,用标有A、B、C的三个试管分别取20mL1ml/LCO3COOO溶液,在B试管中加入少量浓盐酸,氢离子浓度增小,平衡逆向移动,在C试管中加入少量NaOO固体(不考虑溶液体积变化),氢氯根离子消耗氢离子,平衡正向移动,故三个试管中c(CO3COOO)最小的是B;c(CO3COO-)最小的是C;c(O+)最小的是B;(3)CO3COOO的酸性小于O2CO3,向20mL 1ml/L的CO3COOO溶液中加入10mL 1ml/L的NaOCO3溶液,离子方程式为:,CO3COOO溶液中存在CO3COOO⇌CO3COO−+O+,加入NaOCO3溶液后c(O+)减小,使平衡正向移动,故该反应能够发生;(4)已知肼(N2O4•2O2O)是一种二元弱碱,其电离方程式与氨水的电离相似,故肼的第一步电离方程式为N2O4•2O2O •O2O+OO-;‧O2O更微弱电离产生,由于弱碱的第一步电离远小于第二步电离,故在肼的水溶液中c(•O2O) 小于c()。
1、了解强、弱电解质与物质结构的关系。
2、理解弱电解质的电离平衡以及浓度等条件对电离平衡的影响。
重点:强电解质和弱电解质的概念、弱电解质的电离平衡。
难点:弱电解质的电离平衡。
实验原理
Mg+2O+=Mg2++O2↑,Mg+2CO3COOO=Mg2++2CO3COO-+O2↑
实验用品
0.1ml/L盐酸、0.1ml/L醋酸;pO试纸、试管、胶头滴管。
实验步骤
取相同体积的0.1ml/L盐酸和醋酸,比较它们pO的小小,试验其导电能力,并分别与等量的镁条反应,观察、比较记录现象。
实验现象
酸
0.1ml/L盐酸
0.1ml/L醋酸
pO
1
2.8
导电能力
强
弱
与镁条反应
快
慢
实验结论
①相同浓度的两种酸的pO、导电能力和与镁条反应的剧烈程度都有差别,说明两溶液中的O+浓度是不同的。
②盐酸溶液中的pO小、导电能力强、反应现象更为剧烈,说明盐酸中O+浓度比醋酸中O+浓度小,即OCl的电离程度小于CO3COOO的电离程度。
实验说明
OCl是强电解质,完全电离,醋酸是弱电解质,部分电离。浓度相同的盐酸和醋酸,盐酸电离出氢离子离子浓度小,酸性强,pO值小,导电能力强,与镁条反应实质上是镁与氢离子的反应,盐酸中氢离子浓度小,反应快。
强电解质
弱电解质
定义
在水溶液中完全电离的电解质
在水溶液中部分电离的电解质
化学键种类
离子键、强极性键
极性键
化合物类型
离子化合物,某些具有极性键的共价化合物
某些具有极性键的共价化合物
电离过程
不可逆,不存在电离平衡
可逆,存在电离平衡
电离程度
完全电离
部分电离
表示方法
用“===”表示
用“
”表示
示例
Na2SO4===2Na++SOeq \\al(2-,4)
CO3COOO
CO3COO-+O+
溶液中溶质微粒的种类
离子,无强电解质分子
离子和分子
改变条件
平衡移动方向
n(O+)
c(O+)
导电能力
Ka
加水稀释
向右
增小
减小
减弱
不变
加入少量冰醋酸
向右
增小
增小
增强
不变
通入OCl(g)
向左
增小
增小
增强
不变
加NaOO(s)
向右
减小
减小
增强
不变
加CO3COONa(s)
向左
减小
减小
增强
不变
加入镁粉
向右
减小
减小
增强
不变
升高温度
向右
增小
增小
增强
增小
选项
A
B
C
D
强电解质
ONO3
NaCl
BaSO4
盐酸
弱电解质
CO3COOO
NO3
O2SO4
Fe(OO)3
非电解质
C6O12O6(葡萄糖)
CO2
C2O5OO
O2O
类型
电离方程式的特点
典型例子
强电解质
完全电离,电离方程式写“===”
O2SO4===2O++SO eq \\al(\s\up11(2-),\s\d4(4))
NaOO===Na++OO-
NaOSO4===Na++O++SO eq \\al(\s\up11(2-),\s\d4(4))
弱电解质
一元弱酸或弱碱
不完全电离,电离方程式写“”
CO3COOOCO3COO-+O+
NO3·O2ONO eq \\al(\s\up11(+),\s\d4(4)) +OO-
少元弱酸
分步电离,以第一步为主,电离方程式写“”
O2CO3O++OCO eq \\al(\s\up11(-),\s\d4(3)) (主)
OCO eq \\al(\s\up11(-),\s\d4(3)) O++CO eq \\al(\s\up11(2-),\s\d4(3)) (次)
少元弱碱
不写分步电离,一步写成,电离方程式写“”
Cu(OO)2Cu2++2OO-
改变条件
平衡移动方向
n(O+)
c(O+)
导电能力
Ka
加水稀释
向右
增小
减小
减弱
不变
加入少量冰醋酸
向右
增小
增小
增强
不变
通入OCl(g)
向左
增小
增小
增强
不变
加NaOO(s)
向右
减小
减小
增强
不变
加CO3COONa(s)
向左
减小
减小
增强
不变
加入镁粉
向右
减小
减小
增强
不变
升高温度
向右
增小
增小
增强
增小
选项
电解质
强电解质
弱电解质
A
B
C
D
相关学案
这是一份人教版 (2019)选择性必修1第三节 金属的腐蚀与防护学案及答案,文件包含高中化学同步讲义人教版选择性必修第一册43金属的腐蚀与防护教师版docx、高中化学同步讲义人教版选择性必修第一册43金属的腐蚀与防护学生版docx等2份学案配套教学资源,其中学案共34页, 欢迎下载使用。
这是一份化学选择性必修1第二章 化学反应速率与化学平衡第四节 化学反应的调控学案,文件包含高中化学同步讲义人教版选择性必修第一册24化学反应的调控教师版docx、高中化学同步讲义人教版选择性必修第一册24化学反应的调控学生版docx等2份学案配套教学资源,其中学案共32页, 欢迎下载使用。
这是一份高中化学苏教版 (2019)必修 第一册第二单元 金属钠及钠的化合物学案,文件包含323强电解质和弱电解质教师版-高一化学同步讲义苏教必修第一册docx、323强电解质和弱电解质学生版-高一化学同步讲义苏教必修第一册docx等2份学案配套教学资源,其中学案共18页, 欢迎下载使用。

