所属成套资源:【大单元核心素养】教科版科学四年级上册单元整体分析+课件+课时教案+素材
科学7.设计制作小车 (一)一等奖ppt课件
展开
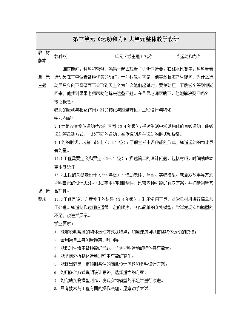
国庆期间,科科和爸爸、妈妈一起去观看了杭州亚运会。科科观看了很多比赛项目,十分激动。可是,他突然脑海产生疑问:为什么跳水运动员只会向下降落而不会飞到天上?为什么她们起跳时,要使劲压一下跳板?为什么足球能运动起来?滑板运动员是如何控制滑板的运动的呢?等到假期回来,他找到果果老师帮助他解决这些问题。在果果老师帮助下,他能解决疑问吗?
经过前面的学习,科科已经掌握了运动与力的知识,于是果果老师给科科布置了一个任务:利用生活中的材料设计制作一辆具有动力的小车,使它能在5秒内把两块橡皮运输1米远。科科能否完成任务呢?
活动一:明确设计制作的基本步骤
1.观察小车模型,了解小车的结构。
② 讨论、确定小车的设计方案
硬纸盒、气球、喷气嘴、吸管、连接轴、轮子、胶带、润滑油。
橡皮筋、硬纸盒、轮子、连接轴、胶水、吸管。
课后在家里制作小车时,找不到课本里的材料怎么办?
1.设计制作的基本步骤分为四个阶段,分别是明确问题、( )、( )、评估与改进。2.在确定小车的设计方案时,我们可以从多个( )画出小车,可以更全面地反映它的( )。
1.设计制作时先要明确问题。( )2.为了使车辆的行驶速度变大,车身应该越轻越好。( )3.每辆小车只能有一种动力来源。( )
课下优化小车设计方案并和组员尝试着用身边的材料制作小车!
相关课件
这是一份小学科学教科版(2024)六年级下册4.设计塔台模型优质课ppt课件,文件包含核心素养人美版七年级上美术第4单元第3课《校园展美》课件pptx、核心素养人美版七年级上美术第4单元第3课《校园展美》教案docx等2份课件配套教学资源,其中PPT共25页, 欢迎下载使用。
这是一份教科版(2024)六年级下册3.建造塔台优质课课件ppt,文件包含核心素养人美版七年级上美术第4单元第3课《校园展美》课件pptx、核心素养人美版七年级上美术第4单元第3课《校园展美》教案docx等2份课件配套教学资源,其中PPT共25页, 欢迎下载使用。

