所属成套资源:【大单元核心素养】教科版科学四年级上册单元整体分析+课件+课时教案+素材
小学科学教科版(2024)四年级上册8.设计制作小车 (二)精品ppt课件
展开
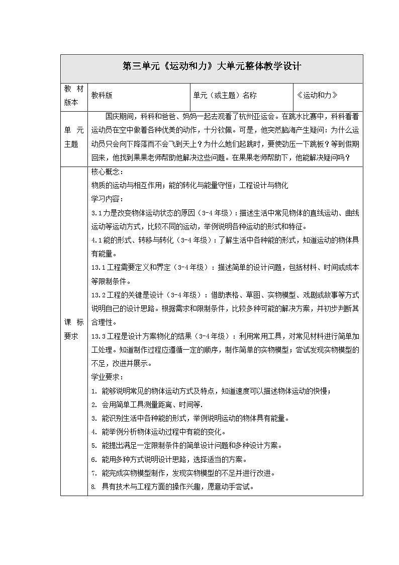
国庆期间,科科和爸爸、妈妈一起去观看了杭州亚运会。科科观看了很多比赛项目,十分激动。可是,他突然脑海产生疑问:为什么跳水运动员只会向下降落而不会飞到天上?为什么她们起跳时,要使劲压一下跳板?为什么足球能运动起来?滑板运动员是如何控制滑板的运动的呢?等到假期回来,他找到果果老师帮助他解决这些问题。在果果老师帮助下,他能解决疑问吗?
上节课,科科和小伙伴们已经初步完成了小车的设计方案,这节课将会利用已有的材料,根据设计图制作小车。科科能否制作出符合要求的小车呢?
我设计的是橡皮筋动力小车。
我设计的是气球动力小车。
(1)橡皮筋动力小车设计图。
(2)气球动力小车设计图
可分为两组,一组负责加工材料,另一组负责组装小车,边加工边组装。
怎样分工能够更快更好地完成任务?
1.根据设计图制作小车。
(1)组装橡皮筋动力小车
(1)制作橡皮筋动力小车
(2)组装气球动力小车。
根据评价量规给其他小组打分,开一个评估会。
根据评估情况,小组反思设计和制作过程,进一步改进我们的小车。
赛车的轮胎比一般汽车的轮胎要宽这样的设计是为了什么?
较宽轮胎与地面的接触面积大,其滚动摩擦力也较大,因此它也能提供更大的抓地力和附着力,防止拐弯时因速度快造成事故。
1.实施方案时,要做好分工,根据( )制作小车。2.汇报、测试阶段一般分为四个流程,分别是汇报设计思路、( )介绍组装流程、( )。3.在评估小车制作一项时,制作工艺一般,对于出现的问题部分能解决的应记( )分。
1.合理分工可以大大提高制作效率。( )2.赛车的轮胎很窄,可以增大摩擦力,避免打滑。( )3.用气球作动力时,可以用泡沫塑料或矿泉水瓶作车身,减小车身的质量。( )
自己制造一个小车,给大家展示吧!
相关课件
这是一份教科版(2024)六年级下册2.认识工程公开课课件ppt,文件包含核心素养人美版七年级上美术第4单元第3课《校园展美》课件pptx、核心素养人美版七年级上美术第4单元第3课《校园展美》教案docx等2份课件配套教学资源,其中PPT共25页, 欢迎下载使用。
这是一份科学六年级下册1.了解我们的住房完整版ppt课件,文件包含核心素养人美版七年级上美术第4单元第3课《校园展美》课件pptx、核心素养人美版七年级上美术第4单元第3课《校园展美》教案docx等2份课件配套教学资源,其中PPT共25页, 欢迎下载使用。
这是一份小学科学教科版(2024)一年级上册(2024)3. 游戏中的观察优秀课件ppt,文件包含大单元整体教学23《游戏中的观察》课时课件pptx、大单元整体教学23《游戏中的观察》课时教案docx、大单元整体教学第二单元《我们自己》整体设计docx、“老鹰捉小鸡”游戏规则mp4、玩翻拍手游戏mp4、老鹰捉小鸡mp4等6份课件配套教学资源,其中PPT共28页, 欢迎下载使用。

