苏科版(2024)九年级全册第十三章 电路初探2 电路连接的基本方式优秀课后练习题
展开
这是一份苏科版(2024)九年级全册第十三章 电路初探2 电路连接的基本方式优秀课后练习题,文件包含专题06《家用电器和电路连接的基本方式》压轴培优题型训练原卷版docx、专题06《家用电器和电路连接的基本方式》压轴培优题型训练解析版docx等2份试卷配套教学资源,其中试卷共47页, 欢迎下载使用。
一.电源的作用(共2小题)
二.电路图及元件符号(共2小题)
三.电路图的正确组成(共2小题)
四.电路的三种状态(共7小题)
五.根据实物图画电路图(共2小题)
六.根据电路图连接实物(共8小题)
七.串联和并联的概念与辨析(共6小题)
八.开关在串并联电路中的作用(共7小题)
九.串并联电路的设计(共9小题)
一.电源的作用(共2小题)
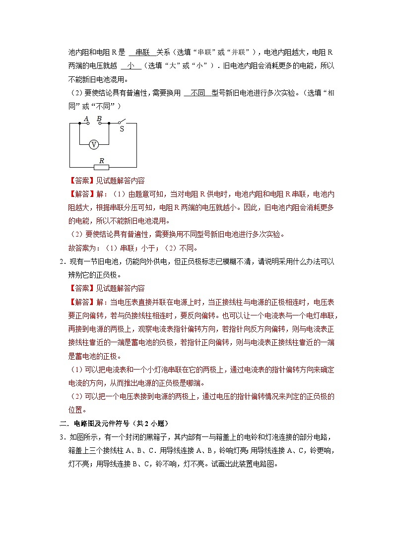
1.电池使用说明中都有一条提示:“请一次性更换所有电池,避免新旧电池混用”。小海同学用所学物理知识设计了一个实验方案研究为什么要这样提示。小海按照图组装电路,将同型号的两节新电池串联、一新一旧两节电池串联和一节新电池分别接在A、B间,闭合开关S后记录电压表示数。请将空白处补充完整。
(1)由表中测得的数据可知,串联的一新一旧电池给定值电阻提供的电压,不仅小于两节新电池提供的电压,而且小于一节新电池提供的电压。小海查阅资料得知,电池本身有电阻,称为电源内阻,新电池的内阻很小,旧电池内阻很大。当对电阻R供电时,电池内阻和电阻R是 关系(选填“串联”或“并联”),电池内阻越大,电阻R两端的电压就越 (选填“大”或“小”).旧电池内阻会消耗更多的电能,所以不能新旧电池混用。
(2)要使结论具有普遍性,需要换用 型号新旧电池进行多次实验。(选填“相同”或“不同”)
2.现有一节旧电池,仍能向外供电,但正负极标志已模糊不清,请说明采用什么办法可以辨别它的正负极。
二.电路图及元件符号(共2小题)
3.如图所示,有一个封闭的黑箱子,其内部有一与箱盖上的电铃和灯泡连接的部分电路,箱盖上三个接线柱A、B、C.用导线连接A、B,铃响灯亮;用导线连接A、C,铃更响,灯不亮;用导线连接B、C,铃不响,灯不亮。试画出此装置电路图。
4.按要求画出简化电路图:
(1)当闭合开关S1,断开开关S2、S3时。
(2)当闭合开关S1、S2,断开开关S3时。
(3)当闭合开关S3,断开开关S1、S2时。
三.电路图的正确组成(共2小题)
5.根据图中的电流方向,从电池组、电流表、电压表三个元件符号中选出两个,填入电路的空缺处。要求:①闭合开关,两灯都能发光;②两灯并联连接。
6.如图中,根据标出的电流方向,从电池、电流表、电压表三个元件中选出两个元件,并将所选的元件符号填入电路的空缺处。要求:灯L1和L2串联,且都能发光。
四.电路的三种状态(共7小题)
7.(多选)如图所示,关于开关的控制作用,下列说法正确的是( )
A.S1、S2都闭合时,灯L1不会发光
B.S1、S2都闭合时,将造成电源短路
C.S1、S2都断开时,灯L2无电流通过
D.S1、S2都断开时,三灯都无电流通过
8.如图是简易手动交通信号灯模拟电路的一部分,请补画一根导线,使开关S接1时,只有L1、L2亮,开关接2时,只有灯L3、L4亮。
9.如图所示为某定时炸弹的引爆电路工作原理图,当起爆器中有电流通过时就会引爆炸弹。请你结合所学知识帮助专家进行排爆分析:
(1)定时器(时钟)应该安装在b导线上。在定时阶段,该导线是 (填“通”或“断”)路,因此起爆器被 ,所以在定时阶段起爆器不会爆炸引爆炸弹。
(2)定时结束时,定时器(时钟)会把b导线 (填“接通”或“切断”),此时电流 (填“能”或“不能”通过起爆器,所以在定时结束的瞬间起爆器立即爆炸。
(3)综上可知,定时器(时钟)在定时阶段相当于一个 (填“闭合”或“断开”)的开关。为使该定时爆炸装置停止工作,应立即剪断导线 (选填“a”或“b”)。
10.在组成串并联实验中,组成串并联电路实验时,闭合开关两灯不亮。估计是一盏小灯泡断路。排除故障方法如下,请把现象和故障填在表格内。
11.如图,在一根横跨河流两岸的硬塑料管内穿有三根完全相同的电线。为了辨别哪两个线头为一根导线的两端,可以用图示的测通器来测试,其操作过程如下:
(1)连接A和B,将测通器的m连接在D上。当n连接E时小灯泡发光,连接F时小灯泡不发光。由此可以确定 为同一导线的两端(填字母,下同)。
(2)为了弄清另两根导线的两端,可连接A和C,测通器的一端必须与 相连时,另一端只需接触一根导线就能将两根导线辨别开。若另一端接D时小灯泡不发光,则A和 为同一根导线的两端。
12.1999年5月2日夜,在北大西洋公约组织对南斯拉夫联盟共和国的战争中,北约侵略者用一种“软炸弹”袭击了塞尔维亚各地的发电厂,造成包括贝尔格莱德在内的塞尔维亚大部分地区电力中断,这种杀人不见血的“软炸弹”就是石墨炸弹。
石墨是天然产出的一种铁黑色、表面闪耀金属光泽的鳞片状或致密块状、土状集合体,具有很高的导电性。石墨炸弹是将石墨制成纤维丝,每根石墨纤维丝的直径相当小,仅有几千分之一厘米,因此,可在高空中长时间漂浮。由于石墨纤维丝经过流体能量研磨加工制成,且又经过化学清洗,因此,极大地提高了石墨纤维丝的传导性能。石墨纤维丝没有粘性,却能附在物体表面。
石墨炸弹由卫星制导在变电站上空某个高度爆炸,这些石墨会在变电站引起短路,导致变电站停电,并对变电站中的重要设备造成永久性损坏。这不能不说是科学的悲哀。人们需要做的是利用科学为人类造福,例如石墨电极、铅笔、密封膏等都是由天然或人造石墨制成。
通过阅读这篇短文,你认为石墨炸弹最主要的危害是
。
13.小明课后连接了如图所示电路,其中L1、L2均完好无损,但合上开关S1、S2时,发现灯L1亮,L2不亮。小明就猜想,可能是连接L2的接线松脱,有没有其它原因了呢?请你猜想出另外两种可能的原因。
(1)猜想1: 。
(2)猜想2: 。
(3)分析与讨论:如果用一根导线接在开关S2的两端,发现L2会亮,由此可见原来造成L2不亮的原因是: 。
五.根据实物图画电路图(共2小题)
14.请按如图所示的电路连接情况,在方框内画出对应的电路图
15.请用笔线代替导线在如图1所示的电路中连线,使电键控制两盏灯,电流表只测量灯L1的电流,且通过L1的电流为0.4A,并在右侧的方框中画出它的电路图(要求同上)。
六.根据电路图连接实物(共8小题)
16.请用如图所示的电路元件组成一个并联电路,要求:S1控制L1,S2控制L2,S3控制L1、L2,请在实物图上连接电路并在虚线框内画出相应的电路图。
17.根据图1电路图将图2中的实物元件以笔划线代替导线连接实物电路。
18.用滑动变阻器改变小灯泡亮度的实验
(1)按要求连接电路:能利用滑动变阻器来改变灯泡的亮度,且当滑片P向右移动时灯会变亮,请以笔画线代替导线把电路的连接起来。
(2)在接线过程中,开关应处于 状态;
(3)闭合开关前,滑动变阻器的滑片应移到 端(A/B)。
19.在连接电路时,如发现有连接错误,不少同学习惯于将电路全部拆散,重新连接。其实,有时只要思考一下,拆除或改接某些导线就能解决问题。现在考考你,如图是某同学连接的电路:
(1)如果合上开关,将出现 现象(选填“断路”或“短路”)。除了两只灯都不亮以外,还会造成 的不良后果。
(2)对于这个电路,只须拆除一根导线,就能成为两灯串联的正确电路。请在要拆除的那根线上打上“×”号。
(3)对于这个电路,只须改变一根导线的一个接头,就能成为两灯并联的正确电路。如何办到?
20.根据图甲所示的电路图,用笔画线代替导线,连接图乙实物电路,估计通过电流表的电流值为0.5A.(要求导线不能交叉)
21.观察如图所示的实物电路,根据下列要求,使电路成为合理的电路。
(1)在图甲中只添加一根导线,使实物电路成为并联电路。
(2)在图乙中只改动一根导线的一端,使实物电路成为串联电路。要求:在被改的导线上画“×”,然后画出改动后的导线。
22.有三个灯泡L1、L2、L3,干电池三节,开关一个,电流表三个A1、A2、A3.要求:
(1)把三节电池串联;
(2)把三个灯泡并联在电源上,开关控制三盏灯;
(3)A1测L1的电流,A2测L1和L2的总电流,A3测三个灯泡的总电流。
请先根据图中实物,连成实物图。再根据实物图画出电路图。(实物位置不得改动,连线不能交叉)。
23.电学综合作图:
小明想设计一个具有高温蒸煮、可调温煲汤功能的电饭煲,并能使电饭煲总开关闭合时,指示灯亮,表示电饭煲已经工作。现在给你1个单刀单掷开关S1,1个单刀双掷开关S2(温控开关),一只发热电阻R1,一只滑动变阻器,一只红指示灯L,导线若干。请你用电池组代替电源,帮他在图中连好符合上述要求的电路图。
七.串联和并联的概念与辨析(共6小题)
24.一些家用电器的内部结构中常常装有控制开关,这些开关一般与相应的用电器 联。还有一些家用电器内部又分成好几个不同的工作部分,如双桶洗衣机分洗涤侧和脱水侧,分别由两个电动机来工作,根据你的经验,这两个电动机应该是 联的。电动机转动时,电能主要转化为 能。再如电冰箱内有压缩机(不连续工作),冰箱内还常装有电灯,那么如果你要想探究它们是什么连接关系,应该是在压缩机 时(填“工作”或“不工作”)。
25.如图所示,1、2、3、4表示电路的4个连接点,将图中 点连接起来,灯L1、L2串联在电路中,将图中 点、 点连接起来,灯L1、L2并联在电路中。
26.物理课上,老师给同学们出示了一个有盖的木盒,盒盖上可看到两只灯泡和一只开关(导线的连接情况隐藏在盒内),如图所示。
(1)当老师闭合开关时,两只小灯泡都亮了,断开开关,两灯泡又熄灭。
①请你判断:在这个木盒内,除了导线,一定还有另外一个电路元件,它是 。
②根据上述现象,你 (选填“能”或“不能”)断定这两只小灯泡是串联的,你的依据是
。
(2)经过检验,这两只灯泡确实是串联的,但在老师闭合开关的时候,细心的小华观察到灯L1比L2亮些。她认为这是因为L1比L2更靠近电源正极的缘故。
①你认为小华的判断是 (选填“正确的”或“错误的”);
②在不增加其他器材的条件下,能证实小华的判断是否正确的做法是
。
(3)小亮想借助这个装置“探究串联电路电压的特点”,他先将电压表接在L1两端并读出电压表的示数为1.8V;再测L2两端的电压时,他没有拆下电压表,只是将电压表原来接在A处的导线改接到L2的接线柱D上去了。你认为他的这一操作是 (选填“正确的”或“错误的”),理由是 。
27.(1)连接电路时,开关是 的,不允许把导线直接接在电源的两极上,实验室电源的每节干电池是 联在一起的。
(2)连接电路后,两灯泡都亮,由于连线较乱,一时无法确定电路是串联还是并联,以下两种简单判断方法是否可行?请你在表中空格填写“可行”或“不可行”。
(3)实验中某同学发现两个串联的小灯泡中,开始时都发光,过一会后,一个发光亮度增强,一个不发光,造成其中一个小灯泡不发光的原因是
A.通过灯泡的电流小B.灯泡的灯丝断了
C.灯泡被短接D.小灯泡靠近负极
(4)关于电路的知识,下列说法中正确的是
A.为使两灯同时亮,同时灭,两灯一定要串联
B.家庭电路中开关与用电器是并联连接的
C.电路中,在电源的外部电流方向是从电源的正极流向负极
D.电路的基本组成元件是电源、用电器、开关和导线。
28.在学习“电路连接的基本方法”一课时:
(1)小明看到实验桌上有一个封闭的电路盒(如图1),盒面上有两个灯泡和一个开关,他拨动开关,两个灯泡或一齐亮、或一齐灭。据此 (填“能”或“不能”)判断这两个灯泡是串联的,简述理由: 。若断开开关,取下一只灯泡后再闭合开关后:若看到另一只灯泡不发光,由此可以断定两灯的连接方式为 联(填“串”或“并”),若看到另一只灯泡发光,由此可以断定两灯的连接方式为 联(填“串”或“并”)。
(2)如图2所示电路,闭合开关S,电灯L1与L2的连接方式是 联;断开开关S,灯L1 ,灯L2 (选填“发光”或“不发光”);由此可见开关S控制 (选填“L1”、“L2”或“L1和L2”)
(3)如图3所示电路,是小明连接的电路,如果闭合开关,将会发生 故障;如果拆除导线 ,可使两灯串联,如果要求只改动一根导线,使两只电灯连接成并联电路(划掉的导线上画“×”,用笔画线表示改动后的导线)。
29.某农村中学初三(1)班教室有四盏日光灯、两个控制开关,当闭合其中一个开关时,教室里有两盏灯同时亮起来;当闭合另一开关时,则另两盏灯也同时亮起来。物理老师让同学们根据这一现象探究灯和开关可能的连接方式,如图是同学们提出的四种猜想:
(1)根据以上观察可以判断 连接是不可能的。
(2)将教室里的一盏灯拆下,发现其它灯均正常发光,说明 种连接方式不可能;
(3)在无法看见电灯连线的情况下,就剩下两种可能的连接,请你写出一种简易的分辨方法:
。
八.开关在串并联电路中的作用(共7小题)
30.(多选)小明和同组同学利用如图所示的a、b两个电路进行“串联电路和并联电路的比较”的探究活动,在保持电源电压不变的条件下,他们所记录的实验结果如下。你认为其中将会发生是( )
A.在a电路中,当灯L1和灯L2都发光时,取下灯L1,灯L2将会熄灭
B.在a电路中再串联一个小灯泡,接通电路后,灯L1和灯L2亮度不变
C.在b电路中,当灯L1和灯L2都发光时,取下灯L1,灯L2将会更亮
D.在b电路中,当灯L1和灯L2都发光时,取下灯L1,灯L2亮度不变
31.(多选)如图电路中,说法正确的是( )
A.当开关S1、S3闭合S2断开时,灯L1、L2组成并联电路
B.当开关S1、S3断开S2闭合时,灯L1、L2组成串联电路
C.当开关S3闭合,S1、S2断开时,电灯L1是开路,L2是通路
D.当开关S1断开,S2、S3闭合时,电灯L1是开路,L2是短路
32.如图所示电路中,
(1)若使L1、L2串联,则应闭合开关 ,断开开关 ;
(2)若使L1、L2并联,则应闭合开关 ,断开开关 。
33.问题解决﹣﹣电动轮椅的工作原理:
如图2是一辆电动轮椅的工作原理图,其工作过程为:
(1)当S1在1、S2在1上时,等效图1为:
通过等效图,可以发现转椅的速度 。(选填“能变化”或“不能变”)
(2)当S1在2、S2在2上时,等效图3为:
通过等效图,可以发现转椅的速度 。(选填“能变化”或“不能变”)
34.同学们在学习“串联和并联”时,分别用完好的小灯泡(两个)、干电池(两节)、开关(一个)、导线(若干)设计并连接了各自的电路,小芳连接的两种电路在开关闭合或断开时两灯均同时亮或同时灭;小明将开关闭合后两灯均亮,再从灯座上取下其中一盏灯,另一盏灯依然发光;小聪在连接好电路的最后一根导线时,两灯都发光,但当闭合开关时,其中一盏灯泡熄灭了。请你解决下列问题:
(1)在图甲的虚线框中将小芳连接的两种电路图补画完整;
(2)小明的电路连接方式为 联;
(3)在图乙的虚线框内将小聪连接的电路图补画完整。
35.如图所示电路,在某些接线柱间去掉或接上一些导线,可使3盏电灯成为串联连接或并联连接,请你说出办法。
(1)成为串联电路的最简单办法 。
(2)成为并联电路的最简单办法 。
36.如图所示的电路中,要使L1、L2两灯串联,应闭合开关 ;要使L1、L2两灯并联,应闭合开关 ;,若同时闭合开关S1、S2,断开开关S3,则灯 会发光。若同时闭合开关S1、S2、S3,则会发生 现象。
九.串并联电路的设计(共9小题)
37.某电烤箱工作时有三个挡位,分别是高温挡、中温挡和低温挡。工作原理图如图所示,要使电烤箱处于低温挡,开关S1应 (选填“断开”或“闭合”),S2应接 (选填“a”或“b”)处。
38.由父、母、小孩组成的三口之家,要用投票方式决定是否在暑假去北京旅游,如果小孩要去,且父母中至少有一位要去,则他们就去旅游。请用3个开关、1个电池组和1只小灯泡及若干导线设计一架投票表决机,灯泡亮了(某人的开关闭合表示他要去),他们就可以在暑假去旅游了。画出电路图,并连接实物图。
39.设计电路:现有L1、L2两盏灯,电池,三个开关,导线若干。
(1)只闭合开关S1,只有L1发光;
(2)只闭合开关S2,只有L2发光;
(3)只闭合开关S3,L1、L2都发光;
(4)三个开关不允许同时闭合,请将电路图画在方框内。
40.综合作图﹣﹣小雨房间的灯:
小雨的房间里,S为房间电路的总开关,当将单刀双掷开关S1拨到a处时,房间的吸顶灯L1亮,学习时为了使光照强一些,再闭合开关S2台灯L2也亮。当将S1拨到b处时,L1、L2都熄灭,而可以调节亮度的床头灯L3亮。现给你一个电源、一个滑动变阻器、一个单刀双掷开关、2个开关、3个灯泡、若干导线,请你设计上述电路,将电路图画在方框内。
41.学校有前门和后门,在前门和后门各有一个开关,在学校保卫科有红、绿两盏灯和电源。要求:前门来人红灯亮,后门来人绿灯亮。
(1)请设计这个电路,在方框内画出电路图,并连接图中的实物电路。
(2)请指出此电路中需改进的地方。
42.现代家庭厨房中的排油烟机,主要由电动机和照明灯等构成,前面面板上的开关有快速、慢速和照明等,照明灯一般为220V 15W的两盏灯,由一个照明开关控制。请在上面的方框中连出排油烟机的内部电路。
43.根据下列要求,画出电路图。
①开关K1、K2都闭合时,灯L1和L2都能发光;
②断开K1,灯L1和L2都不发光,
③若闭合开关K1、断开开关K2,则只有灯L1能发光。
44.居民楼的楼道里,夜间只是偶尔有人经过,电灯总是亮着会浪费电。于是人们安装了一种自动控制的楼道灯:夜晚,当有人走动发出声音时,电路接通,灯亮,过一两分钟后自动熄灭;但白天时,楼道里比较明亮,不论发出多大声音,电灯也不亮。这是因为在控制开关中装有声控装置(用符号表示)和 光控 装置,请你在答题纸上画出电路图(电路中包括:电源、开关、导线、电灯和上述两种控制装置)。
45.如图所示,要求小红安装一个门铃电路,要能达到如下目的:当从前门来的客人按开关时,电铃响红灯亮;而从后门来的客人按开关时,电铃响绿灯亮,请你画出电路图,并在实物上用线按电路图连接起来,导线不能相交叉。电路图画在下面的方框内。
电源
S闭合时电压/V
两新
2.7
一新一旧
1.2
一新
1.4
在ab间接入
现象
故障
导线
灯泡
电流表
方法
操作
现象
结论
方法是否可行
方法1
把其中一灯泡从灯座中取下
另一灯熄灭
两灯一定是串联
方法2
把任意一根导线断开
两灯熄灭
两灯一定是串联
相关试卷
这是一份苏科版(2024)八年级上册2.2 汽化和液化精品课时练习,文件包含专题06《温度与汽化和液化》压轴培优题型训练原卷版docx、专题06《温度与汽化和液化》压轴培优题型训练解析版docx等2份试卷配套教学资源,其中试卷共35页, 欢迎下载使用。
这是一份苏科版(2024)九年级全册4 欧姆定律的应用精品课时练习,文件包含专题10《欧姆定律的应用》压轴培优题型训练原卷版docx、专题10《欧姆定律的应用》压轴培优题型训练解析版docx等2份试卷配套教学资源,其中试卷共104页, 欢迎下载使用。
这是一份初中物理苏科版(2024)九年级全册第十四章 欧姆定律3 欧姆定律精品一课一练,文件包含专题09《欧姆定律》压轴培优题型训练原卷版docx、专题09《欧姆定律》压轴培优题型训练解析版docx等2份试卷配套教学资源,其中试卷共56页, 欢迎下载使用。

