





所属成套资源:【学考必备】2025年高中物理学业水平合格性考试总复习(江苏专用)
- 专题05 抛体运动(知识梳理 4大考点精讲精练 实战训练)-2025年高中物理学业水平合格性考试总复习(江苏专用) 试卷 1 次下载
- 专题06 圆周运动(知识梳理 5大考点精讲精练 实战训练)-2025年高中物理学业水平合格性考试总复习(江苏专用) 试卷 1 次下载
- 专题07 万有引力与宇宙航行(知识梳理 5大考点精讲精练 实战训练)-2025年高中物理学业水平合格性考试总复习(江苏专用) 试卷 1 次下载
- 专题08 机械能守恒定律(知识梳理 6大考点精讲精练 实战训练) -2025年高中物理学业水平合格性考试总复习(江苏专用) 试卷 1 次下载
- 专题10 静电场中的能量(知识梳理 5大考点精讲精练 实战训练)-2025年高中物理学业水平合格性考试总复习(江苏专用) 试卷 3 次下载
专题09 静电场及其应用(知识梳理 4大考点精讲精练 实战训练)-2025年高中物理学业水平合格性考试总复习(江苏专用)
展开
这是一份专题09 静电场及其应用(知识梳理 4大考点精讲精练 实战训练)-2025年高中物理学业水平合格性考试总复习(江苏专用),文件包含专题09静电场及其应用知识梳理4大考点精讲精练实战训练原卷版-2025年高中物理学业水平合格性考试总复习江苏专用docx、专题09静电场及其应用知识梳理4大考点精讲精练实战训练解析版-2025年高中物理学业水平合格性考试总复习江苏专用docx等2份试卷配套教学资源,其中试卷共33页, 欢迎下载使用。
目 录
第一部分 明晰学考要求·精准复习
第二部分 基础知识梳理·全面提升
第三部分 考点精讲精练·对点突破
考点一:电荷守恒定律
考点二:库仑定律
考点三:电场 电场强度
考点四:静电的防止和应用
第四部分 实战能力训练·满分必刷
1、了解电荷守恒定律;
2、了解库仑定律;
3、了解电场、电场强度;
4、了解静电的防止与应用。
知识点一、电荷守恒定律
1.电荷
(1)两种电荷:自然界中只存在两种电荷,即 和 。
正电荷:用丝绸摩擦过的玻璃棒所带的电荷叫做正电荷。
负电荷:用毛皮摩擦过的橡胶棒所带的电荷叫做负电荷。
(2)相互作用:同种电荷相互 ,异种电荷相互 。
(3)物体带电:物体有了吸引轻小物体的性质,我们就说它带了电,或有了电荷。
当物体内的正电荷数量多于负电荷数量时,物体带 ,反之,带 。正电荷数量与负电荷数量相等时,物体不带电。
2.三种起电方式
(1)接触起电:指一个带电的金属导体跟另一个不带电的金属导体接触后分开,而使不带电的导体带上电荷的方式。
本质:接触起电的本质是电荷的 。
(2)摩擦起电:两个物体相互摩擦时,一些束缚不紧的电子从一个物体转移到另一个物体上,使得原来呈电中性的物体由于得到电子而带负电,失去电子的物体带正电。如玻璃棒与丝绸摩擦时,玻璃棒容易失去电子而带正电;硬橡胶棒与毛皮摩擦时,硬橡胶棒容易得到电子而带负电。
本质:摩擦起电时,电荷并没有凭空产生,其本质是发生了电子的 ,所以两个相互摩擦的物体一定是同时带上性质不同的电荷,且电荷量 。
(3)感应起电
①自由电子:金属中离原子核较远的能 原子核的束缚而在金属中自由活动的电子。
②静电感应:当一个带电体靠近导体时,由于电荷间相互吸引或排斥,导体中的自由电荷便会趋向或远离带电体,使导体靠近带电体的一端带异种电荷,远离带电体的一端带同种电荷的现象。
③感应起电:利用静电感应使金属导体带电的过程。
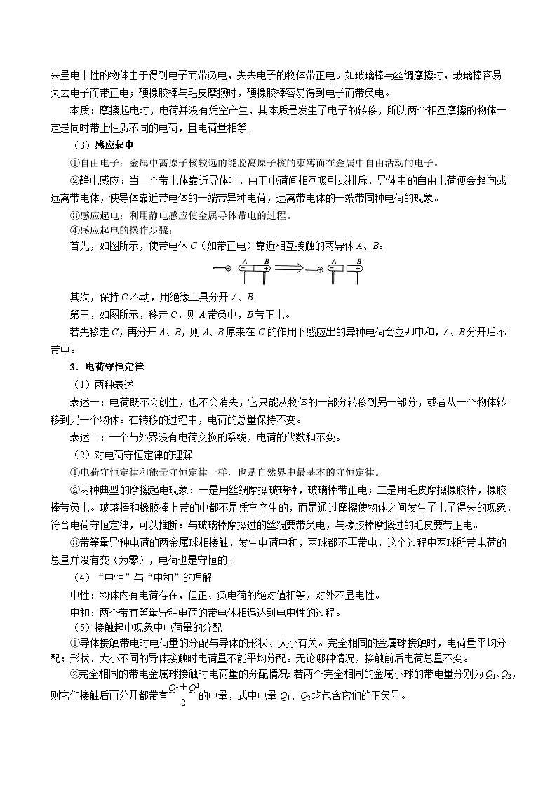
④感应起电的操作步骤:
首先,如图所示,使带电体C(如带正电)靠近相互接触的两导体A、B。
其次,保持C不动,用绝缘工具分开A、B。
第三,如图所示,移走C,则A带负电,B带正电。
若先移走C,再分开A、B,则A、B原来在C的作用下感应出的异种电荷会立即中和,A、B分开后不带电。
3.电荷守恒定律
(1)两种表述
表述一:电荷既不会 ,也不会 ,它只能从物体的一部分 到另一部分,或者从一个物体转移到另一个物体。在 的过程中,电荷的总量保持 。
表述二:一个与外界没有电荷交换的系统,电荷的代数和 。
(2)对电荷守恒定律的理解
①电荷守恒定律和能量守恒定律一样,也是自然界中最基本的守恒定律。
②两种典型的摩擦起电现象:一是用丝绸摩擦玻璃棒,玻璃棒带正电;二是用毛皮摩擦橡胶棒,橡胶棒带负电。玻璃棒和橡胶棒上带的电都不是凭空产生的,而是通过摩擦使物体之间发生了电子得失的现象,符合电荷守恒定律,可以推断:与玻璃棒摩擦过的丝绸要带负电,与橡胶棒摩擦过的毛皮要带正电。
③带等量异种电荷的两金属球相接触,发生电荷 ,两球都不再 ,这个过程中两球所带电荷的总量并没有变(为零),电荷也是 的。
(4)“中性”与“中和”的理解
中性:物体内有电荷存在,但正、负电荷的绝对值相等,对外不显电性。
中和:两个带有等量异种电荷的带电体相遇达到电中性的过程。
(5)接触起电现象中电荷量的分配
①导体接触带电时电荷量的分配与导体的形状、大小有关。完全相同的金属球接触时,电荷量平均分配;形状、大小不同的导体接触时电荷量不能平均分配。无论哪种情况,接触前后电荷总量不变。
②完全相同的带电金属球接触时电荷量的分配情况:若两个完全相同的金属小球的带电量分别为Q1、Q2,则它们接触后再分开都带有eq \f(Q1+Q2,2)的电量,式中电量Q1、Q2均包含它们的正负号。
4.元电荷
(1)电荷量:电荷的多少叫电荷量,简称 。其国际单位为 ,符号是 。
(2)元电荷:科学实验发现的最小电荷量,就是电子所带的电荷量,这个最小的电荷量叫 ,用e表示,这是电荷的最小单位。
(3)元电荷的数值:e=1.60×10-19 C。其它带电体所带电荷量一定是元电荷的 倍。即物体带的电荷量是不能 的物理量,只能是元电荷的 倍。
元电荷的数值最早是由美国科学家 用实验测得的。
(4)比荷:电子的 和电子的 之比叫电子的比荷。电子的比荷也是一个常用的物理量,电子的比荷为eq \f(e,me)=eq \f(1.60×10-19,0.91×10-30) C/kg=1.76×1011 C/kg。
知识点二、库仑定律
1.探究影响电荷间相互作用力的因素
(1)实验原理:如图所示,F=mgtanθ ,θ变大,F变大;θ变小,F变小。
(2)方法: 法
(3)实验现象:r变大,θ变小,r变小,θ变大。q变大,θ变大,q变小,变小。
(4)实验结论:电荷间的作用力与 有关,与 有关。
2.点电荷
(1)库仑力:电荷间的相互作用力,也叫做静电力。
(2)点电荷是只有电荷量,没有大小、形状的 的模型,类似于力学中的质点,实际并不存在。
(3)带电体看成点电荷的条件
①一个带电体能否看成点电荷,要看它本身的 是否比它们之间的距离 。即使是比较大的带电体,只要它们之间的距离足够大,也可以视为点电荷。
②带电体的线度比相关的距离小多少时才能看成点电荷,还与问题所要求的精度有关。在测量精度要求的范围内,带电体的形状及大小对相互作用力的影响可以忽略不计时,带电体就可以看成点电荷。
3.库仑定律
(1)内容:真空中两个点电荷之间的相互作用力F的大小,与它们的电荷量q1、q2的乘积成 ,与它们的距离r的平方成 ,作用力的方向在它们的 上。
(2)表达式:F= ,其中k叫 。
方向:在两点电荷的连线上,同种电荷相斥,异种电荷相吸。
(3)库仑定律的适用条件
① ;② 。以上两个条件是理想化的,在空气中也近似成立。
(4)k值的确定:库仑定律中的静电力常量k,只有在公式中的各量都采用国际单位时,才可以取k=9.0×109N·m2/C2。
4.静电力的确定方法:静电力的大小计算和方向判断一般分开进行。
(1)大小计算:利用库仑定律计算大小时,不必将表示电性的正、负号代入公式,只代入q1、q2的绝对值即可。
(2)方向判断:利用同种电荷相互排斥,异种电荷相互吸引来判断。
5.库仑力是“性质力”:库仑力是电荷之间的一种相互作用力,具有自己的特性,与重力、弹力、摩擦力一样是一种“性质力”。同样具有力的共性,例如两个点电荷之间的相互作用力也遵守牛顿第三定律——大小相等、方向相反、作用在同一直线上。在实际应用时,与其他力一样,受力分析时不能漏掉,对物体的平衡或运动起着独立的作用。
知识点三、电场、电场强度
1.电场
(1)概念:电荷周围存在的一种特殊物质。带电体间的相互作用是通过周围的 发生的。
(2)基本性质:对放入其中的电荷有力的作用。
2.电场强度
(1)试探电荷(检验电荷):用来检测电场是否存在及其强弱分布情况的电荷,是研究电场的工具。
场源电荷:激发或产生我们正在研究的电场的电荷,是电场的来源。
(3)电场强度
①定义:放入电场中某一点的电荷受到的电场力跟它的电荷量的 叫做该点的电场强度。
②公式:E= 单位: ,符号 。
③方向:规定为 在该点受的电场力的方向。
④物理意义:电场强度是反映电场本身力的性质,其大小表示电场的 。
(4)特性
①唯一性:电场中某点的电场强度E是唯一的,是由电场本身的特性(形成电场的电荷及空间位置)决定的,与是否放入试探电荷、放入电荷的电性、电荷量的多少均无关。电场中不同的地方,电场强度一般是不同的。
②矢量性:电场强度描述了电场的强弱,是 ,其方向与在该点的正电荷所受电场力的方向相同,与在该点的负电荷所受电场力的方向相反。
3.点电荷的场强
(1)公式:E= ,Q为真空中点电荷的带电量,r为该点到点电荷Q的距离。
(2)方向:若Q为正电,场强方向沿Q和该点的连线指向该点;若Q为负电,场强方向沿Q和该点的连线指向Q。
(3)适用条件:真空中点电荷。
4.场强的叠加
(1)如果场源电荷不只是一个点电荷,则电场中某点的电场强度为各个点电荷单独在该点产生的电场强度的矢量和。这种关系叫做电场强度的叠加。
(2)运算法则:电场强度是矢量,场强的叠加本质是矢量叠加,所以应该用平行四边形定则。
(3)应用范围:电场的叠加原理对任何电场都适用,注意只有同时共同形成电场时才能叠加。
5.电场线、匀强电场
(1)电场线:为了形象描述电场而假想_的一条条有方向的曲线。曲线上每点的切线的方向表示该点的电场强度的方向。
(2)电场线的特点
①电场线从 或 出发,终止于 或 。
②电场线在电场中 。
③电场强度较大的地方,电场线较 ;电场强度较小的地方,电场线较 。
④电场线上任一点顺着电场线的 方向,就表示该点电场强度的方向。
⑤电场线不是实际存在的曲线,是为了形象描述电场而 的。
(3)电场线的应用
①按照电场线画法的规定,场强大处电场线密,场强小处电场线疏,根据电场线的疏密可以比较场强的大小。
②根据电场线的定义,电场线每点的切线方向就是该点电场强度的方向。
(4)几种常见电场的电场线
点电荷电场线分布 等量同种电荷电场线 等量异种电荷电场线 带电平行金属板间电场线
6.匀强电场
(1)定义:各点电场强度的大小 、方向 的电场。
(2)匀强电场的电场线:分布 的 直线。
知识点四、静电的防止与应用
1.静电的利用原理
(1)原理:带电粒子受到电场力作用,会向电极运动,最后被吸附在电极上。带正电荷的粒子在电场力作用下会向负极运动,带负电荷的粒子在电场力作用下会向正极运动。
(2)实例:静电 、静电 、静电 、避雷针等。
2.静电的危害和防止
(1)静电的危害:放电火花可能引起易燃物的爆炸,人体静电在与金属等导体接触时放电会使人有刺痛感。
(2)静电的防止:及时把静电导走,如给空气加湿、地毯中加入导电金属丝、运输易燃易爆物品的车辆加一条铁链拖在地面上等。
练
考点一、电荷守恒定律
【典型例题1】关于摩擦起电现象,下列说法正确的是( )
A.摩擦起电现象使本来没有电子和质子的物体中产生电子和质子
B.两种不同材料的不带电的绝缘体互相摩擦后,同时带上等量异种电荷
C.摩擦起电,可能是因为摩擦导致质子从一个物体转移到了另一个物体而形成的
D.丝绸摩擦玻璃棒时,质子从玻璃棒上转移到丝绸上,玻璃棒因质子数多于电子数而显正电
【典型例题2】下列说法正确的是( )
A.元电荷实质上是指电子和质子本身
B.一个带电体的带电荷量可以是205.5倍的元电荷
C.元电荷就是一个电荷
D.元电荷e的值最早是由物理学家密立根通过实验测得的
【对点训练1】带电微粒所带的电荷量不可能是下列值中的( )
A.2.4×10-19 C B.-6.4×10-19 C
C.-1.6×10-18 C D.4.0×10-17 C
【对点训练2】一带负电的绝缘金属小球被放在潮湿的空气中,经过一段时间后,发现该小球上带有的负电荷几乎不存在了,这说明( )
A.小球上原有的负电荷逐渐消失了
B.在此现象中,电荷不守恒
C.小球上负电荷减少的主要原因是潮湿的空气将负电荷导走了
D.该现象是由于正电荷的转移引起的,仍然遵循电荷守恒定律
【对点训练2】用金属箔做成一个不带电的圆环,放在干燥的绝缘桌面上。小明同学用绝缘材料做的笔套与头发摩擦后,将笔套自上而下慢慢靠近圆环,当距离约为0.5 cm 时圆环被吸引到笔套上,如图所示。对上述现象的判断与分析,下列说法不正确的是( )
A.摩擦使笔套带电
B.笔套靠近圆环时,圆环上、下部分感应出异种电荷
C.圆环被吸引到笔套的过程中,圆环所受吸引力大于圆环的重力
D.笔套碰到圆环后,笔套所带的电荷立刻被全部中和
考点二、库仑定律
【典型例题1】关于点电荷的说法正确的是( )
A.一切带电体都能看成点电荷
B.体积很大的带电体一定能看成点电荷
C.只有体积和电荷量都很小的带电体,才能看成点电荷
D.一个带电体能否看成点电荷应视情况而定
【典型例题2】一带正电的物体固定在O处,另一带正电的轻质小球系在绝缘丝线上并将其先后挂在P1、P2、P3处,在库仑力作用下小球的偏离情况如图所示,由此可知( )
A.同种电荷相互吸引
B.两电荷间的距离越大,库仑力越小
C.两电荷间的距离越大,库仑力越大
D.库仑力大小与电荷间的距离无关
【对点训练1】如图所示,半径为r的两个金属小球,球心间距离为4r,现使两球分别带上等量异种电荷+Q、-Q,静电力常量为k,则两球间的静电力( )
A.等于keq \f(Q2,4r) B.小于keq \f(Q2,4r2)
C.等于keq \f(Q2,16r2) D.小于keq \f(Q2,16r2)
【对点训练2】两个分别带有电荷量为+Q和-5Q的相同金属小球(均可视为点电荷),固定在相距为r的两处,它们之间的库仑引力大小为F,现将两小球充分接触后再将其固定距离变为2r,则两球间库仑力的大小为( )
A.eq \f(5F,16) B.eq \f(F,5) C.eq \f(4F,5) D.eq \f(16F,5)
考点三、电场、电场强度
【典型例题1】下列说法不正确的是( )
A.只要有电荷存在,电荷周围就一定存在电场
B.电场是一种物质,它与其他物质一样,是不依赖我们的感觉而客观存在的东西
C.电荷间的相互作用是通过电场而产生的,电场最基本的性质是对处在它当中的电荷有力的作用
D.电荷只有通过接触才能产生力的作用
【典型例题2】若在电场中的某点A放一试探电荷+q,它所受到的静电力大小为F,方向水平向右。下列说法中正确的是( )
A.若将q移走,则该点的电场强度为零
B.在A点放一个负试探电荷,A点的电场强度方向为水平向左
C.在A点放一个负试探电荷,它所受静电力方向水平向左
D.在A点放一个电荷量为+2q的试探电荷,它所受的静电力大小仍为F
【典型例题3】如图是电场中的一条电场线,在该电场线上有a、b两点,用Ea、Eb 分别表示两点电场强度的大小,有( )
A.a、b两点的电场强度方向相反
B.因为电场线是直线,所以Ea=Eb
C.因为电场线由a指向b,所以Ea>Eb
D.不知道a、b附近电场线的分布情况,Ea、Eb 的大小不能确定
【典型例题4】如图所示的各电场中,A、B两点电场强度相同的是( )
A.甲图中与点电荷等距的A、B两点
B.乙图中两等量同种点电荷连线上对称的A、B两点
C.丙图中匀强电场中的A、B两点
D.丁图中非匀强电场的A、B两点
【对点训练1】一个带电荷量为q的试探电荷在电场中某点受到的静电力为F,这一点的电场强度为E,在下图中能正确反映q、E、F三者关系的是( )
【对点训练2】在真空中的固定点电荷Q形成的电场中,将试探电荷分别放在A、B两点,测得试探电荷所受静电力的大小F与其电荷量q的函数关系图像如图中a、b图线所示,则A、B两点与点电荷Q的距离之比为( )
A.1∶2 B.2∶1 C.1∶4 D.4∶1
【对点训练3】如图所示,某区域电场线左右对称分布,M(下方)、N(上方)为对称线上两点。由图可知,下列说法正确的是( )
A.M点没有电场线则电场强度为零
B.M点电场强度等于N点电场强度
C.负电荷在M点所受的静电力小于在N点所受的静电力
D.将电子从M点由静止释放,电子将沿竖直方向向上运动
【对点训练4】如图所示,在水平向右、电场强度大小为E的匀强电场中,在O点固定一电荷量为Q的正电荷,A、B、C、D为以O为圆心、半径为r的同一圆周上的四点,B、D连线与电场线平行,A、C连线与电场线垂直。已知静电力常量为k,则( )
A.A、C两点的电场强度相同
B.B点的电场强度大小为E-keq \f(Q,r2)
C.D点的电场强度大小不可能为0
D.A点的电场强度大小为eq \r(E2+k2\f(Q2,r4))
考点四、静电的防止与应用
【典型例题1】一个带绝缘底座的空心金属球A带有4×10-8 C的正电荷,上端开有适当小孔,有绝缘柄的金属小球B带有2×10-8 C的负电荷,使B球和A球内壁接触,如图所示,则A、B所带电荷量分别为( )
A.QA=1×10-8 C QB=1×10-8 C
B.QA=2×10-8 C QB=0
C.QA=0 QB=2×10-8 C
D.QA=4×10-8 C QB=-2×10-8 C
【典型例题2】如图所示,在火箭发射塔周围有钢铁制成的四座高塔,高塔的功能最有可能是( )
A.探测发射台周围风力的大小
B.发射与航天器联系的电磁波
C.预防雷电击中待发射的火箭
D.测量火箭发射过程的速度和加速度
【对点训练1】如图为静电除尘器除尘原理的示意图。尘埃在电场中通过某种机制带电,在静电力的作用下向集尘极迁移并沉积,以达到除尘的目的。下列表述正确的是( )
A.到达集尘极的尘埃带正电荷
B.电场方向由放电极指向集尘极
C.带电尘埃所受静电力的方向与电场方向相同
D.同一位置所带电荷量越多的尘埃所受静电力越大
【对点训练2】燃气灶中电子点火器的放电电极往往被做成钉尖形,这种做法利用了静电的( )
A.摩擦起电现象B.接触起电现象
C.尖端放电现象D.静电屏蔽现象
1.关于物理学史,下列说法错误的是( )
A.正电荷和负电荷最早是由科学家爱迪生命名的
B.元电荷e的数值最早是由物理学家密立根测得的
C.物理学家法拉第最早引入电场的概念,并提出用电场线表示电场
D.库仑利用扭秤装置得出了库仑定律
2.如图所示,A项中的a、b是以电荷量为Q的点电荷为圆心的圆周上的两点,B项中的a、b是等量异种点电荷连线中垂线上相对于中点O对称的两点,C项中a、b为等量同种点电荷连线中垂线上相对于中点O对称的两点,D项中a、b是等量同种点电荷连线上相对于中点O对称的两点,则a、b两点电场强度相同的是( )
3.如图所示,Q是一个金属导体放置在绝缘支架上,把一个带正电的绝缘金属球P移近Q,由于静电感应,Q左半部分出现的感应电荷量大小为qA,Q右半部分出现的感应电荷量大小为qB,下列结论中正确的是( )
A.qA>qB
B.qA=qB
C.用手接触一下Q的A端,拿走P后Q带正电
D.用手接触一下Q的B端,拿走P后Q带正电
4.如图所示,是一对不等量异种点电荷的电场线分布图,图中两点电荷连线长度为2r,左侧点电荷电荷量为+2q,右侧点电荷电荷量为-q,P、Q两点关于两电荷连线对称。下列说法中正确的是( )
A.P、Q两点的电场强度相同
B.M点的电场强度小于N点的电场强度
C.在两点电荷连线上,中点处的电场强度最小
D.在M点由静止释放一个正的试探电荷,电荷不会沿电场线通过P点
5.关于物体的带电荷量,以下说法中错误的是
A.物体所带的电荷量可以为任意实数
B.物体所带的电荷量只能是某些特定值
C.物体带电+1.6×10-19C,这是因为该物体失去了1个电子
D.物体带电荷量的最小值为0
6.使带电的金属球靠近不带电的验电器,验电器的箔片张开。下列各图表示验电器上感应电荷的分布情况,正确的是
7.如图所示,挂在绝缘细线下的小轻质通草球,由于电荷的相互作用而靠近或远离,所以
A.甲图中两球一定带异种电荷
B.乙图中两球一定带同种电荷
C.甲图中两球一定都带电
D.乙图中两球只有一个带电
8.如图,有一带正电的验电器,将不带电的金属球A接触验电器的小球B时,验电器的金箔张角
A.变大 B.变小 C.不变 D.先变小,后变大
9.导体A带5q的正电荷,另一完全相同的导体B带q的负电荷,将两导体接触一会儿后再分开,则B导体的带电量为
A.-q B.Q C.2q D.4q
10.两个分别带有电荷量-Q和+3Q的相同金属小球(均可视为点电荷),固定在相距为r的两处,它们间库仑力的大小为F。两小球相互接触后将其固定距离变为eq \f(r,2),则两球间库仑力的大小为
A.eq \f(1,12)F B.eq \f(3,4)F C.eq \f(4,3)F D.12F
11.如图,光滑绝缘的水平面上的P点固定一个带正电的点电荷,在它的右侧N点由静止开始释放一个也带正电的小球(可视为质点),以向右为正方向,下列选项中能反映小球运动速度随时间变化规律的是
12.如图所示,A、B、C三点在同一直线上,AB=BC,在A处固定一电荷量为Q的点电荷。当在B处放一电荷量为q的点电荷时,它所受到的静电力为F;移去B处电荷,在C处放电荷量为2q的点电荷,其所受静电力大小为( )
A.eq \f(F,4) B.eq \f(F,2) C.F D.2F
13.两个完全相同的金属球,半径为r,其球心相距3r,现使两球带上等量的同种电荷Q,两球之间的静电力大小为F,则F和keq \f(Q2,9r2)大小关系为( )
A.F=keq \f(Q2,9r2) B.F>keq \f(Q2,9r2)
C.F
相关试卷
这是一份专题10 静电场中的能量(知识梳理 5大考点精讲精练 实战训练)-2025年高中物理学业水平合格性考试总复习(江苏专用),文件包含专题10静电场中的能量知识梳理5大考点精讲精练实战训练原卷版-2025年高中物理学业水平合格性考试总复习江苏专用docx、专题10静电场中的能量知识梳理5大考点精讲精练实战训练解析版-2025年高中物理学业水平合格性考试总复习江苏专用docx等2份试卷配套教学资源,其中试卷共32页, 欢迎下载使用。
这是一份专题06 圆周运动(知识梳理 5大考点精讲精练 实战训练)-2025年高中物理学业水平合格性考试总复习(江苏专用),文件包含专题06圆周运动知识梳理5大考点精讲精练实战训练原卷版-2025年高中物理学业水平合格性考试总复习江苏专用docx、专题06圆周运动知识梳理5大考点精讲精练实战训练解析版-2025年高中物理学业水平合格性考试总复习江苏专用docx等2份试卷配套教学资源,其中试卷共48页, 欢迎下载使用。
这是一份专题05 抛体运动(知识梳理 4大考点精讲精练 实战训练)-2025年高中物理学业水平合格性考试总复习(江苏专用),文件包含专题05抛体运动知识梳理4大考点精讲精练实战训练原卷版-2025年高中物理学业水平合格性考试总复习江苏专用docx、专题05抛体运动知识梳理4大考点精讲精练实战训练解析版-2025年高中物理学业水平合格性考试总复习江苏专用docx等2份试卷配套教学资源,其中试卷共32页, 欢迎下载使用。