





所属成套资源:【学考必备】2025年高中物理学业水平合格性考试总复习(江苏专用)
- 专题05 抛体运动(知识梳理 4大考点精讲精练 实战训练)-2025年高中物理学业水平合格性考试总复习(江苏专用) 试卷 1 次下载
- 专题06 圆周运动(知识梳理 5大考点精讲精练 实战训练)-2025年高中物理学业水平合格性考试总复习(江苏专用) 试卷 1 次下载
- 专题07 万有引力与宇宙航行(知识梳理 5大考点精讲精练 实战训练)-2025年高中物理学业水平合格性考试总复习(江苏专用) 试卷 1 次下载
- 专题09 静电场及其应用(知识梳理 4大考点精讲精练 实战训练)-2025年高中物理学业水平合格性考试总复习(江苏专用) 试卷 3 次下载
- 专题10 静电场中的能量(知识梳理 5大考点精讲精练 实战训练)-2025年高中物理学业水平合格性考试总复习(江苏专用) 试卷 3 次下载
专题08 机械能守恒定律(知识梳理 6大考点精讲精练 实战训练) -2025年高中物理学业水平合格性考试总复习(江苏专用)
展开
这是一份专题08 机械能守恒定律(知识梳理 6大考点精讲精练 实战训练) -2025年高中物理学业水平合格性考试总复习(江苏专用),文件包含专题08机械能守恒定律知识梳理6大考点精讲精练实战训练原卷版-2025年高中物理学业水平合格性考试总复习江苏专用docx、专题08机械能守恒定律知识梳理6大考点精讲精练实战训练解析版-2025年高中物理学业水平合格性考试总复习江苏专用docx等2份试卷配套教学资源,其中试卷共40页, 欢迎下载使用。
目 录
第一部分 明晰学考要求·精准复习
第二部分 基础知识梳理·全面提升
第三部分 考点精讲精练·对点突破
考点一:功
考点二:功率
考点三:重力势能
考点四:动能和动能定理
考点五:机械能守恒定律
考点六:实验—验证机械能守恒定律
第四部分 实战能力训练·满分必刷
1、了解功;
2、了解功率;
3、了解重力势能;
4、理解动能和动能定理;
5、理解机械能守恒定律;
6、了解实验仪器、数据处理、注意事项。
知识点一、功
1.做功的两个必要因素
(1)功的定义:一个物体受到力的作用,并在力的方向上发生了一段位移,这个力就对物体做了功。
(2)功的两个要素:①力;②在力的方向上的位移,是做功的两个不可缺少的因素。
(3)物理意义:功是能量转化的量度。
(4)功是标量,虽有正负之分,但却无方向,功的运算遵循代数运算法则。
(5)功的单位:在国际单位制中,是焦耳,简称焦,符号是J。另外还有电子伏、千瓦时等。它们之间的换算关系1eV=1.6×10-19J,1KWh=3.6×106J。
2.功的计算
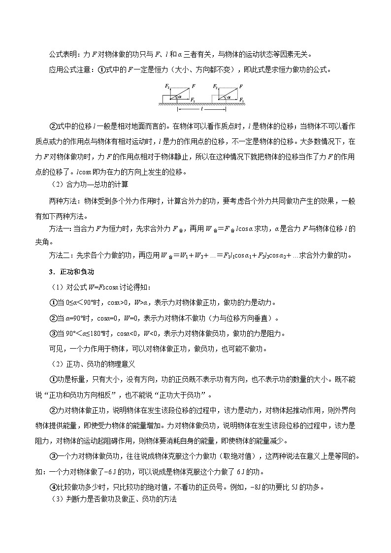
(1)恒力做功的公式:W=Flcsα,这是计算功的一般公式(只适用于恒力做功)。
公式表明:力F对物体做的功只与F、l和α三者有关,与物体的运动状态等因素无关。
应用公式注意:①式中的F一定是恒力(大小、方向都不变),即此式是求恒力做功的公式。
②式中的位移l一般是相对地面而言的。在物体可以看作质点时,l是物体的位移;当物体不可以看作质点或力的作用点与物体有相对运动时,l是力的作用点的位移,不一定是物体的位移。大多数情况下,在力F对物体做功时,力F的作用点相对于物体静止,所以在这种情况下就把物体的位移当作了力F的作用点的位移了。lcsα即为在力的方向上发生的位移。
(2)合力功—总功的计算
两种方法:物体受到多个外力作用时,计算合外力的功,要考虑各个外力共同做功产生的效果,一般有如下两种方法。
方法一:当合力F为恒力时,先求合外力F合,再用W合=F合lcs α求功,α是合力F与物体位移l的夹角。
方法二:先求各个力做的功,再应用W合=W1+W2+…=F1l1cs α1+F2l2cs α2+…求合外力做的功。
3.正功和负功
(1)对公式W=Fscsα讨论得知:
①当0≤α<90°时,csα>0,W>α,表示力对物体做正功,做功的力是动力。
②当α=90°时,csα=0,W=0,表示力对物体不做功(力与位移方向垂直)。
③当90°<α≤180°时,csαEp2,且减少的重力势能等于重力所做功;重力对物体做负功(或者说物体克服重力做功),重力势能增加,即WGW2
C.若水平面粗糙,则W1>W2
D.若水平面粗糙,则W1P2,选项B正确。
【典型例题2】汽车发动机通过变速箱将动力传输给运动系统,一般赛车的变速箱有1挡到5挡5个逐次增高的前进挡位,在发动机输出功率不变时,挡位越高车速越快,加大油门可以增大发动机的输出功率。如图所示是赛车越野比赛时正在爬坡的情形,为了能够顺利爬上陡坡,司机应该( )
A.拨1挡,减小油门 B.拨1挡,加大油门
C.拨5挡,减小油门 D.拨5挡,加大油门
【答案】B
【解析】赛车爬坡时还要克服重力做功,因此需要较大的牵引力,由功率P=Fv得牵引力F=eq \f(P,v),为了能够顺利爬上陡坡,应增大发动机的输出功率和减小速度v,才能获得更大的牵引力F,因此应拨1挡,加大油门,故选B。
【对点训练1】如图所示,汽车停在缓坡上,要求驾驶员在保证汽车不后退的前提下向上启动,这就是汽车驾驶中的“坡道起步”。驾驶员的正确操作是将变速杆挂入低速挡,徐徐踩下加速踏板,然后慢慢松开离合器,同时松开手刹,汽车慢慢启动。下列说法正确的是( )
A.变速杆挂入低速挡,是为了能够提供较大的牵引力
B.变速杆挂入低速挡,是为了增大汽车的输出功率
C.徐徐踩下加速踏板,是为了让牵引力对汽车做更多的功
D.徐徐踩下加速踏板,是为了让汽车的输出功率保持为额定功率
【答案】A
【解析】根据P=Fv可知挂入低速挡是为了增大牵引力,A正确,B错误;徐徐踩下加速踏板是为了保持F恒定使车匀加速运动,C、D错误。
【对点训练2】质量为2 kg的小球从某一高度由静止释放,经3 s到达地面,不计空气阻力,g取10 m/s2。则( )
A.落地时重力的瞬时功率为900 W
B.落地时重力的瞬时功率为450 W
C.3 s内重力的平均功率为600 W
D.3 s内重力的平均功率为300 W
【答案】D
【解析】小球只受重力,做自由落体运动,则3 s末速度为v=gt=10×3 m/s=30 m/s,所以落地时重力的瞬时功率P=mgv=20×30 W=600 W,故A、B错误;3 s内小球下落的高度为h=eq \f(1,2)gt2=45 m,所以3 s内重力的平均功率eq \x\t(P)=eq \f(W,t)=eq \f(mgh,t)=300 W,故C错误,D正确。
考点三、重力势能
【典型例题1】某游客领着孩子游泰山时,孩子不小心将手中质量为m的皮球滑落,球从A点滚到了山脚下的B点,高度标记如图所示,重力加速度为g,则下列说法正确的是( )
A.从A到B的曲线轨迹长度不知道,无法求出此过程重力做的功
B.从A到B过程中阻力大小不知道,无法求出此过程重力做的功
C.从A到B重力做功mg(H+h)
D.从A到B重力做功mgH
【答案】D
【解析】重力做功与物体的运动路径无关,只与物体初、末位置的高度差有关。从A到B的高度差是H,故从A到B重力做的功是mgH,选项D正确。
【典型例题2】关于重力做功和重力势能,下列说法中正确的是( )
A.物体的位置一旦确定,它的重力势能的数值大小也随之确定
B.一个物体的重力势能从-5 J变化到-3 J,重力势能变小了
C.当物体向高处运动时,克服重力做功,物体的重力势能减小
D.重力做功与路径无关
【答案】D
【解析】重力势能的大小和参考平面的选取有关,故A错误;一个物体的重力势能从-5 J变化到-3 J,重力势能增加了2 J,故B错误;当物体向高处运动时,克服重力做功,物体的重力势能增大,故C错误;重力做功与路径无关,与初末位置高度差有关,故D正确。
【对点训练1】如图所示,质量关系为m1>m2>m3的三个小球分别沿三条不同的轨道1、2、3由离地高h的A点滑到同一水平面上,轨道1、3是光滑的,轨道2是粗糙的,重力对小球做的功分别为W1、W2、W3,则下列判断正确的是( )
A.W1>W2=W3 B.W1=W3>W2
C.W1=W2=W3 D.W1>W2>W3
【答案】D
【解析】重力做功W=mgh,h相等,由于m1>m2>m3,所以W1>W2>W3,故D正确。
【对点训练2】一个100 g的小球从1.8 m的高处落到一个水平板上又弹回到1.25 m的高度,则整个过程中重力对小球所做的功及小球的重力势能的变化是(g取10 m/s2)( )
A.重力做功为1.8 J
B.重力做了0.55 J的负功
C.小球的重力势能一定减少0.55 J
D.小球的重力势能一定增加1.25 J
【答案】C
【解析】在整个过程中,小球下降的高度为h=1.8 m-1.25 m=0.55 m,该过程中重力对小球做正功,为W=mgh=0.1×10×0.55 J=0.55 J,故A、B错误;重力做多少正功重力势能就减少多少,故小球的重力势能一定减少0.55 J,故C正确,D错误。
考点四、动能和动能定理
【典型例题1】质量10 g、以0.80 km/s的速度飞行的子弹与质量62 kg、以10 m/s的速度奔跑的运动员相比( )
A.运动员的动能较大
B.子弹的动能较大
C.二者的动能一样大
D.无法比较它们的动能
【答案】B
【解析】子弹的动能Ek1=eq \f(1,2)m1v12=eq \f(1,2)×0.01×8002 J=3 200 J,运动员的动能Ek2=eq \f(1,2)m2v22=eq \f(1,2)×62×102 J=3 100 J,所以子弹的动能较大,故B正确。
【典型例题2】一人用力踢质量为1 kg的足球,使球由静止以20 m/s的速度飞出,假定人踢球瞬间对球平均作用力大小是200 N,球在水平方向运动30 m停止。那么人对球所做的功为( )
A.20 J B.200 J C.300 J D.6 000 J
【答案】B
【解析】人对足球所做的功等于足球动能的增量,则W=ΔEk=eq \f(1,2)mv2=eq \f(1,2)×1×202 J=200 J。故选B。
【对点训练1】对动能的理解,下列说法正确的是( )
A.运动速度大的物体,动能一定大
B.动能像重力势能一样有正负
C.质量一定的物体,动能变化时,速度一定变化,但速度变化时,动能不一定变化
D.动能不变的物体,一定处于平衡状态
【答案】C
【解析】因动能与物体的质量和速度均有关,运动速度大的物体,动能不一定大,A错误;动能没有负值,B错误;质量一定的物体,动能变化,则速度的大小一定变化,所以速度一定变化,但速度变化时,如果只是方向改变而大小不变,则动能不变,比如做匀速圆周运动的物体,C正确;动能不变的物体,速度方向可能变化,故不一定处于平衡状态,D错误。
【对点训练2】一个人站在阳台上,从阳台边缘以相同的速率v0分别把三个质量相同的球竖直上抛、竖直下抛、水平抛出,不计空气阻力,则三个球落地时的动能( )
A.上抛球最大 B.下抛球最大
C.平抛球最大 D.一样大
【答案】D
【解析】设阳台离地面的高度为h,根据动能定理得mgh=Ek-eq \f(1,2)mv02,三个球质量相同,初速度相同,高度相同,所以三个球落地时动能相同,D正确。
考点五、机械能守恒定律
【典型例题1】下列各种运动过程中,物体(弓、过山车、石块、圆珠笔)机械能守恒的是(忽略空气阻力)( )
甲 乙
丙 丁
A.将箭搭在弦上,拉弓的整个过程
B.过山车在动力作用下从轨道上缓慢上行的过程
C.在一根细线的中央悬挂着一个石块,双手拉着细线慢慢分开的过程
D.手握内有弹簧的圆珠笔,笔帽抵在桌面放手后圆珠笔弹起的过程
【答案】D
【解析】将箭搭在弦上,拉弓的整个过程中,拉力对弦做功,故弓机械能不守恒,故A错误;过山车在动力作用下从轨道上缓慢上行的过程,动能不变,重力势能变大,故机械能不守恒,故B错误;在一根细线的中央悬挂着一石块,双手拉着细线慢慢分开的过程,动能不变,重力势能增加,故机械能不守恒,故C错误;笔帽抵在桌面放手后圆珠笔弹起的过程中,只有重力和圆珠笔弹力做功,故圆珠笔机械能守恒,故D正确。
【典型例题2】如图,在地面上以初速度v0抛出质量为m的物体,抛出后物体落在比地面低h的海平面上,重力加速度为g,若以地面为参考平面,且不计空气阻力,则( )
A.物体在海平面上的重力势能为mgh
B.重力对物体做的功为-mgh
C.物体在海平面上的动能为eq \f(1,2)mv02+mgh
D.物体在海平面上的机械能为eq \f(1,2)mv02+mgh
【答案】C
【解析】以地面为参考平面,海平面低于地面的高度为h,所以物体在海平面上的重力势能为-mgh,故A错误;重力做功与路径无关,与初、末位置的高度差有关,抛出点与海平面的高度差为h,并且重力做正功,所以整个过程重力对物体做功为mgh,故B错误;由动能定理得mgh=Ek2-eq \f(1,2)mv02,则物体在海平面上的动能为Ek2=eq \f(1,2)mv02+mgh,故C正确;根据机械能守恒定律知,物体在海平面上的机械能等于抛出时的机械能,为E=eq \f(1,2)mv02,故D错误。
【对点训练1】运动员参加撑竿跳高比赛的示意图如图所示。不计空气阻力,对运动员在整个过程中的能量变化描述正确的是( )
A.越过横杆后下降过程中,运动员的机械能守恒
B.起跳上升过程中,竿的弹性势能一直增大
C.起跳上升过程中,运动员的机械能守恒
D.加速助跑过程中,运动员的重力势能不断增大
【答案】A
【解析】运动员越过横杆后下降过程中,只受重力作用,运动员的机械能守恒,故A正确;运动员起跳上升过程中,竿的形变量越来越小,弹性势能越来越小,故B错误;运动员起跳上升过程中,运动员所受竿的弹力做功,所以运动员的机械能不守恒,故C错误;加速助跑过程中,运动员的重心高度几乎不变,重力不做功,重力势能不变,故D错误。
【对点训练2】如图所示,质量为1 kg的小物块从倾角为30°、长为2 m的光滑固定斜面顶端由静止开始下滑,若选初始位置为零势能点,重力加速度g取10 m/s2,则它滑到斜面中点时具有的机械能和动能分别是( )
A.5 J,5 J B.10 J,15 J C.0,5 J D.0,10 J
【答案】C
【解析】物块的机械能等于物块动能和重力势能的总和,选初始位置为零势能点,则物块在初始位置的机械能E=0,在运动的过程中只有重力做功,机械能守恒,所以物块滑到斜面中点时的机械能为0,故有-mg×eq \f(1,2)Lsin 30°+eq \f(mv2,2)=0,所以动能是5 J,选项C正确。
考点六、实验:验证机械能守恒定律
【典型例题1】用自由落体法“验证机械能守恒定律”,就是看eq \f(1,2)mvn2是否等于mghn(n为计数点的编号0、1、2…n)。下列说法中不正确的是( )
A.打点计时器打第一个点0时,重物的速度为零
B.hn是计数点n到起始点0的距离
C.实验中不需要测量重物的质量
D.可以用vn=gtn计算vn,其中tn=(n-1)T(T为打点周期)
【答案】D
【解析】打点计时器打第一个点时,重物的速度应为零,A正确;hn与vn分别表示打第n个点时重物下落的高度和对应的瞬时速度,B正确;本实验中,不需要测量重物的质量,因为公式mgh=eq \f(1,2)mv2的两边都有m,故只要gh=eq \f(1,2)v2成立,mgh=eq \f(1,2)mv2就成立,机械能守恒定律也就被验证了,C正确;实验中应用公式vn=eq \f(hn+1-hn-1,2T)来计算vn,D错误。
【典型例题2】关于“验证机械能守恒定律”实验,下列说法中正确的是________。
A.实验中可用干电池作为电源
B.需用刻度尺测出重锤下落的高度h,并通过v=eq \r(2gh)计算出瞬时速度
C.实验时应先释放纸带后接通电源
D.图丙Ek-h图线纵轴上的截距表示重锤经过参考平面时的动能
【答案】D
【解析】实验中打点计时器使用的是交流电源,不可用干电池作为电源,故A错误;重锤由静止开始下落过程中受到空气阻力和纸带与打点计时器的摩擦阻力作用,不是自由落体运动,v=eq \r(2gh)是自由落体运动的公式,故B错误;实验时应先接通电源,再释放纸带,故C错误;题图丙Ek-h图线纵轴上的截距表示重锤经过参考平面时的动能,故D正确。
【对点训练1】用自由落体法“验证机械能守恒定律”,就是看eq \f(1,2)mvn2是否等于mghn(n为计数点的编号0、1、2…n)。下列说法中正确的是( )
A.打点计时器打第一个点0时,重物的速度为零
B.hn是计数点n到点1的距离
C.必须测量重物的质量
D.可以用vn=gtn计算vn,其中tn=(n-1)T(T为打点周期)
【答案】A
【解析】打点计时器打第一个点时,重物运动的速度应为零,A正确;hn与vn分别表示打第n个点时重物下落的高度和对应的瞬时速度,故hn为点n到起始点0的距离,B错误;本实验中,不需要测量重物的质量,因为公式mgh=eq \f(1,2)mv2的两边都有m,故只要gh=eq \f(1,2)v2成立,mgh=eq \f(1,2)mv2就成立,机械能守恒定律也就被验证了,C错误;实验中应用公式vn=eq \f(hn+1-hn-1,2T)来计算vn,D错误。
1.关于功和功率的概念,下列说法中正确的是( )
A.力对物体没有做功,则物体位移一定为0
B.由P=eq \f(W,t)可知,做功越多,则力做功的功率越大
C.摩擦力只能做负功
D.某个力对物体做功越快,它的功率一定越大
【答案】D
【解析】力对物体没有做功,可能是力与位移的方向垂直,而物体位移不一定为0,选项A错误;由P=eq \f(W,t)可知,单位时间内做功越多,则力做功的功率越大,选项B错误;摩擦力既能做负功,也能做正功,也可以不做功,选项C错误;由P=eq \f(W,t)可知,某个力对物体做功越快,它的功率一定越大,选项D正确。
2.跳伞是一项勇敢者的运动,可以将跳伞运动分为加速下降和减速下降两个过程,在这两个过程中,下列说法正确的是( )
A.运动员始终处于失重状态
B.空气阻力始终对运动员做负功
C.任意相等的时间内运动员和降落伞整体重力势能的减少量相等
D.运动员和降落伞整体所受重力做的功始终大于其重力势能的减少量
【答案】B
【解析】运动员在加速下降过程处于失重,运动员在减速下降过程处于超重,故A错误;空气阻力始终与运动员运动方向相反,始终对运动员做负功,故B正确;任意相等的时间内运动员的平均速度不相等,竖直方向上下降的高度不等,故任意相等的时间内运动员和降落伞整体重力势能的减少量不相等,故C错误;运动员和降落伞整体所受重力做的功始终等于其重力势能的减少量,故D错误。
3.质量为m=1 kg的小球,从图中A点下落到地面上的B点,已知h1=1.2 m,h2=0.8 m,重力加速度g取10 m/s2,不计空气阻力,则( )
A.以地面为参考平面,小球在A点的重力势能为12 J
B.以桌面为参考平面,小球在B点的重力势能为8 J
C.从A点到B点的过程中,小球动能的增加量为12 J
D.从A点到B点的过程中,小球重力势能的减少量为20 J
【答案】D
【解析】以地面为参考平面,小球在A点的重力势能为EpA=mg(h1+h2)=20 J,以桌面为参考平面,小球在B点的重力势能为EpB=-mgh2=-8 J,A、B错误;从A点到B点的过程中,根据机械能守恒定律可知动能的增加量等于重力势能的减少量,即ΔEk=mg(h1+h2)=20 J,C错误,D正确。
4.如图,滑块静止于光滑水平面上,与之相连的轻质弹簧处于自然伸直状态,现用恒定的水平外力F作用于弹簧右端,在向右移动一段距离的过程中拉力F做了10 J的功。在上述过程中( )
A.弹簧的弹性势能增加了10 J
B.滑块的动能增加了10 J
C.滑块和弹簧组成的系统机械能增加了10 J
D.滑块和弹簧组成的系统机械能守恒
【答案】C
5.单杠项目对体力和技巧要求高,需要注意安全。如图(a)所示,质量为50 kg的小李双臂平行,静止倒立在单杠AB上。随后小李绕杠旋转至最低位置,如图(b)所示。若把小李看作质点,小李从静止到最低位置过程的运动可看作半径为1.2 m的圆周运动,不计各种阻力,g=10 m/s2。小李在最低位置时,一只手对单杠AB的拉力大小为( )
A.1 000 N B.1 250 N
C.2 000 N D.2 500 N
【答案】B
【解析】转动半径r=1.2 m,设在最低点时速度为v,根据动能定理有2mgr=eq \f(1,2)mv2,F-mg=meq \f(v2,r),解得F=2 500 N,则一只手对单杠AB的拉力大小为1 250 N。故选B。
6.物体受到两个互相垂直的作用力而运动,已知力F1做功6J,物体克服力F2做功8J,则力F1、F2的合力对物体做功
A.14J B.10J C.2J D.-2J
【答案】D
【解析】合力做功等于各力做功的代数和,即6J-8J=-2J。
7.如图所示,一小孩和一大人都以水平的力匀速推动相同的木箱在相同的路面走同样的位移(推箱的速度大小如图中所注),比较此过程中两人分别对木箱做功的多少
A.大人做的功多 B.小孩做的功多 C.大人和小孩做的功一样多 D.条件不足,无法判断
【答案】C
【解析】因为木箱匀速运动,小孩和大小所用的推力相等,又所走的位移相同,所以做功一样多,C选项正确。
8.质量为m的小物块在倾角为α的斜面上处于静止状态,如图所示。若斜面体和小物块一起以速度v沿水平方向向右做匀速直线运动,通过一段位移s。斜面体对物块的摩擦力和支持力的做功情况是
A.摩擦力做正功,支持力做正功
B.摩擦力做正功,支持力做负功
C.摩擦力做负功,支持力做正功
D.摩擦力做负功,支持力不做功
【答案】B
【解析】物体受力情况如图所示,物体受到重力mg、摩擦力Ff和支持力FN的作用。物体相对斜面静止,物体相对地面水平向右匀速移动距离s,这些力均是恒力,故可用W=Fl·csα计算各力的功。
WFf=Ff·scsθ>0 WFN=FN·scs(90°+θ)mg=50 N且为恒力,故手对物体做的功W1=Fh>mgh=50 J。合力做功W合=(F-mg)h>0,选项A、B、D错误;重力做功W2=-mgh=-50 J,选项C正确。
12.在距地面h高处,分别以速度v1和v2(v1PB B.PA=PB C.PAP乙 B.P甲
相关试卷
这是一份专题10 静电场中的能量(知识梳理 5大考点精讲精练 实战训练)-2025年高中物理学业水平合格性考试总复习(江苏专用),文件包含专题10静电场中的能量知识梳理5大考点精讲精练实战训练原卷版-2025年高中物理学业水平合格性考试总复习江苏专用docx、专题10静电场中的能量知识梳理5大考点精讲精练实战训练解析版-2025年高中物理学业水平合格性考试总复习江苏专用docx等2份试卷配套教学资源,其中试卷共32页, 欢迎下载使用。
这是一份专题09 静电场及其应用(知识梳理 4大考点精讲精练 实战训练)-2025年高中物理学业水平合格性考试总复习(江苏专用),文件包含专题09静电场及其应用知识梳理4大考点精讲精练实战训练原卷版-2025年高中物理学业水平合格性考试总复习江苏专用docx、专题09静电场及其应用知识梳理4大考点精讲精练实战训练解析版-2025年高中物理学业水平合格性考试总复习江苏专用docx等2份试卷配套教学资源,其中试卷共33页, 欢迎下载使用。
这是一份专题06 圆周运动(知识梳理 5大考点精讲精练 实战训练)-2025年高中物理学业水平合格性考试总复习(江苏专用),文件包含专题06圆周运动知识梳理5大考点精讲精练实战训练原卷版-2025年高中物理学业水平合格性考试总复习江苏专用docx、专题06圆周运动知识梳理5大考点精讲精练实战训练解析版-2025年高中物理学业水平合格性考试总复习江苏专用docx等2份试卷配套教学资源,其中试卷共48页, 欢迎下载使用。
