所属成套资源:最新中考物理一轮复习高频考点精讲与易错题精选(全国通用)
第05章 透镜及其应用(易错模拟题汇编)-最新中考物理一轮复习高频考点精讲与易错题精练(全国通用)
展开这是一份第05章 透镜及其应用(易错模拟题汇编)-最新中考物理一轮复习高频考点精讲与易错题精练(全国通用),文件包含第05章透镜及其应用易错模拟题汇编原卷版docx、第05章透镜及其应用易错模拟题汇编解析版docx等2份试卷配套教学资源,其中试卷共22页, 欢迎下载使用。
1.“网络式”复习法:即采用章、节、标题、要点四个层次对教材进行梳理;
2.提高“回头率”:为了防止遗忘,就要采用提高“回头率”的`方法,即看完一节、一章、一部分之后,再回头扫视一遍,这样知识得到了系统的巩固,效果很好;
3.“空想法”:所谓空想法就是不看课本回想看过的内容;或看课本的大纲填充细节;
4.树形图:选出一本较有代表性的参考书,通读全书后,理出该领域研究的主要线索。
5.梳理错题法:把综合复习阶段做过的所有习题重新浏览一遍;
6.“齐头并进”法:在复习过程中,由于要复习的学科多,所以必须合理安排时间。
第05章 透镜及其应用(易错模拟题汇编)
一、选择题
1.(2022•长沙模拟)如图是摄影爱好者阿雅记录的唯美瞬间,她手中握的玻璃球相当于( )
A.凸透镜B.凹透镜C.凸面镜D.凹面镜
2.(2022•昆明模拟)如图所示,位于主光轴P点的物体A经过凸透镜L成像B于Q点。若在透镜和Q之间放一个凹透镜,那么所成的像将位于( )
A.Q点的右侧B.仍然在Q点
C.Q点的左侧D.以上答案都有可能
3.(2022•大连模拟)装有适量水的烧瓶和点燃的蜡烛放在水平桌面上,当蜡烛和烧瓶位置如图所示时,在墙壁上出现了烛焰清晰的像,则像是( )
A.倒立、缩小的B.倒立、放大的
C.正立、放大的D.正立、等大的
4.(2022•自贡模拟)小明同学用数码相机(可调焦距)拍摄了同一花菜的两张照片。如图所示,结合图片分析,下面说法不正确的是( )
A.照相机的镜头与老花镜属于一类透镜
B.凸透镜能成缩小的实像是照相机的工作原理
C.在物距相同的情况下,拍摄乙照片时,镜头焦距需调得小一些
D.在物距相同的情况下,拍摄乙照片时,镜头焦距需调得大一些
5.(2022•上海模拟)在“探究凸透镜成像的规律”实验中,若物体到透镜光心的距离为25厘米,在光屏成一个清晰缩小的像,则该凸透镜可能的焦距为( )
A.10厘米B.15厘米C.20厘米D.25厘米
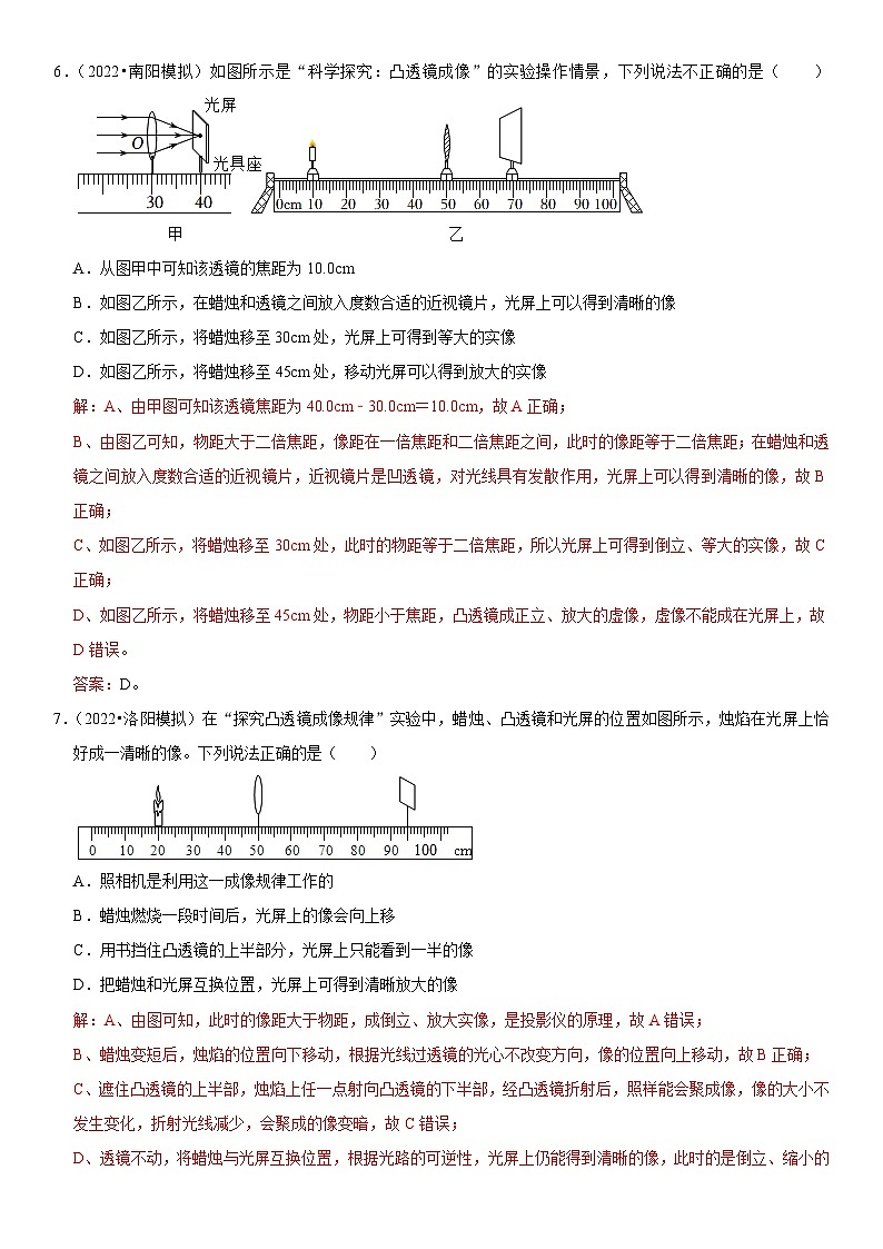
6.(2022•南阳模拟)如图所示是“科学探究:凸透镜成像”的实验操作情景,下列说法不正确的是( )
A.从图甲中可知该透镜的焦距为10.0cm
B.如图乙所示,在蜡烛和透镜之间放入度数合适的近视镜片,光屏上可以得到清晰的像
C.如图乙所示,将蜡烛移至30cm处,光屏上可得到等大的实像
D.如图乙所示,将蜡烛移至45cm处,移动光屏可以得到放大的实像
7.(2022•洛阳模拟)在“探究凸透镜成像规律”实验中,蜡烛、凸透镜和光屏的位置如图所示,烛焰在光屏上恰好成一清晰的像。下列说法正确的是( )
A.照相机是利用这一成像规律工作的
B.蜡烛燃烧一段时间后,光屏上的像会向上移
C.用书挡住凸透镜的上半部分,光屏上只能看到一半的像
D.把蜡烛和光屏互换位置,光屏上可得到清晰放大的像
8.(2022•铜仁模拟)实验室备有甲、乙、丙三个凸透镜,三个实验小组分别用这三个凸透镜探究凸透镜成像规律,实验时,当蜡烛到透镜的距离都为12cm时,甲、乙、丙三透镜分别成缩小的实像、放大的虚像、放大的实像,则这三个透镜的焦距f甲、f乙、f丙的大小关系为( )
A.f甲>f乙>f丙B.f乙>f丙>f甲
C.f乙>f甲>f丙D.f丙>f乙>f甲
9.(2022•常州模拟)在课本《探究凸透镜成像的规律》一节中有如下的插图,甲、乙、丙、丁是通过凸透镜所看到的插图的像。若凸透镜先贴着插图然后逐渐远离,则看到插图的像的先后顺序正确的是( )
A.甲→乙→丙→丁B.乙→丁→甲→丙
C.乙→丙→甲→丁D.丙→甲→乙→丁
10.(2022•南昌模拟)如图所示,是人的眼睛视物原理的光路图,下列描述正确的是( )
A.眼睛的晶状体和角膜共同作用相当于凹透镜
B.景物在视网膜上成的是虚像
C.甲图是观察远处景物的光路图
D.人看近处的物体时,晶状体会变薄
11.(2022•苏州模拟)如图所示,将凸透镜看作是眼睛的晶状体,光屏看作是眼睛的视网膜,烛焰看作是被眼睛观察的物体。 拿一个远视眼镜给“眼睛”戴上,光屏上出现烛焰清晰的像,而拿走远视眼镜则烛焰的像变得模糊。在拿走远视眼镜后,为了能在光屏上重新得到清晰的像,下列操作可行的是( )
A.将蜡烛靠近凸透镜
B.将光屏靠近凸透镜
C.将光屏远离凸透镜
D.将光屏和蜡烛同时靠近凸透镜
12.(2022•宝鸡模拟)如图所示为实验室用显微镜和天文望远镜,关于图中两种仪器下列说法错误的是( )
A.显微镜的目镜成正立放大的虚像,物镜成倒立放大的实像
B.天文望远镜的目镜成正立放大的虚像,物镜成倒立缩小的实像
C.显微镜的目镜相当于凸透镜,物镜相当于凹透镜
D.天文望远镜的目镜和物镜都相当于凸透镜
二、填空题
13.(2022•盐城模拟)小明为判别直径相同的两透镜的类型,分别将它们正对太阳,把一张纸放在它的下方,在纸上得到相应的光斑,透镜与光斑的大小如图所示(d1<d<d2)。其中形成甲光斑的是 (凸/凹)透镜,判断的理由是 ,为了判断形成乙光斑的是哪种类型的透镜,小明将透镜远离纸片,观察光斑的大小一直变大,由此小明判断此透镜 是凹透镜(一定/可能/一定不)。
14.(2022•宁波模拟)自拍杆是风靡世界的自拍神器,它能够在20厘米到120厘米长度间任意伸缩。如图所示,使用者只需将手机固定在伸缩杆上,通过遥控器实现多角度自拍。与直接拿手机自拍相比,利用自拍杆可以 (选填“增大”或“减小”)物距,增大取景范围,取得更好的拍摄效果。手机内照相机的镜头相当于一个 (选填“平面镜”、“凸透镜”或“凹透镜”)。
15.(2022•昆明模拟)2021年春节,一支名为《只此青绿》的舞蹈受到观众好评。如图所示,这是照相机拍摄的演出现场的一个画面。拍照时,相机镜头与演员之间的距离应 (选填“大于”“小于”或“等于”)透镜的二倍焦距。如果想让画面两侧的演员全部进入画面中,可将照相机的镜头 (选填“远离”或“靠近”)演员。
16.(2022•曲靖模拟)某同学在“探究凸透镜成像规律”的实验中,测量出物距和像距的数据记录在下表中(u表示物体到凸透镜的距离,v表示像到凸透镜的距离),用该凸透镜作放大镜使用时,被观察的物体到透镜的距离在 cm以内;把物体从距凸透镜15cm处移动到距凸透镜30cm处的过程中,像的大小将 (选填“变大”、“变小”、“先变小再变大”或“先变大再变小”)。
17.(2022•黄冈模拟)如图为商场中经常看到的广告投影灯及其内部结构示意图。其中广告片位于镜头 (选填“二倍焦距以外”“一倍焦距和二倍焦距之间”或“一倍焦距以内”),为了在地面上得到更大的、清晰的广告图像,应当使投影灯远离地面,同时适当 (选填“增大”或“减小”)到广告片距离。
18.(2022•达州模拟)近视眼看不清远处的物体,是因为物体的像落在视网膜的 方(选填“前”或“后”),需要配戴 (填“凸透镜”或“凹透镜”)加以矫正。若眼镜片的度数等于焦距的倒数再乘以100(即D=100ƒ,焦距f以m为单位,D的单位才为°【即为度】)已知小明所配戴的眼镜度数为400°,根据以上知识可知:该眼镜焦距的大小为 cm。
三、作图题
19.(2022•娄底模拟)在图中,完成入射光线从左边射向凹透镜折射,再由凸透镜折射后的光路。
20.(2022•安庆模拟)如图所示,L表示凸透镜,MN为主光轴,O为光心,F为焦点。请利用凸透镜的特殊光线在图中画出物体AB经过凸透镜所成的像。
四、实验探究题
21.(2022•漳州模拟)用焦距为10cm的凸透镜探究“凸透镜成像规律”。
(1)小豪同学将蜡烛、凸透镜、光屏随意固定在光具座上,点燃蜡烛后,沿光具座无论怎样移动光屏,在光屏上始终得不到烛焰的像,原因可能是 。
(2)重新调整后,将蜡烛、凸透镜固定在光具座上,如图甲所示,移动光屏后得到烛焰清晰、完整的像,该像是倒立 (选填“放大”或“缩小”)的实像。我们可以从不同角度看到光屏上的像,是因为发生了 (选填“镜面反射”或“漫反射”)。
(3)接下来保持蜡烛和光屏的位置不动,将凸透镜向蜡烛方向移动,光屏上再次出现了一个倒立
(选填“放大”或“缩小”)的清晰实像,与这种成像原理一致的光学仪器是 (选填“照相机”、“投影仪”或“放大镜”)。
(4)当光屏上出现蜡烛清晰的像时,如果用遮光板挡住透镜的上半部分,我们观察光屏时,将会在光屏上看到 。
A.蜡烛像的下半部分 B.蜡烛像的上半部分
C.蜡烛完整的像,像的亮度变暗 D.蜡烛完整的像,像的亮度不变
(5)在图甲中,小豪把自己的近视眼镜放在凸透镜和蜡烛之间,发现光屏上的像变得模糊不清,应该向 (填“靠近”或“远离”)透镜方向移动光屏,可再次得到清晰的像。
(6)某小组实验时对图甲中的装置进行了改进,将蜡烛换成带有“F”形的LED灯、光屏贴上方格纸,如图乙所示,请写出改进后其中一个优点: 。
22.(2022•丹东模拟)小明探究凸透镜的成像原理,与老师一起研制了如图所示的实验装置,用水透镜模拟眼睛,光屏模拟视网膜,通过对水透镜注水或抽水可改变水透镜的厚薄。蜡烛、光屏和水透镜在光具座上的位置如图所示。
(1)实验时,首先要使烛焰、水透镜、光屏三者的中心在 上,目的是使像成在光屏中心。
(2)三者摆放位置如图甲所示,在光屏上成了一个清晰的像(像未画出),该像为倒立、 的实像。此时水透镜的焦距f的范围为 。
(3)用水透镜模拟正常眼睛,将图甲中的烛移动到光具座上40cm处,光屏不动,此时应对水透镜 (填“注水”或“抽水”),使其焦距变 (填“长”或“短”),才能在光屏上重新得到一个清晰的像。
(4)用水透镜模拟爷爷的老花眼,如图乙所示,若爷爷不戴老花镜时恰好能够看到图中位置上的蜡烛,在图中的虚线框内安装上适当度数的老花镜的镜片,则爷爷将能看清蜡烛位置 (填“左侧”或“右侧”)的物体。小明因为长期不注意用眼卫生,变成了近视眼,应该配戴 (填“凸”或“凹”)透镜矫正。
23.(2022•烟台模拟)在“探究凸透镜成像的规律”的实验中,小明利用如图所示的装置进行实验,他先调整烛焰中心、透镜中心及光屏中心位于同一高度上,然后将它们调节到图示位置时,光屏上得到清晰的像。
(1)此时像的特点是什么?(说明像的倒正、大小和虚实)
(2)若保持透镜位置不动,把蜡烛移到零刻度处,则应向 (选填“左”或“右”)移动光屏才能在光屏上再次得到清晰的像,且像的大小 (选填“变大”、“变小”或“不变”)。
(3)若将蜡烛移到20cm刻度处透镜保持不动,移动光屏后再次得到清晰的像,则此时蜡烛经凸透镜成 (选填“放大”、“缩小”或“等大”)的像。
(4)人的眼睛是通过改变晶状体的厚度来看清远近不同物体的,现将图中虚线圆圈部分当做是人的“眼睛”,当蜡烛远离“眼睛”时,“眼睛”需调节凸透镜的厚度使其 (选填“变薄”或“变厚”),
改变其对光线的偏折能力,从而在光屏上成清晰的像。若该“眼睛”无法调节凸透镜达到应有的厚度,则该“眼睛”为 (选填“近视眼”或“远视眼”),应该佩戴 (选填“凸透镜”或“凹透镜”)进行矫正。
24.(2022•佛山模拟)自制水滴显微镜,探究显微镜的工作原理。器材:焦距较长的凸透镜一个,滴管一个,废录音带盒一个,清水。
(1)小水滴可看作一个焦距很小的 镜,本实验以小水滴作为显微镜的 镜,它与被观察物体的间距为10﹣15mm,如左图所示。
(2)如图所示中,任意滴一滴水滴,透过这个小水滴,如果看到一个与原来方向相同的、放大的箭头,在不调整与箭头的距离,应该把水珠变 (填“厚”或者”薄”),直至与原来方向相反的、放大了的箭头。如果废录音带盒的厚度是12mm,那么最终水滴凸透镜的焦距范围是: 。
(3)透过凸透镜去观察小水滴,使箭头、小水滴,凸透镜 ,并且保持凸透镜水平,看到的箭头相对于原来的箭头是 (填“正立”或“倒立”),如果要看到箭头更大的像,应把凸透镜略微向 (填“上”或“下”)移动。
物距u/cm
50
30
20
15
12.5
像距v/cm
12.5
15
20
30
50
相关试卷
这是一份第20章 电与磁(易错模拟题汇编)-最新中考物理一轮复习高频考点精讲与易错题精练(全国通用),文件包含第20章电与磁易错模拟题汇编原卷版-2023年中考物理一轮复习高频考点精讲与易错题精选全国通用docx、第20章电与磁易错模拟题汇编解析版-2023年中考物理一轮复习高频考点精讲与易错题精选全国通用docx等2份试卷配套教学资源,其中试卷共23页, 欢迎下载使用。
这是一份第16章 电压 电阻(易错模拟题汇编)-最新中考物理一轮复习高频考点精讲与易错题精练(全国通用),文件包含第16章电压电阻易错模拟题汇编原卷版-2023年中考物理一轮复习高频考点精讲与易错题精选全国通用docx、第16章电压电阻易错模拟题汇编解析版-2023年中考物理一轮复习高频考点精讲与易错题精选全国通用docx等2份试卷配套教学资源,其中试卷共22页, 欢迎下载使用。
这是一份第13章 内能(易错模拟题汇编)-最新中考物理一轮复习高频考点精讲与易错题精练(全国通用),文件包含第13章内能易错模拟题汇编原卷版-2023年中考物理一轮复习高频考点精讲与易错题精选全国通用docx、第13章内能易错模拟题汇编解析版-2023年中考物理一轮复习高频考点精讲与易错题精选全国通用docx等2份试卷配套教学资源,其中试卷共20页, 欢迎下载使用。

