所属成套资源:最新中考物理一轮复习高频考点精讲与易错题精选(全国通用)
第13章 内能(易错模拟题汇编)-最新中考物理一轮复习高频考点精讲与易错题精练(全国通用)
展开这是一份第13章 内能(易错模拟题汇编)-最新中考物理一轮复习高频考点精讲与易错题精练(全国通用),文件包含第13章内能易错模拟题汇编原卷版-2023年中考物理一轮复习高频考点精讲与易错题精选全国通用docx、第13章内能易错模拟题汇编解析版-2023年中考物理一轮复习高频考点精讲与易错题精选全国通用docx等2份试卷配套教学资源,其中试卷共20页, 欢迎下载使用。
1.“网络式”复习法:即采用章、节、标题、要点四个层次对教材进行梳理;
2.提高“回头率”:为了防止遗忘,就要采用提高“回头率”的`方法,即看完一节、一章、一部分之后,再回头扫视一遍,这样知识得到了系统的巩固,效果很好;
3.“空想法”:所谓空想法就是不看课本回想看过的内容;或看课本的大纲填充细节;
4.树形图:选出一本较有代表性的参考书,通读全书后,理出该领域研究的主要线索。
5.梳理错题法:把综合复习阶段做过的所有习题重新浏览一遍;
6.“齐头并进”法:在复习过程中,由于要复习的学科多,所以必须合理安排时间。
第13章 内能(易错模拟题汇编)
一、选择题
1.(2022•长沙模拟)下列常见的自然现象,能用分子热运动知识解释的是( )
A.春天,柳枝吐芽B.夏天,山涧瀑布
C.秋天,菊香满园D.冬天,雪花飘飘
解:A、柳枝吐芽是植物的生长现象,不是分子的运动,故A不合题意;
B、山涧瀑布是水在重力作用下流动形成的,是机械运动,故B不合题意;
C、菊香满园是花香分子不停地做无规则运动的结果,故C符合题意;
D、雪花飘飘是物体的运动,不是分子的运动,分子的运动是肉眼看不到的,故D不合题意。
答案:C。
2.(2022•铜仁模拟)学习了分子动理论之后,欣欣同学总结了很多生活中与分子动理论有关的现象,下列总结中不正确的是( )
A.腌制鸭蛋就是通过扩散使盐进入蛋中
B.人造木板粘接剂中的甲醛扩散到空气中造成环境污染
C.用透明胶带揭下纸上写错的字,是因为胶带与纸之间有相互的斥力
D.“破镜不能重圆”是分子间的距离太大,作用力变得十分微弱
解:
A、把鸭蛋放在盐水里一段时间,鸭蛋就变咸了,这就是鸭蛋与盐之间的扩散现象,是分子热运动的表现,故A正确;
B、由于分子在不停地做无规则的运动,故人造木板粘接剂中的甲醛扩散到空气中造成环境污染,故B正确;
C、用透明胶带揭下纸上写错的字,是因为胶带与纸之间有相互的引力,故C错误;
D、当分子间的距离大于分子直径的10倍时,分子间的作用力就变得十分微弱了,“破镜不能重圆”就是分子间的距离太大,作用力变得十分微弱的缘故,故D正确。
答案:C。
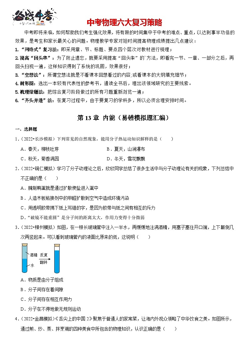
3.(2022•柳州模拟)如图,在一根长玻璃管中注入一半水,再缓缓地注满酒精,用塞子塞住开口端,上下颠倒几次再竖起来。可以看到玻璃管内的液面比原来的低,这说明( )
A.物质是由分子组成
B.分子间存在着间隙
C.分子间存在相互作用力
D.分子在不停地做无规则运动
解:水和酒精混合均匀以后,体积会变小,说明分子间存在着间隙。
答案:B。
4.(2022•金昌模拟)《舌尖上的中国2》聚焦于普通人的家常菜,让海内外观众领略了中华饮食之美。如图所示,通过煎、炒、蒸、拌烹调的四种美食中所包含的物理知识,认识正确的是( )
A.煎:煎锅一般用铁制造,主要是利用了铁的比热容大
B.炒:主要是通过做功的方式使藜蒿和腊肉的内能增加
C.蒸:是通过热传递和高温水蒸气液化放热,使榆钱饭蒸熟
D.拌:香葱和豆腐要拌着才能入味,说明分子没有做无规则运动
解:A、煎锅一般用铁制造,主要是利用铁具有良好的导热性,该选项说法不正确;
B、炒主要是通过热传递的方式使藜蒿和腊肉的内能增加,该选项说不正确;
C、蒸是通过热传递(水蒸气的热传给榆钱饭)和高温水蒸气遇冷液化放热,使榆钱饭蒸熟,该选项说法正确;
D、香葱和豆腐要拌着才能入味,说明了分子在做无规则运动,该选项说法不正确。
答案:C。
5.(2022•深圳模拟)关于温度、热量和内能,下列说法正确的是( )
A.物体的温度越高,含有的热量越多
B.热量总是从内能多的物体转移到内能少的物体
C.温度高的物体内能大,温度低的物体内能小
D.物体吸收热量,内能增加,温度不一定升高
解:A、热量是一个过程量,不能说含有多少热量,故A错误;
B、发生热传递的条件是:有温度差,所以内能可自动地从高温物体转移到低温物体,若内能小的物体温度高,故热量可以从内能小的物体转移到内能大的物体,故B错误;
C、影响内能大小的因素有质量、温度、状态,只能说在质量、状态一定时,温度高的物体内能大,温度低的物体内能小,故C错误;
D、冰是晶体,0℃的冰熔化成0℃水,吸收热量,内能增加,但温度不变。故D正确。
答案:D。
6.(2022•呼伦贝尔模拟)如图所示描述的物理过程,下列分析正确的是( )
A.图甲:厚玻璃筒内的空气被压缩时,空气的温度升高,内能不变
B.图乙:瓶子内的空气推动塞子做功后,瓶子内空气的内能增大
C.图丙:试管内的水蒸气推动塞子冲出时,水蒸气的内能增加
D.图丁:汽缸内的气体推动活塞向下运动,内能转化为机械能,气体内能减少
解:
A、图甲中厚玻璃内的空气被压缩时,活塞对空气做功,瓶内空气温度升高,空气的内能增加,故A错误;
B、图乙中瓶子内的空气推动塞子跳起时,空气对活塞做功,空气的内能减小,故B错误;
C、图丙中试管内的水蒸气推动了塞子冲出时,水蒸气对塞子做功,水蒸气的内能转化为塞子的机械能,水蒸气的内能减少,故C错误;
D、图丁中汽缸内的气体推动活塞向下运动时(即做功冲程),内能转化为机械能,气体的内能减少,故D正确。
答案:D。
7.(2022•肇庆模拟)将冰块放在泡沫箱中可制成简易“冰箱”,把一瓶饮料放入“冰箱”后,冰块和饮料的温度随时间变化的曲线如图所示,在两物体温度达到相同之前,下列说法正确的是( )
A.甲是冰块B.乙吸收热量C.甲内能增加D.乙内能减少
解:由图可知,物体甲的温度是降低的,即物体甲放出热量,内能减小;物体乙的温度是升高的,即物体乙吸收热量,内能变大;所以物体甲是饮料,乙是冰块;故B正确,ACD错误。
答案:B。
8.(2022•襄阳模拟)下列实例中,改变物体内能的方式与其它三个不同的是( )
A.用力搓手,手会发热
B.用炉灶烧水,水温升高
C.气缸内气体被压缩,温度升高
D.用锯条锯木头,锯条温度升高
解:
A、用力搓手,手会发热,这是通过做功的方式增加内能的;
B、用炉灶烧水,水温升高,这是通过热传递的方式增加内能的;
C、气缸内气体被压缩,压缩空气做功,空气的温度升高;
D、锯木头时锯条发烫,摩擦生热,属于做功改变物体内能。
ACD都是通过做功的方式改变内能的,B是通过热传递的方式改变内能的,故B正确。
答案:B。
9.(2022•绵阳模拟)如图所示为用注射器对密闭容器内空气做功的示意图,注射器初始状态如图甲所示,小芳在第一次实验中缓慢下压活塞,注射器末状态如图乙所示;小芳在第二次实验中迅速下压活塞,注射器末状态如图丙所示。已知两次实验中,活塞均对注射器筒内空气做功,筒内气体均未有液化现象,则以下判断正确的是( )
A.从甲图到乙图的过程中,筒内空气分子动能一定增大
B.从甲图到乙图的过程中,一定只有通过做功的方式改变筒内气体的内能
C.从甲图到丙图的过程中,筒内气体一定从外界吸收热量
D.从甲图到丙图的过程中,筒内气体分子热运动一定加剧
解:A、从甲图到乙图的过程中,温度不变,分子的动能不变,故A错误;
B、从甲图到乙图的过程中,质量不变、温度不变,但是气体体积变小,分子势能发生改变,内能变大,应该是在做功的同时,发生了热传递,所以温度不变,故B错误;
C、不知道外界的气温,无法判断筒内气体是否从外界吸收热量,故C错误;
D、从甲图到丙图的过程中,筒内气体分子热运动一定加剧,故D正确。
答案:D。
10.(2022•玉溪模拟)如表列出一些物质的比热容,根据表中数据,下列判断正确的是( )
A.不同物质的比热容一定不同
B.物质的物态发生变化,比热容不变
C.质量相等的铝和铜升高相同的温度,铝吸收的热量更多
D.质量相等的水和煤油吸收相同的热量,水升高的温度更多
解:
A、由表中数据可知,不同物质的比热容一般不同,但也有的物质比热容相同,如煤油和冰,故A错误;
B、水和冰是水的两种状态,分析表中数据可知,其比热容是不同的,说明比热容与物质状态有关,物质的物态发生变化,比热容也会发生变化,故B错误;
C、由表中数据可知,铝的比热容大于铜的比热容;质量相等的铝和铜升高相同的温度,因铝的比热容大,则根据Q=cm△t可知铝吸收的热量更多,故C正确;
D、质量相等的水和煤油吸收相同的热量,因为水的比热容大,所以根据Q=cm△t可知水升高的温度少,故D错误。
答案:C。
11.(2022•成都模拟)用两个相同的电热器给质量相同的物质甲和水加热,它们的温度随加热时间的变化关系如图所示,据此判断物质甲的比热容为( )
A.2.1×103J/(kg•℃)B.4.2×103J/(kg•℃)
C.1.2×103J/(kg•℃)D.条件不足,不能确定
解:由图象可知:用两个相同的电热器给质量相同的物质甲和水加热,水温度升高60℃需要20min,物质甲温度升高60℃需要10min。
所以质量相同的物质甲和水升高相同的温度需要吸收的热量关系为:Q水吸=2Q甲吸。
由热量计算公式Q=cm△t,得:c=Qm△t。
由c水=2c甲。
c水=4.2×103J/(kg•℃)。
所以c甲=2.1×103J/(kg•℃)。
答案:A。
12.(2022•自贡模拟)质量和温度都相同的甲、乙两种物质,用同样的加热器进行加热,它们温度随时间变化的图象如图所示,下列说法正确的是( )
A.甲物质的沸点一定是80℃,乙物质的沸点一定是40℃
B.0﹣6min甲比乙吸收的热量多
C.8﹣10min甲和乙继续吸热,虽然温度各自保持不变,但甲和乙的内能都不断增加
D.甲的比热容大于乙的比热容
解:
A、由图象可知,甲和乙的末温保持不变,但可能处在熔化过程中,也可能处于沸腾过程中,此时的温度不一定是沸点,故A错误;
B、实验中用同样的加热器进行加热,在相同时间内物质吸收的热量是相同的,则在0﹣6min内两物质吸收的热量都是相同的,故B错误;
C、8﹣10min甲和乙继续吸热,甲和乙的内能都不断增加,故C正确;
D、由图可知,在0﹣6min内,加热时间相同,吸收的热量相同,甲的温度变化快,且两物质的质量相同,根据Q=cm△t可知,甲的比热容小,故D错误。
答案:C。
二、填空题
13.(2022•扬州模拟)一种神奇的“纳米纸”,厚度约3×10﹣8m,合 30 nm。如图,水在“纳米纸”表面呈露珠状,两水滴靠近时常会自动结合在一起,这是因为 分子之间存在着引力 。
解:
(1)因为1m=109nm,所以3×10﹣8m=3×10﹣8×109nm=30nm;
(2)两水滴互相靠近时,能自动的会聚成一滴,这表明水分子之间存在着引力。
答案:30;分子之间存在着引力。
14.(2022•咸宁模拟)端午节到了,家人团聚常食用咸鸭蛋。咸蛋的制作方法之一:在洗净的鸭蛋表面涂抹白酒,粘上盐后用纸包起来,放置一段时间后就变咸了,从分子运动的角度看,鸭蛋变咸属于 扩散 现象。煮咸鸭蛋时,温度升高,内能 增加 (选填“增加”“减少”或“不变”)。
解:(1)鸭蛋变咸是盐分子运动到鸭蛋中,这是扩散现象。
(2)煮咸鸭蛋时,鸭蛋的质量和状态不变,温度升高,鸭蛋的内能增加。
答案:扩散;增加。
15.(2022•北海模拟)如图所示为我国古老中医疗法—艾灸,用艾条熏烤患者的穴位时,局部有温热感,这是通过 热传递 的方式使其内能增加的,随着温度的升高,艾条中的中药渗入人体的速度会 加快 (选填“加快”、“减慢”或“不变”)。
解:用艾条熏烤患者的穴位时,局部有温热感,是因为身体吸收热量,这是通过热传递的方式改变内能的;
随着温度的升高,分子无规则运动加快,艾条中的中药渗入人体的速度会变快。
答案:热传递;加快。
16.(2022•临沂模拟)大多数汽车防冻冷却液是以水和乙二醇为原料混合而成的,其中主要成分是水,这是利用了水的 比热容大 的特点。配制防冻冷却液时将乙二醇加入水中,二者混合后实际的总体积小于混合前水和乙二醇的总体积,这说明分子是运动的,同时也说明 分子之间有间隙 。
解:(1)因为水的比热容大,质量相同时升高相同的温度,吸收的热量多,故大多数汽车防冻冷却液是以水和乙二醇为原料混合而成的,其中主要成分是水,就是利用了水的比热容大的特点;
(2)水和乙二醇充分混合后的总体积小于混合前水和乙二醇的总体积,说明分子之间有间隙。
答案:比热容大;分子之间有间隙。
17.(2022•杭州模拟)如图一只瓶子,内装一些铁屑。我们既可以通过振荡,也可以通过加热,使铁屑的温度升高,内能增大。从改变物体内能的方法来看,前者是通过 做功 方法,后者是通过 热传递 方法来增大铁屑的内能。如果你没有看到内能改变的过程,仅凭铁屑温度的改变,能否确定采用了什么方法改变了铁屑的内能? 不能 (能或不能),这是因为 二者效果相同 。
解:使铁屑内能增加的方法:①用力晃动瓶子,对瓶子和铁屑做功,将机械能转化为内能,使铁屑的内能增加,温度升高;
②将装铁的瓶子加热,铁屑的温度升高,这是通过热传递的方式改变铁屑的内能;
如果没有看到内能改变的过程,单凭铁屑温度的升高,不能判断出具体的方法,因为做功与热传递两种方法对改变物体的内能是等效的。
答案:做功;热传递;不能;二者效果相同。
18.(2022•芜湖模拟)在探究“物质的放热能力与哪些因素有关”时,分别用质量均为1kg的水和某种液体进行对比实验(水的比热容较大),并用图像对实验数据进行了处理,如图所示,实验过程中,水和某种液体在相同时间内放出的热量相等,分析图像可以得出: 乙 (选填“甲”或“乙”)物质是某种液体,某种液体的比热容为 2.1×103 J/(kg•℃)。
解:(1)时间相等时,两种液体放出的热量相等,由图示可以看出,乙液体的温度降低的快,甲液体温度降低慢,则甲的放热能力强,甲是水,乙是某种液体;
(2)由图可知:液体的初温是60℃,放热15分钟后水的末温是40℃,乙的末温度是20℃,
水放出的热量:Q放=c水m水(t水﹣t0)=4.2×103J/(kg•℃)×1kg×(60℃﹣40℃)=8.4×104J;
由图可知,相同时间内放出相同的热量,根据Q=cm△t可知,液体的比热容为:
c乙=Q放m△t液体=8.4×104J1kg×(60℃−20℃)=2.1×103J/(kg•℃)。
答案:乙;2.1×103。
三、实验探究题
19.(2022•青岛模拟)如图,在试管内装适量的水,用胶塞塞住管口,将水加热至沸腾,一段时间后胶塞被水蒸气推出,管口出现大量“白气”。已知实验环境的气压为标准大气压。
(1)水沸腾后,在胶塞被水蒸气推出以前,试管内水的温度 大于 (选填“大于”“小于”或“等于”)100℃。
(2)胶塞被水蒸气推动的过程中,能量转化情况为 内能转化为机械能 。
(3)胶塞被水蒸气推出时,管口出现的“白气”是水蒸气 液化 (填物态变化名称)形成的,说明这些水蒸气的内能 减小 (选填“增大”或“减小”),其内能是通过 做功 方式改变的。
解:(1)1标准大气压下水的沸点是100℃,水沸腾后,在胶塞被水蒸气推出以前,管内气压增大、水的沸点增大,水的温度大于100℃;
(2)水沸腾后,水蒸气膨胀做功,将塞子推出,内能转化为塞子的机械能,水蒸气的内能减小;
(3)水蒸气的内能减小,温度降低,其内能是通过做功的方式改变的,水蒸气遇冷液化形成小水珠。
答案:(1)大于;(2)内能转化为机械能;(3)液化;减小;做功。
20.(2022•徐州模拟)某兴趣小组为了比较水和煤油的吸热能力,进行了如下的实验:
(1)提出问题
烈日炎炎的夏季,白天海滩上的沙子热得烫脚,但海水却非常凉爽;傍晚太阳西落,沙子很快凉了下来,但海水却仍然暖暖的。同样的日照条件,为什么不同物质的温度不一样呢?
(2)设计实验
实验装置如图所示:
①除了图中所给的实验器材外,还需要的测量工具有天平(或量筒)和 停表 。
②本实验的主要探究方法是 控制变量 法和转换法。
(3)进行实验
该兴趣小组设计了如下实验步骤,其中存在错误的是 A
A.在两个同样的试管中分别装入等体积的水和煤油
B.用温度计测量这两种液体的初温,发现温度计示数相同
C.把两个试管同时放入同一烧杯中加热(如图所示),且加热相同的时间
D.用温度计测出两种液体的末温,发现两温度计的示数不相同
(4)数据分析
改正错误后,下图是该兴趣小组绘制的“吸收热量—时间”和“温度—时间”图象,能正确描述这两种液体真实情况的图象是 C
(5)拓展应用
已知在标准大气压下,水、煤油的沸点分别为100℃、90℃。如图所示,如果烧杯中的水已沸腾,则两试管中液体的沸腾情况,下列判断正确的是 D
A.水、煤油都沸腾
B.水、煤油都不沸腾
C.水沸腾,煤油不沸腾
D.水不沸腾,煤油沸腾
解:(2)①本实验中,两支试管中的煤油和水处于同一杯水中,所以加热条件相同;为比较煤油和水的吸热能力,应控制二者的质量相同,利用天平(量筒)可以达到这样的目的;为绘制处“吸收热量—时间”和“温度—时间”图象,还需要计时工具,所以还应添加“停表”或其他计时工具。②本实验中需控制试管内煤油与水的质量相同、加热条件相同,所以采用了控制变量法;本实验是通过比较两只温度计的示数变化来比较煤油与水的吸热能力的,所以还用到了转化法。
(3)为比较煤油和水的吸热能力,应使试管中的煤油与水的质量相同,而不是体积相同,故步骤A错误。
(4)本实验中,两支试管中的煤油和水处于同一杯水中,所以加热条件相同,即两支试管内的煤油和水在相同时间内吸收的热量相同,即A、B两图中,煤油和水吸收热量的图线是重合的,故A、B错误。煤油的比热容小于水的比热容,所以在相同时间内(液体均未沸腾的情况下),水的温度改变量较煤油的小,即在初温相同的情况下,加热相同时间,水的末温低于煤油的末温。故C、D两图中,C图符合要求。
(5)烧杯中的水沸腾后,试管中的水虽然温度也可以达到其沸点,但是因与烧杯中水不存在温差,无法从烧杯中水处吸收到热量,所以试管中的水无法沸腾。煤油的沸点为90℃,在烧杯中水的温度超过90℃后,煤油的即使达到90℃仍可以继续吸取热量,所以煤油可以沸腾。
答案:(2)①停表;②控制变量法。(3)A。(4)C。(5)D。
四、计算题
21.(2022•益阳模拟)工匠用钢铁打制刀具时,有一个重要流程叫“淬火”,把刚打制成型的刀具放到炉火中充分煅烧,然后将其迅速放入水中骤冷。现有一成型的合金钢刀具的质量为1kg,温度为20℃,放入836℃的炉火中煅烧足够长时间,迅速取出放入5kg、20℃的水中冷却。最后与水达到共同的温度【不计过程中的热量损失,c水=4.2×103J/(kg•℃),c合金钢=0.42×103J/(kg•℃)】求:
(1)此刀具在火炉中吸收了多少热量?
(2)淬火后水的温度为多少摄氏度?
解:
(1)合金钢刀具放入836℃的炉火中煅烧足够长时间,达到热平衡,温度相同,
所以,合金钢刀具的末温t=836℃,
则此刀具在火炉中吸收的热量:
Q合吸=c合金钢m合金钢(t﹣t0)=0.42×103J/(kg•℃)×1kg×(836℃﹣20℃)=3.4272×105J。
(2)将煅烧后的刀具迅速取出放入20℃的水中冷却,最后刀具与水达到共同的温度,设为t′,
则有:Q水吸=Q合放,
即:c水m水(t′﹣t0′)=c合金钢m合金钢(t﹣t′),
代入数据:4.2×103J/(kg•℃)×5kg×(t′﹣20℃)=0.42×103J/(kg•℃)×1kg×(836℃﹣t′),
解得:t′=36℃。
答:(1)此刀具在火炉中吸收了3.4272××105J的热量;
(2)淬火后水的温度为36摄氏度。
22.(2022•德州模拟)物理兴趣小组的同学在研究“沙子和水谁的吸热本领大”时,选用了两只完全相同的酒精灯分别给质量都是200g的沙子和水加热。他们绘制出沙子与水的温度随加热时间变化的图象如图所示。已知水的比热容是4.2×103J/(kg•℃),那么请问:
(1)图中a图和b图哪个是沙子吸热升温的图象?
(2)加热满2min时,水吸收了多少热量?
(3)试求出沙子的比热容。
解:(1)由图像可知,在加热过程中a物质的温度一直升高(会超过250℃),而b物质的温度升高到某一温度时就不再升高(远低于250℃),因水的沸点约为100℃,且水沸腾时温度不再升高,所以b图是水吸热升温的图象,则a图沙子吸热升温的图象;
(2)由b图象可知,水的温度从20℃上升到70℃,
加热满2min时水吸收的热量:
Q水吸=c水m水△t水=4.2×103J/(kg•℃)×0.2kg×(70℃﹣20℃)=4.2×104J。
(3)相同时间内酒精灯燃烧放出相同的热量,
在2分钟的时间内Q沙吸=Q水吸=4.2×104J,
又因为加热满2min,沙子的温度从20℃上升到250℃,
△t沙=250℃﹣20℃=230℃,m沙=200g=0.2kg,
c沙=Q沙吸m△t=4.2×104J0.2kg×230℃≈0.9×103J/(kg•℃)。
答:(1)图a表示的是沙子吸热升温的过程;
(2)水吸收了4.2×104J的热量;
(3)沙子的比热容为0.9×103J/(kg•℃)。
物质
水
煤油
冰
铝
铜
比热容/(J•kg﹣1•℃﹣1)
4.2×103
2.1×103
2.1×103
0.88×103
0.39×103
相关试卷
这是一份第20章 电与磁(易错模拟题汇编)-最新中考物理一轮复习高频考点精讲与易错题精练(全国通用),文件包含第20章电与磁易错模拟题汇编原卷版-2023年中考物理一轮复习高频考点精讲与易错题精选全国通用docx、第20章电与磁易错模拟题汇编解析版-2023年中考物理一轮复习高频考点精讲与易错题精选全国通用docx等2份试卷配套教学资源,其中试卷共23页, 欢迎下载使用。
这是一份第14章 内能的利用(易错真题汇编)-最新中考物理一轮复习高频考点精讲与易错题精练(全国通用),文件包含第14章内能的利用易错真题汇编原卷版-2023年中考物理一轮复习高频考点精讲与易错题精选全国通用docx、第14章内能的利用易错真题汇编解析版-2023年中考物理一轮复习高频考点精讲与易错题精选全国通用docx等2份试卷配套教学资源,其中试卷共18页, 欢迎下载使用。
这是一份第14章 内能的利用(易错模拟题汇编)-最新中考物理一轮复习高频考点精讲与易错题精练(全国通用),文件包含第14章内能的利用易错模拟题汇编原卷版-2023年中考物理一轮复习高频考点精讲与易错题精选全国通用docx、第14章内能的利用易错模拟题汇编解析版-2023年中考物理一轮复习高频考点精讲与易错题精选全国通用docx等2份试卷配套教学资源,其中试卷共18页, 欢迎下载使用。

