高中化学第2节 共价键与分子的空间结构精品课时作业
展开学校:___________姓名:___________班级:___________考号:___________
一、单选题:
1.下列说法正确的是 ( )
A. 非极性分子中的原子上一定不含孤电子对
B. 平面三角形分子一定是非极性分子
C. 二氯甲烷(CH2Cl2)分子的中心原子采取sp3杂化,键角均为109°28′
D. ABn型分子的中心原子最外层满足8电子结构,则ABn不一定是非极性分子
2.下列有关过氧化氢的叙述中不正确的是( )
A. 氧原子采取的是sp2杂化B. 分子中有3个σ键
C. 过氧化氢是极性分子D. 每个氧原子上有两个孤对电子对
3.下列说法不正确的是( )
A. 某粒子空间构型为平面三角形,则中心原子一定是sp2杂化
B. 某粒子空间构型为V形,则中心原子一定有孤电子对
C. 某粒子空间构型为三角锥形,则该粒子一定是极性分子
D. 某粒子空间构型为正四面体,则键角一定是109.5°
4.下列说法不正确的是( )
A. HOCH2CHOHCH2OH和CH3CHClCH2CH3都有手性碳原子
B. NH4+与H3O+中心原子的价层电子对数相同
C. BF3中硼原子的杂化类型与苯中碳原子的杂化类型相同
D. SO2和O3是等电子体,但两者具有不同的化学性质
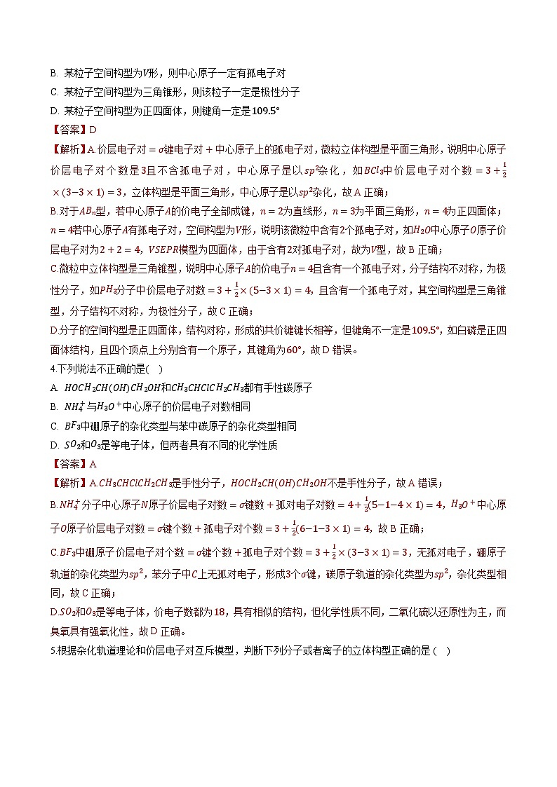
5.根据杂化轨道理论和价层电子对互斥模型,判断下列分子或者离子的立体构型正确的是( )
6.甲醛分子式为CH2O,是有强烈刺激性气味的气体,被世界卫生组织确定为致癌和致畸形物质。下列关于其结构及性质的分析正确的是( )
A. C原子采取sp3杂化
B. 甲醛分子中心原子价电子对数为4,含有一对孤电子对,是三角锥形结构
C. 甲醛分子与水分子间可以形成氢键,甲醛分子间不能形成氢键
D. 甲醛分子为非极性分子
7.下列说法中正确的是( )
A. PCl3分子是三角锥形,这是因为P原子是以sp2杂化的结果
B. sp3杂化轨道是由任意的1个s轨道和3个p轨道混合形成的四个sp3杂化轨道
C. 凡中心原子采取sp3杂化的分子,其VSEPR模型都是四面体
D. AB3型的分子立体构型必为平面三角形
8.CH3+、−CH3、CH3−都是重要的有机反应中间体,有关它们的说法错误的是
A. CH3+中的碳原子采取sp2杂化,所有原子均共面
B. CH3−与NH3、H3O+互为等电子体,几何构型均为三角锥形
C. 两个−CH3或一个CH3+和一个CH3−结合均可得到CH3CH3
D. 它们互为等电子体,碳原子均采取sp2杂化
9.下列中心原子的杂化轨道类型和分子空间构型均不正确的是( )
A. CCl4中C原子sp3杂化,为正四面体形B. BF3中B原子sp2杂化,为平面三角形
C. CS2中C原子sp杂化,为直线形D. H2S分子中,S为sp杂化,为直线形
10.下列描述正确的是( )
①CS2为V形的极性分子
②ClO3−的空间构型为平面三角形
③SF6中有6对完全相同的成键电子对
④SiF4和SO32−的中心原子均为sp3杂化
⑤HCHO分子中既含σ键又含π键
A. ①②③④B. ②③④C. ③④⑤D. ①④⑤
11.下列有关氮族元素单质及其化合物说法正确的是( )
A. N2与CO互为等电子体,化学性质相同
B. AsCl3分子的空间构型为平面三角形
C. 氮的最高价氧化物晶体中含两种离子,阴离子的主体构型为平面三角形,则阴、阳离子中氮原子的杂化方式分别为sp2、sp
D. 肼(N2H4)的球棍模型透视图为,则肼分子中只含极性键
12.二氧化钛可作光催化剂,能将居室污染物甲醛、苯等有害气体转化为二氧化碳和水。有关甲醛、苯、二氧化碳及水的说法错误的是( )
A. 苯与B3N3H6互为等电子体
B. 甲醛、苯和二氧化碳中碳原子均采用sp2杂化
C. 苯、二氧化碳分子是非极性分子,水、甲醛分子是极性分子
D. 水的沸点比甲醛高得多,是因为水分子间形成了氢键
13.我国科学家提出的聚集诱导发光机制已成为研究热点之一、一种具有聚集诱导发光性能的物质,其分子结构如图所示。下列说法不正确的是
A. 分子中N原子有sp2、sp3两种杂化方式B. 分子中含有手性碳原子
C. 该物质既有酸性又有碱性D. 该物质可发生取代反应、加成反应
14.丙氨酸(C3H7NO2)分子为手性分子,它存在手性异构体,如下图所示:
下列关于丙氨酸的两种手性异构体(Ⅰ和Ⅱ)的说法正确的是( )
A. Ⅰ和Ⅱ分子中均存在2个手性碳原子
B. Ⅰ和Ⅱ呈镜面对称,具有不同的分子极性
C. Ⅰ和Ⅱ分子都是极性分子,只含有极性键,不含非极性键
D. Ⅰ和Ⅱ的化学键相同,但分子的性质不同
15.科学家最近研制出可望成为高效火箭推进剂的N(NO2)3(如下图所示)。已知该分子中N−N−N键角都是108.1°,下列有关N(NO2)3的说法正确的是( )
A. 分子中N、O间形成的共价键是非极性键
B. 分子中四个氮原子共平面
C. 15.2g该物质含有6.02×1022个原子
D. 该分子中有一个N原子可能采用sp3杂化
16.“●”表示相关元素的原子,“O”表示氢原子,小黑点“.”表示没有形成共价键的最外层电子,短线表示共价键。下列关于几种分子的说法正确的是( )
A. 上述分子中,中心原子采用sp3杂化的只有①③
B. ①分子为正四面体结构,④分子为平面形结构
C. ②分子中σ键数与π键数之比为2:1
D. 四种分子的键角大小顺序为②>③>①>④
17.当地时间2020年1月30日晚,世界卫生组织(WHO)宣布,将新型冠状病毒疫情列为国际关注的突发公共卫生事件,防疫专家表示,75%的医用酒精、含氯消毒剂(如84消毒液等)可以有效杀灭病毒。关于酒精和含氯消毒剂的有关说法正确的是( )
A. 乙醇中与羟基相连的C原子是sp2杂化,另一个C原子是sp3杂化
B. 乙醇是非极性分子,易溶于水
C. 1个HClO分子中含有两个σ键
D. 1个乙醇分子中含有6个σ键,一个π键
填空题
18.(1)CrO2Cl2常温下为深红色液体,能与CCl4、CS2等互溶,据此可判断CrO2Cl2是________(填“极性”或“非极性”)分子。(2)在①苯、②CH3OH、③HCHO、④CS2、⑤CCl4五种有机溶剂中,碳原子采取sp2杂化的分子有________(填序号),CS2分子的空间构型是________。CO2与CS2相比,________的熔点较高。
19.(1)F2通入稀NaOH溶液中可生成OF2,OF2分子构型为________,其中氧原子的杂化方式为________。
(2)CS2分子中,共价键的类型有________(选填σ键、π键),C原子的杂化轨道类型是________,写出两个与CS2具有相同空间构型和键合形式的分子或离子________。
(3)磷和氯反应可生成组成比为1∶3的化合物,该化合物的立体构型为____________,中心原子的杂化轨道类型为________。(4)化合物Cl2O的立体构型为________,中心原子的价层电子对数为________。
20.有下列微粒:①CH4②CH2=CH2③CH≡CH ④NH3 ⑤NH 4+⑥BF3⑦H2O。填写下列空白(填序号):
(1)呈正四面体的是________。
(2)中心原子轨道为sp2杂化的是________,为sp1杂化的是________。
(3)所有原子共平面的是___________,所有原子共直线的是__________________。
(4)含有极性键的极性分子是________。
21.(1)CH4中的化学键从形成过程来看,属于 ________(填“σ”或“π”)键。
(2)CO2和CH3OH分子中C原子的杂化方式分别为________和________。
(3)COCl2分子的结构式为,每个COCl2分子内含有的σ键、π键数目分别为 ________。
A.4个σ键 B.2个σ键、2个π键
C.2个σ键、1个π键 D.3个σ键、1个π键
(4)有两种活性反应中间体粒子,它们的粒子中均含有1个碳原子和3个氢原子。请依据下面给出的这两种微粒的球棍模型,写出相应的化学式:
甲:________,乙:________。
选项
分子式
中心原子
杂化方式
价层电子对
互斥模型
分子或离子
的立体构型
A
SO2
sp
直线形
直线形
B
HCHO
sp2
平面三角形
三角锥形
C
NF3
sp2
四面体形
平面三角形
D
NH 4+
sp3
正四面体形
正四面体形
高中化学第3节 液晶、纳米材料与超分子精品达标测试: 这是一份高中化学<a href="/hx/tb_c4002610_t7/?tag_id=28" target="_blank">第3节 液晶、纳米材料与超分子精品达标测试</a>,文件包含33液晶纳米材料与超分子习题原卷版docx、33液晶纳米材料与超分子习题解析版docx等2份试卷配套教学资源,其中试卷共16页, 欢迎下载使用。
高中鲁科版 (2019)第4节 分子间作用力精品当堂检测题: 这是一份高中鲁科版 (2019)<a href="/hx/tb_c4002604_t7/?tag_id=28" target="_blank">第4节 分子间作用力精品当堂检测题</a>,文件包含24分子间作用力习题原卷版docx、24分子间作用力习题解析版docx等2份试卷配套教学资源,其中试卷共28页, 欢迎下载使用。
高中化学鲁科版 (2019)选择性必修2第1节 共价键模型精品同步练习题: 这是一份高中化学鲁科版 (2019)选择性必修2<a href="/hx/tb_c4002601_t7/?tag_id=28" target="_blank">第1节 共价键模型精品同步练习题</a>,文件包含211共价键模型习题原卷版docx、211共价键模型习题解析版docx等2份试卷配套教学资源,其中试卷共16页, 欢迎下载使用。

