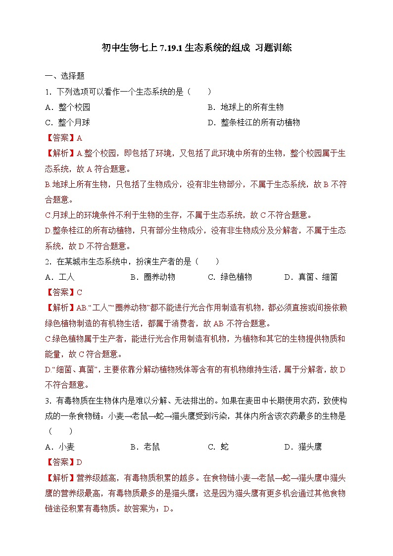
苏教版(2024)八年级上册第七单元 生物和环境是统一体第十九章 生态系统第一节 生态系统的组成公开课ppt课件
展开1.概述生态系统的组成;2.描述生态系统中的食物链和食物网;3.举例说出某些有害物质会通过食物链不断积累。
如果你有机会走进秦岭自然保护区,通过仔细观察你会发现,这里生活着大熊猫、金丝猴等国家保护级动物。还有许多其他的动物、植物和微生物。你知道这些生物、生物与非生物之间的关系吗?
1.在一定的地域内,________与________通过不断的________和________,互相作用、互相依存而形成的统一整体,叫做生态系统。2.生态系统一般都由________成分和________成分组成。________成分主要包括________、________、水和________,________成分包括________、________和________。
职能:能够通过光合作用制造有机物。有机物不仅供给自身,也为动物提供食物来源。
地位:生产者是生态系统中最重要的部分。
职能:不能利用光能制造有机物,只能直接或间接以植物为食。
营腐生生活的细菌和真菌:分解者
职能:够把动植物的尸体和排泄物分解为无机物,供绿色植物再利用。
如果地球上没有分解者,人类会面临怎么样的情景?
如果没有分解者,动植物的遗体和动物的排遗物会堆积如山,生态系统就会崩溃。所以分解者也是生态系统中不可缺少的成分。
【解析】一个完整的生态系统包括生物部分和非生物部分,非生物部分包括阳光、空气、水、土壤、温度等,生物部分由生产者(植物)、消费者(动物)和分解者(细菌、真菌)组成。生产者主要指绿色植物,能够通过光合作用制造有机物,为自身和生物圈中的其他生物提供物质和能量;消费者主要指各种动物,在促进生物圈中的物质循环起重要作用;分解者是指细菌和真菌等营腐生生活的微生物,它们能将动植物残体中的有机物分解成无机物归还无机环境,促进了物质的循环。
一个生态系统无论大小,都应包括( ) A. 生产者、消费者、分解者 B. 全部食物链和食物网 C. 生物部分和非生物部分 D. 所有生物
生态系统中的食物链和食物网
“螳螂捕蝉,黄雀在后”。这句话反应了生物之间怎样的关系?
树叶
1.在生态系统中各种生物之间存在着________与________的食物关系。肉食动物以草食动物为食,草食动物以植物为食,生物之间通过________的关系而互相联系形成________。
2.生态系统中,各条________之间相互交错形成了复杂的网络,我们称之为________。
有关食物链的书写要点:1、每条食物链的起点必须是________。
2、在食物链中,每个箭头都必须指向________(或________)。
3、在食物链的组成成分中,不包括________和________,它只反映出生产者与消费者、消费者与消费者之间,由于________与________而发生的联系。
4、数食物链时,要从________(绿色植物)数起,每条食物链都要数到底,不能漏数,但也不能将一个箭头看作一条食物链。
数一数这里有多少条食物链?
【解析】生态系统中生产者与消费者之间吃与被吃的关系构成食物链。食物链以生产者开始,以最高营养级结束;食物链中的箭头由被捕食者指向捕食者。由诗句可知,题中食物链为:植物→青虫→燕子。
“梁上有双燕,翩翩雄与雌…青虫不易捕,黄口无饱期…须臾十来往,犹恐巢中饥”描写了燕子生儿育女的艰辛。诗中涉及的食物链书写正确的是( ) A. 青虫←燕子 B. 植物←青虫←燕子 C. 青虫→燕子 D. 植物→青虫→燕子
1.生物富集是指生物从周围的环境中________并不断________某种________(如铅、汞)或难以分解的________(如化学药剂DDT),使该物质在________的浓度超过________浓度的现象。生物富集常常伴随 ________而发生。
2.对于进入生物体内的污染物,生物体具有一定的________功能,但当污染物在生物体内的积累量超过一定浓度时,生物就会出现________。
DDT在生物体内的富集示意图
1.如果这些积累了很多有毒物质的鱼被人吃了,会产生什么样的后果?2. 为什么在食物链中营养级别越高的生物,体内的有毒物质积累得越多?
因为一些有毒物质在生物体内比较稳定、不易分解,而且是生物体无法排出的,这些有毒物质随着食物链不断积累。所以
【解析】有毒物质会沿食物链流动并逐级积累,营养级越低有毒物质积累越少,营养级越高有毒物质积累越多。在“食物链甲→乙→丙→丁”中营养级最高的是丁,所以“该生态系统受污染后”,生物体内含有害物质最多的是“丁”。
若有害物质流入食物链“甲→乙→丙→丁”所在的生态系统中,则甲、乙、丙、丁四种生物中,有害物质含量最多的是( ) A. 甲 B. 乙 C. 丙 D. 丁
生产者-主要指绿色植物
分解者-大多数细菌、真菌
1.下图为某生态系统的食物网简图。下列说法错误的是( ) A. 图中数量最少的消费者是鹰 B. 该食物网中共有4条食物链 C. 杂食性的鸟与昆虫之间只有捕食关系 D. 该生态系统中的能量最终来自太阳 2.在某生态系统中,各种生物体内残留的某重金属含量如下表所示,则该生态系统中最可能的食物链构成是 ( ) A. A→E→C→B→DB. D→B→C→E→AC. A→C→B→D→ED. E→D→B→C→A
3.下列哪一项能表示一条食物链( ) A. 阳光→草→牛→虎 B. 草→兔→鹰 C. 鼠→蛇→鹰 D. 草←兔←鹰4.下列不能看作一个生态系统的是( ) A. 一条河流 B. 一片草原 C. 一块农田 D. 一个池塘的全部鱼
5.生物圈中已知的绿色植物有50余万种。它们在生态系统中扮演的角色是( ) A. 生产者 B. 消费者 C. 分解者 D. 非生物部分6.下列生物属于生产者的是( ) A. 蚯蚓 B. 细菌 C. 银杏 D. 真菌
7.如果说初春的犁山是“姹紫嫣红,花香国色”,那么中秋的铁山则是“万山红遍,层林尽染”,艳丽的色彩源自这里种类丰富的植物资源。下列有关描述正确的是( ) A. 铁山景区中所有的植物构成了生态系统B. 铁山景区中丰富的植物资源为生活在这里的动物提供了食物和能量C. 在铁山景区中只有生产者和消费者,没有分解者D. 使叶片呈现红、黄、绿等不同颜色的物质都位于液泡内8.绿色植物是生产者,下列说法错误的是( ) A. 绿色植物为人类和其他动物提供食物B. 动物都直接以绿色植物为食C. 人类所使用的木材、石油及煤都直接或间接地来源于绿色植物D. 绿色植物光合作用储存的太阳能是所有生物生命活动的能量来源
9.下图表示某个被重金属污染的淡水生态系统。图示生物中,体内重金属含量最高的是( ) A. 浮萍 B. 小鱼 C. 黑鱼 D. 虾10.某生态系统中四种生物构成了一条食物链,它们的相对数量如下图所示。以下说法正确的是( ) A. 甲和乙是消费者,丁是生产者B. 丙的体内有毒物质含量最多 C. 能量流动的方向是丙→甲→乙→丁D. 若丁被大量捕杀,短期内甲的数量会迅速上升
自我评价:1.题2.题3.题思维拓展:有人认为,一个生态系统中不可或缺的成分是生产者,分解者则可有可无。假设一个封闭的生态系统中缺少分解者,请设想会产生什么样的后果。
苏教版(2024)第五单元 生物多样性第十六章 生命起源和生物进化第三节 生物进化的学说优质课件ppt: 这是一份苏教版(2024)<a href="/sw/tb_c93143_t3/?tag_id=26" target="_blank">第五单元 生物多样性第十六章 生命起源和生物进化第三节 生物进化的学说优质课件ppt</a>,文件包含苏科版生物八上5163《生物进化的学说》课件pptx、苏科版生物八上5163《生物进化的学说》练习原卷版doc、苏科版生物八上5163《生物进化的学说》练习解析版doc、苏科版生物八上5163《生物进化的学说》学案doc等4份课件配套教学资源,其中PPT共23页, 欢迎下载使用。
苏教版(2024)八年级上册第二节 生物进化的历程一等奖ppt课件: 这是一份苏教版(2024)八年级上册<a href="/sw/tb_c93142_t3/?tag_id=26" target="_blank">第二节 生物进化的历程一等奖ppt课件</a>,文件包含苏科版生物八上5162《生物进化的历程》课件pptx、苏科版生物八上5162《生物进化的历程》练习原卷版doc、苏科版生物八上5162《生物进化的历程》练习解析版doc、苏科版生物八上5162《生物进化的历程》学案doc等4份课件配套教学资源,其中PPT共38页, 欢迎下载使用。
生物八年级上册第一节 生命的诞生公开课ppt课件: 这是一份生物八年级上册<a href="/sw/tb_c93141_t3/?tag_id=26" target="_blank">第一节 生命的诞生公开课ppt课件</a>,文件包含苏科版生物八上5161《生命的诞生》课件pptx、苏科版生物八上5161《生命的诞生》练习原卷版doc、苏科版生物八上5161《生命的诞生》练习解析版doc、苏科版生物八上5161《生命的诞生》学案doc等4份课件配套教学资源,其中PPT共25页, 欢迎下载使用。

