人教版 (2019)必修 第一册第一节 原子结构与元素周期表教案配套课件ppt
展开1.以第ⅠA族的碱金属元素、第ⅦA族的卤族元素为例,通过探究认识同主族元 素性质(金属性与非金属性)的递变规律,并能用原子结构理论加以解释,培养 “科学探究”与“证据推理”的核心素养。2.通过比较、归纳、实验等方法预测同主族元素的相似性与递变性,提升“科 学探究与创新意识”的核心素养。
核心素养 发展目标
1.元素化学性质与原子结构的关系根据初中所学原子结构的知识,填写下表:
由上表可知,原子结构决定元素的 。
2.碱金属元素的原子结构填写下表中的信息,并思考和讨论下列问题:
【思考1】 (1)在元素周期表中从上往下碱金属元素原子的核电荷数、原子半径如何变化?
提示 核电荷数逐渐增大,原子半径逐渐增大。
(2)从上往下,碱金属元素的原子核外电子排布有什么特点?从哪一点能推断出碱金属元素的化学性质具有相似性?
提示 最外层都只有一个电子,电子层数逐渐增多;最外层都只有一个电子。
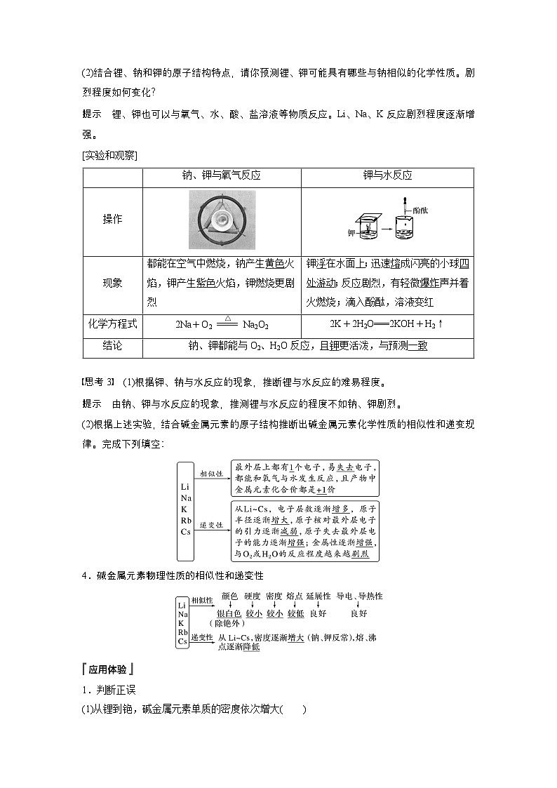
3.碱金属元素化学性质的比较【思考2】 (1)回忆第二章学过的知识,钠有哪些化学性质?(2)结合锂、钠和钾的原子结构特点,请你预测锂、钾可能具有哪些与钠相似的化学性质。剧烈程度如何变化?
提示 钠可以与氧气、水、酸、盐溶液等物质反应。
提示 锂、钾也可以与氧气、水、酸、盐溶液等物质反应。Li、Na、K反应剧烈程度逐渐增强。
【思考3】 (1)根据钾、钠与水反应的现象,推断锂与水反应的难易程度。
提示 由钠、钾与水反应的现象,推测锂与水反应的程度不如钠、钾剧烈。
(2)根据上述实验,结合碱金属元素的原子结构推断出碱金属元素化学性质的相似性和递变规律。完成下列填空:
4.碱金属元素物理性质的相似性和递变性
1.判断正误(1)从锂到铯,碱金属元素单质的密度依次增大(2)由于Li、Na、K都能和O2、H2O反应,故实验室中三者都应保存在煤油中(3)Li、Na、K在空气中燃烧均生成过氧化物(4)碱金属元素原子随核电荷数增加,其单质与水反应越来越剧烈(5)可以通过钠和氯化锂溶液反应,判断钠和锂元素的金属性(6)碱金属元素在自然界中都以化合态形式存在
2.下列关于碱金属元素的原子结构和性质的叙述错误的是A.碱金属元素原子的最外层都只有1个电子,在化学反应中容易失去B.碱金属单质都是强还原剂C.碱金属元素原子的次外层电子数均为8D.碱金属单质都能与水反应生成碱
3.(2022·上海高一期中)以下关于锂、钠、钾、铷、铯的叙述不正确的是①氢氧化物中碱性最强的是CsOH②单质熔点最高的是铯③它们的密度依次增大④其单质的还原性依次增强⑤它们对应离子的氧化性依次增强⑥单质与水反应的剧烈程度依次增强⑦单质与相同浓度、相同体积的盐酸反应的剧烈程度依次增强A.①⑤⑦ B.②⑥ C.②③⑤ D.②③④
卤族元素简称卤素,包括(填名称及符号)________________________和砹(At)、 (Ts)。1.卤素单质的物理性质
氟(F)、氯(Cl)、溴(Br)、碘(I)
2.卤族元素的原子结构
3.卤素单质的化学性质(1)卤素单质与氢气反应
H2+F2===2HF
(2)卤素单质间的置换反应的实验探究
2Br-+Cl2===Br2+2Cl-
2I-+Cl2===I2+2Cl-
2I-+Br2===I2+2Br-
【思考1】 通过实验可知,从F→I,元素的非金属性(得电子能力)依次减弱,试从原子结构角度分析其性质递变的原因。
提示 从F→I,电子层数逐渐增多,原子半径逐渐增大,原子核对最外层电子的引力逐渐减弱,原子得电子能力逐渐减弱,非金属性逐渐减弱。
【思考2】 F2通入水中会剧烈反应,且有另一种单质气体生成,请根据氧化还原反应理论书写化学方程式:______________________。
2F2+2H2O===4HF+O2
1.卤素的特殊性(1)在常温下Br2是唯一的液态非金属单质,易挥发。(2)碘为紫黑色固体,易升华,淀粉遇I2变蓝。(3)氟是最活泼的非金属,没有正化合价,氟单质与盐溶液反应时,先与水反应产生HF和O2。
2.同主族元素的递变规律
1.判断正误(1)卤素单质越活泼,其熔、沸点越高(2)从F到I,卤族元素气态氢化物稳定性逐渐增强(3)卤素单质随原子序数的递增,密度逐渐增大(4)从F→I,其单质与H2化合的难易程度是由难到易(5)F2、Cl2、Br2与H2O反应的原理相同(6)F-、Cl-、Br-的还原性依次增强
2.下列有关卤素的说法正确的是A.卤素单质的颜色随相对分子质量的增大逐渐变淡B.卤素单质的熔点随相对分子质量的增大而升高C.卤素是典型的非金属元素,其单质只具有氧化性D.卤素阴离子的半径比其相应的原子半径小
3.(2022·雅安高一期末)下列关于卤素(用X表示)的叙述正确的是A.卤素单质与水反应均可用X2+H2O HXO+HX表示B.HX的热稳定性随核电荷数增加而增强C.卤素的原子核外电子层数随核电荷数的增加而增多D.X-的还原性依次为F-<Cl-<Br-<I-,因此相对分子质量小的卤 素单质可将相对分子质量大的卤素从其盐溶液中置换出来
1.(2022·四川甘孜州高一期末)下列各组比较不正确的是A.锂与水反应不如钠与水反应剧烈B.还原性:K>Na>Li,故K可以从NaCl溶液中置换出金属钠C.熔、沸点:Li>Na>KD.碱性:LiOH<NaOH<KOH
2.(2022·上海静安期末)按卤素原子核电荷数递增的顺序,下列各项变小或减弱的是A.原子半径B.简单离子的还原性C.单质的熔、沸点D.氢化物的稳定性
3.(2022·菏泽高一期末)下列有关碱金属元素的说法正确的是A.碱金属单质与水反应都能生成碱和氢气B.碱金属单质具有强还原性,可置换出硫酸铜溶液中的铜单质C.在自然界中能以游离态存在D.随核电荷数的增加,碱金属元素单质的熔、沸点都逐渐增大
4.(2022·新疆昌吉州期末)1940年,意大利化学家西格雷发现了第85号元素,它被命名为“砹(At)”。砹(At)是卤族元素中位于碘后面的元素,下列推测砹的结构和性质不正确的是A.与H2化合的能力:At2<I2B.砹在常温下为白色固体C.砹难溶于水,易溶于四氯化碳D.砹原子的最外层有7个电子
题组一 碱金属元素1.(2022·北京石景山期末)下列元素中,失电子能力最强的元素是A.K B.Na C.Li D.H
2.(2023·天津第九中学高一期末)下列关于碱金属单质的说法不正确的是A.都具有还原性B.碱金属单质性质相似,均为银白色(铯除外)的软金属C.都具有金属光泽D.都能与O2反应生成过氧化物
3.(2022·上海徐汇区高一月考)下列关于碱金属按Li、Na、K、Rb、Cs的顺序叙述不正确的是A.失电子能力逐渐增强B.单质的熔点和沸点依次递减C.单质的导电性和导热性都很好,但无延展性D.在化合物中的化合价均为+1价
4.(2022·杭州高一期末)下列有关碱金属元素的性质判断正确的是A.Rb与H2O反应最剧烈B.锂单质与氧气生成的氧化物有Li2O和Li2O2C.碱金属的阳离子没有还原性,所以有强氧化性D.从Li到Cs都易失去最外层1个电子,且失电子能力逐渐增强
5.(2023·长春第五中学高一期末)工业冶炼金属钾的反应为Na(l)+KCl(l) NaCl(l)+K(g)。下列有关说法不正确的是A.单质的沸点:Na>KB.单质与水反应的剧烈程度:K>NaC.元素的金属性:Na>KD.最高价氧化物对应的水化物的碱性:KOH>NaOH
题组二 卤族元素6.(2022·广东湛江高一期末)已知一般情况下原子核外最外层电子数相等的元素具有相似的化学性质。氟元素原子的核外电子排布示意图为 。下列原子与氟元素原子的化学性质相似的是
7.(2022·北京汇文中学期末)2016年IUPAC命名117号元素为Ts,其最外层电子数为7,下列说法不正确的是A.Ts是第七周期第ⅦA族元素B.Ts的最高化合价为+7价C.Ts的同位素原子具有相同的质子数D.Ts在同族元素中非金属性最强
8.(2022·广西玉林期末)碘是卤族元素,下列对碘及其化合物的叙述正确的是A.与H2化合的能力:I2>Br2B.碘在常温下为白色固体C.向KBr溶液中加I2可以置换出Br2D.碘原子的最外层有7个电子
9.(2022·成都高一月考)如图表示碱金属的某些性质与核电荷数的变化关系,则下列各性质不符合图示关系的是A.还原性B.与水反应的剧烈程度C.熔点D.原子半径
10.已知金属锂的化学性质与金属钠相似;金属锂的密度是0.534 g·cm-3、煤油的密度是0.80 g·cm-3,下列有关金属锂的说法不正确的是A.自然界中不存在锂单质B.在盛有煤油和水的烧杯中投入金属锂,金属锂在水层和煤油界面处发 生反应C.金属锂能与氧气、氯气、盐酸发生反应D.金属锂与金属钠的性质有相似又有不同,体现了分类法和比较法在研 究物质性质时的应用
11.下列有关碱金属、卤素原子结构和性质的描述正确的是A.随着核电荷数的增加,卤素单质的熔、沸点依次升高,密度依次减小B.F、Cl、Br、I的最外层电子数都是7,Li、Na、K、Rb的最外层电子数 都是1C.碱金属单质的金属性很强,均易与氧气发生反应,加热时生成氧化物 R2OD.根据F、Cl、Br、I的非金属性依次减弱,可推出HF、HCl、HBr、HI 的还原性及热稳定性依次减弱
12.如图是卤素单质F2、Cl2、Br2、I2的沸点与相对分子质量的关系图,已知Br2在水中的溶解度小,且密度大于水,下列说法错误的是A.单质①是最活泼的非金属单质B.通入单质②能使品红溶液褪色C.保存少量的单质③时加少量水进行水封D.单质④的氢化物在卤素氢化物中最稳定
13.(2022·上海长宁区校级月考)为了比较卤素单质的氧化性强弱,可在实验室先制取Cl2,并将Cl2依次通入NaBr溶液和淀粉-KI溶液中,有如图所示的仪器(橡胶塞均为双孔)及药品,试回答下列问题:(1)若所制气体从左向右流向时,右述仪器接口的连接顺序为H接_____、_____接_____、_____接_____。
(2)装置③的作用是________________________________,反应的离子方程式为______________________________。
吸收未反应完的Cl2,防止污染空气
Cl2+2OH-===Cl-+ClO-+H2O
(3)装置①中产生的现象是_________,反应的化学方程式为_____________________。
Cl2+2KI===I2+2KCl
(4)通过本实验可得到的结论是________________________________________________________________________。
同主族元素随着原子序数递增,元素非
金属性逐渐减弱,单质氧化性逐渐减弱
14.(2022·阳江高一检测)已知铷是37号元素,相对原子质量为85。根据相关知识回答下列问题:(1)请推测铷(Rb)在元素周期表的第_____周期第______族。
(2)下列关于铷的结构和性质判断正确的是_____(填字母,下同)。①与水反应比钠剧烈②原子半径比钠小③铷的氧化物暴露在空气中易吸收CO2④它的阳离子最外层电子数和镁相同⑤它是还原剂A.①③④ B.①③⑤C.②③⑤ D.②④
(3)氢化铷与水反应可放出氢气,下列叙述正确的是______。A.氢化铷溶于水显酸性B.氢化铷中的氢离子被还原为氢气C.氢化铷与水反应时,水是还原剂D.氢化铷中氢离子最外层有两个电子
(4)现有铷和另一种碱金属元素形成的合金50 g,当它与足量水反应时,放出标准状况下的氢气22.4 L,这种碱金属元素可能是______。A.Li B.Na C.K D.Cs
15.为证明卤族元素的非金属性强弱,某小组用如图所示装置进行实验(夹持仪器已略去,装置气密性已检查)。提示:2KMnO4+16HCl(浓)===2KCl+2MnCl2+5Cl2↑+8H2O。实验过程:Ⅰ.打开弹簧夹,打开活塞a,滴加浓盐酸。Ⅱ.当B和C中的溶液都变为黄色时,夹紧弹簧夹。Ⅲ.当B中溶液由黄色变为橙红色时,关闭活塞a。Ⅳ.……
(1)验证氯气的氧化性强于碘的实验现象是________________________。
(2)B中溶液发生反应的离子方程式是_________________________。
Cl2+2Br-===
(3)为验证溴的氧化性强于碘,过程Ⅳ的操作和现象是____________________________________________________________________________________________。
活塞b,将少量C中溶液滴入D中,关闭活塞b,取下D振荡,静置后四氯化碳层变为紫红色
(4)过程Ⅲ实验的目的是_______________________________________________________________。
C中黄色溶液中无氯气,排除氯气对Br2置换I2的实验的干扰
(5)氯、溴、碘单质的氧化性逐渐减弱的原因:同主族元素从上到下,原子半径逐渐_____,得电子能力逐渐______。
高中化学人教版 (2019)必修 第一册第三章 铁 金属材料第一节 铁及其化合物备课ppt课件: 这是一份高中化学人教版 (2019)必修 第一册<a href="/hx/tb_c161989_t3/?tag_id=26" target="_blank">第三章 铁 金属材料第一节 铁及其化合物备课ppt课件</a>,文件包含第三章第一节第2课时铁盐和亚铁盐pptx、第三章第一节第2课时铁盐和亚铁盐教师版docx、第三章第一节第2课时铁盐和亚铁盐学生版docx、铁离子的检验mp4等4份课件配套教学资源,其中PPT共60页, 欢迎下载使用。
高中人教版 (2019)第一节 钠及其化合物教学ppt课件: 这是一份高中人教版 (2019)<a href="/hx/tb_c161979_t3/?tag_id=26" target="_blank">第一节 钠及其化合物教学ppt课件</a>,文件包含第二章第一节第2课时氧化钠和过氧化钠pptx、第二章第一节第2课时氧化钠和过氧化钠教师版docx、第二章第一节第2课时氧化钠和过氧化钠学生版docx、过氧化钠与二氧化碳反应mp4、过氧化钠与水反应mp4等5份课件配套教学资源,其中PPT共60页, 欢迎下载使用。
高中化学人教版 (2019)必修 第一册第二章 海水中的重要元素——钠和氯第一节 钠及其化合物示范课课件ppt: 这是一份高中化学人教版 (2019)必修 第一册<a href="/hx/tb_c161979_t3/?tag_id=26" target="_blank">第二章 海水中的重要元素——钠和氯第一节 钠及其化合物示范课课件ppt</a>,文件包含第二章第一节第3课时碳酸钠和碳酸氢钠焰色试验pptx、第二章第一节第3课时碳酸钠和碳酸氢钠焰色试验教师版docx、第二章第一节第3课时碳酸钠和碳酸氢钠焰色试验学生版docx、17种元素的焰色反应mp4、焰色实验mp4、碳酸氢钠和碳酸钠的热稳定性mp4、碳酸钠和碳酸氢钠的比较mp4等7份课件配套教学资源,其中PPT共60页, 欢迎下载使用。

