高中化学人教版 (2019)必修 第一册第二节 离子反应优秀学案及答案
展开第一课时 电解质的电离
【学习目标】1.通过探究几组物质的导电性实验形成电离的概念,能从宏微结合的角度进一步对物质进行分类,以探究的方式建构电离模型。
2.通过合作探究对溶液导电性的分析,知道电解质、非电解质的概念,认识常见的电解质,能从微观的角度(电离)认识酸、碱和盐,并能用电离方程式表示酸、碱、盐的电离过程。
3.通过化学实验认识电解质的电离及电离条件,建立电离方程式的认知模型,激发学习化学的兴趣,培养严谨求实、勇于探索的科学精神。
【学习重点】电解质及电离的概念、电离方程式的书写。
【学习难点】电解质概念的理解及判断、实验方案的设计。
【课前预习】
旧知回顾:1.请分别举例说明你所知道的有哪些能导电和不能导电的化学物质?
【答案要点】①常见能导电的化学物质有:金属单质(如铜、铝等)、石墨、某些溶液(如盐酸、硫酸、 NaOH溶液、 氢氧化钙溶液等)。
②不能导电的化学物质有:橡胶、玻璃、塑料、陶瓷、油、纯水、干燥的纸、干燥的木棒、干燥的空气、乙醇等。
2.你能依据初中物质导电性实验猜测湿手容易触电的原因吗?说出你的理由。
【答案要点】因为酸、碱、盐溶液能导电,而人的汗液中含有盐(氯化钠)能导电,所以,湿手容易
引起触电事故。
新知预习:酸、碱、盐的水溶液能够导电,是因为它们在水溶液中发生了 电离 ,解离出 能自由移动
的阴阳离子。现有下列物质:①硫酸 ②食盐水 ③氯气 ④碳酸钙 ⑤乙醇 ⑥Al(OH)3 ⑦醋酸 ⑧铜 ⑨Na2O ⑩氨气 ⑪CO2 ⑫NaHCO3 ⑬CH3COONH4 ⑭H2O其中属于电解质的是_①④⑥⑦⑨⑫⑬⑭_,属于非电解质的是___⑤⑩⑪___,既不是电解质,也不是非电解质的是___②③⑧___。
【课中探究】
情景导入:观看生活中用电的图片和视频,思考在日常生活中,给电气设备通电时,为什么湿手操作易发生触电事故呢?(见PPT图片、视频)
一、电解质和非电解质
活动一、认识电解质和非电解质
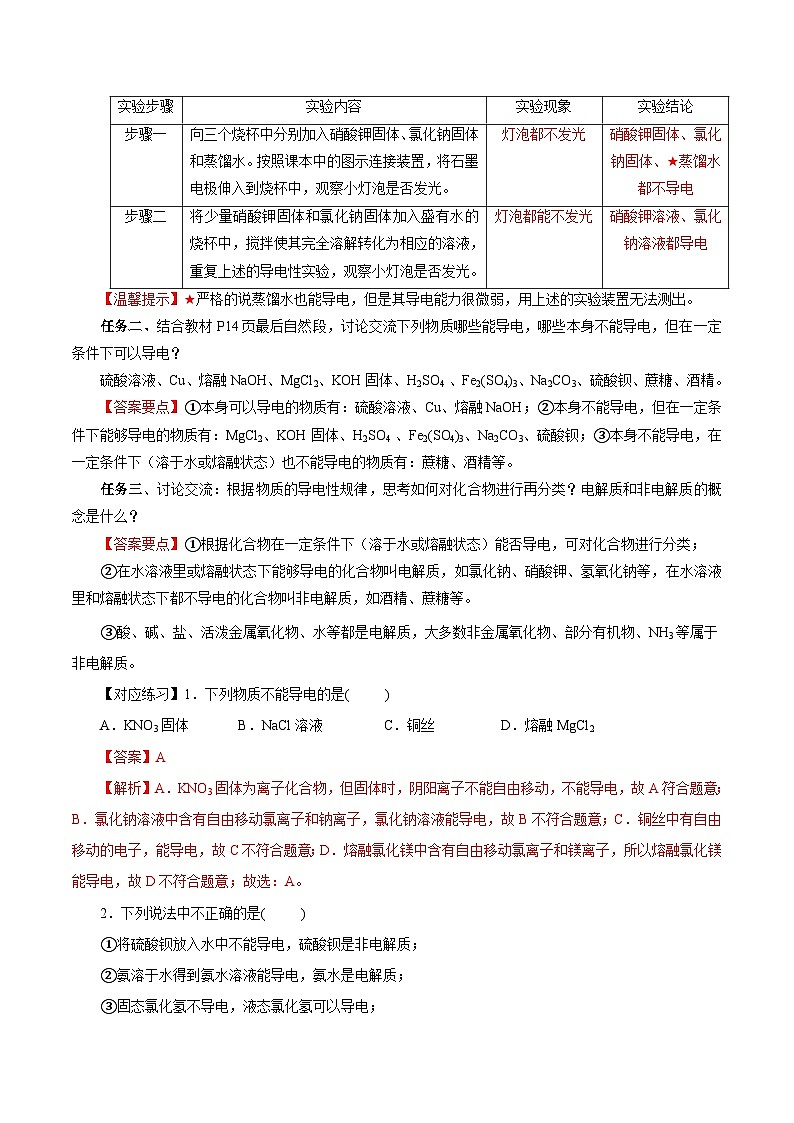
任务一、实验探究:阅读教材P14页内容,根据实验1-2,完成下列实验,并填写表格内容。
【温馨提示】★严格的说蒸馏水也能导电,但是其导电能力很微弱,用上述的实验装置无法测出。
任务二、结合教材P14页最后自然段,讨论交流下列物质哪些能导电,哪些本身不能导电,但在一定条件下可以导电?
硫酸溶液、Cu、熔融NaOH、MgCl2、KOH固体、H2SO4 、Fe2(SO4)3、Na2CO3、硫酸钡、蔗糖、酒精。
【答案要点】①本身可以导电的物质有:硫酸溶液、Cu、熔融NaOH;②本身不能导电,但在一定条件下能够导电的物质有:MgCl2、KOH固体、H2SO4 、Fe2(SO4)3、Na2CO3、硫酸钡;③本身不能导电,在一定条件下(溶于水或熔融状态)也不能导电的物质有:蔗糖、酒精等。
任务三、讨论交流:根据物质的导电性规律,思考如何对化合物进行再分类?电解质和非电解质的概念是什么?
【答案要点】①根据化合物在一定条件下(溶于水或熔融状态)能否导电,可对化合物进行分类;
②在水溶液里或熔融状态下能够导电的化合物叫电解质,如氯化钠、硝酸钾、氢氧化钠等,在水溶液里和熔融状态下都不导电的化合物叫非电解质,如酒精、蔗糖等。
③酸、碱、盐、活泼金属氧化物、水等都是电解质,大多数非金属氧化物、部分有机物、NH3等属于非电解质。
【对应练习】1.下列物质不能导电的是( )
A.KNO3固体 B.NaCl溶液 C.铜丝 D.熔融MgCl2
【答案】A
【解析】A.KNO3固体为离子化合物,但固体时,阴阳离子不能自由移动,不能导电,故A符合题意;B.氯化钠溶液中含有自由移动氯离子和钠离子,氯化钠溶液能导电,故B不符合题意;C.铜丝中有自由移动的电子,能导电,故C不符合题意;D.熔融氯化镁中含有自由移动氯离子和镁离子,所以熔融氯化镁能导电,故D不符合题意;故选:A。
2.下列说法中不正确的是( )
①将硫酸钡放入水中不能导电,硫酸钡是非电解质;
②氨溶于水得到氨水溶液能导电,氨水是电解质;
③固态氯化氢不导电,液态氯化氢可以导电;
④硫酸氢钠电离出的阳离子有H+,硫酸氢钠是酸;
⑤电解质放在水中一定能导电,非电解质放在水中一定不导电。
A.仅①④ B.仅①④⑤ C.仅②③ D.①②③④⑤
【答案】D
【解析】①将硫酸钡放入水中不能导电,是因为溶液中离子浓度太小,溶于水的硫酸钡能完全电离出离子,硫酸钡是电解质,①错误;②氨溶于水得到氨水溶液能导电,是因为生成的一水合氨电离出离子,一水合氨是电解质,氨气是非电解质,氨水是混合物,不是电解质,也不是非电解质,②错误;③固态氯化氢不导电,液态氯化氢不导电,也不导电,氯化氢溶于水可以导电,③错误;④硫酸氢钠溶于水电离出的阳离子有钠离子和H+,硫酸氢钠是酸式盐,不是酸,④错误;⑤电解质放在水中不一定能导电,例如难溶性电解质,非电解质放在水中也可能导电,例如氨气溶于水,⑤错误。答案选D。
活动二、探究化合物与电解质和非电解质的关系
任务一、思考交流:结合NaCl固体与NaCl溶液、HCl与盐酸、金属铜等物质的导电性,谈谈你对电解质和非电解质有哪些更深入的理解。
【答案要点】①NaCl溶液、盐酸(HCl溶于水)、金属铜能导电,而NaCl固体、HCl气体(或液态HCl)不能导电,
②电解质和非电解质都必须是化合物。单质和混合物既不属于电解质,也不属于非电解质。如石墨(单质)、盐酸(混合物)和金属单质都能导电,但它们既不是电解质也不是非电解质。
③电解质不一定能导电,如固态NaCl、液态HCl等;能导电的物质不一定是电解质,如石墨、金属等。
④电解质自身不一定能导电,但在水溶液中或融状态下能导电。如NaCl晶体不导电,但其溶于水或者在融状态下能导电
⑤非电解质不导电,但不导电的物质不一定是非电解质,如金刚石、单质硫等一些非金属单质。
任务二、问题探究:已知Na2O、SO3水溶液、盐酸、氯化钠溶液能导电, BaSO4、AgCl难溶于水,它们都是电解质吗?
【答案要点】①SO3水溶液、盐酸、氯化钠溶液,因为都是混合物,因此均不是电解质。SO3与水反应生成H2SO4导电,而不是SO3自身电离而导电。
②BaSO4、AgCl都属于难溶盐,虽其水溶液的导电能力很弱,但能导电,且熔融状态下能导电,所以它们均属于电解质。即电解质和非电解质与物质的溶解性无关。
③电解质导电必须是电解质自身在水溶液中或熔融状态下电离产生离子,而不是与水反应的产物电离出离子。因此SO3不属于电解质,而是非电解质。但活泼金属氧化物Na2O在熔融态时可以产生自由移动的钠离子和氧离子,所以Na2O是电解质。
【对应练习】1.下列说法中,正确的是( )
A.液态HCl、固态NaCl均不导电,所以HCl、NaCl均是非电解质
B.NH3、CO2的水溶液均能导电,所以NH3、CO2均是电解质
C.蔗糖、酒精在水溶液里或熔融状态时均不导电,所以它们是非电解质
D.铜、石墨均导电,所以它们是电解质
【答案】C
【解析】该题主要考查电解质、非电解质的判断标准。判断某化合物是否为电解质,应从其水溶液或熔融状态下能否导电判断;另外从物质分类来看,酸、碱、盐均为电解质。
2.下列说法正确的是( )
A.铜、石墨均能导电,所以它们都是电解质
B.氨、二氧化碳的水溶液都能导电,所以它们都是电解质
C.液态氯化氢、固体氯化钠都不能导电,所以它们都是非电解质
D.蔗糖、酒精在水溶液里和熔融状态下都不能导电,所以它们都是非电解质
【答案】D
【解析】判断物质是否为电解质,一看物质类别必须是化合物(酸、碱、盐、水等),选项A不正确;二看溶于水或熔融状态下能否导电,选项C不正确,选项D正确;三看溶于水时若与水反应,其溶液导电可能是非电解质,选项B不正确。
二、电离及电离方程式
活动一、认识电解质的电离
任务一、阅读教材P15页第3、4、5自然段,观察图1-10、1-11,探究固体NaCl的溶解及熔化的微观过程,回答NaCl固体溶于水能导电的原因是什么?
【答案要点】①氯化钠固体溶于水时在水分子的作用下,会生成钠离子和氯离子,并且钠离子和氯离子均被水分子包围,形成水合钠离子和水合氯离子,从而破坏了钠离子和氯离子之间原有的静电作用力,变成了自由移动的水合钠离子和水合氯离子(见教材图1-10、图1-11)。
② NaCl溶液导电的原因是氯化钠固体溶于水时产生了自由移动的水合钠离子和水合氯离子。当在 NaCl溶液中插入电极并接通电源时,带正电荷的水合钠离子向电源的负极移动,带负电荷的水合氯离子向与电源正极相连的电极移动,因而NaCl溶液可以导电(见教材图1-12(1))。
任务二、阅读教材P16页第一自然段,观察图1-12,思考NaCl固体等加热至熔化为什么能导电,而蔗糖等固体加热至熔化却不能导电?
【答案要点】①当氯化钠固体受热时,随温度升高,离子的热运动加剧,直至脱离互相之间的束缚力,形成可以自由移动的钠离子和氯离子,插入电极并接通电源时,钠离子和氯离子就分别向电源的负极和正极定向移动,从而使体系导电(见教材图1-12(2))。
②蔗糖溶于水或受热熔化时不能导电是因为蔗糖是非电解质,在水溶液中或熔化状态时不能产生出自由移动的离子(见PPT图片)。
任务三、根据上面电解质导电的微观探析,思考电解质导电与离子有何关系,什么是电解质的电离?
【答案要点】①电离是电解质在水溶液中或熔融状态下,离解成自由移动离子的过程。电离过程可用电离方程式表示,且遵循质量守恒定律和电荷守恒规律。
②电解质导电的前提条件(原因)是电解质溶于水或熔融时,生成了自由移动的带电离子。
③电解质溶液的导电能力与溶液中离子的浓度及离子所带电荷多少有关,离子浓度越大,离子所带电荷越多,溶液导电能力越强。
【对应练习】1.下列物质中,含有自由移动的Cl-的是( )
A.KClO3溶液 B.CaCl2溶液
C.KCl晶体 D.液态氯化氢
【答案】B
【解析】A中KClO3电离出K+和ClOeq \\al(-,3);B中电离出Ca2+和Cl-;C中KCl不电离;D中HCl为液态不是溶液中,不电离。
2.下列说法中正确的是( )
A.金属铜、石墨碳棒、氯化钠晶体都能导电
B.电解质溶液和金属在外电场作用下,定向移动的粒子不同
C.电解质在水溶液中通电后才能发生电离,产生移动的离子
D.硫酸钡沉淀不能导电,所以它是非电解质
【答案】B
【解析】氯化钠晶体和硫酸钡沉淀都不能导电,但它们都是电解质;电解质溶于水时即可发生电离产生自由移动的离子,与是否通电无关。
活动二、电解质的电离方程式及书写
任务一、阅读教材P16页第二自然段,什么叫电离方程式?如何从电离的角度理解酸、碱、盐的本质?
【答案要点】①用化学符号来表示电解质电离过程的式子,叫作电离方程式。如NaCl在熔融状态下或水溶液中的电离过程可表示为:NaCl == Na+ + Cl—,这个式子就是氯化钠的电离方程式。
②酸、碱、盐的本质如下表:
任务二、讨论交流:联系酸、碱、盐的本质,请尝试写出HNO3、H3PO4、Ba(OH)2、NH3‧H2O、Na2SO4、Fe2(SO4)3、(NH4)2SO4的电离方程式。
【答案要点】HNO3==H++NO3-、H3PO4H++H2POeq \\al(-,4)、H2POeq \\al(-,4)H++HPOeq \\al(2-,4)、HPOeq \\al(2-,4)H++POeq \\al(3-,4)(注意:分步写,用“”号)
Ba(OH)2Ba2++2OH-、NH3‧H2ONH4++OH-
Na2SO4===2Na++SOeq \\al(2-,4)、Fe2(SO4)32Fe3++3SO42- 、(NH4)2SO42NH4+ + SO42-
任务三、归纳总结:书写电离方程式应注意哪些问题?
【答案要点】①左边是化学式,右边是阴阳离子,且酸电离出的阳离子只有氢离子,碱电离出的阴离子只有氢氧根离子,盐电离出金属阳离子(或铵根离子)和酸根离子。
②符合客观事实,不能随意书写离子符号,要注意正确标注离子所带的电荷种类及其数目。
③要遵循质量守恒(电离方程式左右两侧元素的种类、原子或原子团的个数相等)和电荷守恒(电离方程式右侧的正负电荷数相等,溶液呈电中性)。
④弱酸、弱碱、少部分盐(弱电解质)的电离用可逆符号,强酸、强碱、大部分盐(强电解质)用等号。且多元弱酸分步写,多元弱碱一步写。
【对应练习】1.下列在水溶液中的电离方程式,错误的是( )
A.Na2CO3===2Na++COeq \\al(2-,3) B.H2SO4===2H++SOeq \\al(2-,4)
C.NaHCO3===Na++H++COeq \\al(2-,3) D.NaHSO4===Na++H++SOeq \\al(2-,4)
【答案】C
【解析】碳酸钠、硫酸为强电解质,完全电离,A、B两项正确;碳酸氢钠为强电解质,完全电离,HCOeq \\al(-,3)为弱酸的酸式酸根,不能分开,电离方程式为NaHCO3===Na++HCOeq \\al(-,3),C错误;硫酸氢钠在水溶液中完全电离生成Na+、H+和SOeq \\al(2-,4),D正确。
2.下列物质在指定条件下电离方程式正确的是( )
A.Na2CO3溶于水:Na2CO3===Naeq \\al(2+,2)+COeq \\al(2-,3)
B.Fe(OH)3部分溶与水电离:Fe(OH)3===Fe3++3OH-
C.NaHS溶于水HS-的电离:HS-+H2OH2S+OH-
D.NaHSO4加热熔化:NaHSO4===Na++HSOeq \\al(-,4)
【答案】D
【解析】A项中正确的电离方程式为Na2CO3===2Na++COeq \\al(2-,3);B项中Fe(OH)3是弱碱,正确的电离方程式为Fe(OH)3Fe3++3OH-;C项中HS-的电离方程式为HS-H++S2-。
【课后巩固】1.(易)教材作业:P20页练习1、2、5
2.(易)下列各组物质,前者属于电解质,后者属于非电解质的是( )
A.NaCl晶体、BaSO4B.铜、二氧化硫
C.液态的醋酸、酒精D.熔融的KNO3、硫酸溶液
【答案】C
【解析】A.NaCl溶液是混合物,既不是电解质也不是非电解质;硫酸钡属于电解质,故A错误;B.铜是单质,既不是电解质也不是非电解质;二氧化硫属于非电解质,故B错误;C.液态的醋酸的水溶液能导电,属于电解质;酒精在水溶液中和熔融状态下均不能导电,属于非电解质,故C正确;D.熔融的KNO3属于电解质;硫酸溶液是混合物,既不是电解质也不是非电解质,故D错误;故选C。
3.(中)对电解质概念理解正确的是( )
A.在水溶液或熔融状态下能导电的物质
B.凡在水中能生成离子而能导电的物质
C.氧化钠溶于水能生成钠离子和氢氧根离子,尽管氧化钠是化合物,其水溶液能导电,但溶液中的氢氧根离子并非氧化钠本身电离,因而氧化钠是非电解质
D.在水溶液里或熔融状态下本身能电离出阳离子和阴离子而能导电的化合物
【答案】D
【解析】A选项中未说明该物质是化合物还是单质;B选项未说明在水中生成的离子是化合物本身产生的,还是该物质与水反应后生成的新物质产生的,故不能作为判断电解质的依据;C选项氧化钠属于离子化合物,本身就是由离子构成的,在熔融状态下能导电,因此,氧化钠是电解质。
4.(中)下列关于化合物、单质、混合物、电解质和非电解质的正确组合是( )
【答案】C
【解析】冰水混合物的成分仍然是水,是纯净物,A项错误;胆矾是CuSO4·5H2O,是纯净物,氯气是单质,不是电解质,也不是非电解质,B项错误;空气是混合物,小苏打是碳酸氢钠,属于纯净物,硫酸钡是电解质,D项错误。
5.(中)下列说法正确的一组是( )
①难溶于水的盐(CaCO3、BaSO4等)都是非电解质
②不是电解质的物质一定是非电解质
③强酸溶液中氢离子浓度一定大于弱酸溶液中氢离子浓度
④电解质溶液导电的原因是溶液中有自由移动的阴离子和阳离子
⑤熔融的电解质都能导电
A.①③⑤⑥ B.②④⑤
C.只有④ D.只有⑤
【答案】C
【解析】CaCO3、BaSO4虽难溶于水,但它们是电解质,故①错误;单质既不是电解质,也不是非电解质,故②错误;熔融的H2SO4不能导电,故⑤错误。
6.(难)NaCl是我们生活中必不可少的物质。将NaCl固体溶于水,溶解过程如图所示,下列说法正确的是( )
A.该过程发生了分解反应
B.离子从固体表面脱离后不会再回到固体表面
C.水合Na+的图示不科学
D.NaCl溶于水后发生了电离,是在通电条件下进行的
【答案】C
【解析】A.该过程只有化学键的断裂,并没有新化学键的形成,不属于化学变化,更不是分解反应,故A错误;B.该过程中存在两个过程:一方面在水分子作用下钠离子和氯离子脱离氯化钠的表面溶入水中,另一方面溶液中钠离子和氯离子受氯化钠表面阴、阳离子的吸引回到氯化钠的表面,最终会出现动态平衡NaCl(s)⇌Na+(aq)+Cl-(aq),离子从固体表面脱离后会回到固体表面,故B错误;C.钠离子带正电荷,形成水合离子时应该是水中带负电的氧原子靠近钠离子,即图示错误,故C正确;D.NaCl溶于水后在水分子的作用下离子键断裂,形成水合离子,并不需要通电,故D错误;故答案为C。
7.(中)依据下列实验事实,所得结论正确的是( )
【答案】D
【解析】电解质是指在水溶液或熔融条件下能导电的化合物。A.铜丝能导电,但铜为单质,不是电解质,故A错误; B.干燥NaCl固体不导电,是由于钠离子和氯离子不能自由移动,故B错误;C.NaCl溶于水能导电,是由于NaCl在水分子作用下发生电离,故C错误;D.熔融NaCl能导电,且NaCl是化合物,所以NaCl是电解质,故D正确;故答案为D。
8.(中)现有中学化学中常见的八种物质:
①固体氢氧化钡 ②石墨碳棒 ③纯醋酸 ④液态氯化氢 ⑤硫酸氢钾固体 ⑥熔融氯化钠 ⑦蔗糖 ⑧碳酸钠粉末
请用序号填空:
(1)上述状态下可导电的是________,属于非电解质的是________。
(2)属于酸的是________,属于碱的是________,属于盐的是________。
(3)写出①④⑤⑧在水溶液中的电离方程式:
①_____________________________________________________________________;
④_____________________________________________________________________;
⑤_____________________________________________________________________;
⑧_____________________________________________________________________。
【答案】 (1)②⑥ ⑦ (2)③④ ① ⑤⑥⑧
(3) ①Ba(OH)2===Ba2++2OH- ④HCl=== H++Cl-
⑤KHSO4===K++H++SOeq \\al(2-,4) ⑧Na2CO3===2Na++COeq \\al(2-,3)
实验步骤
实验内容
实验现象
实验结论
步骤一
向三个烧杯中分别加入硝酸钾固体、氯化钠固体和蒸馏水。按照课本中的图示连接装置,将石墨电极伸入到烧杯中,观察小灯泡是否发光。
灯泡都不发光
硝酸钾固体、氯化钠固体、★蒸馏水都不导电
步骤二
将少量硝酸钾固体和氯化钠固体加入盛有水的烧杯中,搅拌使其完全溶解转化为相应的溶液,重复上述的导电性实验,观察小灯泡是否发光。
灯泡都能不发光
硝酸钾溶液、氯化钠溶液都导电
电离特征(本质)
实例
酸
电离时,生成的阳离子全部是氢离子的化合物
HCl = H+ + Cl-、H2SO4 = 2H+ + SO42-
★注意: H+半径很小,也可写成H3O+
盐酸、硫酸
碱
电离时生成的阴离子全部是氢氧根离子的化合物
NaOH = Na+ + OH-、KOH = K+ + OH-
氢氧化钠、氢氧化钾
盐
电离时能生成金属阳离子(或铵根离子)和酸根离子的化合物
NaCl= Na+ + Cl- 、NH4Cl = NH4+ + Cl-
氯化钠、氯化铵
化合物
单质
混合物
电解质
非电解质
A
烧碱
液态氧
冰水混合物
醋酸
二氧化硫
B
生石灰
白磷
胆矾
氧化铝
氯气
C
干冰
铁
氨水
石灰石
酒精
D
空气
氮气
小苏打
氯化铜
硫酸钡
选项
A
B
C
D
实验
铜丝能导电
干燥NaCl固体不导电
NaCl溶于水能导电
熔融NaCl能导电
结论
铜是电解质
NaCl固体中不含阴阳离子
NaCl在通电条件下发生电离
NaCl是电解质
化学第三节 化学键精品导学案及答案: 这是一份化学<a href="/hx/tb_c162000_t4/?tag_id=42" target="_blank">第三节 化学键精品导学案及答案</a>,共12页。学案主要包含了学习目标,学习重点,学习难点,课前预习,课中探究,答案要点,对应训练,课后巩固等内容,欢迎下载使用。
人教版 (2019)第三节 化学键优质学案及答案: 这是一份人教版 (2019)<a href="/hx/tb_c162000_t4/?tag_id=42" target="_blank">第三节 化学键优质学案及答案</a>,共10页。学案主要包含了学习目标,学习重点,学习难点,课前预习,课中探究,答案要点,对应训练,课后巩固等内容,欢迎下载使用。
高中化学人教版 (2019)必修 第一册第三章 铁 金属材料第一节 铁及其化合物优质导学案及答案: 这是一份高中化学人教版 (2019)必修 第一册<a href="/hx/tb_c161989_t4/?tag_id=42" target="_blank">第三章 铁 金属材料第一节 铁及其化合物优质导学案及答案</a>,共11页。学案主要包含了学习目标,学习重点,学习难点,课前预习,课中探究,答案要点,对应训练,课后巩固等内容,欢迎下载使用。

