初中科学浙教版七年级上册第6节 物种的多样性一课一练
展开一、单细胞生物
(一)概述
在自然界中,有些用肉眼很难看见的生物,个体微小,全部生命活动在一个细胞内完成,这样的生物属于单细胞生物,如衣藻、草履虫、变形虫、酵母菌、各种细菌等。单细胞生物既是个细胞,也是一个完整的生物体,它们具备了生命的基本特征,如摄食、排出废物、能运动、能对环境变化产生反应、能生长和繁殖、具有遗传变异现象等。
(二)衣藻
(1)生活环境:生活在淡水中,它的大量繁殖常使池水变绿。
(2)形态结构:衣藻是一种单细胞藻类,细胞呈球形或卵形,由细胞壁、细胞膜、细胞质和细胞核等构成,细胞质中有一个大型杯状的叶绿体,还具有鞭毛和眼点等结构。
衣藻依靠眼点的感光、鞭毛的游动,可以到有光照及其他适宜的环境中进行光合作用,制造有机物维持自己的生活。
(三)草履虫
(1)形态:草履虫是一种单细胞的动物,身体呈圆筒形,前端较圆,中后部较宽,后端较尖,在显微镜下看很像一只倒放着的草鞋,所以被称为草履虫。
(2)生活环境:草履虫生活在淡水中,一般在池沼、小河沟中都可以采集到。
(3)草履虫的结构及其生命活动
二、多细胞生物
(一)概述
衣藻、草履虫等由于只由一个细胞构成,我们用肉眼很难看到。我们肉眼能见的动物和植物个体,一般都是由许多细胞构成的。这些生物属于多细胞生物。我们生活中常见的动物和植物,大多数属于多细胞生物。
(二)各种各样的多细胞生物
种类繁多的多细胞生物,在我们的周围形成了丰富多彩的生物世界。
(1)无根、茎、叶分化的植物:多细胞藻类。
(2)最早出现的陆生植物:苔藓植物。
(3)最高等的植物:被子植物。
(4)最简单的多细胞动物:海绵动物。
(5)种类最多的动物:昆虫。
(6)最高等的动物:哺乳动物。
三、生物物种的多样性
(一)地球上具有种类繁多的生物
到目前为止,有文字记载的生物种类已超过175万。地球上还有许许多多的生物没有被发现,生物到底有多少种,很难确切地统计出来。但是,目前已知的物种数就足以说明生物物种是极其丰富的。
种类繁多的生物,形态各异,遍布地球的每个角落。从幼嫩的小草到参天的大树,从水中的游鱼到天上的飞鸟,从肉眼看不见的细菌和病毒到庞大的蓝鲸和大象,从栽培作物、驯养动物到人类自身,都可以感受到种类繁多、多姿多彩的生物世界。
(二)不同地区的生物物种多样性是不同的
地球上生物物种多样性复杂程度较高的区域都位于温暖地带,如热带雨林、珊瑚礁、大型热带湖泊等。
(三)我国具有丰富的物种资源,有许多稀有的动物和植物种类
如扬子鳄朱鹦、大熊猫是我国的珍稀动物;银杉、银杏、珙桐是我国的珍稀植物。
四、物种多样性的保护
(一)任何一种生物的存在都是有意义的
自然界中的生物之间存在着密切的关系。例如,蜜蜂在桃花上采蜜,它们在获得食物的同时,也为桃树传播了花粉。如果因为某种因素,桃树周围的蜜蜂大量死亡,可能就会影响到桃树的繁殖。
生物之间有着千丝万缕的联系,一种生物的任何变化都会影响到与它相关的其他生物。无论哪一种生 物的灭绝或增加都会影响到其他生物,进而影响整个生态系统,严重的还会导致生态平衡的破坏。因此,任何一种生物的存在都是有意义的。
(二)在相对稳定的环境中,生物种类一般也较为稳定
在相对稳定的环境中,生物的种类以极慢的速度变化和发展着,一些新的物种会不断诞生,一些物种会逐渐灭绝。总的来说,生物种类直可以保持一个相对稳定的状态。
(三)人类的影响使物种灭绝速度加快
随着人类对自然环境影响力的增强,此生物赖以生存的环境遭到了人为的破坏,从而加速了生物种类的灭绝。研究表明,大多数生物的灭绝都是丧失栖息地造成的。乱砍滥伐、随意开荒、无节制地排放污染物,都会使某些生物的生存空间大大缩小,生存条件急剧恶化。现在许多生物正处于濒临灭绝的危险之中
(四)物种多样性的保护
①建立自然保护区
为了保护自然资源,特别是为了保护珍稀生物资源和具有代表性的自然环境,国家划出了一定的保护区域,这样的地区叫作自然保护区。我国广东省的鼎湖山、吉林省的长白山、四川省的卧龙、贵州省的梵净山等多个自然保护区加入了联合国“人与生物圈”自然保护区网络。
②建造动物园和植物园
为了研究动物、植物和普及动物、植物的科学知识,人们还建造了许多向大众开放的动物园和植物园。
③保护生物从自身做起、从小事做起
穿山甲是一种哺乳动物,生活在草原和林地中,以蚂蚁和白蚁为食,对维护生态平衡有重要作用。但由于一些人有食用穿山甲的陋习,导致穿山甲遭到滥捕滥杀,如今亚洲的穿山甲已经濒临灭绝。为了保护穿山甲,保护环境,我们可以从自己做起,拒绝食用穿山甲,拒绝食用野生动物。我们每个人都从身边的事做起,一起保护生物,那么很多生物就能得以生存下去。
例1、对这幅“举家迁徙”的漫画的几点思考错误的是( ) A.栖息地的丧失导致生物多样性受到威胁
B.保护生物多样性的根本措施是建立自然保护区
C.保护生物实际上就是保护了生物的遗传物质
D.生态系统的多样性受到破坏,生物种类的多样性也会受影响
例2、小明绘制如图所示单细胞生物分类检索表,表中的甲、乙、丙、丁与下列四种单细胞生物相对应。其中丙对应的是( )
A.大肠杆菌 B.草履虫 C.衣藻 D.酵母菌
例3、根据如图所示生物,回答问题:
(1)它们都属于单细胞生物变形虫通过________与外界进行物质交换。
(2)草履虫与衣藻的根本区别是( )
A.是否会运动 B.个体大小
C.能否进行光合作用 D.是否生活在水中
1.不同的自然环境物种数量存在很大差异,下列自然环境中物种最稀少的是( )
A.热带雨林 B.热带湖泊 C.珊瑚礁 D.人工防护林
2.下列有关多细胞生物体的组织的产生、分布和功能的叙述中,正确的是( ) A.分布于动物和植物体表的组织都有保护作用,属于保护组织
B.在人体内担负运输养分和氧气等作用的是输导组织
C.人体内,自身能够发生运动的器官(如胃壁)一定含有肌肉组织
D.一只家鸽的四大组织,都是通过一个受精卵的分裂和分化形成的,并且各种组织细胞之间的染色体数目都有一定的差异
3.青藏铁路修建了如图所示的一些可让动物穿过的“通道”,这样做的优点是( )
①能减少铁路的建设投 ②能保障藏羚羊等珍稀野生动物的正常生活、自由迁徙和繁衍
③有利于维持生态平衡 ④有利于保护生物的多样性
A.①②③B.①③④C.①②④D.②③④
4.常见的生物都是由许多细胞构成的,生物圈中还有一些肉眼很难看见单细胞生物。下列关于单细胞生物的相关叙述错误的是( ) 。
A.整个身体由一个细胞构成 B.都能够独立完成生命活动
C.大多数生活在水域环境中 D.都是依靠纤毛运动的
5.2022年北京冬奥会吉祥物“冰墩墩”是以大熊猫为原型设计的。大熊猫在繁殖上具有_______、________的特点,大熊猫在地球上生存了至少 800万年,被誉为“活化石”,但目前大熊猫这个物种的数量急剧下降,造成大熊猫濒危的因素很多,例如它的食物结构单一,繁殖能力较弱等等,但最主要的原因是________。
6.在“观察草履虫”的实验中,请据图回答:
(1)用来观察草履虫的液滴应取自培养液的________。
(2)为了防止草履虫在镜下运动过快,你有什么好办法?________。
(3)盖上盖玻片后,用________倍显微镜观察草履虫。草履虫每天大约吃掉43 000个细菌,食物进入体内后,用________消化食物。
(4)为探究草履虫对外界刺激的反应,小明制作了如图2所示临时装片,你将发现草履虫_________。
A.从左向右运动 B.从右向左运动 C.不运动 D.ABC皆有可能
1.图中①②③④分别表示酵母菌、细菌、草履虫和衣藻,有关它们叙述不正确的是( )
A.它们都是单细胞生物
B.有细胞壁的是①②④,有成形细胞核的是①③④
C.①③是动物,②是细菌,④是植物
D.有叶绿体的是④,有伸缩泡的是③
2.如图是7种生物或结构分类归的示意图,下列说法错误的是( )
A.将除流感病毒以外的六种生物或结构归为A类的依据是细胞结构中都有成形的细胞核
B.将大肠杆菌、酵母菌、衣藻、草履虫归为B类的依据是它们都是单细胞生物
C.将衣藻和叶肉细胞归为C类的依据是细胞结构中都有叶绿体
D.叶肉细胞和人体口腔上皮细胞的细胞结构中都有细胞膜、细胞质和细胞核
3.下列生物中,能进行光合作用的是( )
4.下列属于单细胞生物的是( )
①酵母菌 ②蚯蚓 ③桃花 ④衣藻 ⑤眼虫 ⑥小白兔 ⑦草履虫 ⑧变形虫
A.①③④⑤⑥ B.①④⑤⑦⑧ C.②③⑤⑥⑧ D.①③⑤⑦⑧
5.下列有关生物多样性的叙述,错误的是( )
A.栖息地的破坏和丧失是生物多样性面临威胁的主要原因
B.就地保护是保护生物多样性的根本途径
C.外来物种的合理引进能丰富我国生物的遗传多样性
D.将荒山改造为桃园减少水土流失,体现了生物多样性的直接使用价值
6.下图为草履虫结构模式图,请据图回答:
(1)图中B为表膜,相当于细胞的 。
(2)图中标号A的名称是 ,结构与草履虫的 有关。
(3)草履虫的遗传物质储存在图中标号 所示的结构中。
(4)图中标号 所示的结构,能消化吸收食物。
(5)一个草履虫就是一个动物细胞,与洋葱鳞片叶表皮细胞相比,草履虫没有的细胞结构是
(填“细胞膜”“细胞质”“细胞核”或“细胞壁”),排出多余的水分和废物是通过图中标号 所示结构完成。
(6)草履虫结构简单,属于 生物。一只草履虫每天大约能够吞食43000个细菌,说明它对污水有一定的 作用。
7.一项研究显示了哺乳动物和鸟类受到威胁的原因,请分析下表数据,并回答下列问题:
(1)如果一个物种的所有个体都从地球上消失,那么这个物种将( )
A.灭绝 B.濒危 C.可再生 D.受到威胁
(2)哺乳动物受到威胁的主要原因是 。
(3)鸟类受到威胁的主要原因是 。
(4)从此表提供的信息,谈一谈我们应该怎样保护物种多样性。
参考答案
例1、C
【解析】1、漫画中主要表现的问题是植物被砍伐,鸟迁徙的内容。反映了人类破坏环境,破坏生态系统;
2、生物栖息地的丧失是生物多样性面临的主要威胁。
A:栖息地的丧失导致生物多样性受到威胁。由分析可知思考正确,A错误;
B:保护生物多样性根本措施是建立自然保护区。建立自然保护区能保护生物的栖息地,思考正确,B错误;
C:保护生物实际上就是保护了生物的遗传物质。漫画主要反映的是栖息地与生物多样性的关系,思考错误,C正确;
D:生态系统的多样性受到破坏,生物种类的多样性也会受影响。环境遭到破坏生态系统遭到破坏影响生物的多样性,思考正确,D错误。
例2、D
【解析】将特征不同的一群植物,用一分为二 方法,逐步对比排列。进行分类,可将自然界植物列成分类检索表称为二歧分类法。
A:大肠杆菌属于细菌没有细胞核,属于原生生物,在表中应归为甲;
B:草履虫有细胞核,但无细胞壁,在表中应归为乙;
C:衣藻有细胞核也有叶绿体,在表中应归为丁;
D:酵母菌有细胞核,有细胞壁,无叶绿体,在表中应归为丙。
例3、(1)细胞膜(2)C
【解析】在自然界中,有一些用肉眼很难看见的生物,个体微小,全部生命活动在一个细胞内完成,这些生物属于单细胞生物。衣藻、草履虫、变形虫、酵母菌、细菌等单细胞生物既是一个细胞,也是一个完整的生物体。它们具备了生命的基本特征,如摄食、排出废物、能运动、能对环境变化产生反应、能生长和繁殖、具有遗传变异现象等。
(1)变形虫的生命活动都在一个细胞内完成,而细胞膜具有具有控制细胞与外界环境之间物质交换的作用,所以变形虫通过细胞膜与外界进行物质交换。
(2)草履虫是单细胞动物,不能进行光合作用,要从外界摄取食物;衣藻是单细胞植物,能进行光合作用,所以草履虫与衣藻的根本区别是能否进行光合作用。
1.D
【解析】
热带雨林地区终年高温多雨,适合生物生存,生物种类十分丰富,是最具有生物多样性的地区;热带湖泊属于淡水生态系统,和海洋生态系统相似,生产者主要是水生藻类,消费者主要是其中的水生动物,物种丰富;珊瑚礁分布在海洋中,生产者主要是水生藻类,消费者主要是其中的水生动物,物种也较丰富;人工防护林中植物主要是单一的树种,生物种类较少,
2.C
【解析】1、动物有四大组织分别是:上皮组织、结缔组织、肌肉组织、神经组织。植物有五大组织分别是:保护组织、机械组织、分生组织、输导组织、营养组织;
2、器官是指由多种组织构成具有一定功能的结构;
3、细胞分化形成组织,细胞分化产生结构相似,形态和功能相同的细胞群,这些细胞群就形成了组织;
4、细胞分裂时会出现染色体,染色体复制后平均分配到两个子细胞中去,所以分裂后的细胞中染色体的数目与原细胞相同。分裂后的部分细胞会发生分化,形态和功能会发生变化,但染色体的数量不变。
【解答】A:分布于动物和植物体表的组织都有保护作用,属于保护组织,动物应该是上皮组织,A错误;
B:在人体内担负运输养分和氧气等作用的是输导组织,动物体内的称结缔组织,B错误;
C:人体内,自身能够发生运动的器官(如胃壁)一定含有肌肉组织,肌肉组织的作用是收缩舒张产生运动,说法正确,C正确;
D:一只家鸽的四大组织,都是通过一个受精卵的分裂和分化形成的,并且各种组织细胞之间的染色体数目都有一定的差异,同一生物的细胞中染色体的数量都是相同的,D错误。
3.D
【解析】
当经济利益与保护生物的多样性发生冲突时,我们以保护生物的多样性为主,如青藏铁路穿过可可西里等自然保护区的线路时采取绕避、设置安全通道等措施,这样做的意义是②有利于保护该自然保护区内的生物的栖息环境,进而保护了当地的野生动物,④有助于保护生物的多样性,③维持生态平衡,体现了人类的环境保护意识的增强。故D符合题意。
4.D
【解析】在自然界中,有一些用肉眼很难看见的生物,个体微小,全部生命活动在一个细胞内完成,这些生物属于单细胞生物。衣藻、草履虫、变形虫、细菌等都是单细胞生物。
单细胞生物整个身体由一个细胞构成,A叙述正确,不符合题意。
B、单细胞生物虽然身体只由一个细胞构成,但也能够完成各种生命活动,B叙述正确,不符合题意。
C、大多数单细胞生物生活在水域环境中,C叙述正确,不符合题意。
D、草履虫可依靠体表的纤毛运动,但不是所有的单细胞生物都有纤毛,D叙述错误
5.胎生、哺乳 哺乳、胎生 人类活动破坏了大熊猫的栖息地
【解析】
大熊猫属于脊椎动物中的哺乳动物,其生殖发育特有的特征是胎生、哺乳。
造成大熊猫濒危的因素很多,大熊猫的食物结构简单,繁殖能力很弱,但主要的原因是人类日常活动干扰和破坏了大熊猫的栖息地环境,使基因的多样性减少。从生物多样性的角度看,如果大熊猫灭绝,就意味着该物种所拥有的全部基因库在地球上全部消失。从长远看,必定会对生态系统的稳定性造成影响。
6.(1)上层(2)放几丝棉花纤维(3)低;食物泡(4)A
【解析】观察草履虫时应从草履虫培养液的表层吸一滴培养液,因为表层氧气充足。将培养液滴在载玻片上,盖上盖玻片,在低倍显微镜下观察草履虫。如果草履虫运动过快,可以先在载玻片的培养液的液滴上放上几丝棉花纤维。草履虫用口沟摄取食物,用食物泡消化食物。 (1)用来观察草履虫的液滴应取自培养液的上层。
(2)为了防止草履虫在镜下运动过快,可以先在载玻片的培养液的液滴上放上几丝棉花纤维。
(3)盖上盖玻片后,用低倍显微镜观察草履虫。草履虫用食物泡消化摄入体内的食物。
(4)草履虫是单细胞生物,能对外界刺激做出反应。食盐对于草履虫来说是有害刺激,因而草履虫会从左边向右边的清水运动。
1.C
【解析】
A、酵母菌、细菌、草履虫和衣藻只由一个细胞构成,都属于单细胞生物,正确。
B、①酵母菌,②细菌,④衣藻有细胞壁;③草履虫没有细胞壁;①③④都有成形细胞核,②是细菌,没有成形的细胞核,正确。
C、③草履虫是动物,①是真菌,②是细菌,④衣藻是植物,错误。
D、④衣藻内有叶绿体,通过光合作用制造有机物,有伸缩泡的是③草履虫,正确。
2.A
【解析】细胞膜、细胞质、细胞核是细胞的基本结构,植物细胞还有细胞壁、叶绿体等结构。细菌、酵母菌、衣藻、草履虫等生物的个体微小,全部生命活动在一个细胞内完成,都属于单细胞生物。细菌与动植物、真菌细胞的区别是:细菌没有成形的细胞核,属于原核生物。 A、大肠杆菌是细菌,没有成形的细胞核,A说法错误,符合题意。
B、大肠杆菌属于细菌,它和酵母菌、衣藻、草履虫都属于单细胞生物,B说法正确,不符合题意。
C、衣藻属于植物,它和叶肉细胞中都有叶绿体,C说法正确,不符合题意。
D、叶肉细胞和人体口腔上皮细胞的细胞结构中都细胞膜、细胞质和细胞核,D说法正确,不符合题意。
3.C
【解析】绿色植物通过叶绿体,利用光能,把二氧化碳和水转化成储存着能量的有机物,并且释放出氧气的过程叫做光合作用;绿色植物利用自己制造的有机物维持生活,这样的营养方式叫做自养;光合作用的场所是叶绿体。据此解答。
【分析】掌握光合作用的概念是解题的关键。
【详解】草履虫和变形虫属于动物,酵母菌属于真菌,它们的细胞内没有叶绿体,因此不能进行光合作用,只能以现成的有机物来维持生活,营养方式是异养;衣藻属于植物,细胞内含有叶绿体,能够进行光合作用,营养方式是自养。故选:C
4.B
【解析】单细胞生物整个的身体由一个细胞构成,据此解答。
【分析】解答此题的关键是明确单细胞生物只由一个细胞构成,掌握常见的单细胞的例子。
【详解】酵母菌属于真菌,是单细胞生物,整个身体由一个细胞构成。蚯蚓是环节动物,属于多细胞生物。桃花是被子植物,属于多细胞生物。衣藻属于单细胞藻类植物,整个身体由一个细胞构成。眼虫属于单细胞生物,整个身体由一个细胞构成。小白兔是哺乳动物,属于多细胞生物。草履虫的整个身体由一个细胞构成,属于单细胞生物。变形虫也是单细胞动物。可见B符合题意。故选:B
5.D
【解析】地球上所有动物、植物和微生物所拥有的基因以及各种各样的生态系统共同构成了生物多样性。它通常包括遗传多样性、物种多样性和生态系统多样性三个层次。生物多样性是人类生存的基石。为了保护生物的多样性,人们采取了就地保护建立自然保护区、迁地保护、制定和完善相关法律和文件等措施。
A、随着人类对自然环境影响力的增强,一些生物赖以生存的环境遭到了人为的破坏,栖息地的破坏和丧失是生物多样性面临威胁的主要原因,A叙述正确,不符合题意。
B、就地保护建立自然保护区是保护生物多样性的根本途径,B叙述正确,不符合题意。
C、基因多样性决定物种多样性,外来物种的合理引用能丰富我国生物的遗传多样性,C叙述正确,不符合题意。
D、生物多样性的直接价值是对人类有使用、药用、和工业原料等实用意义,以及有旅游观赏、科学研究和文学艺术创作等非实用意义的价值,间接价值是对生态系统起重要调节作用的价值,将荒山改造为桃园减少水土流失,体现了生物多样性的间接使用价值,D叙述错误,符合题意。
6.(1)细胞膜;(2)纤毛;运动(3)D; (4)C ;(5)细胞壁;E ;(6)单细胞; 净化
7.(1) A;(2)偷猎、栖息地丧失;(3)栖息地丧失;(4)严禁偷猎;建立自然保护区;谨慎引入外来物种(合理即可)。
【解析】生物多样性面临威胁是各种因素综合作用的结果,人口的快速增长、人们向自然环境索取的资源越来越多,是生物多样性面临威胁的根本原因。生物多样性面临威胁的原因主要包括以下四个方面:(1)栖息地的破坏或丧失是导致生物多样性面临威胁的主要原因。(2)掠夺式的开发和利用:乱砍滥伐,乱捕滥杀。(3)环境污染。(4)外来生物入侵。
【分析】充分利用题中相关信息,并结合所学知识解题是阅读题的常用解题方法。
【详解】(1)如果一个物种的所有个体都从地球上消失,那么这个物种将灭绝;(2)从表中可以看出哺乳动物受威胁的原因有:栖息地的丧失占32%、偷猎占31%、外来物种入侵17%、其他原因占20%,因此表明哺乳动物受威胁的主要原因是栖息地的丧失和偷猎共约占威胁原因的63%;(3)鸟类减少的原因:偷猎使鸟类减少,占威胁鸟类生存原因的20%;栖息地的丧失使鸟类减少,占威胁鸟类生存原因的60%;外来物种使鸟类减少,占威胁鸟类生存原因的12%;其他原因使鸟类减少,占威胁鸟类生存原因的8%.表明威胁鸟类生存的主要原因是栖息地的丧失约占威胁原因的60%.原因是:鸟类的筑巢、孵卵、育雏对环境的依赖性较大,同时鸟类会飞行,不易被猎杀。(3)保护生物多样性的措施有:保护生物的生存环境;保护生物栖息地不被破坏;建立自然保护区;迁地保护;设立科研机构,进行人工繁殖;加大保护宣传力度;制定法律等(只要回答合理亦可)。故答案为:(1) A;(2)偷猎、栖息地丧失;(3)栖息地丧失;(4)严禁偷猎;建立自然保护区;谨慎引入外来物种(合理即可)。
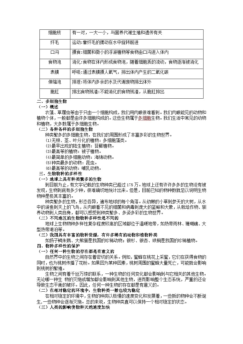
结构
生命活动
细胞核
有一对,一大一小,与营养代谢生殖和遗传有关
纤毛
运动:靠纤毛的摆动在水中旋转前进
口沟
摄食:细菌和微小的浮游植物等食物由口沟进入体内
食物泡
消化:食物在体内形成食物泡,随着细胞质的流动,食物逐渐被消化
表膜
呼吸:通过表膜摄人氧气,排出体内产生的二氧化碳
伸缩泡
排泄:将体内多余的水及代谢废物排出体外
胞肛
排出食物残渣:不能消化的食物残渣,从胞肛排出
原因
偷猎
栖息地丧失
外来物种
其他原因
哺乳动物
31%
32%
17%
20%
鸟类
20%
601%
12%
8%
浙教版科学上学期八年级“冲刺重高”讲义(十五):风和降水、天气预报: 这是一份浙教版科学上学期八年级“冲刺重高”讲义(十五):风和降水、天气预报,共13页。试卷主要包含了空气的湿度,降水,获得天气预报的信息,天气图等内容,欢迎下载使用。
浙教版七年级上册第6节 物种的多样性练习题: 这是一份浙教版七年级上册<a href="/kx/tb_c76849_t7/?tag_id=28" target="_blank">第6节 物种的多样性练习题</a>,共42页。
初中浙教版第2章 观察生物第6节 物种的多样性课堂检测: 这是一份初中浙教版第2章 观察生物第6节 物种的多样性课堂检测,共10页。试卷主要包含了6物种的多样性答案解析等内容,欢迎下载使用。

