【暑假衔接】人教版初中物理九年级(八升九)暑假自学讲练 14 电阻(原卷版+解析版)
展开1.电阻定义:物理学中,用电阻来表示导体对电流的阻碍作用的大小。符号是R。
(1)在电路中的符号:。
(2)单位
① 在国际单位制中,电阻的单位是欧姆,简称欧,用字母Ω表示。
② 比欧姆大的单位有千欧(kΩ)、兆欧(MΩ)等。
1MΩ=1 000kΩ 1kΩ=1 000Ω
2.探究电阻大小的影响因素(控制变量法):
① 导体的材料:在其他条件都相同时,导体材料不同,导体的电阻一般不同。
常见导体的电阻率从小到大排列,分别是:银、铜、铝、钨、铁、锰铜合金、镍铬合金等。
② 导体的长度:在其他条件都相同时,导体越长,电阻越大;
③ 导体的横截面积::在其他条件都相同时,导体的横截面积越小,电阻越大;
④ 导体的温度:导体的电阻与导体的温度有关。对大多数导体来说,温度越高,电阻越大。只有极少数导体电阻随温度的升高而减小。(例如玻璃)
⑤ 导体的电阻是导体本身的一种性质,它的大小决定于导体的材料(电阻率ρ)、长度(L)和横截面积(S),还与温度有关。与导体是否连入电路、是否通电,及它的电流、电压等因素无关。
考点1:电阻
【例1】关于导体电阻的正确说法是( )
A. 因为导体电阻表示导体对电流的阻碍作用,所以导体中没有电流通过时,导体的电阻为零
B. 导体两端电压越大,电流也越大,所以导体电阻随电压的增加而变小
C. 导体电阻是导体阻碍电流的性质,它的大小跟电压、电流强度的大小都没有关系
D. 导体两端电压越大,电流也越大,所以导体电阻随电压的增加而变大
【例2】一根铝导线的电阻为R,现在要使它接入电路中后电阻大于R,可采取的措施有( )
A.将这根导线拉长后接入电路
B.将这根导线对折后接入电路
C.减小这根导线两端的电压或者增大通过它的电流
D.增大这根导线两端的电压或者减小通过它的电流
【变式训练】
【变式1】关于导体的电阻,下列说法正确的是 ( )
A.导体的电阻与通过导体的电流成反比
B.导体的电阻与导体两端的电压成正比
C.导体的电阻与电流、电压大小无关
D.导体两端电压为零时,导体的电阻也为零
【变式2】关于导体的电阻,下列说法正确的是( )
A.加在导体两端的电压越高,导体的电阻越大
B.通过导体的电流越小,导体的电阻越大
C.导体两端的电压为0V时,导体的电阻为0Ω
D.导体的电阻与电压和电流无关
【变式3】如图所示,AB和BC是由同种材料制成的长度相同、横截面积不同的两段导体,将它们串联后
连入电路中。比较通过它们的电流的大小,有( )
A.AB段电阻大,电流小
B.BC段电阻大,电流大
C.AB段电阻大,电流与BC段相等
D.BC段电阻大,电流与AB段相等
【变式4】电阻两端的电压为0时,电阻 (选填“等于”或“不等于”)0。
考点2:电阻的影响因素实验探究
【例3】在探究影响导体电阻大小的因素时,小明作出了如下猜想:导体的电阻可能与
①导体的长度有关;②导体的横截面积有关;③导体的材料有关.
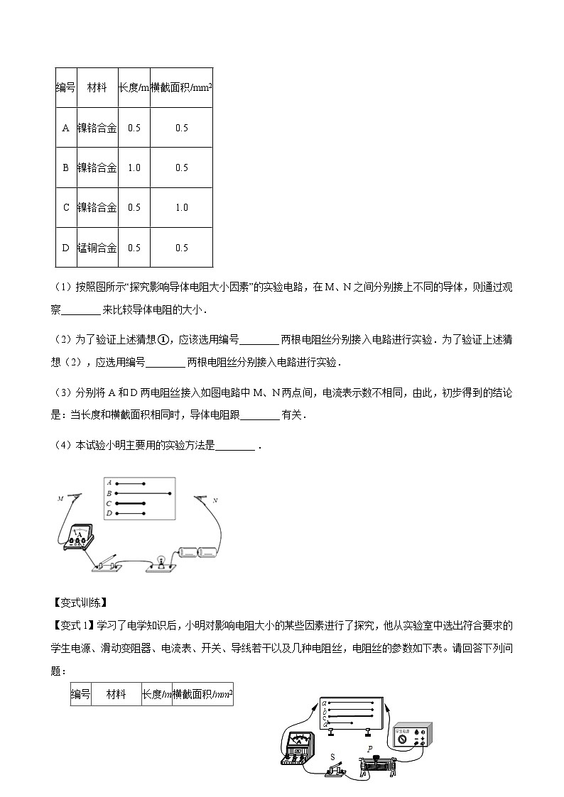
实验室提供了4根电阻丝,其规格、材料如表所示.
(1)按照图所示“探究影响导体电阻大小因素”的实验电路,在M、N之间分别接上不同的导体,则通过观察________ 来比较导体电阻的大小.
(2)为了验证上述猜想①,应该选用编号________ 两根电阻丝分别接入电路进行实验.为了验证上述猜想(2),应选用编号________ 两根电阻丝分别接入电路进行实验.
(3)分别将A和D两电阻丝接入如图电路中M、N两点间,电流表示数不相同,由此,初步得到的结论是:当长度和横截面积相同时,导体电阻跟________ 有关.
(4)本试验小明主要用的实验方法是________ .
【变式训练】
【变式1】学习了电学知识后,小明对影响电阻大小的某些因素进行了探究,他从实验室中选出符合要求的学生电源、滑动变阻器、电流表、开关、导线若干以及几种电阻丝,电阻丝的参数如下表。请回答下列问题:
(1)选用电阻丝a、b分别接入电路中,是为了探究电阻大小跟导体的______是否有关。
(2)要探究电阻大小跟导体的横截面积是否有关,应选用______电阻丝分别接入电路中。
(3)除了上述影响导体电阻大小的因素外,导体电阻还可能跟______和温度有关。
(4)该探究实验中应用的实验方法有______和______。(选填字母)
A.等效替代法 B.转换法 C.放大法 D.控制变量法。
【变式2】如图所示是某实验小组设计的探究影响导体电阻大小因素的实验电路。表中给出了A、B、C、D
四种导体的长度、横截面积以及材料种类。
(1)实验中,通过观察电流表的示数可以判断接入电路中导体的 大小。
(2)分别将A和C两导体接入电路进行实验,发现接入C导体时,电流表的示数比接入A导体时更大,说明导体的电阻与导体的 有关。
(3)通过对 导体进行实验,可探究电阻的大小与长度的关系。
【变式3】在“探究影响电阻大小因素”的实验中,同学们作出了如下猜想:
①导体的电阻与导体的长度有关;
②导体的电阻与导体的 有关;
③导体的电阻与导体的材料有关;
④导体的电阻与导体的温度有关。
实验中使用4根电阻丝,其规格、材料如表所示。
(1)图甲所示的电路中是通过观察 来比较电阻的大小,此过程用到的研究方法是转换法;
(2)分别将 (填编号)两根合金丝接入电路,可初步探究出的结论是:导体的材料、长度相同时,横截面积越小,电阻越大;
(3)分别将C、D两根合金丝接入电路,可初步探究出的结论是 ;
(4)为了进一步探究电阻是否受温度的影响,按图乙所示。接通电路后,用酒精灯给电阻丝缓慢加热,观察加热前后电流表的示数,发现示数变小了,由此现象可得出结论: 。
一、选择题
1.下列材料的电阻值,按从小到大排列的是( )
A.超导体、绝缘体、半导体、导体
B.绝缘体、半导体、导体、超导体
C.超导体、导体、半导体、绝缘体
D.绝缘体、超导体、半导体、导体
2.关于导体的电阻,下列说法正确的是( )
A.加在导体两端的电压越高,导体的电阻越大
B.通过导体的电流越小,导体的电阻越大
C.导体的电阻与导体两端的电压和通过的电流无关
D.导体的电阻只由导体材料和长度决定
3.下列关于电阻的说法错误的是( )
A.导体的电阻都随温度的升高而增大
B.当导体中的电流为零时,导体的电阻不为零
C.架设输电线用铝线而不用铁线,是因为长度相同、横截面积相同的铝线比铁线电阻小
D.一段导体无论是否有电流通过,它的电阻总是存在的
4.用如图所示电路探究“影响电阻大小的因素”实验时,下列说法不正确的是( )
A.电路中根据电流表的示数判断电阻大小
B.该电路中两段镍锦合金丝的横截面积相同
C.该电路探究导体的电阻大小与导体长度的关系
D.该电路探究导体的电阻大小与导体横截面积的关系
5.小敏在“探究电阻的大小与什么因素有关”的实验中,先将一根电阻丝的一半接入电路,再将整根电阻丝对折后接入原电路,她探究的影响电阻大小的因素是( )
A.长度B.材料C.温度D.横截面积
6.把甲、乙两段电阻线分别接在相同的电路中,甲线中电流小于乙线中的电流,忽略温度的影响,下列判断中正确的是( )
A.当它们的材料、粗细都相同时,甲线短、乙线长
B.当它们的材料、长度都相同时,甲线粗、乙线细
C.甲、乙两电阻线的材料、长短、粗细不可能完全相同
D.当它们的长度、粗细都相同时,两线的材料一定相同
7.在“探究影响导体电阻大小的因素”实验中,某同学采用了如图所示的实验器材和若干导线,AB、CD、GH为三根长度、粗细均相同的镍铬合金导线。下列说法正确的是( )
A.分别测量了一根,两根、三根导线并联后的电流,可以探究导体电阻与导体横截面积的关系
B.无法探究导体电阻与导体长度的关系
C.若在EF间加入一根与上面三根镍铬合金丝长度相同,粗细不同的铜导线,可以探究导体电阻与导体材料的关系
D.为实验的方便和快捷,在更换导体时,可以不断开开关、保持开关一直闭合
8.小明用如图所示实验装置“探究影响电阻大小的因素”,a、b为长度一样的镍铬合金,b比a横截面积大,关于此实验,下列说法正确的是( )
A.断开开关,镍铬合金丝a和b依然有电阻
B.利用此装置只能探究导体电阻大小和导体横截面积的关系
C.为了准确比较两条合金丝的电阻,可以在电路中串联一个电压表
D.用夹子分别将a、b接入电路,接入a时小灯泡更亮
9.如图所示,在一定温度下做“探究导体电阻大小与哪些因素有关”的实验,表格中给出了实验所用导体的情况.下列说法正确的是( )
A.选用 a、c进行对比实验,可以探究电阻大小与导体长度的关系
B.选用 b、d 进行对比实验,可以探究电阻大小与导体材料的关系
C.选用 b、d进行对比实验,可以探究电阻大小与导体横截面积的关系
D.选用 b、e进行对比实验,可以探究电阻大小与导体横截面积的关系
10.如图所示,将一个废旧日光灯的灯丝接入电路中,用酒精灯加热灯丝,观察到灯泡的亮度渐渐变暗,说明影响导体电阻大小的因素是( )
A.材料
B.长度
C.横截面积
D.温度
二、填空题
11.导体的电阻是导体本身的一种属性,它的大小决定于导体的材料、 和横截面积,此外,其电阻大小还与 有关。
12.如图所示电路,闭合开关,用酒精灯加热用细铁丝绕制的线圈,写出你将会看到什么现象并解释: 。
13.将碳棒AB接到如图所示的电路中,闭合开关后,灯泡发光,说明碳棒是 ,接着用酒精灯给碳棒加热,发现灯泡的亮度变亮,说明碳棒的电阻随温度的升高而 ;如果想增加电路中的电阻,碳棒应 (选择“加长”或“缩短”)。
14.如图所示,用A、B两个金属夹子夹住一段铅笔芯,当闭合开关后,小灯泡亮,说明铅笔芯是 ;固定夹子A,左右移动夹子B,小灯泡的亮度会随着变化,说明铅笔芯电阻大小跟 有关。
15.如图,长度相同的镍铬合金丝A比镍铬合金丝B细得多,如果镍铬合金丝A和B的电阻分别为RA和RB,则有RA RB;镍铬合金丝A和B连入电路,闭合开关S,此时通过它们的电流分别为IA和IB,则有IA IB。(选填“>”、“=”或“<”)
16.如图甲所示是“探究影响导体电阻大小的因素”的实验电路。图乙是一组合金丝,其中a为锰铜丝,b、c、d是镍铬合金丝;a、d长度粗细相同,b、c长度相同粗细不同,c、d长度不同粗细相同。则在此实验中,探究长度因素用 丝(填编号、下同),探究材料因素用 丝,探究横截面积因素用 丝。
三、实验探究题
17.做“探究影响导体电阻大小的因素”实验时,所用4根电阻丝的材料和规格如表所示:
(1)实验所用电路如图所示,闭合开关后,在M、N之间分别接上不同导体,通过观察相关现象来比较导体电阻的大小。关于此电路,下列 (选填字母)是正确的。
A.电流表多余,观察灯泡的亮度即可判断导体电阻大小
B.灯泡多余,根据电流表示数即可判断导体电阻大小
C.灯泡和电流表同时使用更好,因为灯泡可以保护电路,防止烧坏电流表
(2)依次把M、N跟电阻丝C、D的两端连接,可以验证电阻与 的关系。
(3)选择编号为A、B的两根电阻丝,先后接入M、N间,观察到两次灯泡亮度差别不大,无法进行比较,有同学建议用电流表代替小灯泡进行实验,这一做法是错误的,请简析原因: 。
18.在探究“导体的电阻跟哪些因素有关”的问题时,老师引导同学们做了如图的实验:
(1)猜想:导体电阻可能与导体 、横截面积、 、 有关。
(2)实验时,同学们用图甲所示的实验装置分别把a、b、c、d四根金属丝接入电路A、B两点之间,探究情况如表:
选用 两根金属丝,可探究导体电阻跟导体横截面积的关系,得到的结论是:材料、长度 时,导体的横截面积 ,电阻 。
(3)如图乙的实验,可探究导体电阻与 的关系。
编号
材料
长度/m
横截面积/mm2
A
镍铬合金
0.5
0.5
B
镍铬合金
1.0
0.5
C
镍铬合金
0.5
1.0
D
锰铜合金
0.5
0.5
编号
材料
长度/m
横截面积/mm2
a
镍铬合金丝
1.0
0.1
b
锰铜合金丝
1.0
0.1
c
镍铬合金丝
1.0
0.2
d
镍铬合金丝
0.5
0.1
代号
长度(m)
横截面积(mm2)
材料
A
0.6
0.4
镍铬合金
B
1.0
0.4
镍铬合金
C
0.6
0.6
镍铬合金
D
0.6
0.6
锰铜
编号
材料
长度/m
横截面积/mm2
电流大小/A
A
锰铜合金
0.5
0.8
0.40
B
镍铬合金
0.5
0.8
0.32
C
镍铬合金
0.5
0.4
0.16
D
镍铬合金
1.0
0.4
0.08
导体代号
导体长度l/m
导体横截面积S/mm2
导体材料
A
1.0
3.2
锰铜
B
1.5
1.2
镍铬
C
1.0
0.8
锰铜
D
1.5
1.2
锰铜
e
0.5
1.2
镍铬
编号
材料
长度(m)
横截面积(mm2)
A
镍铬合金
0.25
2.0
B
锰铜合金
0.25
2.0
C
镍铬合金
0.25
1.0
D
镍铬合金
0.50
1.0
序号
材料
长度/m
横截面积/mm2
灯泡亮度
a
铜丝
1
1
较亮
b
镍铬合金丝
1
0.5
最暗
c
铜丝
1
0.5
较暗
d
铜丝
0.5
1
最亮
【暑假衔接】人教版初中物理九年级(八升九)暑假自学讲练 15 变阻器(原卷版+解析版): 这是一份【暑假衔接】人教版初中物理九年级(八升九)暑假自学讲练 15 变阻器(原卷版+解析版),文件包含暑假衔接人教版初中物理九年级八升九暑假自学讲练15变阻器原卷版docx、暑假衔接人教版初中物理九年级八升九暑假自学讲练15变阻器解析版docx等2份试卷配套教学资源,其中试卷共30页, 欢迎下载使用。
【暑假衔接】人教版初中物理九年级(八升九)暑假自学讲练 12 电压(原卷版+解析版): 这是一份【暑假衔接】人教版初中物理九年级(八升九)暑假自学讲练 12 电压(原卷版+解析版),文件包含暑假衔接人教版初中物理九年级八升九暑假自学讲练12电压原卷版docx、暑假衔接人教版初中物理九年级八升九暑假自学讲练12电压解析版docx等2份试卷配套教学资源,其中试卷共23页, 欢迎下载使用。
【暑假衔接】人教版初中物理九年级(八升九)暑假自学讲练 10 电流的测量(原卷版+解析版): 这是一份【暑假衔接】人教版初中物理九年级(八升九)暑假自学讲练 10 电流的测量(原卷版+解析版),文件包含暑假衔接人教版初中物理九年级八升九暑假自学讲练10电流的测量原卷版docx、暑假衔接人教版初中物理九年级八升九暑假自学讲练10电流的测量解析版docx等2份试卷配套教学资源,其中试卷共24页, 欢迎下载使用。

