初中物理人教版八年级上册第六章 质量和密度第1节 质量优秀ppt课件
展开(1)认识质量的初步概念和单位。(2)通过实验操作,学会天平的使用。(3)学会测量固体和液体的质量。
经历“质量是物体的属性”的探究过程,进一步领悟实验探究的基本思路和方法。
(1)在天平的实际操作过程中总结规律,熟悉使用方法。(2)通过阅读天平的使用说明书,培养学生阅读理解能力,养成良好的思考习惯。
(1)在探究“质量是物体的属性”中体会克服困难、解决问题、“发现”成功的喜悦。(2)通过天平使用的技能训练,培养学生严谨的科学态度与协作精神。
在载人飞船内,人处于“失重”状态.
2022年6月5日10时44分,搭载神舟十四号载人飞船的长征二号F遥十四运载火箭在酒泉卫星发射中心点火发射,发射取得圆满成功。航天员陈冬、刘洋、蔡旭哲依次进入天和核心舱。
是不是他们的质量也失去了?
一些商品的规格信息中,往往标有“净含量×××g(kg)”的字样,你知道其中的物理含义吗?
1.物体是由物质组成的
请同学们把玻璃杯、课本、试卷、铁钉子、铁锤、铁柜子、玻璃窗这些物体进行分类;说出根据什么理由来分类,分为几类?
分类情况如下:根据组成物体的材料相同进行分类。
铁锤含的铁比钉子含的铁多。不同物体含有的物质不同。
铁钉子与铁锤哪个含的铁多一些呢?由此以上你能得出什么呢?
大小相同的铁钉与铜钉所含的物质一样多吗?怎样比较?
大小相同的铁钉与铜钉所含的物质不一样多。在物理学中,用质量表示不同物体所含物质的多少。
①定义:物体所含物质的多少叫质量。物理量符号:m②单位:国际单位:千克(kg) 常用单位:吨(t)、克(g)、毫克(mg) 单位换算: 1 t =1 000 kg 1 kg=1 000 g 1 g=1 000 mg
国际千克原器又被称为“一千克标准物”,是指1889年经国际计量大会批准,作为千克单位标准物的砝码。
物理学中的质量与日常生活中说的“质量”的意义是否相同?
在日常生活中,人们常用 “质量”来表示工作的好坏、产品的优劣。
物理学中物体的质量指物体所含物质的多少。所以物理学中的质量与日常生活中说的“质量”的意义是完全不相同的。
【例题1】质量为4 500 mg的物体,它可能是( ) A.一只羊的质量 B.一块橡皮的质量 C.一本物理课本的质量 D.一只蚂蚁的质量
生活中你见过哪些测量物体质量的工具?
古埃及人很早就用“天平”粗略测量物质的多少了。
测量质量的工具很多,日常生活中常见的有杆秤、磅秤、案秤、电子秤、台秤;学校实验室、工厂化验室常用的有托盘天平、物理天平;近代比较精密的测量质量的仪器是电子天平。
生活中测质量的一些工具
实验室里常用的测量质量的工具
①用天平测量物体的质量时,不能超过天平的“称量”,即最大测量值;
1.使用天平的注意事项
②向右盘中加减砝码时,要用镊子,不能用手接触砝码,不能把砝码弄湿、弄脏; ③保持天平干燥、清洁,潮湿的物体和化学药品不能直接放到天平的托盘中,应使用烧杯或者白纸间接称量。
2.托盘天平的主要构造
①把天平放在水平台面上,把游码拨到横梁标尺左端的"0”刻线处。
②调节横梁两端的平衡螺母,使指针指在分度盘中央的刻度线处。(左偏右调,右偏左调)
如果最小砝码放进右盘后,天平横梁仍不平衡,可调节游码在横梁标尺上的位置,直到横梁恢复平衡。
④天平平衡时,右盘中砝码的总质量与游码所示质量之和,就等于所测物体的质量。
⑤把物体取下,用镊子把砝码放回砝码盒内,把游码拨回零刻度线处。
总结:托盘天平的使用方法:
①放 — 把天平放在水平桌面上;②拨 — 用镊子把游码拨到标尺左端的零刻度线处;③调 — 调节平衡螺母,使指针在分度盘的中央刻度线处;④测 —先估计物体的质量; 把物体放在左盘,用镊子按“先大后小”的顺序依次在右盘中试加砝码,若最小的砝码也不能使衡量平衡,需要调节游码在标尺上的位置,直到横梁恢复平衡。⑤读 — 右盘中砝码的总质量加上游码左端在标尺上所对的刻度值,就等于左盘中被测物体的质量。⑥收 —把物体取下,用镊子把砝码放回砝码盒内,把游码拨回零刻度线处。
视频演示——《托盘天平的构造及调节》
用天平测量固体和液体的质量
1.用天平称出橡皮、铅笔的质量
(1)调节天平平衡;(2)被测物体放左盘,砝码放右盘,移动游码,使天平平衡;(3)记录数据。
2.用天平称出小瓶中水的质量
(1)调节天平;(2)测量空烧杯质量m0;(3)将水倒入烧杯, 测量总质量m总;(4)被测水的质量m=m总− m0。
视频演示——《用托盘天平测量烧杯中水的质量》
【想一想】小华做实验需要22.5g的水,你如何才能做到两次测量之差刚好是所需要的水的质量呢?
先称量出烧杯的质量m1,要称取的水与烧杯的总质量就为m1+22.5g。在称量总质量前,可以在右盘中加入一个20g的砝码,游码移到标尺上2.5g刻度值处;然后在左盘容器中逐渐加水至天平横梁恢复平衡为止。(注意:当天平接近平衡时,改用胶头滴管进行吸取或添加少量的水).
电子天平精确度很高。对5×10-11千克大小的质量(相当于一个红细胞的质量)都能反映出来。
【例题2】在测量金属块质量的实验中,当天平平衡时,放在右盘中的砝码和标尺上游码的位置如图所示,则金属块的质量是( )A.32.5 g B.32.2 g C.32.1 g D.27.6 g
三、质量是物体的一种属性
探究实验一:物体的质量与形状的关系
实验器材:塑料瓶、托盘天平
结论:物体的质量与形状无关。
实验步骤: 用天平测量一个完整塑料瓶的质量,然后把塑料瓶剪碎,再用天平测出其质量,记入下表中。
实验器材:杯子、水、白糖、托盘天平等。
结论:物体的质量与物态无关
实验步骤:①称量一小杯水与一小匙白糖的总质量m1;②把白糖溶入水中后,再称糖水的总质量m2 ,记入下表中。
探究实验二:物体的质量与物态的关系
宇航员从太空返回地球时,位置变化,质量是否变化?
宇航员从太空返回地球时,位置变化,所含物质的多少没有改变,所以质量不改变。
质量是物体本身的一种固有属性,它不随物体的形状、物态和位置而改变 。
【例题3】下列情况中,铁块的质量会发生变化的是( ) A. 将它熔化成铁水 B. 将它轧成薄铁片 C. 将它切掉一个角 D. 将它从地球运到月球
质量是物体的一种属性,与物体的物态、形状和位置无关
①概念:物体中含有物质的多少叫做质量
②质量的单位:国际单位制:千克(kg) 常用单位:吨(t)、克(g)、毫克(mg)
单位换算:1 吨 = 103千克 = 106 克 = 109 毫克
①构造:横梁、平衡螺母、天平盘、分度盘、指针、砝码等
②调节:使用前调节平衡螺母,使用时加减砝码或移动游码
③读数:物体质量=砝码质量+游码指示的数值
1. 在下列数字的后面填上恰当的单位:一滴水的质量约为10 ;一个鸡蛋的质量约为50______;一本物理课本的质量约为200 ;一位同学的质量约为50 。
2.下列过程中,物体的质量发生变化的是( )A.粉笔写字后变短了 B.一块冰完全化成了水C.铁球压成铁饼 D.一块金牌从北京运往海南
3.质量相同的木块和铁块相比较( )A.因为木块的体积大些,所以所含物质较多 B.铁块较重,所以所含物质较多C.木块和铁块质量相同,所含物质的多少是一样的D.无法比较其物质含量的多少
4. 民间艺人把一个质量为50克的橡皮泥小狗眼中嵌入二个质量均为2克的小玻璃球作为小狗的眼球,这时小狗的质量为______克,若把它搬到展览馆,则该小狗的质量将______(选填“变大”、“不变”或“变小”)。
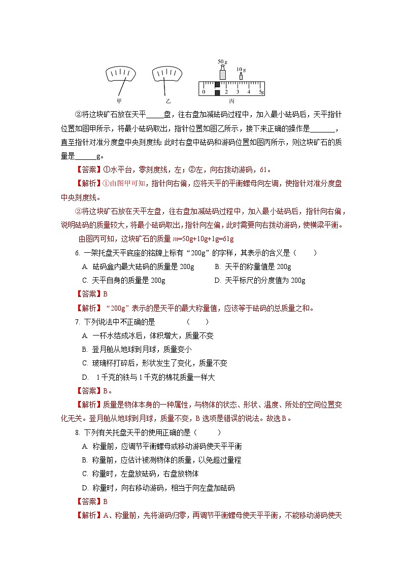
5.如图所示是小明测量物体质量的情景,明显的操作错误是:(1) ___________________。(2) ___________________。(3) ____________________________。
物体和砝码的位置放反了
6.用天平测小石块质量的实验中,有如下实验计划:①将游码移至标尺左端的“0”刻度线处;②将托盘天平放置在水平工作台面上;③在天平的左盘放入小石块;④调节平衡螺母,使天平横梁平衡;⑤用镊子在右盘中加减砝码,移动游码,使天平平衡;⑥正确读出砝码和游码的示数。正确的操作顺序是( )A.①②③④⑤⑥ B.②①④③⑤⑥ C.②③①④⑤⑥ D.③②①④⑤⑥
7.小丽和小华在练习使用托盘天平的实验中,实验步骤如下:①将天平放在______桌面上,游码归零后发现指针的位置如图甲所示,则需将平衡螺母向______(填“左”或“右”)调节,使横梁平衡;
②将被测物块放入天平左盘,向右盘增减砝码并移动游码,使横梁再次平衡时,游码的位置和所加砝码如图乙所示,则该物块的质量是______g。
8.用天平测量盐水的质量:
①把天平放在水平桌面上,分度盘的指针如图甲所示,应将平衡螺母向 移动。
②用天平测出空烧杯的质量m1=50g。③向烧杯内倒入适量的盐水,并把烧杯放入左盘,向右盘添减砝码,如图乙所示,当加入最小的砝码时指针仍向右偏,接下来的正确操作是:取下最小砝码并 ,直到横梁恢复水平平衡,读出总质量m2= g。④被测盐水的质量为m= g。
m2=50g+20g+20g+4g=94g
m=m总﹣m0=94g﹣50g=44g。
初中物理第4节 密度与社会生活优秀ppt课件: 这是一份初中物理<a href="/wl/tb_c76871_t3/?tag_id=26" target="_blank">第4节 密度与社会生活优秀ppt课件</a>,文件包含核心素养人教版八年级上册+第六章+第4节《密度与社会生活》课件pptx、核心素养人教版八年级上册+第六章+第4节《密度与社会生活》教案docx、核心素养人教版八年级上册+第六章+第4节《密度与社会生活》分层练习原卷版docx、核心素养人教版八年级上册+第六章+第4节《密度与社会生活》分层练习解析版docx等4份课件配套教学资源,其中PPT共34页, 欢迎下载使用。
初中物理人教版八年级上册第3节 测量物质的密度精品ppt课件: 这是一份初中物理人教版八年级上册<a href="/wl/tb_c76870_t3/?tag_id=26" target="_blank">第3节 测量物质的密度精品ppt课件</a>,文件包含核心素养人教版八年级上册+第六章+第3节《测量物质的密度》课件pptx、核心素养人教版八年级上册+第六章+第3节《测量物质的密度》教案docx、核心素养人教版八年级上册+第六章+第3节《测量物质的密度》分层练习原卷版docx、核心素养人教版八年级上册+第六章+第3节《测量物质的密度》分层练习解析版docx等4份课件配套教学资源,其中PPT共31页, 欢迎下载使用。
人教版八年级上册第2节 密度优秀课件ppt: 这是一份人教版八年级上册<a href="/wl/tb_c76869_t3/?tag_id=26" target="_blank">第2节 密度优秀课件ppt</a>,文件包含核心素养人教版八年级上册+第六章+第2节《密度》课件pptx、核心素养人教版八年级上册+第六章+第2节《密度》教案docx、核心素养人教版八年级上册+第六章+第2节《密度》分层练习原卷版docx、核心素养人教版八年级上册+第六章+第2节《密度》分层练习解析版docx等4份课件配套教学资源,其中PPT共36页, 欢迎下载使用。

