2024年人教版化学九年级上册期中复习易错题集锦02(易错60题20大考点)(原卷版+解析版)
展开2、可能用到的相对原子质量:H-1 C-12 N-14 O-16 F-19 Na-23 S-32 C1-35.5 K-39 Ca-40 Fe-56 Cu-64 Zn-65 I-127
TOC \ "1-3" \h \u
\l "_Tc16452" 【考点1 过滤的原理、方法及其应用】2
\l "_Tc5338" 【考点2 电解水实验】4
\l "_Tc31833" 【考点3 水的净化】10
\l "_Tc846" 【考点4 硬水与软水】13
\l "_Tc846" 【考点5 水资源的污染与防治】15
\l "_Tc16452" 【考点6 从组成上识别氧化物】16
\l "_Tc5338" 【考点7 单质和化合物的概念】18
\l "_Tc31833" 【考点8 单质和化合物的判别】19
\l "_Tc846" 【考点9 化学式的书写及意义】21
\l "_Tc846" 【考点10 有关元素化合价的计算】22
\l "_Tc16452" 【考点11 元素质量比的计算】23
\l "_Tc5338" 【考点12 元素的质量分数计算】24
\l "_Tc31833" 【考点13 化合物中某元素的质量计算】26
\l "_Tc846" 【考点14 化学符号及其周围数字的意义】28
\l "_Tc846" 【考点15 有关化学式的计算和推断】30
\l "_Tc16452" 【考点16 质量守恒定律及其应用】31
\l "_Tc5338" 【考点17 化学方程式的概念、读法和含义】33
\l "_Tc31833" 【考点18 化学方程式的配平】36
\l "_Tc16452" 【考点19 书写化学方程式、文字表达式、电离方程式】36
\l "_Tc5338" 【考点20 根据化学反应方程式的计算】39
\l "_Tc16452" 【考点1 过滤的原理、方法及其应用】
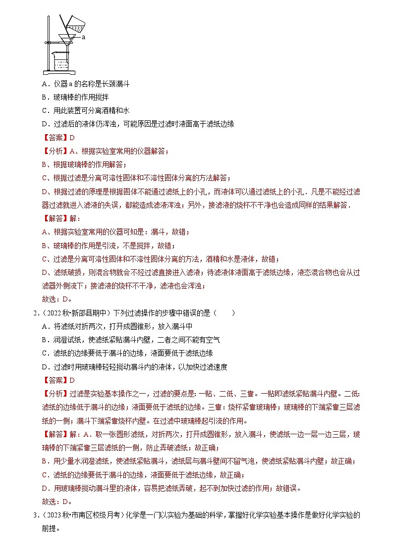
1.(2022秋•昌黎县期中)如图是过滤装置图,下列有关说法正确的是( )
A.仪器a的名称是长颈漏斗
B.玻璃棒的作用搅拌
C.用此装置可分离酒精和水
D.过滤后的液体仍浑浊,可能原因是过滤时液面高于滤纸边缘
【答案】D
【分析】A、根据实验室常用的仪器解答;
B、根据玻璃棒的作用解答;
C、根据过滤是分离可溶性固体和不溶性固体分离的方法解答;
D、根据过滤的原理是根据固体不能通过滤纸上的小孔,而液体可以通过滤纸上的小孔.凡是不能经过滤器过滤就进入滤液的失误,都能造成滤液浑浊;另外,接滤液的烧杯不干净也会造成同样的结果解答.
【解答】解:
A、根据实验室常用的仪器可知是:漏斗,故错;
B、玻璃棒的作用是引流,不是搅拌,故错;
C、过滤是分离可溶性固体和不溶性固体分离的方法,酒精和水是液体,故错;
D、滤纸破损,则混合物就会不经过滤直接进入滤液;待滤液体液面高于滤纸边缘,液态混合物也会从过滤器外侧流下;接滤液的烧杯不干净,滤液也会浑浊;
故选:D。
2.(2022秋•新邵县期中)下列过滤操作的步骤中错误的是( )
A.将滤纸对折两次,打开成圆锥形,放入漏斗中
B.润湿试纸,使滤纸紧贴漏斗内壁,二者之间不能有空气
C.滤纸的边缘要低于漏斗的边缘,液面要低于滤纸边缘
D.过滤时用玻璃棒轻轻搅动漏斗内的液体,以加快过滤速度
【答案】D
【分析】过滤是实验基本操作之一,过滤的要点是:一贴、二低、三靠。一贴即滤纸紧贴漏斗内壁。二低:滤纸的边缘低于漏斗的边缘;液面要低于滤纸的边缘。三靠:烧杯紧靠玻璃棒;玻璃棒的下端紧靠三层滤纸的一侧;漏斗下端紧靠烧杯内壁。在过滤中玻璃棒起引流的作用。
【解答】解:A.取一张圆形滤纸,对折两次,打开成圆锥形,放入漏斗,使滤纸一边一层一边三层,玻璃棒的下端紧靠三层滤纸的一侧,防止弄破滤纸;故正确;
B.用少量水润湿滤纸,使滤纸紧贴漏斗,滤纸层与漏斗壁间不留气泡,使滤纸紧贴漏斗内壁;故正确;
C.滤纸的边缘要低于漏斗的边缘,液面要低于滤纸边缘,故正确;
D.用玻璃棒搅动漏斗里的液体,容易把滤纸弄破,起不到加快过滤的作用;故错误。
故选:D。
3.(2023秋•市南区校级月考)化学是一门以实验为基础的科学,掌握好化学实验基本操作是做好化学实验的前提。
(一)结合如图1所示仪器,回答有关问题。
(1)写出下列序号仪器名称:⑤ 烧杯 ,⑧ 铁架台 。
(2)上述仪器中可用来测量液体体积的仪器是 ③ (填仪器序号,下同),能直接在酒精灯火焰上加热的是 ⑨ 。向试管中滴加少量液体,用图中仪器 ⑦ 。
(3)同学们课上做了镁条燃烧实验。镁条燃烧时,化学能转化为 光 能和 内 能。判断镁条燃烧是化学变化的主要依据 B (填序号)。
A.发出耀眼的白光
B.生成白色固体
C.放出大量的热
D.固体形状改变
(二)某化学兴趣小组进行“净化自然水”的活动探究。活动中组长小伟同学发现某组员设计的过滤操作装置如图2所示。
(4)写出有标号仪器的名称:B 漏斗 。
(5)图中还缺少的一种仪器是 玻璃棒 ,其作用是 引流 。
(6)指出图中的错误: 漏斗下端管口没有紧靠在烧杯的内壁(合理即可) (答出一点即可)。
(7)该学生进行过滤操作后发现,过滤后的液体仍有浑浊现象,请你帮他找出造成此现象的可能原因: 滤纸破损(合理即可) (答出一点即可)。
【答案】(1)烧杯;铁架台;
(2)③⑨⑦;
(3)光;内;B;
(4)漏斗;
(5)玻璃棒;引流;
(6)漏斗下端管口没有紧靠在烧杯的内壁(合理即可);
(7)滤纸破损(合理即可)。
【分析】(1)根据常见仪器的用途进行回答;
(2)根据常见仪器的用途进行回答;
(3)根据镁燃烧的原理进行分析;
(4)根据常见仪器的名称进行分析;
(5)根据过滤操作的常见仪器进行回答;
(6)根据过滤操作的注意事项进行回答;
(7)根据过滤操作的注意事项进行回答。
【解答】解:(1)这些仪器的名称依次为:①酒精灯、②坩埚钳、③量筒、④漏斗、⑤烧杯、⑥玻璃棒、⑦胶头滴管、⑧铁架台、⑨蒸发皿。故⑤为烧杯,⑧为铁架台;
(2)用于测量液体体积的仪器是③量筒。能直接在酒精灯的火焰上加热的是⑨蒸发皿,烧杯需要垫陶土网,不能直接加热。向试管中滴加少量液体的仪器是⑦胶头滴管。故选③、⑨、⑦;
(3)镁条在空气燃烧,会发出耀眼的白光,放出热量,生成白色的固体;根据实验现象,可以知道镁条燃烧,化学能转化为光能和内能。化学变化的实质是有新物质生成,发出耀眼的白光、放出大量的热、固体形状改变都不能说明有新物质的生成,而生成白色固体,说明有新物质生成,故选B;
(4)有标号的仪器名称:A为铁架台,B为漏斗,C为烧杯;
(5)过滤实验需要用到的仪器有:铁架台(带铁圈)、漏斗、烧杯、玻璃棒,由图中可以知道缺少了玻璃棒,在过滤操作中,玻璃棒的作用是:引流;
(6)过滤液体时,注意“一贴、二低、三靠”的原则,图中的错误有:没有用玻璃棒引流、漏斗下端管口没有紧靠在烧杯的内壁;
(7)过滤后液体依然浑浊,可能的原因是:滤纸破损、液面高于滤纸边缘、仪器不干净。
故答案为:
(1)烧杯;铁架台;
(2)③⑨⑦;
(3)光;内;B;
(4)漏斗;
(5)玻璃棒;引流;
(6)漏斗下端管口没有紧靠在烧杯的内壁(合理即可);
(7)滤纸破损(合理即可)。
4.(2022•广东模拟)如图是某同学用来除去水中难溶性杂质时所采用的过滤操作图,试回答:
(1)有标号仪器的名称是a. 烧杯 ;b. 漏斗 ;c. 铁架台 。
(2)该图中存在三处明显的错误是:① 没有用玻璃棒引流 ;② 漏斗下端管口没有紧靠烧杯内壁 ;③ 漏斗内液面高于滤纸的上边缘 。
(3)小王同学在做水的净化实验时,经过两次过滤,滤液仍浑浊,请你帮助他找出失败的原因: 滤纸破损、漏斗内液面高于滤纸的上边缘、仪器不干净 (答一条即可)。
(4)过滤时,发现过滤速度很慢,请你帮他查找原因: 滤纸没有紧靠漏斗内壁(合理即可) (答一条即可)。
(5)改进后过滤,得到了澄清透明的水,这种水是 混合物 (填“纯净物”或“混合物”)。
【答案】(1)烧杯;漏斗;铁架台;
(2)没有用玻璃棒引流;漏斗下端管口没有紧靠烧杯内壁;漏斗内液面高于滤纸的上边缘;
(3)滤纸破损、漏斗内液面高于滤纸的上边缘、仪器不干净;
(4)滤纸没有紧靠漏斗内壁(合理即可);
(5)混合物。
【分析】(1)根据初中常用仪器名称进行分析;
(2)根据实验操作时的注意事项进行分析;
(3)根据经过两次过滤,滤液仍浑浊失败的原因进行分析;
(4)根据过滤时,发现过滤速度很慢进行分析原因;
(5)根据过滤得到的水中仍然含有可溶性杂质进行分析。
【解答】解:(1)根据初中常用仪器名称可知,a为烧杯,b为漏斗,c为铁架台;
(2)该图中存在三处明显的错误是:①没有用玻璃棒引流;②漏斗下端管口没有紧靠烧杯内壁;③漏斗内液面高于滤纸的上边缘;
(3)小王同学在做水的净化实验时,经过两次过滤,滤液仍浑浊,可能原因是:滤纸破损、液面高于滤纸边缘、仪器本身不干净等;
(4)滤纸湿润后要紧贴在漏斗内壁,不能留有空隙,若滤纸与漏斗内壁有空隙,则过滤的速度会比较慢;
(5)过滤得到的水中仍然含有可溶性杂质,是混合物。
故答案为:(1)烧杯;漏斗;铁架台;
(2)没有用玻璃棒引流;漏斗下端管口没有紧靠烧杯内壁;漏斗内液面高于滤纸的上边缘;
(3)滤纸破损、漏斗内液面高于滤纸的上边缘、仪器不干净;
(4)滤纸没有紧靠漏斗内壁(合理即可);
(5)混合物。
\l "_Tc5338" 【考点2 电解水实验】
5.(2023春•南宁期中)如图所示是电解水的简易实验装置。下列有关叙述不正确的是( )
A.a是电源的负极,b是电源的正极
B.反应过程中最小的微粒是氢、氧原子
C.该实验说明水是由氢气和氧气组成的
D.电解水的反应属于分解反应
【答案】C
【分析】根据电解水时“正氧负氢、氢二氧一”、结论、微粒的变化、反应的特点等分析判断有关的问题。
【解答】解:A、由电解水时“正氧负氢、氢二氧一”可知,a电极上生成的气体多是氢气,则a电源的负极,b是电源的正极,故A叙述正确;
B、由微粒的变化可知,反应过程中最小的微粒是氢、氧原子,故B叙述正确;
C、该电解水生成了氢气和氧气,说明水是由氢元素和氧元素组成的,故C叙述不正确;
D、电解水的反应由一种物质生成了两种物质,属于分解反应,故D叙述正确。
故选:C。
6.(2022秋•定远县期末)下列从电解水的微观示意图中获得的信息正确的是( )
A.氢分子和氧分子是该变化中的最小粒子
B.水是由氢气和氧气组成的
C.“”所表示的粒子,可保持氧气的化学性质
D.一个水分子由两个氢原子和一个氧原子构成
【答案】D
【分析】从图示可分析出:水是由氢、氧两种元素组成的,在化学变化中水分子分解成氢原子和氧原子,每2个氧原子构成1个氧分子,每2个氢原子构成1个氢分子,反应前后水分子发生了改变,氢原子和氧原子没有发生改变。
【解答】解:A、原子是化学变化中的最小粒子,因此氢原子和氧原子是该变化中的最小粒子,故A错误;
B、水是由氢元素和氧元素组成的,故B错误;
C、氧气是由氧分子构成的,氧分子是保持氧气化学性质的粒子,而“”表示的是水分子,故C错误;
D、由微粒的构成可知,一个水分子由两个氢原子和一个氧原子构成,故D正确。
故选:D。
7.(2023•菏泽一模)在宏观、微观和符号之间建立联系是化学特有的思维方式。根据电解水的实验,回答下列问题:
(1)从宏观上观察:如图所示,试管b和a中产生气体的体积比约为 1:2 。由产物可知,水是由 氢、氧元素 组成。
(2)从微观上分析:每个水分子是由 2个氢原子和1个氧原子 构成。
(3)从符号上表示:电解水的化学方程式为 2H2O2H2↑+O2↑ 。
【答案】(1)1:2;氢、氧元素;
(2)2个氢原子和1个氧原子;
(3)2H2O2H2↑+O2↑。
【分析】根据电解水时“正氧负氢、氢二氧一”、现象、结论和发生的反应分析回答有关的问题。
【解答】解:(1)电解水时“正氧负氢、氢二氧一”,从宏观上观察:如图所示,试管b和a中产生的气体分别是氧气和氢气,体积比约为1:2。电解水生成了氢气和氧气,由产物可知,水是由氢、氧元素组成。
(2)从微观上分析:每个水分子是由2个氢原子和1个氧原子构成。
(3)电解水生成了氢气和氧气,从符号上表示:电解水的化学方程式为:2H2O2H2↑+O2↑。
故答案为:(1)1:2;氢、氧元素;
(2)2个氢原子和1个氧原子;
(3)2H2O2H2↑+O2↑。
8.(2023秋•上杭县校级月考)如图1是电解水的简易装置和电解水生成气体体积与时间的关系图。
(1)根据图中信息,判断乙中气体是 A 气(填“A”或“B”);
(2)b端连接 正极 (“正极”或“负极”),检验甲中气体的方法是 用带火星的木条接近该气体,若木条复燃,证明该气体为氧气 ;
(3)如果该实验中产生氢气的体积是8mL,则理论上生成氧气的体积是 4 mL;
(4)通过电解水实验,我们认识到水是由 氢元素 和 氧元素 组成;
(5)写出电解水的文字表达式: 水氢气+氧气 ;
(6)如图2是一定体积的氢气和不同体积的氧气化合成水(液态)的实验数据的关系图(横坐标表示通入氧气的体积,纵坐标表示反应后剩余的气体的体积,气体体积均在同温同压下测定),下列说法错误的是 D 。
A.实线部分表示剩余的氢气
B.虚线部分表示剩余的氧气
C.实线与虚线的交点表示两种气体恰好完全反应
D.反应中消耗氢气2毫升
【答案】(1)A;
(2)正极;用带火星的木条接近该气体,若木条复燃,证明该气体为氧气;
(3)4;
(4)氢元素;氧元素;
(5)水氢气+氧气;
(6)D。
【分析】水电解得到氢气和氧气,方程式为2H2O2H2↑+O2↑,与电源正极相连的一极得到氧气,与电源负极相连的一端得到氢气,且氢气和氧气的体积之比约为2:1,据此进行分析。
【解答】解:(1)电解水方程式为为2H2O2H2↑+O2↑,相同条件下,得到的氢气比氧气的体积要多,因此根据图中信息,判断乙中气体是氢气,故选A;
(2)与电源正极相连的一极得到氧气,与电源负极相连的一端得到氢气,甲中的气体为氧气,因此b端连接正极;氧气具有助燃性,检验甲中气体的方法是用带火星的木条接近该气体,若木条复燃,证明该气体为氧气;
(3)电解水方程式为为2H2O2H2↑+O2↑,如果该实验中产生氢气的体积是8mL,则理论上生成氧气的体积是4mL;
(4)电解水得到氢气和氧气,反应前后元素的种类不变,因此通过电解水实验,我们认识到水是由氢元素和氧元素组成;
(5)电解水的文字表达式:水氢气+氧气;
(6)水电解得到氢气和氧气,方程式为2H2O2H2↑+O2↑,从图中可以看出:每增加1mL的氧气,氢气则减少2mL,当氧气体积小于2mL时,氢气有剩余;当氧气体积为2mL时,两者完全反应;氧气大于2mL时,氢气被反应完,氧气剩余,故实线部分表示有氢气剩余;实线与虚线的交点(坐标为2,0)为两者恰好完全反应;虚线部分表示氧气剩余,由此判断:
A.实线部分表示剩余的气体是氢气,故A正确;
B.虚线部分表示剩余的气体是氧气,故 B正确;
C.实线与虚线的交点表示两种气体恰好完全反应,故C正确;
D.根据氢气和氧气反应时的体积比2:1,可推知反应中消耗氢气4毫升,故错误;
故选:D。
故答案为:
(1)A;
(2)正极;用带火星的木条接近该气体,若木条复燃,证明该气体为氧气;
(3)4;
(4)氢元素;氧元素;
(5)水氢气+氧气;
(6)D。
\l "_Tc31833" 【考点3 水的净化】
9.(2022秋•竹山县期中)下列有关净化天然水的实验方案中,不正确的是( )
A.向天然水中加入明矾,可加速悬浮杂质的沉降
B.加入活性炭,可吸附水中的色素和异味
C.除去天然水中的泥沙,可采用蒸发结晶法
D.除去可溶性杂质得到纯净水,可采用蒸馏法
【答案】C
【分析】A、根据明矾溶于水生成物的特性分析;
B、根据活性炭的吸附性分析;
C、根据过滤的原理分析;
D、根据蒸馏的原理分析.
【解答】解:A、向天然水中加入明矾,由于明矾溶于水的生成物具有吸附性,可加速悬浮杂质的沉降,故A正确;
B、由于活性炭具有吸附性,加入活性炭,可吸附水中的色素和异味,故B正确;
C、除去天然水中的泥沙,可采用过滤的方法,不能利用蒸发结晶法,故C错误;
D、除去可溶性杂质得到纯净水,可采用蒸馏法,蒸馏得到的是纯水,故D正确。
故选:C。
10.(2022秋•武汉期中)天然水净化的主要步骤如图所示。下列说法错误的是( )
A.净化后的水一定不属于纯净物
B.步骤Ⅰ常除去易溶性固体杂质
C.步骤Ⅱ中物质X可能是活性炭
D.步骤Ⅲ投药消毒主要用来杀菌
【答案】B
【分析】A、根据净化后水的组成分析;
B、根据沉降、过滤的原理分析;
C、根据活性炭具有吸附性分析;
D、根据天然水中常含有病毒和细菌分析。
【解答】解:A、通过上述净化后的水中常含有可溶性的杂质,一定不属于纯净物,故A说法正确;
B、步骤Ⅰ沉降、过滤常除去不可溶性固体杂质,故B说法错误;
C、由于活性炭具有吸附性,步骤Ⅱ中物质X可能是活性炭,故C说法正确;
D、由于天然水中常含有病毒和细菌,步骤Ⅲ投药消毒主要用来杀菌消毒,故D说法正确。
故选:B。
11.(2022秋•云州区校级月考)污水的处理不仅可以提高水资源的利用率,而且能恢复城市及河流良好的水域环境,以下是生活污水部分处理过程,分析流程,回答问题:
(1)粗格栅可除去不溶于水中的大颗粒杂质,相当于实验室中的 过滤 装置。
(2)“好氧处理”需通入氧气,并利用氧气搅拌,这与 玻璃棒 (填一种仪器)的作用相似。
(3)向“消毒槽”通臭氧(O3)来消毒杀菌,这是利用其 化学 (填“物理”或“化学”)性质。O2在紫外线照射下可以转化O3,其符号表达式为 O2O3 ,反应的微观实质为 氧分子分解为氧原子,氧原子结合成臭氧分子 。
(4)上述流程中需要加入絮凝剂的装置是 沉淀槽 。
(5)生活污水处理达标后排放的意义有 提高水资源的利用率或恢复城市及河流良好的水域环境等 (合理即可)。
【答案】(1)过滤;
(2)玻璃棒
(3)化学;O2O3;氧分子分解为氧原子,氧原子结合成臭氧分子;
(4)沉淀槽;
(5)提高水资源的利用率或恢复城市及河流良好的水域环境等。
【分析】(1)根据过滤的原理分析。
(2)根据玻璃棒的作用分析回答。
(3)根据变化的特征、氧气与臭氧的转化分析回答。
(4)根据絮凝剂作用分析回答。
(5)根据防止水体污染的措施分析。
【解答】解:(1)过滤能将固液分开,粗格栅可除去不溶于水中的大颗粒杂质,相当于实验室中的过滤装置。
(2)玻璃棒的作用之一是搅拌,“好氧处理”需通入氧气,并利用氧气搅拌,这与玻璃棒的作用相似。
(3)消毒杀菌过程中微生物会失去生理活性,有新物质生成,臭氧能消毒杀菌是通过化学变化体现出来的性质,这是利用其化学性质。O2在紫外线照射下可以转化O3,其符号表达式为:O2O3,反应的微观实质为:氧分子分解为氧原子,氧原子结合成臭氧分子。
(4)由于絮凝剂作用是吸附悬浮杂质,加速沉降,所以上述流程中需要加入絮凝剂的装置是沉淀槽。
(5)生活污水处理达标后排放的意义有提高水资源的利用率或恢复城市及河流良好的水域环境等。
故答案为:(1)过滤;
(2)玻璃棒
(3)化学;O2O3;氧分子分解为氧原子,氧原子结合成臭氧分子;
(4)沉淀槽;
(5)提高水资源的利用率或恢复城市及河流良好的水域环境等。
\l "_Tc846" 【考点4 硬水与软水】
12.(2023春•岳麓区校级月考)水是生命物质。下列有关水的说法正确的是( )
A.明矾在净水中起杀菌消毒作用
B.利用活性炭可将海水淡化
C.用肥皂水鉴别硬水和软水
D.长期饮用蒸馏水有利于身体健康
【答案】C
【分析】A、根据明矾净水原理分析;
B、根据活性炭的净水原理分析;
C、根据硬水和软水的鉴别方法进行分析;
D、根据蒸馏水中不含有人体需要的必需元素,对人体没有益处分析解答。
【解答】解:A、明矾净水的原理是溶于水形成的胶状物能吸附悬浮的杂质而沉降,不会起杀菌消毒作用,故说法错误;
B、活性炭只能吸附色素和异味,不能除去水中可溶性的物质,不可将海水淡化,故错误;
C、硬水与肥皂作用不易起泡沫,易形成浮渣,而软水与肥皂作用易起泡沫,所以硬水和软水可以用肥皂水加以鉴别,故说法正确;
D、蒸馏水中缺少人体所需的微量元素,长期饮用蒸馏水,不利于身体健康。故说法错误。
故选:C。
13.(2022•碑林区校级模拟)宏观辨识与微观探析是化学学科的核心素养之一。对下列事实或做法的微观解释不正确的是( )
A.AB.BC.CD.D
【答案】B
【分析】A.根据稀盐酸和稀硫酸具有相似化学性质的原因进行分析;
B.根据水分子的构成进行分析;
C.根据生活中硬水软化的方法进行分析;
D.根据分子不同性质不同进行分析。
【解答】解:A.稀盐酸和稀硫酸中都含有H+,所以它们的化学性质相似,故A正确;
B.电解水生成氢气和氧气,说明水是由水分子构成的,水分子是由氢原子和氧原子构成的,故B错误;
C.生活中用煮沸的方法降低钙离子、镁离子的含量,从而达到软化硬水的目的,故C正确;
D.CO和CO2的分子构成不同,它们的化学性质不同,故D正确。
故选:B。
14.(2023•大连模拟)3月22日是“世界水日”,我国纪念2023年“世界水日”及“中国水周”活动的主题为“强化依法治水,携手共护母亲河”。
(1)用① 过滤 的方法可以除去水中的浑浊物;用② 活性炭 可吸附水中的色素和异味。
(2)用处理过的河水洗衣服,发现洗不干净且衣服变硬,说明此水是① 硬水 (填“硬水”或“软水”);生活中可以用② 肥皂水 (填试剂名称)区分硬水和软水。
(3)比治理更重要的是预防,请写出一条防治水体污染的具体措施 工厂废水处理达标后排放(其它合理答案也可) 。
【答案】(1)①过滤; ②活性炭;
(2)①硬水;②肥皂水;
(3)工厂废水处理达标后排放(其它合理答案也可)。
【分析】(1)根据过滤可以除去水中的不溶性物质;活性炭具有吸附作用,能够吸附水中的色素和异味进行解答;
(2)根据硬水和软水可用肥皂水区别进行解答;
(3)根据防治水污染的措施进行解答。
【解答】解:(1)过滤可以除去水中的不溶性物质,所以为除去水中不溶性杂质,可以通过加入絮凝剂凝聚、沉降,然后通过过滤而实现;活性炭具有吸附作用,能够吸附水中的色素和异味;
(2)用井水洗衣服,发现洗不净衣服,时间长了衣服变硬,则该井水属于硬水;硬水和软水可用肥皂水区别,其中产生泡沫较少的是硬水,泡沫较多的是软水;
(3)造成水体污染的来源主要由工业污染、生活污染和农业污染,所以保护水资源的建议工厂废水处理达标后排放(其它合理答案也可等)。
故答案为:(1)①过滤; ②活性炭;
(2)①硬水;②肥皂水;
(3)工厂废水处理达标后排放(其它合理答案也可)。
\l "_Tc846" 【考点5 水资源的污染与防治】
15.(2023秋•江都区月考)“绿色消费”理念强调节约资源,保护生态环境。下列做法不符合这一理念的是( )
A.大量使用化肥、农药提高农作物产量
B.推广太阳能、风能缓解温室效应
C.工厂废水处理达标后再排放
D.垃圾分类处理、回收利用
【答案】A
【分析】防止环境污染的措施有:工厂排放的废气经过处理再排放;植树造林;合理开发新能源;禁止燃放烟花爆竹;垃圾分类处理、回收利用等。
【解答】解:A、大量使用化肥、农药会造成水体污染,应合理使用肥、农药,不符合理念,故选项符合题意;
B、推广太阳能、风能,可减少化石燃料的使用,减少二氧化碳的排放,能缓解温室效应,符合理念,故选项不符合题意;
C、工厂废水处理达标后再排放,能防止水体污染,符合理念,故选项不符合题意;
D、垃圾分类处理、回收利用,能节约能源,防止环境污染,符合理念,故选项不符合题意;
故选:A。
16.(2022秋•沂水县期末)习近平总书记提出:“人不负青山,青山定不负人”。下列做法中符合这一主题的是( )
A.直接排放生活污水
B.焚烧落叶,减少垃圾运输量
C.植树种草,增加绿化面积
D.填埋废弃电池
【答案】C
【分析】根据“人不负青山,青山定不负人”的生态建设理念及相关知识解题。
【解答】解:A、直接排放生活污水会造成水体污染,不符合生态建设理念,故A错误;
B、焚烧落叶会形成烟尘等造成环境污染,不符合生态建设理念,故B错误;
C、植树种草,增加绿化面积,能够保护水土、净化空气等,符合生态建设理念,故C正确;
D、填埋废弃电池,会污染地下水和土壤等,不符合生态建设理念,故D错误。
故选:C。
17.(2021秋•桦南县校级期中)“水是生命之源”.请回答下列与水有关的问题:
(1)鱼类可以在水中呼吸,是因为水中溶有 氧气 .
(2)水体污染的来源主要有工业污染、农业污染、 生活污染 .
(3)蔗糖在热水中溶解比在冷水中快,用分子的相关知识解释 分子是运动的,温度高,分子运动的快 .
(4)近几年政府加大了对污水整治的力度,请你提出防止水污染的合理化建议(任写一条) 工业废水处理后排放 .
【答案】见试题解答内容
【分析】(1)根据氧气不易溶于水,氧气能供给呼吸解答;
(2)根据水体污染的来源分析回答;
(3)根据分子是运动的,温度高,分子运动的速率快分析;
(4)根据水污染的途径分析.
【解答】解:(1)氧气不易溶于水,氧气能供给呼吸,水中鱼类可以呼吸因为水中溶有氧气.
(2)水体污染的来源主要有工业污染、农业污染、生活污染;
(3)由于分子是运动的,温度高,分子运动的快.所以,蔗糖在热水中溶解比在冷水中快;
(4)水污染的途径有:工业、生活废水的任意排放,农药、化肥的过量使用,所以减少水体的污染的方法是:工业、生活废水处理后排放,合理使用农药、化肥.
答案:
(1)氧气
(2)生活污染
(3)分子是运动的,温度高,分子运动的快
(4)工业废水处理后排放
\l "_Tc16452" 【考点6 从组成上识别氧化物】
18.(2023•临沧模拟)我国古代将炉甘石(ZnCO3)、赤铜(Cu2O)和木炭粉(C) 混合后加热到约800℃,得到一种外观形似金子的锌和铜的合金(含Zn和Cu)。上述反应中 所涉及到的物质中,属于氧化物的是( )
A.CB.Cu2OC.ZnCO3D.铜锌合金
【答案】B
【分析】氧化物是两种元素组成,且其中一种是氧元素的化合物,氧化物属于纯净物,据此分析。
【解答】解:A、碳是由同种元素组成的纯净物,属于单质,不符合题意;
B、Cu2O是由两种元素组成的化合物,且其中一种是氧元素,属于氧化物,符合题意;
C、碳酸锌是由Zn、C、O三种元素组成的化合物,不属于氧化物,不符合题意;
D、铜锌合金由铜、锌熔合而成,合金都属于混合物,不符合题意。
故选:B。
19.(2022秋•隆回县期末)化学相关概念在逻辑上可能有如图所示的关系,例如:纯净物与混合物属于并列关系。那么下列说法中正确的是( )
A.化合物与氧化物属于包含关系
B.化合反应与分解反应属于交叉关系
C.氧化物与单质属于包含关系
D.氧化反应与化合反应属于并列关系
【答案】A
【分析】A、化合物分为氧化物、酸、碱、盐;
B、化合反应与分解反应属于并列关系;
C、氧化物与单质属于并列关系;
D、氧化反应与化合反应属于交叉关系。
【解答】解:A、化合物分为氧化物、酸、碱、盐,所以化合物包含着氧化物,故A正确;
B、化合反应与分解反应属于并列关系,故B错;
C、氧化物与单质属于并列关系,故C错;
D、氧化反应与化合反应属于交叉关系,故D错。
故选:A。
20.(2022秋•宛城区校级期末)下列分别盛有不同物质的容器中,所盛物质属于氧化物的是 A ,(填字母,下同)属于混合物的是 B、D、E 。
【答案】A;B、D、E。
【分析】物质分为混合物和纯净物,混合物是由两种或两种以上的物质组成;纯净物是由一种物质组成;
纯净物又分为单质和化合物,由同种元素组成的纯净物叫单质,氧气和液氧属于单质;由两种或两种以上的元素组成的纯净物叫化合物;
氧化物是指由两种元素组成的化合物中,其中一种元素是氧元素,属于纯净物。
【解答】解:氧化物是指由两种元素组成的化合物中,其中一种元素是氧元素,故冰水(是同一种物质的不同状态)属于氧化物;
混合物是由两种或两种以上的物质组成,过氧化氢和水、氧气和臭氧、二氧化碳和一氧化碳都属于混合物。
故答案为:A;B、D、E。
\l "_Tc5338" 【考点7 单质和化合物的概念】
21.(2022•泰山区校级二模)某些化学概念之间存在如图所示关系,下列概念间属于并列关系的组数是( )
①物理变化与化学变化
②纯净物与混合物
③化合物与混合物
④单质与化合物
⑤化合物与氧化物
⑥金属元素与非金属元素
⑦非金属元素与稀有气体元素
⑧化学反应和化合反应
⑨化合反应与氧化反应
⑩化合反应与分解反应
A.7组B.6组C.5组D.4组
【答案】C
【分析】根据化学概念间的关系进行分析解答即可。
【解答】解:①变化分为物理变化与化学变化,所以物理变化与化学变化是并列关系;
②物质分为纯净物和混合物,所以纯净物与混合物是并列关系;
③物质分为纯净物和混合物,纯净物分为单质和化合物,所以化合物与混合物属于并列关系;
④纯净物分为单质和化合物,所以单质与化合物属于并列关系;
⑤纯净物分为单质和化合物,化合物分为氧化物、酸、碱、盐,所以化合物与氧化物是包含关系;
⑥元素分为金属元素和非金属元素,所以金属元素与非金属元素是并列关系;
⑦稀有气体元素也属于非金属元素,所以非金属元素与稀有气体元素是包含关系;
⑧化合反应一定属于化学反应,化学反应不一定是化合反应,所以化学反应和化合反应是包含关系;
⑨化合反应与氧化反应是交叉关系;
⑩基本反应类型分为化合反应、分解反应、置换反应、复分解反应,所以化合反应与分解反应是并列关系。
故选:C。
22.(2022•鹤峰县模拟)下列关于物质组成与分类的说法中正确的是( )
A.含有同种元素的物质叫做单质
B.氢氧化钠的构成粒子是Na+和OH﹣
C.原子核是由质子和电子构成的
D.NH3由一个氮元素和三个氢元素组成
【答案】B
【分析】根据单质的定义、物质和原子的构成等进行解答。
【解答】解:A、单质是同种元素组成的纯净物,而不是物质,故错误;
B、氢氧化钠的构成粒子是Na+和OH﹣,说法正确;
C、原子核是由质子与中子构成的,故错误;
D、元素是宏观概念,只讲种类,不计个数,应该说NH3是由氮元素和氢元素组成的,故错误。
故选:B。
\l "_Tc31833" 【考点8 单质和化合物的判别】
23.(2023秋•浦北县校级月考)下列各组生活中常见的物质,按混合物、化合物、单质顺序排列的是( )
A.高锰酸钾、二氧化氮、氮气
B.食盐水、过氧化氢、液态氧
C.洁净的空气、氯化钠、水
D.冰水混合物、干冰、水银
【答案】B
【分析】根据物质的组成进行分析;纯净物由一种物质组成,混合物由两种或两种以上的物质组成;单质是由一种元素组成的纯净物,化合物是由不同种元素组成的纯净物.
【解答】解:A、高锰酸钾是由一种物质组成的,属于纯净物,二氧化氮是由氮元素和氧元素组成的纯净物,属于化合物,氮气是由氮元素组成的纯净物,属于单质,故A不符合题意;
B、食盐水中含有食盐和水,属于混合物,过氧化氢由氢元素和氧元素组成的纯净物,属于化合物,液态氧是由氧元素组成的纯净物,属于单质,故B符合题意;
C、洁净的空气中含有氮气、氧气等物质,属于混合物,二氧化碳是由碳元素和氧元素组成的纯净物,属于化合物,水是由氢元素和氧元素组成的纯净物,属于化合物,故C不符合题意;
D、冰水混合物是由一种物质组成的,属于纯净物,干冰是由碳元素和氧元素组成的纯净物,属于化合物,水银是由汞元素组成的纯净物,属于单质,故D不符合题意。
故选:B。
24.(2022•夏邑县模拟)下列物质的分类全部正确的是( )
A.AB.BC.CD.D
【答案】C
【分析】根据物质的组成进行分类,单质是由一种元素组成的纯净物;化合物是由两种或两种以上元素组成的纯净物;混合物是由多种物质组成的。
【解答】解:A、氧气属于单质;空气、稀盐酸是都是由不同种物质组成的,都属于混合物,故此选项错误。
B、钢是铁的合金,属于混合物;生理盐水是氯化钠的水溶液,属于混合物;硝酸铵属于化合物,故此选项错误;
C、氮气属于单质;可燃冰的主要成分是甲烷的水合物,属于混合物;苛性钠是氢氧化钠的俗称,属于化合物,故此选项正确;
D、水银是汞的俗称,属于纯净物;冰水混合物是水的两种状态,是化合物;氧化铁属于化合物,故此选项错误。
故选:C。
25.(2023秋•长清区校级月考)如图是表示气体分子的示意图,图中“”和“”分别表示两种不同质子数的原子,则其中表示混合物的是 CD ,表示单质的是 A ,表示化合物的是 B 。
【答案】CD;A;B。
【分析】根据物质的组成进行分析,纯净物是由一种物质组成的,混合物是由多种物质组成的,单质是由一种元素组成的纯净物,化合物是由多种元素组成的纯净物。
【解答】解:由物质的构成可知,CD的物质是由不同种分子构成的,属于混合物;A的物质是由一种分子构成,分子又是由同种原子构成的,属于单质;B的物质是由同种分子构成的,分子又是由不同种原子构成,属于化合物。
故答案为:CD;A;B。
\l "_Tc846" 【考点9 化学式的书写及意义】
26.(2023•青秀区校级模拟)下列物质的俗名与化学式相对应的是( )
A.水银﹣Ag B.生石灰﹣Ca(OH)2
C.纯碱﹣NaOHD.小苏打﹣NaHCO3
【答案】D
【分析】根据常见化学物质的名称、俗称、化学式,进行分析判断即可。
【解答】解:A、水银是金属汞的俗称,其化学式为Hg,故选项物质的俗名与化学式不相对应;
B、生石灰是氧化钙的俗称,其化学式为CaO,故选项物质的俗名与化学式不相对应;
C、纯碱是碳酸钠的俗称,其化学式为Na2CO3,故选项物质的俗名与化学式不相对应;
D、小苏打是碳酸氢钠的俗称,其化学式为NaHCO3,故选项物质的俗名与化学式相对应。
故选:D。
27.(2021秋•红桥区期末)世界是物质的。从①汞②氢氧化钙③盐酸④干冰⑤氯化钠中选择合适物质的化学式填空。
(1)人体胃液中含有的酸是 HCl ;
(2)可用于人工降雨的物质是 CO2 ;
(3)可用来改良酸性土壤的碱是 Ca(OH)2 ;
(4)氯化钠溶液中的溶质是 NaCl ;
(5)水银温度计中的单质是 Hg 。
【答案】(1)HCl;
(2)CO2;
(3)Ca(OH)2;
(4)NaCl;
(5)Hg。
【分析】首先根据题意确定物质的化学名称,然后根据书写化学式的方法写出物质的化学式即可。
【解答】解:(1)胃液中含有的酸是盐酸,其化学式为HCl;
(2)干冰是固体二氧化碳,其升华时可吸热,使周围空气中的水蒸气液化成小水滴,可用于人工降雨,其化学式为CO2;
(3)用来改良酸性土壤的碱是氢氧化钙,其化学式为Ca(OH)2;
(4)氯化钠溶液中的溶质是氯化钠,其化学式为NaCl;
(5)水银温度计中的单质是汞,其化学式为Hg。
故答案为:(1)HCl;(2)CO2;(3)Ca(OH)2;(4)NaCl;(5)Hg。
\l "_Tc846" 【考点10 有关元素化合价的计算】
28.(2023•河东区校级模拟)氮化镓(GaN)材料的研究与应用是目前全球半导体研究的前沿和热点,是研制微电子器件、光电子器件的新型半导体材料。氮化镓硬度大、熔点高,极稳定,可以通过以下反应获得:2Ga+2NH3═2GaN+3H2。氮化镓中氮元素化合价是﹣3,则镓元素化合价是( )
A.+1B.+2C.+3D.+4
【答案】C
【分析】根据在化合物中正负化合价代数和为零,结合氮化镓的化学式,以及氮元素的化合价进行解答即可。
【解答】解:氮化镓中氮元素的化合价为﹣3价,设镓元素的化合价是x,根据在化合物中正负化合价代数和为零,可得:x+(﹣3)=0,解得x=+3价。
故选:C。
29.(2023•辉县市模拟)2021年4月,日本政府决定将福岛核电站含氚废水排入大海,引来国际社会对于海洋资源安全的广泛关注。氚是一种质子数为1、中子数为2的原子,它属于 H (填元素符号);陆地上也蕴含着丰富的资源,孔雀石是一种古老的玉料,其主要成分Cu2(OH)2CO3中铜元素的化合价为 +2 ;海洋中含量最高的元素与地壳中含量最高的金属元素所形成化合物的化学式为 Al2O3 。
【答案】H;+2;Al2O3。
【分析】根据元素的概念,以及化合价的原则进行分析解答。
【解答】解:元素的种类取决于其原子中的质子数,氚是一种质子数为1,它属于氢元素;设Cu2(OH)2CO3中铜元素的化合价为x,根据化合价的原则,2x+2×(﹣1)+,(﹣2)=0,解得x=+2;海洋中含量最高的元素即氧元素(化合价为﹣2)与地壳中含量最高的金属元素即铝元素(化合价为+3),根据化合价的原则,所形成化合物的化学式为Al2O3。选项
宏观现象
微观解释
A
稀盐酸、稀硫酸化学性质相似
溶液中都含有氢离子
B
电解水生成氢气和氧气
水分子中含有氢分子和氧分子
C
生活中用煮沸的方法软化硬水
降低钙离子、镁离子的含量
D
CO和CO2的化学性质不同
分子构成不同
选项
单质
混合物
化合物
A
氧气
空气
稀盐酸
B
钢
生理盐水
硝酸铵
C
氮气
可燃冰
苛性钠
D
水银
冰水混合物
氧化铁
易错类型02 碳和碳的氧化物“五大”易错点(原卷版+解析版): 这是一份易错类型02 碳和碳的氧化物“五大”易错点(原卷版+解析版),文件包含易错类型02碳和碳的氧化物“五大”易错点原卷版docx、易错类型02碳和碳的氧化物“五大”易错点解析版docx等2份试卷配套教学资源,其中试卷共47页, 欢迎下载使用。
中考化学易错类型15 坐标曲线“五大”易错点(原卷版+解析版): 这是一份中考化学易错类型15 坐标曲线“五大”易错点(原卷版+解析版),文件包含易错类型15坐标曲线“五大”易错点原卷版docx、易错类型15坐标曲线“五大”易错点解析版docx等2份试卷配套教学资源,其中试卷共51页, 欢迎下载使用。
中考化学易错类型13 物质推断“五大”易错点(原卷版+解析版): 这是一份中考化学易错类型13 物质推断“五大”易错点(原卷版+解析版),文件包含易错类型13物质推断“五大”易错点原卷版docx、易错类型13物质推断“五大”易错点解析版docx等2份试卷配套教学资源,其中试卷共45页, 欢迎下载使用。

