2024年人教版化学九年级上册期中复习易错题集锦01(易错60题28大考点)(原卷版+解析版)
展开TOC \ "1-3" \h \u
\l "_Tc16452" 【考点1 测量容器-量筒】2
\l "_Tc5338" 【考点2 称量器-托盘天平】3
\l "_Tc31833" 【考点3 加热器皿-酒精灯】4
\l "_Tc846" 【考点4 常用仪器的名称和选用】5
\l "_Tc846" 【考点5 液体药品的取用】7
\l "_Tc16452" 【考点6 给试管里的固体加热】8
\l "_Tc5338" 【考点7 给试管里的液体加热】8
\l "_Tc31833" 【考点8 化学的研究领域】10
\l "_Tc846" 【考点9 蜡烛燃烧实验】10
\l "_Tc846" 【考点10 空气的成分及各成分的体积分数】14
\l "_Tc16452" 【考点11 空气组成的测定】16
\l "_Tc5338" 【考点12 空气的污染及其危害】18
\l "_Tc31833" 【考点13 防治空气污染的措施】19
\l "_Tc846" 【考点14 氧气的化学性质】19
\l "_Tc846" 【考点15 氧气的用途】21
\l "_Tc16452" 【考点16 催化剂的特点与催化作用】22
\l "_Tc5338" 【考点17 纯净物和混合物的判别】24
\l "_Tc31833" 【考点18 原子的定义与构成】26
\l "_Tc16452" 【考点19 分子和原子的区别和联系】28
\l "_Tc5338" 【考点20 原子和离子的相互转化】29
\l "_Tc31833" 【考点21 原子结构示意图与离子结构示意图】30
\l "_Tc846" 【考点22 利用分子与原子的性质分析和解决问题】33
\l "_Tc846" 【考点23 分子的定义与分子的特性】34
\l "_Tc16452" 【考点24 元素的概念】35
\l "_Tc5338" 【考点25 元素的符号及其意义】36
\l "_Tc846" 【考点26 元素周期表的特点及其应用】36
\l "_Tc846" 【考点27 化学变化和物理变化的判别】38
\l "_Tc16452" 【考点28 化学性质与物理性质的差别及应用】40
\l "_Tc16452" 【考点1 测量容器-量筒】
1.(2023秋•吴江区月考)给量筒内液体读数,开始时仰视读数为29.0mL,倒出一部分液体后,俯视读数为12.3mL,则实际倒出液体的体积为( )
A.16.7mLB.大于16.7mLC.小于16.7mLD.无法计算
【答案】B
【分析】用量筒量取液体时,量筒要放平,读数时视线应与凹液面最低处相平;如果仰视液面,读数比实际偏小,若俯视液面,读数比实际偏大。根据量筒的读数与实际值的关系来判断该学生实际倒出液体的体积大小。
【解答】解:开始仰视测得的值比真实值要小,但量取的实际液体体积偏大,所以开始时量筒中液体的量大于29.0 mL,倒出一部分液体后,俯视读取的液体体积偏大,实际体积小于12.3 mL,但所以倒出的液体的量大于16.7 mL。
故选:B。
2.(2022秋•获嘉县校级月考)某同学用100mL的量筒量取一定体积的液体,如图所示。
(1)图中所表示的液体体积是 42 mL。
(2)该同学若要量取44mL的该液体,在上面的基础上,应该用 胶头滴管 再向量筒中加入该液体。
(3)如果该同学在量取44L该液体时,没有保持视线水平,而是仰视,则量取的实际体积是 大于 (填“大于”或“小于”)44mL。
【答案】(1)42;
(2)胶头滴管;
(3)大于。
【分析】用量筒量取一定体积的液体,当液体的接近所需体积时改用胶头滴管滴加,根据量筒读数时的要求,视线要与量笥内液体凹液面的最低处保持水平,如仰视则读数比实际值小,可以据此解答该题。
【解答】解:(1)读数时,视线要与量笥内液体凹液面的最低处保持水平,根据图中所示每一小格为2mL,可以知道量筒中液体的体积为42mL;
(2)用量筒量取液体时,当液体的接近所需体积时改用胶头滴管滴加,滴加至液面;
(3)仰视读数偏小,所以量取的实际体积大于44mL。
故答案为:(1)42;(2)胶头滴管;(3)大于。
\l "_Tc5338" 【考点2 称量器-托盘天平】
3.(2023秋•泰兴市月考)某学生用托盘天平称量10.6g(1g以下的用游码)食盐,称后发现误将砝码和物品的位置放反了,该物质的实际质量应该是( )
A.9.6gB.10gC.10.6gD.9.4g
【答案】D
【分析】根据天平的使用方法是左物右码,左盘的质量等于右盘的质量加游码的质量,即药品质量=砝码质量+游码质量,如果位置放反,根据左盘的质量=右盘的质量+游码的质量,列等式进行计算。
【解答】解:托盘天平左盘物质质量=右盘砝码质量+游码质量。称量10.6g食盐,使用10g砝码和0.6g游码,如将砝码和物品的位置放反了,药品的质量=10g﹣0.6g=9.4g。
故选:D。
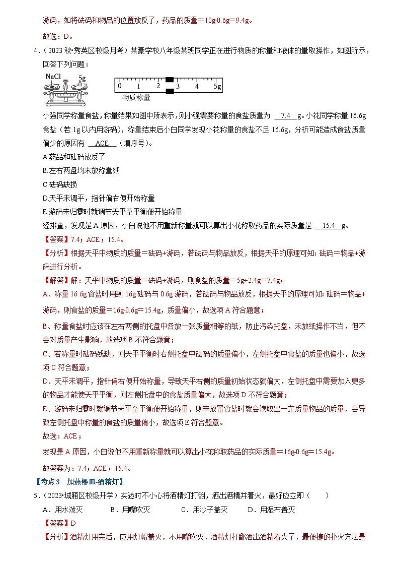
4.(2023秋•秀英区校级月考)某豪学校八年级某班同学正在进行物质的称量和液体的量取操作,如图所示,回答下列问题:
小强同学称量食盐,称量结果如图中所表示,则小强需要称量的食盐质量为 7.4 g。小花同学称量16.6g食盐(若1g以内用游码),称量结束后小白同学发现小花称量的食盐不足16.6g,分析可能造成食盐质量偏少的原因有 ACE (填序号)。
A.药品和砝码放反了
B.左右两盘均未放称量纸
C.砝码缺损
D.天平未调平,指针偏右便开始称量
E.游码未归零时就调节天平至平衡便开始称量
经排查,发现是A原因,小白说他不用重新称量就可以算出小花称取药品的实际质量是 15.4 g。
【答案】7.4;ACE;15.4。
【分析】根据天平中物质的质量=砝码+游码,若砝码与物品放反,根据天平的原理可知:砝码=物品+游码进行分析。
【解答】解:天平中物质的质量=砝码+游码,则食盐的质量=5g+2.4g=7.4g;
A、称量16.6g食盐时用到16g砝码与0.6g游码,若砝码与物品放反,根据天平的原理可知:砝码=物品+游码,则食盐的质量=16g﹣0.6g=15.4g,质量偏小,故选项A符合题意;
B、称量食盐时应该在左右两侧的托盘中各放一张质量相等的纸,防止污染托盘,未放纸操作不当,但不会对质量产生影响,故选项B不符合题意;
C、若称量时砝码残缺,则天平平衡时右侧托盘中砝码的质量偏小,左侧托盘中食盐的质量也偏小,故选项C符合题意;
D、天平未调平,指针偏右便开始称量,导致天平右侧的质量初始状态就偏大,左侧托盘中需要加入更多的物品才能使天平平衡,则左侧托盘中的食盐质量偏大,故选项D不符合题意;
E、游码未归零时就调节天平至平衡便开始称量,则未放置食盐时就会读取出一定质量物品的质量,会导致左侧托盘中称量的食盐的质量偏小,故选项E符合题意。
故选:ACE;
发现是A原因,小白说他不用重新称量就可以算出小花称取药品的实际质量=16g﹣0.6g=15.4g。
故答案为:7.4;ACE;15.4。
\l "_Tc31833" 【考点3 加热器皿-酒精灯】
5.(2023•城厢区校级开学)实验时不小心将酒精灯打翻,洒出酒精并着火,最好应立即( )
A.用水泼灭B.用嘴吹灭C.用沙子盖灭D.用湿布盖灭
【答案】D
【分析】酒精灯用完后,应用灯帽盖灭,不用嘴吹灭.酒精灯打鄱洒出酒精着火了,最便捷的扑火方法是用湿抹布盖灭,这样既可以降低可燃物的温度,又可以隔绝空气而达到灭火的目的.当然在实验室一般都会备有沙子,也可以用沙子盖灭
【解答】解:灭火原理是破坏燃烧的一个条件使燃烧停止达到灭火的目的。上述ABCD中的四种方法从原理上都可以将火扑灭,但酒精灯打翻洒出酒精着火了最简单合理的应该是用湿抹布盖灭。
故选:D。
6.(2023秋•庐江县月考)酒精(C2H5OH)是一种无色透明、有特殊气味的液体,易挥发,能与水以任意比互溶,常用作酒精灯和内燃机的燃料,是一种绿色能源。当点燃酒精灯时,酒精在灯芯上汽化后燃烧生成水和二氧化碳。
(1)根据上述叙述归纳出酒精的用途: 作酒精灯和内燃机的燃料 (任答一点)。
(2)酒精灯的火焰分三层, 外焰 (选填“外焰”“内焰”“焰心”)温度最高。
(3)实验中不慎碰倒酒精灯,洒出的酒精在桌上燃烧起来,应立刻采取的措施是 用抹布盖灭 。
(4)写出酒精燃烧反应的文字表达式 酒精+氧气二氧化碳+水 。
【答案】(1)作酒精灯和内燃机的燃料;
(2)外焰;
(3)用抹布盖灭;
(4)酒精+氧气二氧化碳+水。
【分析】(1)根据题中信息进行分析;
(2)根据酒精灯中的外焰温度最高进行分析;
(3)根据常见的灭火措施进行分析;
(4)根据酒精燃烧生成二氧化碳和水进行分析。
【解答】解:(1)由“常用作酒精灯和内燃机的燃料,是一种绿色能源”可知,酒精的用途是作酒精灯和内燃机的燃料;
(2)酒精灯中的外焰处的酒精燃烧最充分,温度最高;
(3)若洒出的酒精在桌上燃烧起来,应用抹布盖灭;
(4)酒精燃烧生成二氧化碳和水,反应的文字表达式为:酒精+氧气二氧化碳+水。
故答案为:(1)作酒精灯和内燃机的燃料;
(2)外焰;
(3)用抹布盖灭;
(4)酒精+氧气二氧化碳+水。
\l "_Tc846" 【考点4 常用仪器的名称和选用】
7.(2021春•江汉区校级月考)下列化学仪器对应的名称错误的是( )
A.燃烧匙B.蒸发皿
C.长夹子D.滴瓶
【答案】C
【分析】根据图即可知道仪器的名称,据此判断即可。
【解答】解:A、图示仪器是燃烧匙,名称正确;
B、图示仪器是蒸发皿,名称正确;
C、图示仪器是试管夹,名称错误;
D、图示仪器是滴瓶,名称正确。
故选:C。
8.(2023秋•长清区校级月考)请从下列常见仪器中,选择恰当仪器用其名称填空。
①镁条燃烧时,用来夹持镁条的仪器是 坩埚钳 ;
②用酒精灯加热时需要垫上陶土网的仪器是 烧杯 ;
③取用粉末状固体药品用到的仪器是 药匙 ;
④吸取和滴加少量液体试剂的仪器是 胶头滴管 ;
⑤量取一定量液体体积的仪器是 量筒 。
【答案】①坩埚钳;
②烧杯;
③药匙;
④胶头滴管;
⑤量筒。
【分析】根据仪器的名称与用途进行分析解答即可。
【解答】解:①镁条燃烧时,使用坩埚钳来夹持镁条;
②烧杯底面积较大,用酒精灯加热时需要垫上陶土网;
③药匙用于取粉末状固体药品;
④B胶头滴管用于吸取和滴加少量液体试剂;
⑤量筒用来量取一定体积的液体。
故答案为:①坩埚钳;②烧杯;③药匙;④胶头滴管;⑤量筒。
\l "_Tc846" 【考点5 液体药品的取用】
9.(2022秋•沭阳县校级月考)下列有关药品的保存和取用说法正确的是( )
A.液体药品可以保存在细口瓶或滴瓶中
B.取用药品时,若没有规定用量则取较多量
C.对于块状药品可以直接用手拿
D.剩余的药品要放回原瓶
【答案】A
【分析】根据药品的保存和取用的原则分析判断有关的说法.
【解答】解:A、液体药品可以保存在细口瓶或滴瓶中,说法正确;
B、取用药品时,若没有规定用量应取最少量,说法不正确;
C、对于块状药品可以用镊子取用,不可用手拿,说法不正确;
D、剩余的药品要放到指定容器中,不可放回原瓶,说法不正确。
故选:A。
10.(2021秋•海淀区期中)下表中的实验操作各存在一处错误,请指出错误之处。
【答案】(1)未将试管平放;
(2)未将瓶塞倒放在桌面上。
【分析】从取用液体药品时应注意的事项去分析。
【解答】解:(1)取用块状固体药品时应注意:首先使试管平放,用镊子将其放在试管口,再将试管慢慢竖起,图中未将试管平放;
(2)取用液体药品时应注意:①瓶塞倒放,②标签对准手心,③瓶口紧挨试管口,④倒完液体后立即盖紧瓶塞,并把试剂瓶放回原处;图中瓶塞没有倒放在桌面;
故答案为:(1)未将试管平放;(2)未将瓶塞倒放在桌面上。
\l "_Tc16452" 【考点6 给试管里的固体加热】
11.(2021秋•北安市校级期末)实验是研究化学的重要手段在题后横线上简要说明下列实验操作可能造成不良后果。(答一点即可)
(1)给试管内的固体加热,试管口向上倾斜: 试管炸裂 ;
(2)倾倒细口瓶里的药液时,标签没向着手心: 腐蚀标签 ;
(3)把块状固体药品直接丢入竖直放置的试管底部,后果是 打破试管 ;
(4)使用胶头滴管后未经清洗就吸取别的试剂,后果是 其他药品被污染 ;
(5)用燃着的酒精灯点燃另一只酒精灯,后果是 引发火灾 。
【答案】(1)试管炸裂;
(2)腐蚀标签;
(3)打破试管;
(4)其他药品被污染;
(5)引发火灾。
【分析】(1)根据给固体加热时的注意事项进行分析;
(2)根据取用液体时的注意事项进行分析.
(3)根据块状固体药品的方法进行分析.
(4)根据胶头滴管的使用方法进行分析.
(3)根据点燃酒精灯的方法进行分析.
【解答】解:(1)给固体加热时,试管口要略微向下倾斜,以防冷凝水倒流回试管,使试管炸裂;
(2)取用液体时标签向着手心,防止液体流出腐蚀标签;
(3)块状固体药品的取用方法:先将试管横放,用镊子将药品放在试管口,再将试管竖起,如果把大块固体垂直投入试管中:会将打破试管;
(4)使用胶头滴管后未经清洗就吸取别的试剂,会导致其他药品被污染;
(5)用燃着的酒精灯点燃另一只酒精灯,会导致酒精外流,引发火灾。
故答案为:(1)试管炸裂;(2)腐蚀标签;(3)打破试管;(4)其他药品被污染;(5)引发火灾。
\l "_Tc5338" 【考点7 给试管里的液体加热】
12.(2023秋•蒙阴县校级月考)某同学取8mL水并加热,提供的仪器有:①10mL量筒;②50mL量筒;③酒精灯;④容积20mL的试管;⑤容积30mL的试管;⑥试管夹。所选用仪器组合正确的一组是( )
A.①③⑤⑥B.①③④⑥C.②③⑤⑥D.②③
【答案】A
【分析】根据给试管中的液体加热的方法,量筒量程选择的依据有两点:一是保证量取一次,二是量程与液体的取用量最接近,进行分析解答。
【解答】解:量筒量程选择的依据有两点:一是保证量取一次,二是量程与液体的取用量最接近,量取8mL的水,10mL量筒能保证量取一次,且量程与液体的取用量最接近;给试管中的液体加热时,用酒精灯的外焰加热试管里的液体,用试管夹夹持试管;且液体体积不能超过试管容积的,取8mL水并加热,应选用容积30mL的试管。
故选:A。
13.(2022秋•徐汇区期末)回答下列问题:
(1)取用较多液体时,细口瓶的瓶塞应 倒 放在桌上。手握细口瓶倾倒液体时,标签要朝 向手心处 。倾倒液体时,瓶口要 紧挨 试管口。
(2)取用少量液体药品时滴管要 垂直悬空 在容器口正上方。
(3)用量筒量取液体,读数时应使视线与量筒内 凹液面的最低处 保持水平。
(4)给少量液体加热,通常液体不能超过试管容积的 ,在加热前要 预热 ,试管与桌面成 45° 角,加热时试管口不可朝着他人,以免液体溅出。
【答案】(1)倒;向手心处;紧挨;
(2)垂直悬空;
(3)凹液面的最低处;
(4);预热;45°。
【分析】(1)依据液体取用原则;
(2)依据滴管的使用方法;
(3)依据量筒使用方法;
(4)依据酒精灯的使用原则和加热注意事项。
【解答】解:(1)依据液体取用原则可知,细口瓶的瓶塞必须倒放在桌面上,细口瓶贴标签的一面必须朝向手心处;瓶口必须紧挨试管口,并且缓缓地倒;
(2)取用少量液体药品时滴管要垂直悬空在容器口正上方;
(3)依据量筒使用原则可知,读数时量筒必须放平稳,视线与量筒内液体的凹液面的最低处保持水平;
(4)给液体加热时,试管内液体不能超过其容积的,防止沸腾溅出;加热时先预热,使试管在火焰上移动,待试管均匀受热后,再将火焰固定在盛放药品的部位加热;试管与桌面成约45°角。
故答案为:(1)倒;向手心处;紧挨;
(2)垂直悬空;
(3)凹液面的最低处;
(4);预热;45°。
\l "_Tc31833" 【考点8 化学的研究领域】
14.(2022秋•烟台期末)化学使世界变得更加绚丽多彩,社会的文明和进步离不开化学.下列事实中与化学无关的是( )
A.食物、衣料和日常用品的丰富
B.指南针的发明与应用
C.新型高分子化合物的合成
D.药物和保健
【答案】B
【分析】根据化学研究的对象考虑本题,知道化学是学什么的,化学研究的是物质的组成、结构、性质以及变化规律的基础自然科学.
【解答】解:化学研究的是物质的组成、结构、性质以及变化规律的基础自然科学。所以A、C、D都是化学研究的领域,而B是与物理科学有关的。
故选:B。
15.(2022秋•晋中期末)化学研究的对象与物理、数学、地理等其他自然科学的研究对象不同.取一块大理石可以从不同角度进行研究,以下不是化学研究领域的是( )
A.大理石由什么成分组成
B.大理石的产地在哪里
C.大理石有什么性质和用途
D.大理石的微观结构如何
【答案】B
【分析】根据化学的定义和研究内容判断,注意研究物质的最终目的是为了应用.
【解答】解:
化学是一门研究物质的组成、结构、性质及其变化规律的自然科学,它的研究对象是物质,研究的最终目的是为了应用,故物质的用途也是化学研究范畴。大理石的产地与化学无关,是地理研究的内容。
故选:B。
\l "_Tc846" 【考点9 蜡烛燃烧实验】
16.(2021秋•漳州期末)小明利用如图装置探究蜡烛燃烧受氧气浓度影响程度(所用传感器分别为O2、CO、CO2浓度传感器)。根据实验数据进行分析,下列说法不正确的是( )
A.当氧气浓度低于16%时,难以支持蜡烛燃烧
B.蜡烛燃烧会产生少量CO,应注意通风透气
C.三支不等高蜡烛的燃烧是为了使容器内氧气完全消耗
D.氧气起始浓度越高,熄灭时CO2与CO的浓度比越大,所以X>344.9
【答案】C
【分析】A、根据蜡烛熄灭时氧气的浓度分析;
B、根据蜡烛燃烧的产物分析;
C、根据蜡烛充分燃烧的措施分析;
D、根据氧气浓度增大蜡烛能充分燃烧回答此题;
【解答】解:A、由蜡烛熄灭时O2的浓度可知,当氧气浓度低于16%时,难以支持蜡烛燃烧,故A说法正确;
B、蜡烛燃烧会产生少量CO,应注意通风透气,故B说法正确;
C、三支不等高蜡烛的燃烧是为了使容器内氧气充分反应,但不能使容器内的氧气完全消耗,故C说法不正确
D、1、2相比,氧气浓度高,燃烧更充分一些,二氧化碳生成的多一些,因此x>344.9,故D说法正确。
故选:C。
17.(2022秋•工业园区校级期中)下列从“对蜡烛及其燃烧的探究”活动得出的结论中,不正确的是( )
A.石蜡浮于水面,说明石蜡的密度小于水
B.用小刀可将石蜡切下,说明石蜡的硬度较小
C.蜡烛刚熄灭时产生的白烟可以被点燃,说明白烟具有可燃性
D.将干冷小烧杯罩在火焰上方,有无色液滴出现,说明石蜡中含有氢、氧元素
【答案】D
【分析】根据蜡烛的性质及蜡烛燃烧的实验现象分析回答,将干冷小烧杯罩在火焰上方,有无色液滴出现,说明石蜡燃烧生成水.
【解答】解:A、石蜡浮于水面,说明石蜡的密度小于水,正确;
B、用小刀将石蜡切下,说明石蜡的硬度较小,正确;
C、白烟点燃后会燃烧,说明白烟具有可燃性,正确;
D、将干冷小烧杯罩在火焰上方,有无色液滴出现,说明石蜡中含有氢元素,但不能判断是否有氧元素,故错误;
故选:D。
18.(2021秋•和硕县校级期中)在对蜡烛及其燃烧进行了探究以后,请你填写下列空格:
(1)如图所示,点燃蜡烛,观察到蜡烛火焰分为三层,分别是 外焰 、内焰和焰心,把一根火柴梗放在蜡烛的火焰上约 1s 后取出,可以看到 a (填字母)处的火柴梗最先炭化。结论:蜡烛火焰的 外焰 温度最高。
(2)再将一只干燥的烧杯罩在蜡烛火焰的上方,烧杯内壁出现 水雾 ,片刻后取下烧杯,迅速向烧杯内倒入少量的澄清石灰水,振荡后发现 澄清石灰水变浑浊 。
结论:蜡烛燃烧以后的生成物是 二氧化碳和水 。
【答案】见试题解答内容
【分析】(1)欲知火柴梗的那一部分最先碳化,须知火焰的温度那一部分最高;
(2)据已知知识石蜡燃烧产物是二氧化碳与水解答;
【解答】解:
(1)根据火焰各部分温度的不同,可分为外焰,内焰,焰心三层,因为火焰的外焰温度最高,火柴梗a处正好处于外焰部分所以会最先被碳化;
(2)由实验现象可知,烧杯内壁会出现水雾,说明石蜡燃烧可生成水;由题意可知,向烧杯内倒入少量澄清的石灰水,振荡,澄清石灰水变浑浊,因为澄清石灰水和二氧化碳发生反应,生成碳酸钙沉淀,说明烧杯中有二氧化碳气体;故答案为:水雾,澄清石灰水变浑浊,水和二氧化碳;
答案:
(1)外焰 a 外焰 (2)水雾 澄清石灰水变浑浊 二氧化碳和水
19.(2021秋•石城县校级月考)化学小组受英国科学家法拉第所著《蜡烛的化学史》的启发,对蜡烛进行了探究。
【查阅资料】硫酸铜是一种白色粉末,具有吸水性,吸水后变为蓝色。
结论:蜡烛在空气中燃烧的文字表达式为: 石蜡+氧气二氧化碳+水 。
为探究实验Ⅲ引出的白烟的成分,小组同学将导管加长,用冷的湿毛巾裹在导管外壁,一段时间后打开,发现导管内有白色固体析出。得出结论:该白烟含有 石蜡的固体颗粒 。
【答案】见试题解答内容
【分析】Ⅰ根据实验现象进行分析石蜡的性质解答;
Ⅱ根据三层火焰的温度关系解答;
Ⅲ根据白烟是石蜡的固体小颗粒解答;
Ⅳ根据硫酸铜遇水变蓝,二氧化碳能使澄清的石灰水变浑浊解答;
结论:根据实验结论书写文字表达式,根据石蜡的蒸汽遇冷冷凝成了石蜡的固体小颗粒分析。
【解答】解:Ⅰ、根据小刀切一块蜡烛,可知蜡烛硬度较小;根据蜡烛浮在水面上,密度比水小;根据蜡烛块无明显变化,说明蜡烛难溶于水。
Ⅱ、由实验现象:外焰处的铁纱窗出现红热的环,内焰及焰心处的铁纱窗无明显变化,说明蜡烛火焰的外焰的温度最高。
Ⅲ、伸入焰心的导气管引出白烟,白烟能燃烧,说明焰心处有可燃性物质,该物质是石蜡固体小颗粒。
Ⅳ、硫酸铜粉末变蓝色,说明蜡烛燃烧是有水生成,根据澄清石灰水变浑浊可知蜡烛燃烧的产物中含有二氧化碳。
【归纳总结】该反应的反应物是石蜡和氧气,生成物是水和二氧化碳,反应条件是点燃,所以蜡烛在空气中燃烧的文字表达式为:石蜡+氧气二氧化碳+水。
为探究实验Ⅲ引出的白烟的成分,小组同学将导管加长,用冷的湿毛巾裹在导管外壁,一段时间后打开,发现导管内有白色固体析出。得出结论:该白烟含有石蜡的固体颗粒。
故答案为:Ⅰ:小;小;难。
Ⅱ:蜡烛火焰的外焰的温度高于内焰及焰心处温度。
Ⅲ:白烟被点燃。
Ⅳ:变浑浊;变蓝。
结论:石蜡+氧气水+二氧化碳;
石蜡的固体颗粒。
\l "_Tc846" 【考点10 空气的成分及各成分的体积分数】
20.(2023秋•珠海校级月考)《流浪地球》的热播让普通人了解到“人造空气”帮助人类实现了太空漫步的梦想,它含有70%的氮气(体积分数)、20%的氧气,还有CO2等。下列说法错误的是( )
A.“人造空气”比空气中的氮气含量高
B.“人造空气”比空气中的氧气含量低
C.在“人造空气”中,燃着的蜡烛不会迅速熄灭
D.利用红磷燃烧的方法,可粗略测定“人造空气”中氧气的含量
【答案】A
【分析】A、根据空气和“人造空气”中各组分体积含量分析;
B、根据空气和“人造空气”中各组分体积含量分析;
C、根据氧气的性质分析;
D、根据测定空气中氧气含量的原理分析。
【解答】解:A、“人造空气”中含有70%的氮气,空气中约含有78%的氮气,所以“人造空气”比空气中的氮气含量低,故选项错误;
B、“人造空气”(氧气含量20%)比空气(氧气含量21%)中的氧气含量低,故选项正确;
C、“人造空气”中氧气的含量和空气中差不多,氧气能支持燃烧,在“人造空气”中,燃着的蜡烛不会迅速熄灭,故选项正确;
D、红磷燃烧会消耗氧气,生成五氧化二磷固体,利用足量的红磷燃烧,可粗略测定“人造空气”中氧气的含量,故选项正确。
故选:A。
21.(2022秋•广东期末)目前人类对火星的探测取得了重大的突破.如图是火星大气成分示意图,与空气的成分相比较,下列说法中正确的是( )
A.火星大气中含有稀有气体而空气中没有
B.火星有了大气层也就同样适合人类生存
C.火星大气中氮气的体积分数大于空气中氮气的体积分数
D.火星大气中二氧化碳的体积分数大于空气中二氧化碳的体积分数
【答案】D
【分析】由空气的组成结合题目所给火星大气成分含量示意图进行分析判断即可.
【解答】解:A、火星上大气中含有稀有气体,空气中也含有稀有气体。故A错误。
B、火星有了大气层也不适合人类生存,因为二氧化碳含量太高,故B错误;
C、地球和火星的大气中都含有氮气,空气中氮气的体积分数为78%,火星大气中N2的体积分数明显小于空气中N2的体积分数;故C错误;
D、地球大气中CO2的体积分数为0.03%,故火星大气中CO2的体积分数大于空气中CO2的体积分数。故D正确;
故选:D。
22.(2023秋•南漳县校级月考)空气中含量最多的气体是 氮气 ;澄清石灰水露置在空气中会逐渐变浑浊,这说明空气中含有少量的 二氧化碳 ;将一只老鼠放入一个密封的玻璃瓶内,过一段时间,老鼠才会死亡,说明空气中有 氧气 。
【答案】氮气;二氧化碳;氧气。
【分析】根据空气的组成成分、二氧化碳能使澄清的石灰水变浑浊、氧气能供呼吸,进行分析解答。
【解答】解:空气中含量最多的气体是氮气,体积分数约占78%;澄清的石灰水露置在空气中会逐渐变浑浊,这证明了空气中含有少量的二氧化碳;老鼠在盛有空气的密闭容器中能生存一段时间,说明老鼠能呼吸,而氧气供给呼吸,所以说明了空气中含有氧气。
故答案为:氮气;二氧化碳;氧气。
\l "_Tc16452" 【考点11 空气组成的测定】
23.(2023•方城县模拟)为测定空气中氧气的含量,某化学兴趣小组的同学将过量的白磷放入容积为40mL的试管中,用橡皮塞塞紧试管口,通过导管与容积为60mL且润滑性很好的注射器组成如图的实验装置,则下列说法不正确的是( )
A.实验过程中观察到白磷燃烧产生大量白烟
B.必须等实验结束装置冷却到室温之后再读数
C.若先夹紧弹簧夹,实验结束后再松开弹簧夹,可观察到活塞前沿移动到12mL刻度处
D.若不使用弹簧夹,整个实验过程中活塞前沿一直向左移动直至停在8mL刻度处
【答案】D
【分析】对于用注射器改进后的仪器其刻度更容易读取,计算部分要注意被反应消耗掉的是试管内的氧气,不包含注射器内的部分。
【解答】解:A、实验过程中观察到白磷燃烧产生大量白烟,正确;
B、必须等实验结束装置冷却到室温之后再读数,正确;
C、用酒精灯加热白磷,这时白磷燃烧消耗掉的只是试管内的氧气为40mL×1/5=8mL,所以活塞应停在20mL﹣8mL=12mL的刻度处,正确;
D、若不使用弹簧夹,用酒精灯加热白磷,由于气体受热膨胀,活塞首先向右移动;后冷却过程中气体体积减小,活塞再向左移动,白磷实际消耗掉的是试管40mL和注射器内20mL的氧气为(40mL+20mL)×1/5=12mL,所以活塞应停在20mL﹣12mL=8mL的刻度处,错误。
故选:D。
24.(2023秋•宝安区校级月考)“测定空气中氧气的含量”是初中化学的重要实验。
Ⅰ.化学老师用如图所示的装置测定空气中氧气含量:
将图中的集气瓶容积分为5等份,并作好标记;在酒精灯上点燃红磷,并立即伸入集气瓶内,塞紧橡皮塞,充分反应后,待集气瓶冷却至室温,打开弹簧夹。请回答下列问题:
(1)实验中能得出“氧气约占空气总体积”结论的实验现象是 有约占广口瓶中空气体积的的水进入广口瓶 。
(2)该实验不仅可以说明氧气占空气的体积比为,还可以得到氮气的化学性质是 不支持燃烧,本身也不燃烧 (写出一条即可)。
(3)如果想准确测量装置内被消耗的氧气体积,可以将装置中右边的烧杯换成 量筒 (填仪器名称)。
Ⅱ.小林同学进行了改进与创新,实验过程如图所示:
(1)如图改进实验与实验Ⅰ相比,明显的优点是 装置的气密性更好,实验结果更准确 (写一条即可)。
(2)若改进后实验中测得氧气的体积分数低于理论值,则造成此误差的可能原因是: 红磷量太少(合理即可) (写一个即可)
【答案】Ⅰ.(1)有约占广口瓶中空气体积的的水进入广口瓶;
(2)不支持燃烧,本身也不燃烧;
(3)量筒;
Ⅱ.(1)装置的气密性更好,实验结果更准确;
(2)红磷量太少(合理即可)。
【分析】Ⅰ.根据红磷与空气中的氧气反应生成五氧化二磷固体,造成广口瓶内气体的压强减小,烧杯中的水倒吸进广口瓶中,根据进入的水的体积测量出空气中氧气的含量,据此分析;
Ⅱ.根据测量空气成分的实验要求是装置的密闭性要好,红磷要过量、冷却到室温时在进行测量等要求进行分析。
【解答】解:Ⅰ.(1)实验中能得出“氧气约占空气总体积”结论的实验现象是有约占广口瓶中空气体积的的水进入广口瓶;
(2)该实验不仅可以说明氧气占空气的体积比为,还可以得到氮气的化学性质是很稳定,不支持燃烧,本身也不燃烧;
(3)量筒带有刻度,如果想准确测量装置内被消耗的氧气体积,可以将装置中右边的烧杯换成量筒;
Ⅱ.(1)改进实验与实验Ⅰ相比,明显的优点是装置的气密性更好,实验结果更准确;
(2)改进后实验中测得氧气的体积分数低于理论值,则造成此误差的可能原因有:红磷量太少,空气中的氧气没有完全反应或装置漏气,瓶外空气会进入,烧杯中进入集气瓶中的水就减少或没有冷却至室温就打开止水夹,温度高,压强大,水进入集气瓶内的体积就会减少。
故答案为:
Ⅰ.(1)有约占广口瓶中空气体积的的水进入广口瓶;
(2)不支持燃烧,本身也不燃烧;
(3)量筒;
Ⅱ.(1)装置的气密性更好,实验结果更准确;
(2)红磷量太少(合理即可)。
\l "_Tc5338" 【考点12 空气的污染及其危害】
25.(2022•杭州模拟)在我国许多城市里,空气质量监测的指标主要包括下列物质中( )
①可吸入颗粒物,②氧气,③二氧化碳,④一氧化碳,⑤氮气,⑥二氧化硫,⑦稀有气体,⑧氮氧化合物
A.①④⑥⑧B.②④⑦C.③④⑥D.①②③④
【答案】A
【分析】根据目前计入空气污染指数的项目有:二氧化硫、氮氧化合物、一氧化碳和可吸入颗粒物和臭氧等,
【解答】解:目前计入空气污染指数的项目有:二氧化硫、氮氧化合物、一氧化碳和可吸入颗粒物和臭氧等,氧气、氮气、二氧化碳、稀有气体是空气的成分,本身没有毒性,不是空气污染物,因此①④⑥⑧是空气质量监测的指标。
故选:A。
26.(2021秋•西平县期中)化学与生活、科研等息息相关,请根据题意填空:
(1)空气质量日报是通过新闻媒体向社会发布的环境信息,其中计入“空气污染指数”的项目暂定为:二氧化硫、 一氧化碳 、二氧化氮、可吸入颗粒物和臭氧等。
(2)小明同学用量筒量取液体时,仰视读数为25mL,倒出一部分液体后,俯视读数为15mL,则小明同学倒出液体的体积 大于 (填“大于”、“小于”或“等于”)10mL。
【答案】见试题解答内容
【分析】(1)根据造成空气污染的主要物质来分析;(2)根据量筒读数时的要求,视线要与量筒内液体凹液面的最低处保持水平,仰视读量筒内液体体积,读数比实际液体体积小;俯视读数液体体积比实际偏大。
【解答】解:(1)空气质量日报是通过新闻媒体向社会发布的环境信息,其中计入“空气污染指数”的项目暂定为:二氧化硫、一氧化碳、二氧化氮、可吸入颗粒物和臭氧等;故填:一氧化碳;
(2)用量筒量取液体时,量筒要放平,读数时视线应与凹液面最低处相平;如果仰视液面,读数比实际偏低,若俯视液面,读数比实际偏大。某同学用量筒量取液体时,仰视读数为25mL,其读数会比实际偏小,那么实际体积应大于25mL;倒出一部分液体后,俯视读数15mL,其读数会比实际偏小,那么实际体积应小于15mL;,则该学生实际倾倒的液体体积大于10mL。
故答案为:(1)一氧化碳;(2)大于。
\l "_Tc31833" 【考点13 防治空气污染的措施】
27.(2022秋•淅川县期中)要打赢蓝天保卫战,就要持续改善空气质量。下列做法值得提倡的是( )
A.露天焚烧树叶、秸秆
B.积极植树造林、种草
C.工业废气随意排放
D.节日庆典,燃放烟花爆竹
【答案】B
【分析】防止空气污染的措施有:工厂排放的废气经过处理再排放、植树造林、合理开发新能源、禁止露天焚烧垃圾、燃放烟花爆竹等。
【解答】解:A、露天焚烧树叶、秸秆,会产生大量的空气污染物,不值得提倡;
B、积极植树造林、种草可以净化空气,美化环境,值得提倡;
C、工业排放的废气中,常含有一氧化碳、二氧化硫等对大气有污染的气体和粉尘,会造成空气的污染,不值得提倡;
D、燃放烟花爆竹会产生大量的烟尘等会污染空气,不值得提倡;
故选:B。
\l "_Tc846" 【考点14 氧气的化学性质】
28.(2022春•顺德区校级期中)某小组使用数据采集器探究“铁丝在O2中燃烧”,集气瓶内O2的体积分数随时间的变化关系如图所示。下列说法正确的是( )
A.反应为Fe+O2Fe2O3
B.瓶中放少量水,用于吸收有毒物质
C.开始采集数据时,瓶内是纯净的O2
D.铁丝停止燃烧时,瓶内O2未耗尽
【答案】D
【分析】A、根据铁在氧气中燃烧生成四氧化三铁分析;
B、瓶中放少量水,能够防止铁燃烧形成的高温熔融物溅落炸裂集气瓶;
C、根据图像分析开始采集数据时氧气体积分数;
D、铁丝停止燃烧时,瓶内O2未耗尽,剩余氧气体积分数大于20%。
【解答】解:A、铁在氧气中燃烧生成四氧化三铁,该选项不正确;
B、瓶中放少量水,能够防止铁燃烧形成的高温熔融物溅落炸裂集气瓶,该选项不正确;
C、开始采集数据时,氧气体积分数是80%,瓶内不是纯净的氧气,该选项不正确;
D、铁丝停止燃烧时,瓶内O2未耗尽,剩余氧气体积分数大于20%,该选项正确。
故选:D。
29.(2023秋•大连月考)如图是部分物质在空气或氧气中燃烧的实验。
(1)上述实验所涉及的反应,从能量变化的角度,其共同特点是 都放出热量 。
(2)实验甲中,若使正在燃烧的火焰快速熄灭,可采用的方法是 将燃烧的硫浸入水中 。实验乙中,坩埚钳缓缓伸入集气瓶中的目的是 充分利用瓶中的氧气 。
(3)铁丝在空气中加热并不燃烧。实验丙中的铁丝燃烧了,是因为与空气中相比,增大了 氧气的浓度 ;将少许铁粉撒在酒精灯火焰上,铁粉立即剧烈燃烧、火星四射。这是因为铁粉与铁丝相比,增大了 与氧气的接触面积 。
【答案】(1)都放出热量;
(2)将燃烧的硫浸入水中;充分利用瓶中的氧气;
(3)增大了氧气的浓度;增大了与氧气的接触面积。
【分析】根据硫、铁丝在氧气中燃烧的现象、发生的反应及注意事项分析回答有关的问题。
【解答】解:(1)上述实验所涉及的反应,从能量变化的角度,其共同特点是都放出热量。
(2)实验甲中,若使正在燃烧的火焰快速熄灭,由灭火的原理可知,可采用的方法是将燃烧的硫浸入水中。实验乙中,坩埚钳缓缓伸入集气瓶中的目的是充分利用瓶中的氧气。
(3)铁丝在空气中加热并不燃烧。实验丙中的铁丝燃烧了,是因为与空气中相比,增大了氧气的浓度;将少许铁粉撒在酒精灯火焰上,铁粉立即剧烈燃烧、火星四射。这是因为铁粉与铁丝相比,增大了与氧气的接触面积。
故答案为:(1)都放出热量;
(2)将燃烧的硫浸入水中;充分利用瓶中的氧气;
(3)增大了氧气的浓度;增大了与氧气的接触面积。
\l "_Tc846" 【考点15 氧气的用途】
30.(2023秋•九龙坡区校级月考)空气是一种宝贵资源。下列有关空气的说法正确的是( )
A.二氧化碳过量排放会引起温室效应,所以二氧化碳属于空气污染物
B.空气由氧气和氮气组成,其中氧气的质量约占空气质量的
C.氧气可以用作发射火箭的燃料
D.空气质量日报中所列空气质量指数级别越低,空气质量越好
【答案】D
【分析】A、根据二氧化碳的性质与对环境的影响来分析;
B、根据空气中氧气的含量来分析;
C、根据氧气的性质和用途来分析;
D、根据空气污染的知识来分析。
【解答】解:A、二氧化碳排放过多会导致温室效应,但是二氧化碳是空气的组成成分之一,不属于空气污染物,故选项错误;
B、空气主要由氮气和氧气组成,氧气约占空气体积(不是质量)的,故选项错误;
C、氧气具有助燃性,不具有可燃性,不能作发射火箭的燃料,故选项错误;
D、空气质量报告中所列的空气质量级别数值越低,说明空气的质量越好,故选项错正确。
故选:D。
\l "_Tc16452" 【考点16 催化剂的特点与催化作用】
31.(2022•曹县模拟)现有①KCl;②MnO2;③KMnO4三种物质,将其分别与KClO3混合后加热,能使KClO3的分解速率加快的是( )
A.只有②B.有①和②C.有②和③D.有①②③
【答案】C
【分析】根据催化剂的特点考虑本题:能改变反应速率,在化学反应前后质量和化学性质都不变.
【解答】解:能使KClO3的分解速率加快的物质应该选取催化剂,KClO3的分解反应的催化剂是二氧化锰,能加快它的反应速度,高锰酸钾受热分解后的产物中有二氧化锰,正好可以作为KClO3分解的催化剂。
故选:C。
32.(2023秋•罗山县校级月考)现有A、B两种质量相等的固体,其中A为纯净的氯酸钾,B是氯酸钾和少量二氧化锰的混合物。将A、B分别放入试管中,并在两个酒精灯上同时加热制取氧气。当A、B均完全反应后,如图所示,得到的氧气的质量m与时间t的关系图象中,正确的是( )
A.B.
C.D.
【答案】C
【分析】因为A、B是两种质量相等的固体,其中A为纯净的氯酸钾,B是氯酸钾和少量二氧化锰的混合物。所以A中氯酸钾的质量大于B中氯酸钾的质量,因而A产生的氧气比B多,B中有催化剂二氧化锰,可以使氯酸钾在较低的温度下迅速的放出氧气,而A却需要在较高的温度下才能缓慢的放出氧气,因而B先得到氧气,A后得到氧气。
【解答】解:A、分析图象可知A产生的氧气多,但却是从一开始就有氧气生成是不正确的,应加热一段时间后再有氧气生成,故A错误;
B、分析图象可知AB反应产生的氧气一样多,故B错误;
C、分析图象可知A产生的氧气多,并是在B产生氧气一段时间后生成,故C正确;
D、分析图象可知A反应从一开始就有氧气产生,比B要先得到氧气,故D错误。
故选:C。
33.(2022秋•东乡区期中)化学兴趣小组发现,将氧化铁加入到过氧化氢溶液中,过氧化氢溶液的分解速率加快。该小组成员进行了如下探究:
【提出问题】氧化铁能不能作为过氧化氢溶液分解的催化剂呢?
【作出猜想】氧化铁能作为过氧化氢溶液分解的催化剂。
【实验验证】同学们设计了实验装置并进行了气体的制取和测量实验。实验时均以生成40mL气体为标准,相关实验数据记录如下表:
(1)通过实验①和④可知,过氧化氢溶液的分解速率与 温度 有关。
(2)通过实验 ① 和 ② (填实验序号)对比可知,加入氧化铁后过氧化氢溶液的分解速率加快。若要证明氧化铁是过氧化氢溶液的分解的催化剂,还需要证明它在反应前后的 质量 和 化学性质 没有发生变化。
(3)实验证明,氧化铁也可以作为过氧化氢溶液的分解的催化剂,请你写出这个反应的文字表达式: 过氧化氢水+氧气 。
(4)上述实验验证了一些影响过氧化氢溶液的分解速率的因素,那么你认为还可能影响过氧化氢溶液的分解速率的因素是 催化剂的种类 (只填一种即可)。
【答案】(1)温度;
(2)①;②;质量;化学性质;
(3)过氧化氢水+氧气
(4)催化剂的种类。
【分析】(1)根据表格中的数据、比较反应速率的方法来分析;
(2)根据实验内容与实验数据、催化剂的概念来分析;
(3)根据溶质的质量不变来分析;
(4)根据化学反应的原理来分析;
(5)根据影响化学反应速率的因素及其验证方法来分析。
【解答】解:(1)通过实验①和④可知,过氧化氢溶液的分解速率与温度的关系是温度升高,反应速率加快;定量比较反应快慢,除了上述实验中方法外,还可以采用的方法:比较相同时间内收集气体的体积大小;故填:温度升高,反应速率加快;比较相同时间内收集气体的体积大小;
(2)通过实验①和②对比可知,加入氧化铁后过氧化氢溶液的分解速率加快,若要证明氧化铁是过氧化氢溶液的分解的催化剂,还需要证明它在反应前后的质量和化学性质没有发生变化;故填:①;②;质量;化学性质;
(3)用一定量15%的过氧化氢溶液制氧气,为了减缓反应速率,可加适量的水稀释,则反应物的质量不变,故所产生氧气的总质量不变,故填:不变;
(4)过氧化氢在氧化铁的催化作用下分解为水和氧气;故填:过氧化水+氧气;
(5)催化剂的种类不同也能影响过氧化氢分解速率,所以实验方案:取5mL质量分数为5%的过氧化氢溶液分别放入两支试管中,然后分别加入0.1的二氧化锰和氧化铁,然后记录反应所需时间等。故填:催化剂的种类。
\l "_Tc5338" 【考点17 纯净物和混合物的判别】
34.(2023•邵阳)下列各图中“”和“”分别表示不同元素的原子,其中表示混合物的是( )
A.B.
C.D.
【答案】C
【分析】从宏观角度:物质分为混合物和纯净物,混合物是由两种或两种以上的物质组成;纯净物是由一种物质组成;从微观角度:纯净物由一种分子构成,混合物由多种分子构成,据此分析。
【解答】解:A、其中含有一种分子,是纯净物,选项错误;
B、其中含有一种分子,是纯净物,选项错误;
C、其中含有三种分子,是混合物,选项正确;
D、其中含有一种分子,是纯净物,选项错误。
故选:C。
35.(2023秋•鼓楼区月考)下列各组物质中,前者属于混合物、后者属于纯净物的是( )
A.矿泉水 食盐水
B.冰水混合物 铁水
C.纯净的空气 液氧
D.五氧化二磷 稀有气体(1)固体药品的取用
(2)液体药品的取用
错误之处: 未将试管平放
错误之处: 未将瓶塞倒放在桌面上
实验序号
O2起始浓度
熄灭时O2浓度
熄灭时CO2浓度与CO的浓度对比
1
21%
约16%
270.6
2
22%
约16%
344.9
3
23%
约16%
x
序号
实验步骤
实验现象
实验结论
Ⅰ
用小刀从蜡烛上切一块石蜡,放入水中
石蜡浮在水面上,且石蜡块无明显变化
石蜡硬度 小 ,密度比水 小 , 难 溶于水
Ⅱ
外焰处的铁纱窗出现红热的环,内焰及焰心处的铁纱窗无明显变化
蜡烛火焰的外焰的温度高于内焰及焰心处温度
Ⅲ
伸入焰心的导管引出白烟,且 白烟被点燃
焰心处有可燃物
Ⅳ
澄清石灰水 变浑浊 ,硫酸铜粉末 变蓝色
蜡烛燃烧生成了水和二氧化碳
实验序号
过氧化氢溶液浓度%
过氧化氢溶液体积mL
过氧化氢溶液温度℃
氧化铁质量g
收集40mL氧气所用时间S
①
5
10
20
0
128
②
5
10
20
0.5
28
③
15
10
20
0.5
10
④
5
10
50
0
55
易错类型01 空气和氧气“五大”陷阱(原卷版+解析版): 这是一份易错类型01 空气和氧气“五大”陷阱(原卷版+解析版),文件包含易错类型01空气和氧气“五大”陷阱原卷版docx、易错类型01空气和氧气“五大”陷阱解析版docx等2份试卷配套教学资源,其中试卷共47页, 欢迎下载使用。
中考化学易错类型13 物质推断“五大”易错点(原卷版+解析版): 这是一份中考化学易错类型13 物质推断“五大”易错点(原卷版+解析版),文件包含易错类型13物质推断“五大”易错点原卷版docx、易错类型13物质推断“五大”易错点解析版docx等2份试卷配套教学资源,其中试卷共45页, 欢迎下载使用。
中考化学易错类型12 工艺流程“四个”易错提醒(原卷版+解析版): 这是一份中考化学易错类型12 工艺流程“四个”易错提醒(原卷版+解析版),文件包含易错类型12工艺流程“四个”易错提醒原卷版docx、易错类型12工艺流程“四个”易错提醒解析版docx等2份试卷配套教学资源,其中试卷共49页, 欢迎下载使用。

