人教版九年级化学上册阶段性考试复习精选练 期中考试模拟测试卷02(原卷版+解析版)
展开1、可能用到的相对原子质量:H-1 C-12 N-14 O-16 Na-23 S-32 C1-35.5 K-39 Ca-40 Cu-64 Zn-65
2、测试范围:人教版九年级第1~5单元
第Ⅰ卷 选择题
一、选择题(本题共18小题,每小题2分,共36分)
1.(2021秋•什邡市校级期中)PM2.5是指大气中直径小于或等于2.5微米的颗粒物,也称为可入肺颗粒物。大雾天气导致呼吸病患者增多,是因为空气中增加大量的( )
A.二氧化硫 B.二氧化氮 C.二氧化碳 D.可吸入颗粒物
2.(2021秋•洋县校级期中)“一带一路”是丝绸之路经济带和21世纪海上丝绸之路的简称,古丝绸之路将我国的发明和技术传送到国外,下列古代生产工艺中主要体现的物理变化的是( )
A.粮食酿酒B.纺纱织布C.烧制瓷器D.制造火药
3.(2021春•鼓楼区期中)下列防疫措施中,一定发生化学变化的是( )
A.酒精消毒B.清水洗手C.棉签采样D.佩戴口罩
4.(2021秋•济宁期中)正确规范的操作是实验成功和人身安全的重要保证。下列实验操作正确的是( )
A.点燃酒精灯B.加热液体
C.倾倒液体D.量取液体
5.(2021秋•北仑区期中)在“使用托盘天平称量10克食盐”时,小明用已调节好的天平在物体称量过程中,发现指针略偏于分度盘左侧,这时他应该( )
A.向右调平衡螺母 B.向右移动游码
C.向天平右盘中加入质量最小的砝码 D.从天平左盘取出一部分药品
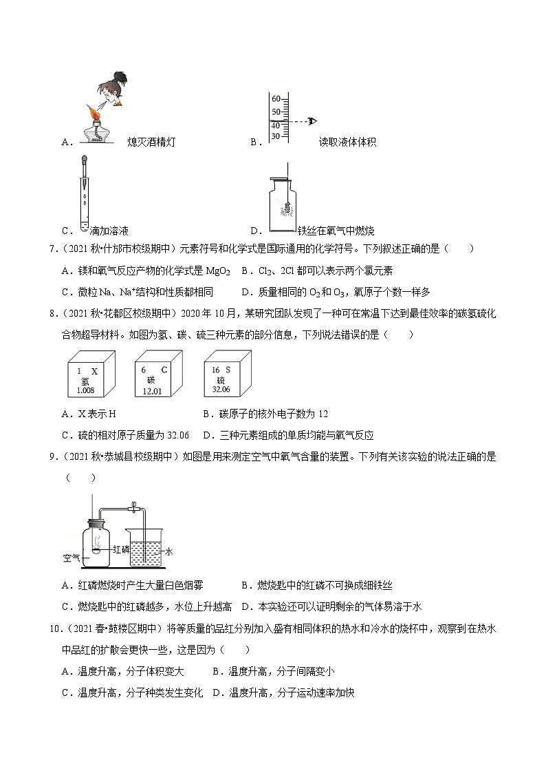
6.(2021秋•花都区校级期中)实验是化学学习的基本方法。下列化学实验操作正确的是( )
A.熄灭酒精灯B.读取液体体积
C.滴加溶液D.铁丝在氧气中燃烧
7.(2021秋•什邡市校级期中)元素符号和化学式是国际通用的化学符号。下列叙述正确的是( )
A.镁和氧气反应产物的化学式是MgO2 B.Cl2、2Cl都可以表示两个氯元素
C.微粒Na、Na+结构和性质都相同 D.质量相同的O2和O3,氧原子个数一样多
8.(2021秋•花都区校级期中)2020年10月,某研究团队发现了一种可在常温下达到最佳效率的碳氢硫化合物超导材料。如图为氢、碳、硫三种元素的部分信息,下列说法错误的是( )
A.X表示H B.碳原子的核外电子数为12
C.硫的相对原子质量为32.06D.三种元素组成的单质均能与氧气反应
9.(2021秋•恭城县校级期中)如图是用来测定空气中氧气含量的装置。下列有关该实验的说法正确的是( )
A.红磷燃烧时产生大量白色烟雾 B.燃烧匙中的红磷不可换成细铁丝
C.燃烧匙中的红磷越多,水位上升越高D.本实验还可以证明剩余的气体易溶于水
10.(2021春•鼓楼区期中)将等质量的品红分别加入盛有相同体积的热水和冷水的烧杯中,观察到在热水中品红的扩散会更快一些,这是因为( )
A.温度升高,分子体积变大 B.温度升高,分子间隔变小
C.温度升高,分子种类发生变化 D.温度升高,分子运动速率加快
11.(2021秋•龙海市校级期中)一定条件下,水在密闭容器里的冷却过程中,温度和时间的关系如图所示。①、②、③表示水在不同时刻的存在状态,下列有关判断不正确的是( )
A.水分子的运动速率:①>②>③ B.状态③(固态冰)的水分子静止不动
C.①→③过程中,水分子没有分裂成原子 D.①→②过程中,原子种类没有增减
12.(2021秋•什邡市校级期中)下列物质中含有氧分子的是( )
A.H2O2B.H2OC.空气D.KMnO4
13.(2021秋•洋县校级期中)化学符号具有独特的学科内涵。下列各项对相关符号含义的说法正确的是( )
A.SO32﹣:只能表示硫酸根离子 B.Fe:只能表示金属铁
C.:只能表示氩原子的结构示意图 D.2H:只能表示2个氢原子
14.(2021秋•开封期中)构建化学基本观念是学好化学的基础,下列有关化学基本观念的认识正确的是( )
A.微粒观:钾离子和氯离子的电子层结构相同,化学性质一定相同
B.元素观:元素组成完全相同的物质,其化学性质也一定相同
C.守恒观:10g氢气与10g氧气充分反应后,一定生成20g水
D.变化观:化学反应后有氧气生成的物质中,一定含有氧元素
15.(2021秋•兴化市期中)2021年的9月24日,中国科学院天津工业生物技术研究所宣布,中国已经成功使用二氧化碳合成淀粉,其核心就是两步:先将氢气和二氧化碳合成甲醇,再由甲醇合成淀粉。第一步反应的化学方程式为CO2+3H2甲醇+H2O,甲醇的化学式为( )
A.CH4B.COC.CH4OD.C2H6O
16.(2021秋•洪湖市校级期中)化学学习常用化学思维去认识和理解世界,下列说法正确的( )
A.x=4 B.反应中甲和丙的质量比为4:15
C.该反应为分解反应 D.乙物质反应前后质量没有发生改变,乙一定是催化剂
17.(2021秋•顺义区期中)下列微粒中,能够保持氧气化学性质的是( )
A.2OB.O2C.O2﹣D.CO2
18.(2021秋•顺义区期中)葡萄糖(C6H12O6)是一种重要的营养物质,下列关于葡萄糖的说法中正确的是( )
A.葡萄糖由6个碳原子、12个氢原子和6个氧原子构成
B.葡萄糖是由碳、氢、氧三种元素组成
C.葡萄糖分子是由6个碳原子和6个水分子构成
D.葡萄糖是一种氧化物
19.(2021秋•昌江区校级期中)工业上,高温煅烧石灰石可制取生石灰(CaCO3CaO+CO2↑)。现有100g CaCO3样品,高温煅烧一段时间后,剩余固体的质量为67g。下列推断不符合客观事实的是( )
A.生成CO2的质量是33g
B.生成物中CaO的质量是42g
C.剩余固体中钙元素的质量分数大于40%
D.剩余固体中碳元素与氧元素的质量之比大于1:4
20.(2021秋•青岛期中)某同学用粘了一半二氧化锰粉末的玻璃片(如图)进行实验,验证了“二氧化锰是过氧化氢分解反应的催化剂”。下列实验操作对应的现象不正确的是( )
第Ⅱ卷 非选择题
二、填空题(本题共5小题,每空1分,共28分)
21.(2021秋•凤翔县期中)碘化银是当前中国实施人工增雨的主要催化剂,它比干冰制造冰晶的功效高出百倍。①常温下为黄色晶体;②毒性低;③熔点558℃,沸点1506℃;④几乎不溶于水;⑤碘化银可制造照相感光乳剂;⑥应该用棕色玻璃瓶包装,储存于阴凉、干燥、避光处。
(1)上文叙述中属于碘化银物理性质的是 ,属于碘化银化学性质的是 ,属于碘化银用途的是 。
(2)根据储存注意事项,推测碘化银的另一性质可能是 。
22.(2021秋•薛城区期中)小明在学习了氧化反应与化合反应的概念后,为体现两概念间的关系,他设计了如图所示的方式,并完成了A、C处所表示内容的填写,请你完成B的填写内容。
A是化合反应,但不是氧化反应,如:CO2+H2O→H2CO3;
B是 ;如: ;
C是氧化反应,但不是化合反应,如:C2H6O(酒精)+O2CO2+H2O。
判断(填“正确”或“错误”):
①物质与氧气的反应一定是氧化反应 ;
②氧化反应一定是物质与氧气的反应 。
23.(2021秋•洪湖市校级期中)如图为A、B、C、D、E五种粒子的结构示意图,请按要求填空:
(1)x的值是 。
(2)A、B、C、D、E五种粒子对应的元素有 种。
(3)A粒子对应的元素位于元素周期表的第 周期。
(4)D粒子和E粒子形成化合物的化学式为 。
24.(2021秋•浦北县期中)化学用语是学习化学的主要工具。请你用化学用语填空。
(1)2个硫原子 ;
(2)3个硫酸根离子 ;
(3)保持一氧化碳的化学性质的微粒 ;
(4)氯化钙中钙元素的化合价 ;
(5)地壳中含量最高的非金属元素和含量最高的金属元素组成的物质 。
25.(2021秋•射阳县校级期中)(一)用如图所示的2个实验验证质量守恒定律。
(1)图A所示实验:在实验前要在锥形瓶底部铺一层细沙,其作用是
。实验过程中,可看到气球的变化情况是 。
(2)在B实验中,实验前天平示数为102.2克,实验后天平示数为100克,该反应 (填“遵循”、“不遵循”)质量守恒定律。
(二)现代生活中,人们越来越注重微量元素的摄取。碘元素对人体有着至关重要的作用。如图是某地市场销售的一种“加碘食盐”包装袋上的部分说明,请回答下列问题
(1)碘酸钾(KIO3)中碘元素、氧元素的质量比是: 。
(2)计算一袋500g碘盐中含碘酸钾的质量是 mg (结果精确到0.1mg)。
三、实验题(本题共2小题,每空1分,共13分)
26.(2021秋•柳州期中)实验课上,同学们做了电解水的实验。
(1)电解水时,通常要加入少量氢氧化钠溶液或稀硫酸,目的是 。
(2)写出电解水的符号表达式 。
(3)小红做电解水实验时,在水中加了氯化钠,小红发现与正极相连的石墨电极上出现黄绿色气体。这激发了小红探究的欲望。请你一起参与小红的探究活动吧!
【提出问题】加入氯化钠的水通电时,石墨电极上分别生成了什么气体?
【查阅资料】①氯气(Cl2)是黄绿色、有刺激性气味的有毒气体,常温下1体积水能溶解2体积Cl2;②氯化钠溶液就是在水中加了氯化钠。
【提出假设】假设1:电极上分别生成了氧气和氯气;
假设2:电极上分别生成了氢气和氧气;
假设3: 。
【设计实验】小红用如图所示的装置来电解加了氯化钠的水。并收集两个电极上产生的气体。
【实验反思】小红发现通电除了生成两种气体外,还生成了氢氧化钠,请写出在水中加入氯化钠通电发生反应的符号表达式: 。
【反思与评价】联想电解水的实验,你认为在电解水时 (选填“可以”或“不可以”)加入少量的氯化钠溶液,原因是 。
27.(2021秋•什邡市校级期中)如图是几种实验室制取气体的发生装置与收集装置。
(1)写出仪器I的名称: 。
(2)实验室可用二氧化锰与双氧水制取氧气,若要较好地控制产生氧气的速度,应选用装置 (填编号)作为发生装置。
(3)若用D装置收集氧气,操作的正确顺序为 (填编号)。
a、将导管伸入集气瓶口,气体进入瓶中
b、将装满水的集气瓶倒置在水槽中
c、当气体收集满时,用毛玻璃片盖上瓶口,将集气瓶移出水面放置
(4)若用E装置进行排空气法收集氧气,气体应从 (填“a”或“b”)端通入。
(5)实验室用无水醋酸钠和碱石灰的固体混合物在加热条件下制取甲烷气体,发生装置选择 (填序号)。甲烷一般采用装置D进行收集,收集满后集气瓶的放置方式如图所示,据此可以推断甲烷一定具备的物理性质是: 、 。
四、计算题(共2小题,共14分)
28.(2021秋•太和区期中)尿素是一种农业上常用的高效氮肥,它的化学式为CO(NH2)2。
请回答下列问题:(写出计算过程,计算结果精确到0.1%)
(1)尿素CO(NH2)2的相对分子质量为 。
(2)每袋商品尿素含氮元素的质量为 。
(3)尿素CO(NH2)2中氮元素的质量分数为 。
(4)市售商品尿素中CO(NH2)2的质量是多少克?
29.(2021秋•威宁县期中)科学上规定,可以以氧﹣16的作为标准,用其他原子的实际质量跟它相比所得到的值就是该原子的相对原子质量。氧原子的质量为2.657×10﹣26kg,铁原子的质量为9.288×10﹣26kg。请根据以上规定计算:
(1)铁的相对原子质量(结果保留整数);
(2)铁原子核内中子数比质子数多4(已知相对原子质量≈质子数+中子数),求铁原子的核外电子数。
五、推断题(本题共1小题,共5分)
30.(2021秋•汨罗市校级期中)A、B、C、D、E、F、G、H八种物质,有如图所示关系:其中A是一种暗紫色固体,B、G都是黑色固体,D能使带火星的木条复燃,E、F都是无色液体,H是一种能使澄清石灰水变浑浊的气体,在②的反应前后B的质量和化学性质都不改变。
(1)请你推断出下列化学式A 、D 、E 。
(2)写出反应②的文字表达式,并指出基本反应类型: 属于 反应
物质
甲
乙
丙
丁
反应前质量/g
10
5
12
20
反应后质量/g
8
5
30
x
实验操作
实验现象
A
将玻璃片放入过氧化氢溶液,观察玻璃片表面
有二氧化锰粉末的一半表面有大量气泡产生,另一半没有明显现象
B
从过氧化氢溶液中取出玻璃片,再将玻璃片上粘有二氧化锰粉末的部分放入另一份过氧化氢溶液中
另一份过氧化氢溶液中,产生大量气泡
C
分别称量放入过氧化氢溶液前后干燥玻璃片的质量为m1和m2
m1不等于m2
D
将玻璃片放入水中,观察玻璃片表面
没有明显现象
实验步骤
实验现象
解释或结论
①按照如图所示,连接好实验装置,通电一段时间后,用a、b两支试管分别收集两根石墨电极上产生的气体,观察气体的颜色。
a试管收集到黄绿色气体,b试管收集到无色气体。
通过对气体颜色的分析,说明猜想
肯定是错误的。
②用拇指堵住b试管,移近点燃的酒精灯,松开拇指。
听到 。
证明b试管中收集的气体为氢气。
人教版九年级化学上册阶段性考试复习精选练期中考试模拟测试卷01(原卷版+解析): 这是一份人教版九年级化学上册阶段性考试复习精选练期中考试模拟测试卷01(原卷版+解析),共26页。试卷主要包含了可能用到的相对原子质量,测试范围,12等内容,欢迎下载使用。
人教版九年级化学上册阶段性考试复习精选 期中考试模拟测试卷03(原卷版+解析): 这是一份人教版九年级化学上册阶段性考试复习精选 期中考试模拟测试卷03(原卷版+解析),共26页。试卷主要包含了可能用到的相对原子质量,测试范围,N﹣3 B.镓元素位于Z处等内容,欢迎下载使用。
人教版九年级化学上册阶段性考试复习精选 期中考试模拟测试卷02(原卷版+解析): 这是一份人教版九年级化学上册阶段性考试复习精选 期中考试模拟测试卷02(原卷版+解析),共27页。试卷主要包含了可能用到的相对原子质量,测试范围等内容,欢迎下载使用。

