体育八年级全一册第二章 田径教案
展开水平四(八年级)田径大单元大单元教学设计
水平四(八年级)田径大单元大单元教学设计
大 单 元 学 习 目 标
1.运动 能力: 能 正确做 出蹲踞 式跳远和 中长跑的技术动作,蹲踞式跳远能跳出 3.49米(男)、2.93米(女) 以上的 远度,1000米能在4分18秒(男) 、800米能 在3分58秒(女)以内跑完全 程敏、协调性等体能,提高跑跳能力, 能胜任不同岗 位的裁判工作。
2.健康行为:能采取有效措施预防跑跳时的运动损伤;能根据自身的能力,制订出锻 炼计划,把所学知识运用到跑跳 的自主学练当中,能适应不同的比赛环境,一学期 跑步累跑距离达到半程马拉松以上;面对成功和失败能很好;能说出相关运动技术、 比赛规则 等知识;发展速度、耐力、力量、灵敏及控制自身的情绪。
3.体育品德:积极主动参与田径(中长跑、跳远)的学练赛,并表现出遵守规则、勇敢 果断、团结协作、顽强拼搏、持之以恒、勇于超越自我和挑战对手的良好品质。
大 单 元 主 要 教 学 内 容
1.基本知识与技能:1.中长跑:起跑和起跑后的加速跑、途中跑、终点跑、跑的专门 练习等的动作要领和练 习方法;出现“极点 ”的原因及克服方法;呼吸方法;裁判规 则方法;中长跑的发展历 程和成绩展望;累跑、配速等。
2.蹲踞式跳远: 了解跳远技术的发展历程;立定跳远、收腹跳、加速跑等相应的练习 方 法;助跑、起跳、腾空、落地四个技术环节的技术方法和原理;裁判规则等。
2.技战术运用:1.中长跑全程跑技、战术,节奏跑、计时跑、定向越野、累跑半程马拉松。 2.短程、全程助跑的蹲踞式跳远,步点丈量。
3.专项体能与一般体能:1.一般体能:不同方式的跳跃练习、加速跑、匀速跑、平板支撑、 跑的专门性练习等。 2.专项体能:限时跑、重复跑、计时跑、跳障碍、腾空步等。
4.展示与比赛:教学比赛:600 米、800 米、1000 米等不同距离挑战赛、400 米×4 接 力赛、校内定向越野 比赛等;立定跳远、多级跳、不同起跳难度的跳远挑战赛及团体比 赛等。
5.运动项目完整体验:1.小赛季:跑速挑战赛、团体赛、异程接力赛、累跑距离;蹲踞 式跳远远度大比拼。
2.规则与裁判方法 :中长跑起跑和计时方法,超越对手的方法,跳远比赛中起跳板和 时 限、比赛名次录取等。
3.观赏与评价:对班内同伴、学校跳远、中长跑运动员的技术动作、比赛的精神状态 等 进行评价,如技术动作、耐力水平、腾空姿势、意志力、拼搏精神等。
课 次
学习目标
教学内容
教学组织与方法
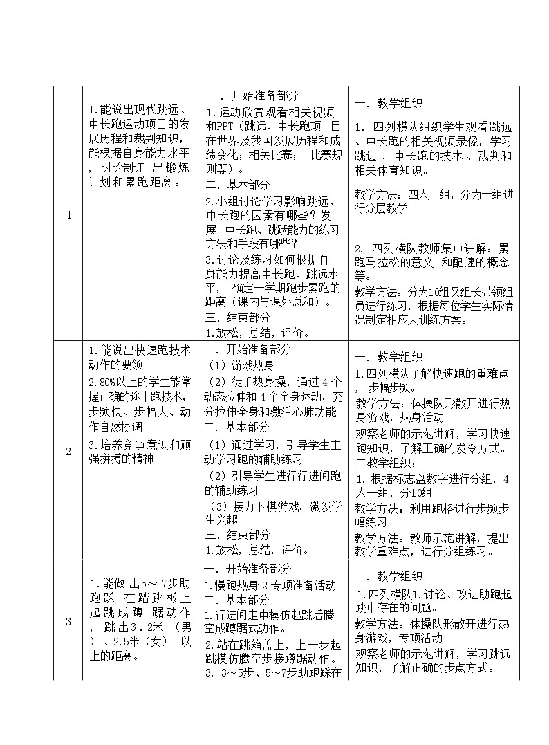
1
1.能说出现代跳远、 中长跑运动项目的发 展历程和裁判知识, 能根据自身能力水平 , 讨论制订 出 锻 炼 计划和累跑距离。
一 .开始准备部分
1.运动欣赏观看相关视频 和PPT(跳远、中长跑项 目 在世界及我国发展历程和成 绩变化;相关比赛; 比赛规 则等)。
二.基本部分
2.小组讨论学习影响跳远、 中长跑的因素有哪些?发 展 中长跑、跳跃能力的练习 方法和手段有哪些?
3.讨论及练习如何根据自
身能力提高中长跑、跳远水 平, 确定一学期跑步累跑的 距离(课内与课外总和)。
三.结束部分
1.放松,总结,评价。
一.教学组织
1. 四列横队组织学生观看跳远 、中长跑的相关视频录像,学习 跳远 、 中长跑的技术 、裁判和 相关体育知识。
教学方法:四人一组,分为十组进 行分层教学
2. 四列横队教师集中讲解:累 跑马拉松的意义 和配速的概念 等。
教学方法:分为10组又组长带领组 员进行练习,根据每位学生实际情 况制定相应大训练方案。
2
1.能说出快速跑技术 动作的要领
2.80%以上的学生能掌 握正确的途中跑技术, 步频快、步幅大、动 作自然协调
3.培养竞争意识和顽 强拼搏的精神
一.开始准备部分
(1)游戏热身
(2)徒手热身操,通过 4 个 动态拉伸和 4 个全身运动,充 分拉伸全身和激活心肺功能 二.基本部分
(1)通过学习,引导学生主 动学习跑的辅助练习
(2)引导学生进行行进间跑 的辅助练习
(3)接力下棋游戏,激发学 生兴趣
三.结束部分
1.放松,总结,评价。
一.教学组织
1.四列横队了解快速跑的重难点 , 步幅步频。
教学方法:体操队形散开进行热 身游戏,热身活动
观察老师的示范讲解,学习快速 跑知识,了解正确的发令方式。 二教学组织:
1. 根据标志盘数字进行分组,4 人一组,分10组
教学方法:利用跑格进行步频步 幅练习。
教学方法:教师示范讲解,提出 教学重难点,进行分组练习。
3
1.能做 出5~ 7步助 跑 踩 在 踏 跳 板 上 起 跳 成 蹲 踞 动 作 , 跳 出 3 . 2米 (男 ) 、2.5米(女) 以 上的距离。
一.开始准备部分
1.慢跑热身 2 专项准备活动 二.基本部分
1.行进间走中模仿起跳后腾 空成蹲踞式动作。
2.站在跳箱盖上,上一步起 跳模仿腾空步接蹲踞动作。 3. 3~5步、5~7步助跑踩在
一.教学组织
1.四列横队1.讨论、改进助跑起 跳中存在的问题。
教学方法:体操队形散开进行热 身游戏,专项活动
观察老师的示范讲解,学习跳远 知识,了解正确的步点方式。
踏跳板上起跳,成蹲踞 动作
。
4.小组自主、合作练习(在 跳箱盖上或利用踏跳板 起 跳,2~3人一
三.结束部分
1.放松,总结,评价。
二教学组织:
2.学习5~7步助跑起 跳成蹲踞 动作。
教学方法:教师示范讲解,提出
教学重难点,进行分组练习。
4
1.能利用踏跳板起跳 , 跳 过3.4米(男) 、2.7米 (女)的标 志线,并能 比较自然 协调地做出跳 远的 四个环节技术。
一.开始准备部分
1.慢跑热身 2 专项准备活动 二.基本部分
1.原地纵跳屈膝团身小腿前 伸练习。
2.上一步或3步起跳-蹲踞- 落地动作,连续进行30 米
。
3.助跑5~7步踩踏跳板起
跳腾空步练习(踏跳板前 适 当距离放置折叠小垫子)。
4.助跑3~5步、5~7步踩踏 跳板起跳-蹲踞-落地动 作 练习。
三.结束部分
1.放松,总结,评价。
一.教学组织
1.四列横队1.讨论、学习空中蹲 踞接落地技术。
教学方法:体操队形散开进行热 身游戏,专项活动
观察老师的示范讲解,学习跳远 知识,了解正确的步点方式。
二教学组织:
2.学习助跑-起跳-腾空(蹲踞)
-落地结合动作。
教学方法:教师示范讲解,提出
教学重难点,进行分组练习。
5
1.能将助跑、起跳、 腾空 和落地四个环 节紧密结合,并能用 踏跳板起跳 跳出3.6 米(男)、2.9 米( 女)以上的距离。
一.开始准备部分
1.慢跑热身 2 专项准备活动 二.基本部分
1.跳箱盖上做立定跳远跳 下 ,小腿前伸 、屈膝落 地
。
2.上一步跳箱盖上起跳, 练习腾空接落地技术。
3.5~7步助跑,用踏跳板 起跳,接腾空落地。
4.5~7步、7~9步助跑用踏 跳板起跳,完整动作练 习。 三.结束部分
一.教学组织
1.四列横队1.进一步学习助跑、 起 跳、腾空、落地技术 的衔接
。
教学方法:体操队形散开进行热 身游戏,专项活动
观察老师的示范讲解,学习跳远 知识,了解正确的步点方式。
二教学组织:
2.复习助跑-起跳-腾空(蹲踞)
-落地结合动作。
教学方法:教师示范讲解,提出
1.放松,总结,评价。
教学重难点,进行分组练习。
6
1.在短程助跑下能完 成蹲 踞式跳远动作, 各环节紧密结合,动 作比较协调 , 并 能 用 踏跳 板 起 跳跳出 3.7米(男)、 2.95 米(女)以上的距 离
。
一.开始准备部分
1.慢跑热身 2 专项准备活动 二.基本部分
1.连续单脚跳过多个小障碍。 2.连续双脚跳过多个小障
碍(逐渐加大障碍间的距
离),落地前有意识前伸小腿
。
3.5~7步助跑利用踏跳板起 跳,跳过小障碍练习。
4. 短程助跑蹲踞式跳远,自 主选择起跳方式(踏跳 板 、踏跳区、起跳板)。
三.结束部分
1.放松,总结,评价。
一.教学组织
1.四列横队1巩固 提 高助 跑 、起 跳、腾空、落地各环节技术。
教学方法:体操队形散开进行热 身慢跑,专项活动
观察老师的示范讲解,学习跳远 知识,了解正确的步点方式。
二教学组织:
2.分为五组进行5~7步助跑利用 踏跳板起跳,跳过小障碍练习。
3.分组进行短程助跑蹲踞式跳 远,自主选择起跳方式(踏跳 板 、踏跳区、起跳板)。
7
1.能准确丈量助跑步 点, 3次试跳中至少 有一次能准确踏上
40厘米的踏 跳区,
远度达到3.3米(男 ) 、2.8米(女) 以 上。
一.开始准备部分
1.慢跑热身 2 专项准备活动 二.基本部分
1.5~7步助跑起跳腾空落地 练习,体会收腿时机。 2.7 ~9步助跑完成上述练习。
3.2~3人一组丈量步点。
4 .全程助 跑完成蹲踞 式 跳远(40厘米踏跳 区起跳 ) 。
三.结束部分
1.放松,总结,评价。
一.教学组织
1.四列横队1学习跳远的全程助 跑起跳结合技术。
教学方法:体操队形散开进行热 身慢跑,专项活动
观察老师的示范讲解,学习助跑 步点丈量知识,了解正确的步点 方式。
二教学组织:
2.分为五组进行5~7步助跑,学 习步 点丈量方 法。
3.分组4 .全程助 跑完成蹲踞 式跳远(40厘米踏跳 区起跳)
。
8
1. 能 全 程 助 跑 完 成 蹲 踞 式 跳 远 ,
动 作衔接 连 贯,远 度达到3.49米 (男 ) 、2.93米(女) 以 上。
一.开始准备部分
1.慢跑热身 2 专项准备活动
二.基本部分
1.5~7步助跑的蹲踞式跳远。 2.2~3人一组丈量步点。
3.自主练习(可以自主选择踏
一教学组织
两路纵队 1.慢跑热身四列横队 2 专项准备活动
教学方法:教师示范讲解
1.5~7步助跑的蹲踞式跳远。 2.2~3人一组丈量步点。
跳区)。
4.全程助跑完成蹲踞式跳
远,记录成绩(40厘米踏 跳 区起跳)。
三.结束部分
1.放松,总结,评价。
分为5组自主练习(可以自主选择 踏跳区)。
结束部分
四列横队
1.放松,总结,评价。
9
1.11分30秒(男)、13 分 30秒(女)以内小 组集 体跑完2000米, 体会正确的跑的动作 节奏,发 展一般耐力
。
一.开始准备部分
1.慢跑热身 2 专项准备活动 二.基本部分
1.体能练习
(1)跪姿俯卧撑。
(2)蹲跳起。
(3)左(右)侧原地弓步蹲
。
2.1分钟单摇跳绳。
3. 小强度匀速跑(2000米, 以小组为单位) ,体会 正 确的跑的动作节奏(跑的 形式多样化 ,如图形 跑、 交叉跑、绕场地跑)。
三.结束部分
1.放松,总结,评价。
一.教学组织
四列横队教学
教学方法
示范讲解
1.体能练习
(1)跪姿俯卧撑。
(2)蹲跳起。
(3)左(右)侧原地弓步蹲。 2.1分钟单摇跳绳。
3.小强度匀速跑(2000米,以小 组为单位),体会 正确的跑的 动作节奏(跑的形式多样化 , 如图形 跑、交叉跑、绕场地跑)
。
10
1.能在1分55秒(男生 ) 、 2分05秒(女生 ) 以内跑完400米 , 体会跑的节奏与速度 的变化,提高耐力水平
。
一.开始准备部分
1.慢跑热身 2 专项准备活动
1.跑的专门性练习:
(1)原地小碎步10秒+20米 小步快跑。
(2)1/3高抬腿10秒+20米的 加速跑。
(3)左(右)单腿硬拉。 (4)半蹲跳。
二.基本部分
2.100米快跑+100米慢跑或 走×3~4组,体会跑的 节奏 与速度的变化。
3.400米限时跑。
三.结束部分
1.放松,总结,评价。
一.教学组织
分为5组每组8人进行
1.跑的专门性练习:
(1)原地小碎步10秒+20米小步 快跑。
(2)1/3高抬腿10秒+20米的加速 跑。
(3)左(右)单腿硬拉。
(4)半蹲跳。
2.100米快跑+100米慢跑或走 ×3~4组,体会跑的 节奏与速度 的变化。
3.400米限时跑。
11
1.在规定时间内能完 成集 体定向越野跑,
一.开始准备部分
1.慢跑热身 2 专项准备活动
一.教学组织
学生四列横队
1.核心力量练习
在比赛中能胜任不同 角色提高 有氧代谢 能力。
1.核心力量练习
(1)平板支撑30秒
(2)俯卧背飞30秒
(3)仰卧臀桥30秒
二.基本部分
1.利用挂图讲解定向越野跑 的有关知识。
2.在一定区域内,利用场地 条件设置若干个点,每 个点 有明显标准物。
设计几种到达标志物的跑 动路线,组织学生分组练 习,跑距1200~1500米。
三.结束部分
1.放松,总结,评价。
(1)平板支撑30秒
(2)俯卧背飞30秒
(3)仰卧臀桥30秒
教学方法
2.利用挂图讲解定向越野跑的有 关知识。
3.在一定区域内,利用场地条件 设置若干个点,每 个点有明显标 准物。
设计几种到达标志物的跑动路 线,组织学生分组练 习,跑距 1200~1500米。
12
1.在400米×4接力比 赛中 400 米 平 均 成 绩 能 达 到 1分40秒 (男)、1分50 秒( 女)以内,发展速 度 耐力。
一.开始准备部分
1.慢跑热身 2 专项准备活动
1.利用足球场中圈进行弯道 跑模仿练习。
二.基本部分
1.足球场中圈追逐跑。
2.400米×4接力赛。
4. 柔韧素质练习。
三.结束部分
1.放松,总结,评价。
一,教学组织
两列纵队分组进行热身
教学方法:
1.利用足球场中圈进行弯道跑模 仿练习。
2.足球场中圈追逐跑。
3.400米×4接力赛。
4.柔韧素质练习。
13
1.能在2分55秒(男 ) 、 3分15秒(女) 以内跑完600米,发 展速度耐力。
一.开始准备部分
1.慢跑热身 2 专项准备活动
1.HIIT(高强度间歇练习) :
开合跳、提膝跳、交叉步跳、 胯下击掌跳
二.基本部分
2.200米重复跑。
3.600米限时跑。
三.结束部分
1.放松,总结,评价。
一.教学组织
四列横队体操队形
1.HIIT(高强度间歇练习):
开合跳、提膝跳、交叉步跳、胯
下击掌跳
2.200米重复跑。
3.600米限时跑。
14
1.能用6分30秒(男) 、7 分00秒(女)以 内的配 速,跑完3000 米,发展耐力素质。
一.开始准备部分
1.慢跑热身 2 专项准备活动 二.基本部分
1.原地高抬腿6次+开
一.教学组织
四列横队体操队形散开
1.原地高抬腿6次+开合
跳1次连续4-5组。 2.俯
卧撑听口令加速跑30米。
合跳1次连续4-5组。
2.俯卧撑听口令加速
跑30米。
3.跨步跳15米+加速跑15米。 4.一定配速下的3000米跑。
三.结束部分
1.放松,总结,评价。
3.跨步跳15米+加速跑15米。 4.一定配速下的3000米跑。
15
1. 能 在 4分 18秒 以 内 跑 完1000米(男 ) 、4 分 00秒 内 跑 完 800米 (女),并 能合理分配 体力,发 展耐力素质。
一.开始准备部分
1.慢跑热身 2 专项准备活动 二.基本部分
1.专项体能练习
(1)快慢交替的摆臂
(30秒快+30秒慢)。
(2)俯卧撑3次+纵跳1
次连续3~5组。
2.6分钟定时跑练习。
3.测量自己的脉搏次数与 运动强度的关系,学会运 动强度的监控。
4.以小组为单位进行1000米(男 ) 、800米(女)跑。
三.结束部分
1.放松,总结,评价。
一.教学组织
四列横队散开
1.专项体能练习
(1)快慢交替的摆臂(30
秒快+30秒慢)。 (2)俯
卧撑3次+纵跳1次连续3~5
组。
2.6分钟定时跑练习。
3.测量自己的脉搏次数与运动 强度的关系,学会运 动强度的 监控。
4.以小组为单位进行1000米(男)、 800米(女)跑。
16
1.能说出跳远、并能 承担不同的裁判岗位
。
一.开始准备部分
1.慢跑热身 2 专项准备活动 二.基本部分
1.学习跳远比赛规则和测量 方法。
2.明确各裁判员的相关职责, 轮流担任不同的裁判岗位。
跳类:(1)立定跳远。(2) 跳远。
(3)跳类项目,全员参与。 三.结束部分
1.放松,总结,评价。
一.教学组织
两路纵队 1.慢跑热身 2 四列横队 专项准备活动
教学方法:教师示范讲解
1.学习跳远比赛规则和测量方法。 2.明确各裁判员的相关职责,轮 流担任不同的裁判岗位。
跳类:(1)立定跳远。(2)跳远
。
(3)跳类项目,全员参与。
17
1.中长跑的比赛规则 , 并担任裁判岗位
一.开始准备部分
1.慢跑热身 2 专项准备活动 二.基本部分
1.学习中长跑的比赛规则和 计时方法。
一.教学组织
两路纵队 1.慢跑热身 2 四列横队 专项准备活动
教学方法:教师示范讲解
1.学习中长跑1比赛规则和测量方
2.明确各裁判员的相关职责, 轮流担任不同的裁判岗位。
3.比赛项目。
跑类:(1)个人项目100米 、200米、400米、800米(女 ) 、1000米(男)。
(2)异程接力赛(男生800米 、女生400米)、校内定向越 野。
三.结束部分
1 放松,总结,评价。
法。
2.明确各裁判员的相关职责,轮 流担任不同的裁判岗位。
跑类:(1)个人项目 100 米、200 米、400 米、800 米(女)、1000 米(男)。
18
1.能说出跳远、中长 跑 的比赛规则,并能 承担 不同的裁判岗 位。
2.能把蹲踞式跳远、 中 长跑的运动技能 运用到 比赛当中,超 越自我。
一.开始准备部分
1.慢跑热身 2 专项准备活动 二.基本部分
1.学习跳远比赛规则和测量 方法。
2.学习中长跑的比赛规则和 计时方法。
3.明确各裁判员的相关职责, 轮流担任不同的裁判岗位。
4.比赛项目。
跑类:(1)个人项目100米 、200米、400米、800米(女 ) 、1000米(男)。
(2)异程接力赛(男生800米 、女生400米)、校内定向越 野。
跳类:(1)立定跳远。(2) 跳远。
5.报名规则
(1)跑类个人项目每人限 报两项,其中800米(女)
、1000米(男)为必报项目 , 其他项 目自选一项。
(2)异程接力、校内定向越 野项目,鼓励全员参与。
(3)跳类项目,全员参与。
6.统计学生在田径大单元学 习周期跑步累跑距离(包括课 内、课外时间)。 7.宣布比 赛结果并进行颁奖(团体成绩 、个人成绩、累跑距离)。
一.教学组织
两路纵队 1.慢跑热身 2 四列横队 专项准备活动
教学方法:教师示范讲解
1.学习跳远比赛规则和测量方法。 2.学习中长跑的比赛规则和计时 方法。
2.明确各裁判员的相关职责,轮流 担任不同的裁判岗位。
三.结束部分
1.放松,总结,评价。
单 元 评 价 内 容
4. 运动能力的发展:
①耐力素质的发展,②灵敏度的提高,速度反应能力③熟悉跑跳投的比赛规则。 5. 健康行为的形成
①体育锻炼的意识和习惯 ②健康知识与技能的掌握和运用 ③情绪调控 ④环境适应
6. 体育品德的养成
①积极进取 ②遵守规则 ③自尊自信
单 元 评 价 标 准
优秀
1. 能 在 4 分 18 秒 以 内 跑 完 1000 米 (男) 、4 分 00 秒 内 跑 完 800 米(女), 并能合理分配 体力, 发展耐力素质。
良好
1.能在1分55秒(男生)、 2 分05秒(女生)以内跑完400 米,体会跑的节奏与速度的 变化,提高耐力水平。
及格
1.在规定时间内能完成集 体定 向越野跑,在比赛中能胜任不同 角色提高 有氧代谢能力。
《快速跑》教学设计
一、指导思想
在贯彻落实体育与健康教材实施的基础上,体现新课程改革的思想与理念。依 据新课程标准和教材的要求,认真贯彻“健康第一 ”的指导思想,教师由教学传授 者变为引领者。在教学中体现学生的主体性,发挥教师的主导作用,积极进行教学 评价,满足学生的心理需求,课上以人性化教育为主,将游戏贯穿体育课的始终,
培养学生的参与意识和创新意识。教会学生锻炼身体和发现问题、解决问题的方法,
为形成终身体育锻炼习惯打下良好基础。
二、教材分析
快速跑是初中阶段田径教学必学内容之一,也是速度素质的体现。本课是快速跑 的第二课时,是培养学生在正确跑步姿势的基础上,达到轻松、 自然快速跑动的目
的。通过练习可以提高学生快速跑动的能力、培养学生勇往直前的意志品质。
三、学情分析
本课参与对象是水平四八年级的学生。八年级的学生正处于生长发育期,力量水 平也层次不齐,活泼好动,可塑性强,好胜心强,求知欲望高是教学中的有利共性 所在,只要引导得当,学生的学习积极性和主动性就容易实现。同时依赖性强,缺 乏合作精神也是教学中的不利因素。因此,在教学中我采取趣味性,多样性的教学
方法吸引学生,鼓励学生,培养学生的积极性和团结合作的意识。
四、学习目标
1.认知目标:能说出途中跑技术动作的要领
2.技能目标:80%以上的学生能掌握正确的途中跑技术,步频快、步幅大、动作自然协
调
3.情感目标:培养竞争意识和顽强拼搏的精神
五、学习重点与难点
学习重点:途中跑的步频和步幅
学习难点:蹬与摆的协调配合
六、教法与学法
结合学生的实际,采用不同的教学手段,启发学生积极思维,培养学生尝试、探究、 练习、 自评、互评能力,注重学生的个性发展。重点突出学生的主体地位,激发学
生的学习兴趣,变被动学为主动学,为终身体育能力的培养打下坚实的基础。
七、教学流程
准备部分(8— 10 分钟)
1.课堂常规:整队、集合、导入、安排见习生
2.热身游戏
3.TABAT 练习,节拍器摆臂(跟随音乐后进行拉伸和激活)
基本部分(28-32 分钟)
(一)途中跑技术
1.学生通过标志盘进行分区域的学习(学生分为五组,进行步频练习,步幅练习) 2.教师在学生自学过程中进行途中跑技术动作要领的讲解示范(根据学练过程中发
生的问题,教师讲解技术动作)
3.进行行进间的跑的辅助性练习 ,利用小铃铛改进学生摆臂积极性和抬腿送髋的主
动性。
(二)补偿性练习
结束部分(3-5 分钟)
1. 拉伸放松
2. 总结点评(学生自评、学生互评、老师点评)
3. 归还器材、布置课后作业
八、场地器材:田径场 标志盘 标志桶 音响 标志贴
九、教学效果:通过一节课的练习,预估心率为 140-170 次每分钟,练习密度约为 60%,强度中上。通过快速跑练习和课课练练习,让学生全身都得到锻炼,能够均衡
发展。
《快速跑—快速跑》课时教案
学校:扬州市邗江区汊
河中学
水平目标:水平四
班级:初二
学生人数:
40 人
学生性别:男女
课次:18-3
授课时间:2023 年 11 月
任课教师:
朱旭
学习
目标
1.知道步频、步幅与跑速的关系,摆臂的重要性。
2.形成快速跑的动作认知,在原有基础上提高快速奔跑能力。
3.培养团结协作的团队精神,提高相互帮助、探究性学习能力。
学习
内容
1.快速跑(第 3 课时)-学习快速跑技术
2.素质练习:上肢和腰腹力量练习
重点
难点
重点:大腿快速下压提高频率,后蹬有力提高步幅。
难点:蹬摆协调配合
程序
学习内容
教师活动
学生活动
组织形式与要求
运动负荷
次 数
时 间
强 度
开
始
准
备
部
分
11 ′
1.课堂常规
2.导入 2015年 北京世锦赛半 决赛苏炳添 vs 博尔特,前程 苏炳添领先原
因(步频)
后程博尔特反 超原因(步幅)
(一 )“盲盒
1. 接 受 体 委 报告,师生问
好。
2. 宣 布 学 习 内容、学习目 标、学习要求 和安全措施。 3.安排见习
学生。
1.体育委员在 指定的场地集 合队伍,检查 人数、服装, 向老师汇报。 2.注意听教师 宣讲,记住学 习内容和学习 目标,树立信
心。
组织队形:
1
1
小
挑战 ”游戏
方法:女同学 盖标志盘,男 同 学 翻 标 志 盘,时间一分
钟,三局两胜。
(二)专 项性
练习
1.3 分钟TABAT (1)开合跳 (2)俯身转体 (3)胯下击掌 (4)后踢腿 (5)马克操 2. 节 拍 器 摆
臂
利用教师发放 的“ 小铃铛 ” 辅助工具进行 练习 。根据节 拍器音乐进行 专 项 摆 臂 练
习。
160 摆臂
180 摆臂
200 摆臂
一、教师组织 学生进行热
身活动。
(一)教师讲 解 “ 盲盒挑 战 ”的方法, 规则,按照顺 序组织学生
进行游戏
(二)教师和 学生一起进 行 3 分 钟 TABAT ,过程 中强调动作
的准确性
2.教师发放 辅助工具“小 铃铛 ”讲解 “下切式 ”摆
臂的动作方
3.见习学生认 真听、看课, 参与讨论,并 进行力所能及
的活动。
一、按照教师 要求进行热身
活动。
(一)听老师 讲 解 游 戏 方 法,积极参与
游戏。
要求:主动体 验、积极热身,
注意安全。
(二)跟随教 师进行准备活
动
1 学生认真做 准备活动,队 伍成四列横队 体 操 队 型 散
开。
2.认真听老师 讲授的“下切
式 ”摆臂练习
,,,,,,
,,,,,,
,,,,,,
,,,,,,
组织队形:
,,,,,, ,,,,,, ,,,,,,
,,,,,,
组织队形:
,,,,,, ,,,,,, ,,,,,,
,,,,,,
3
1
1
2
3
2
小 中 中
法,以肩为 轴,前摆大小 臂 90 ° , 后摆
大小臂约
135 ° , 紧贴 身体中线进 行摆臂,提示 学生摆臂是 向前,不是向
上。
方法和注意事 项,并将“小 铃铛 ”手环绑 在手腕关节积 极参与进行不 同节拍的摆臂
练习。
设计意图:通过游戏环节提高学生心率,提高身体温度,同时复习队列队形。利 用新颖的热身活动方式代替传统的徒手操,激发学生的学习兴趣,同时调动课堂 气氛,通过动态拉伸和心肺激活充分调动自己身体各个部位的肌肉,让身体各部
位适应运动环境,以防运动损伤。
(一)小测试: 相同时间测跑 动距离学生根 据所在点位的 标志盘,通过 标志盘上的号 码迅速移动到
对应标志桶
(二)复习决 定快速跑技术 的要点:步幅 和步频。频率
(快频摆臂,
(一)教师提 示学生捡标 志盘,观察标 志盘上的号 码移动到到 对应标志桶 进行站队进
行练习
(二)教师讲
解技术动作
(一)观察点 位标志盘上的 数字,通过标 志盘上的号码 快速跑至和总 结标志盘相对 应 的 标 志 桶 后,按老师要
求进行练习。
(二)认真观 察老师的示范
讲解,为参赛
组织队形:
1
1
小
基
本
部
分
29-
30 ′
大腿下压,积 极扒地,折叠 迅速)步幅(蹬 地有力,重心 高抬,主动前
抬,送髋充分)
(三)快速跑 接力下棋连线
游戏。
要求:把学生 平均分为 10个 小组,每个小 组 4 个人,看 谁最先把 4 个 颜色相同的标 志盘连成直线 则为胜者;等 待的同学原地 摆臂;两分钟 内完成的队伍
获胜。
二、步频步幅
练习
(一 )行进间 步频练习 。要
求(频率(快
要点,并示范 行进间跑的 步幅练习和 步频练习,并 对学生提出 练习要求,提 示学生摆臂 向前,纠正向 上的错误动
作
(三)快速跑 接力下棋连
线游戏。
教师讲解示 范下棋连线 的方式方法, 跑动路线并 提出注意事 项 , 防止碰 撞,并按照要 求摆放棋子, 和按要求折
返跑回接力。
二、步频步幅
练习
同学加油,观 察并,复习动 作要点学生认 真听讲,明白 步频与步幅在 快速跑中的重
要性。
(三)快速跑 接力五子棋游
戏。
1.认真听教师 讲 解 示 范 规
则。
2.注意游戏中
的安全。
3.观察老师的 动作,积极进
行游戏比赛。
(一)行进间
步频练习。
1. 学 生 认 真
1
1
1
2
小 大
频摆臂,大腿 下压,积极扒 地,折叠迅速) (二)节拍器 步频练习 。跟 随节拍器的步 频练习,进行 180-200 鼓 点
的步频练习。
(三)步 幅练
习
进行行进间步 幅练习。步幅 (蹬地有力, 重心高抬,主 动前抬,送髋 充分)利用弹 力带提高学生
抬腿下压扒地
(四)提 高练 习:优生示范, 视频拍摄发现 问题集中纠正
学 生 展 示 练
(一)行进间 步频练习。教 师口令调动 10 只 队伍双 数队伍调整 至单数队伍, 变成 5 队,通 过播放节拍 音乐,进行行 进间步频练
习。
(二)节拍器 步频练习,教 师播放随节 拍器音乐指 导学生进行 180-200 鼓点 的步频练习, 提示学生通 过小铃铛的 改善摆臂的
积极性。
(三)步 幅
练习
教师讲解步 幅重难点,讲
解示范利用
观、听,明白 要求。按老师 指令进行分组 并根据间距设 置,按教师要 求完成步频练
习。
(二)跟随节 拍器的鼓点进 行步频练习, 利用小铃铛提 高摆臂的积极
性。
(三)行进间
步幅练习。
1. 学 生 认 真 观、听,明白 要求使用弹力 带进行练习, 注意安全防止 受伤。根据间 距设置,完成
步幅练习。
1
4
6
2
3
4
6
3
5
4
5
5
3
3
3
大
大
大
大
大
大
组织队形:
习。跟随节拍 器进行的步幅 练习,学生通 过小铃铛的改 善抬腿下压的
积极性。
(五 ) 发起挑 战,学生与老 师进行快速跑 比赛,及小测
试。
三、终极挑战 (一 )快速跑 接力下棋连线
游戏。
要求:把学生 平均分为 10个 小组,每个小 组 4 个人,看 谁最先把 4 个 颜色相同的标 志盘连成直线 则为胜者;等 待的同学原地 摆臂;两分钟 内完成的队伍
获胜。
弹力带进行 步幅练习,提 示学生注意 安全。进行行 进间步幅练
习。
(四)提高练 习:教师选出 优秀学生展 示,通过平板 拍摄学生练 习并针对集 中发生的问 题,集中纠正 问题,继续进 行节拍器快 速跑练习。教 师要求学生 将小铃铛绑 至膝关节,提 高抬腿下压
的积极性。
(五)教师鼓 励学生积极
参与比赛
(四)学生积 极参与展示, 学 生 自 评 互 评,观看平板 的视频观察自 己动作是否有 问题,继续根 据老师要求跟 随节拍器的鼓 点进行步幅练 习,按老师提 示利用小铃铛 提高抬腿的积
极性。
(五)响应老 师号召积极参 与老师发起的
比赛
三、终极挑战
1.学生认真
观、听,明白
要求。
1
8
中
四、素质练习 1.四组素质循 环练习任务:A 平板支撑 1 分 钟,B 运动环仰 卧起坐,C 跪姿 辅平衡。D 俄罗
斯转体
三、终极挑战
(一)快速跑 接力下棋连
线游戏。
教师讲解示 范下棋连线 的方式方法, 跑动路线并 提出注意事 项 , 防止碰 撞,并按照要 求摆放棋子, 和按要求折 返跑回接力。 四、素质练习 1. 教 师 指 导 学生进行四 组素质循环 练习任务:A 平板支撑 1 分 钟,B 运动环 仰卧起坐,C 跪姿辅平衡。 D 俄罗斯转体 2. 组 织 学 生
素质练习。
2.学生积极的 进行回答老师
的提问。
3.学生根据要 求按照规定的
路线进行练
习。
4.学生认真听 讲,注意观察,
明确要求
四、素质练习 1.认真听讲, 知道并理解练
习内容。
2.按教师要求
进行素质练习
设计意图:练习 1 让同学进行自主学练,在脑中建立动作概念。2 通过学生展示 和教师的点评讲解,学生直观了解正确技术动作。练习 3 通过行进间的练习提高 自己跑步的技术。练习 4 游戏的形式,让学生在玩中练,在玩中学。激发学生的 学生兴趣,活跃课堂气氛,同时通过团队合作的游戏,给学生灌输团结协作,坚 持不懈的精神。课课练发展学生上肢腰腹力量,让学生得到全面的锻炼,均衡发
展。
结
束
部
分
4-
5′
1.放松整理
2.课的小结
布置作业,
3.回收器材
1. 与 学 生 小 结本课练习
情况。
2. 教 师 组 织 学生进行身 体拉伸放松。 布置课后练
习。
3.安排学生 收还器材,与
学生再见。
1. 积 极 回 顾 学练情况,能 合 理 进 行 评
价。
2. 认真模仿, 充分伸展放松 身体。明确课 后练习任务。
3.收还器材,
与老师再见。
放松队形:一臂间 距、错位站立队
形。
组织队形:回到开
始部分队形
×××××× ×××××× ××××××
××××××
△
1
2
小
场地器材准备
音响 2,标志柱 10,标志盘 100,绳梯 4,小栏架 30,功能圈 50,垫子 4
预计
效果
练习
密度
75%左右
平均
心率
130— 170 分/次
强度
指数
1.5
安全
措施
1.清理准备好场地;
2.充分做好准备、放松
活动;
3.课堂上及时进行安全
教育,防止冲撞;
水平四体操-技巧大单元教学设计思路
一、教学价值与意义
体操-技巧是体育与健康课的重要教学内容。技巧运动内容丰富,形式多样,对
场地器材条件要求不高,是广大中学生喜欢和易于开展的运动项目。
技巧教材的动作具有很好的锻炼价值,通过练习不仅可以有效地发展身体素质, 特别是对力量、柔韧、灵敏、平衡等素质作用更加明显,可以提高神经系统、心血 管系统的机能水平,增强对外界自然环境的适应能力,而且技巧运动中的许多动作 对形成和塑造健美的体形具有独特的作用。同时在学练过程中还可以培养学生分析、
解决问题的能力,促进人际交往及团结协作,增强安全意识和能力。
二、单元教材分析
本单元技巧主要由滚翻、倒立、平衡等内容构成。在七年级已着重学习了滚翻 技能,八年级的技巧学习将突出以倒立状态下的肩肘倒立和头手倒立内容为载体,
再结合一些滚翻加倒立加平衡的动作组合,提高应用与审美能力。
技巧教材的教学,主要是在学习单个动作的基础上,将已学过的动作串联构成 组合动作进行练习,如:在基本掌握肩肘倒立动作方法后,采用前滚翻直腿坐-肩肘倒 立-经单肩后滚成跪撑平衡-跪跳起,使前后知识与技能相互衔接,有利于学生提高
运动技能。
在技巧动作的教学过程中,不仅要教会学生正确的动作方法,而且还要使学生
掌握正确的保护与帮助技能,并在相互学练中运用这些技能共同提高动作质量。另
外,还要注重学生创新能力的培养,在逐步理解动作原理的前提下,将所学过的知
识、技能与自主或合作创编动作教学组合练习,不断地提高学生学练兴趣。
三、单元学情分析
本单元教学对象为八年级学生,身心发展尚未成熟,好奇心强,竞争意识强, 渴望同伴的认可,富于想象,有很强的求知欲和表现欲,初步具备团队合作、判断、 创编、组织游戏等能力。因此,在单个技巧动作的学练基础上,学生进行自主整合 创编技巧成套动作,提高自主学练能力,培养运动兴趣和爱好,形成坚持锻炼的习 惯,建立全民健身和终身体育理念。培养合作精神,让学生在与他人的合作交流中
充分感受到垫上运动的兴趣。
四、单元学习目标
1.了解体操运动的起源和我国体操运动的发展、简单规则和判罚,掌握多种滚 翻、倒立和平衡动作的动作方法和应用方法,并能参与比赛,发展灵敏性、肌肉力 量、肌肉耐力、协调性、柔韧性、核心力量等体能,知道基本的比赛规则,学会简
单的体操裁判方法并能在比赛中运用。
2. 通过课外经常参与体操运动初步养成体育锻炼习惯;学练和比赛中基本能做
到控制情绪,提升审美,自信、适应不同环境。
3.遵守规则,在学练赛中表现积极,在动作组合学练中提升合作能力和交流意
识,培养顽强的意志品质,在课后作业中培养良好的家庭运动氛围。
五、单元教学重难点
1. 学练单个以及组合动作时的协调性和美感的展现。
2. 组合动作练习,比赛中各种动作技术的协调运用。
3. 教师的示范讲解与学生的自主、合作、探究等学习方法有机结合。
4. 如何有效的利用场地、体能练习等增加每节课的运动密度和强度,分组教
学、分层教学的合理运用。
初中体育人教版七年级全一册第二章 田径教学设计: 这是一份初中体育人教版七年级全一册<a href="/tiy/tb_c4006320_t8/?tag_id=27" target="_blank">第二章 田径教学设计</a>,共23页。
七年级全一册第二章 田径教学设计: 这是一份七年级全一册<a href="/tiy/tb_c4006320_t8/?tag_id=27" target="_blank">第二章 田径教学设计</a>,共6页。教案主要包含了教学设计思路,教学内容分析,学情分析,教学目标,教学重点,教学过程设计等内容,欢迎下载使用。
体育第二章 田径教案设计: 这是一份体育<a href="/tiy/tb_c4006320_t8/?tag_id=27" target="_blank">第二章 田径教案设计</a>,共16页。教案主要包含了指导思想,教材分析,学情分析,学习目标,教法与学法指导,场地器材,安全保障,体育家庭作业等内容,欢迎下载使用。

