2024福州十五中等五校高二下学期期中联考试题数学含解析
展开(满分:150 分;考试时间:120 分钟)
注意事项:
1.本试卷分第Ⅰ卷(选择题)和第Ⅱ卷(非选择题)两部分.答卷前,考生务必将自己的姓名、准考证号填写在答题卡上.
2.回答第Ⅰ卷时,选出每小题答案后,用2B铅笔把答题卡上对应题目的答案标号涂黑.如需改动,用橡皮擦干净后,再选涂其他答案标号.写在本试卷上无效.
3.回答第Ⅱ卷时,将答案写在答题卡上.写在本试卷上无效.
4.测试范围:选择性必修第二册第五章、选择性必修第三册第六章、第七章
第Ⅰ卷
一、单项选择题:本题共8小题,每小题5分,共40分.在每小题给出的四个选项中,只有一个选项是符合题目要求的.
1. 计算的值是( )
A. 62B. 102C. 152D. 540
2. 下列导数运算正确的是( )
A. B.
C. D.
3. 若,则的值为 ( )
A. B. C. D.
4. 若图象的顶点在第二象限,则函数的图象是( )
A. B.
C. D.
5. 曲线在处的切线的倾斜角是( )
A. B. C. D.
6. 现有完全相同甲,乙两个箱子(如图),其中甲箱装有2个黑球和4个白球,乙箱装有2个黑球和3个白球,这些球除颜色外完全相同.某人先从两个箱子中任取一个箱子,再从中随机摸出一球,则摸出的球是黑球的概率是( )
A. B. C. D.
7. 有7种不同的颜色给下图中的4个格子涂色,每个格子涂一种颜色,且相邻的两个格子颜色不能相同,若最多使用3种颜色,则不同的涂色方法种数为( )
A. 462B. 630C. 672D. 882
8. 已知函数,若,,则实数k的最大值是( ).
A. B. C. D.
二、多项选择题:本题共3小题,每小题6分,共18分.在每小题给出的选项中,有多项符合题目要求,全部选对的得6分,部分选对的得部分分,有选错的得0分.
9. 已知展开式中常数项是,则的值为( ).
A. 3B. 4C. 5D. 6
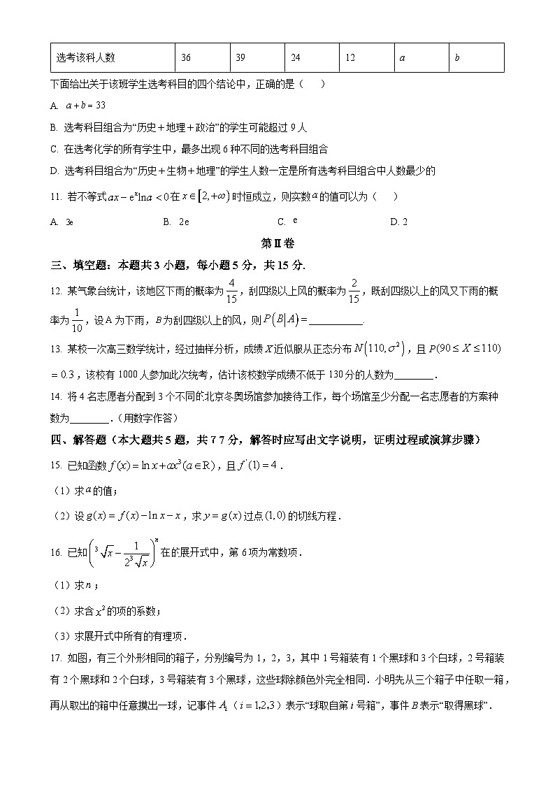
10. 高中学生要从必选科目(物理和历史)中选一门,再在化学、生物、政治、地理这4个科目中,依照个人兴趣、未来职业规划等要素,任选2个科目构成“1+2选考科目组合”参加高考.已知某班48名学生关于选考科目结果统计如下:
下面给出关于该班学生选考科目的四个结论中,正确的是( )
A.
B. 选考科目组合为“历史+地理+政治”的学生可能超过9人
C. 在选考化学的所有学生中,最多出现6种不同的选考科目组合
D. 选考科目组合为“历史+生物+地理”的学生人数一定是所有选考科目组合中人数最少的
11. 若不等式在时恒成立,则实数的值可以为( )
A. B. C. D. 2
第Ⅱ卷
三、填空题:本题共3小题,每小题5分,共15分.
12. 某气象台统计,该地区下雨的概率为,刮四级以上风的概率为,既刮四级以上的风又下雨的概率为,设为下雨,为刮四级以上的风,则___________.
13. 某校一次高三数学统计,经过抽样分析,成绩X近似服从正态分布,且P,该校有1000人参加此次统考,估计该校数学成绩不低于130分的人数为________.
14. 将4名志愿者分配到3个不同北京冬奥场馆参加接待工作,每个场馆至少分配一名志愿者的方案种数为________.(用数字作答)
四、解答题(本大题共5题,共77分,解答时应写出文字说明,证明过程或演算步骤)
15. 已知函数,且.
(1)求的值;
(2)设,求过点的切线方程.
16. 已知在展开式中,第6项为常数项.
(1)求;
(2)求含的项的系数;
(3)求展开式中所有的有理项.
17. 如图,有三个外形相同的箱子,分别编号为1,2,3,其中1号箱装有1个黑球和3个白球,2号箱装有2个黑球和2个白球,3号箱装有3个黑球,这些球除颜色外完全相同.小明先从三个箱子中任取一箱,再从取出的箱中任意摸出一球,记事件()表示“球取自第i号箱”,事件B表示“取得黑球”.
(1)求的值:
(2)若小明取出的球是黑球,判断该黑球来自几号箱的概率最大?请说明理由.
18. 为普及空间站相关知识,某部门组织了空间站模拟编程闯关活动,它是由太空发射、自定义漫游、全尺寸太阳能、空间运输等10个相互独立的程序题目组成.规则是:编写程序能够正常运行即为程序正确.每位参赛者从10个不同的题目中随机选择3个进行编程,全部结束后提交评委测试,若其中2个及以上程序正确即为闯关成功.现已知10个程序中,甲只能正确完成其中6个,乙正确完成每个程序的概率为0.6,每位选手每次编程都互不影响.
(1)求乙闯关成功的概率;
(2)求甲编写程序正确的个数的分布列和期望,并判断甲和乙谁闯关成功的可能性更大.
19. 已知曲线.
(1)求函数的单调递增区间;
(2)若曲线在点处的切线与两坐标轴围成的三角形的面积大于,求实数的取值范围.选考科目名称
物理
化学
生物
历史
地理
政治
选考该科人数
36
39
24
12
a
b
2023-2024学年第二学期期中质量检测
高二数学试卷
(满分:150 分;考试时间:120 分钟)
注意事项:
1.本试卷分第Ⅰ卷(选择题)和第Ⅱ卷(非选择题)两部分.答卷前,考生务必将自己的姓名、准考证号填写在答题卡上.
2.回答第Ⅰ卷时,选出每小题答案后,用2B铅笔把答题卡上对应题目的答案标号涂黑.如需改动,用橡皮擦干净后,再选涂其他答案标号.写在本试卷上无效.
3.回答第Ⅱ卷时,将答案写在答题卡上.写在本试卷上无效.
4.测试范围:选择性必修第二册第五章、选择性必修第三册第六章、第七章
第Ⅰ卷
一、单项选择题:本题共8小题,每小题5分,共40分.在每小题给出的四个选项中,只有一个选项是符合题目要求的.
1. 计算的值是( )
A. 62B. 102C. 152D. 540
【答案】A
【解析】
【分析】利用组合和排列数公式计算
【详解】
故选:A
2. 下列导数运算正确的是( )
A. B.
C. D.
【答案】B
【解析】
【分析】利用常见函数的导数可以判断B、C的真假,利用积的导数的运算法则判断D的真假,利用商的导数的运算法则判断A的真假.
【详解】∵,故A错误;
∵,故B正确;
∵,故C错误;
∵,故D错误.
故选:B
3. 若,则的值为 ( )
A. B. C. D.
【答案】C
【解析】
【分析】根据题意,分别令与代入计算,即可得到结果.
【详解】当时,;
当时,
所以,
故选:C
4. 若的图象的顶点在第二象限,则函数的图象是( )
A. B.
C. D.
【答案】C
【解析】
【分析】求导后得到斜率为2,再由极值点是导数为零的点小于零,综合直线的特征可得正确答案.
【详解】因为,
所以函数的图象是直线,斜率;
又因为函数的顶点在第二象限,所以极值点小于零,
所以的零点小于零,
结合直线的特征可得C符合.
故选:C
5. 曲线在处的切线的倾斜角是( )
A B. C. D.
【答案】A
【解析】
【分析】利用导数的几何意义求得切线斜率,即可求得切线的倾斜角.
【详解】,
设切线的倾斜角为,则,即,
故选:A.
6. 现有完全相同的甲,乙两个箱子(如图),其中甲箱装有2个黑球和4个白球,乙箱装有2个黑球和3个白球,这些球除颜色外完全相同.某人先从两个箱子中任取一个箱子,再从中随机摸出一球,则摸出的球是黑球的概率是( )
A. B. C. D.
【答案】B
【解析】
【分析】根据条件概率的定义,结合全概率公式,可得答案.
【详解】记事件A表示“球取自甲箱”,事件表示“球取自乙箱”,事件B表示“取得黑球”,
则,
由全概率公式得.
故选:B.
7. 有7种不同的颜色给下图中的4个格子涂色,每个格子涂一种颜色,且相邻的两个格子颜色不能相同,若最多使用3种颜色,则不同的涂色方法种数为( )
A. 462B. 630C. 672D. 882
【答案】C
【解析】
【分析】根据题意,按使用颜色的数目分两种情况讨论,由加法原理计算可得答案.
【详解】根据题意,分两种情况讨论:
若用两种颜色涂色,有种涂色方法;
若用三种颜色涂色,有种涂色方法;
所以有种不同的涂色方法.
故选:C.
8. 已知函数,若,,则实数k的最大值是( ).
A. B. C. D.
【答案】B
【解析】
【分析】将问题转化为在上能成立,利用导数求的最大值,求k的范围,即知参数的最大值.
【详解】由题设,使成立,
令,则,
∴当时,则递增;
当时,则递减;
∴,故即可,所以k的最大值为.
故选:B.
二、多项选择题:本题共3小题,每小题6分,共18分.在每小题给出的选项中,有多项符合题目要求,全部选对的得6分,部分选对的得部分分,有选错的得0分.
9. 已知展开式中常数项是,则的值为( ).
A. 3B. 4C. 5D. 6
【答案】AD
【解析】
【分析】根据二项式展开式得到,再令,则得到,解出即可.
【详解】展开式的通项为,
若要其表示常数项,须有,即,
又由题设知,或,或.
故选:A D.
10. 高中学生要从必选科目(物理和历史)中选一门,再在化学、生物、政治、地理这4个科目中,依照个人兴趣、未来职业规划等要素,任选2个科目构成“1+2选考科目组合”参加高考.已知某班48名学生关于选考科目的结果统计如下:
下面给出关于该班学生选考科目的四个结论中,正确的是( )
A.
B. 选考科目组合为“历史+地理+政治”的学生可能超过9人
C. 在选考化学的所有学生中,最多出现6种不同的选考科目组合
D. 选考科目组合为“历史+生物+地理”的学生人数一定是所有选考科目组合中人数最少的
【答案】AC
【解析】
【分析】结合统计结果对选项逐一分析即可得.
【详解】对A:由,则,故A正确;
对B:由选择化学的有39人,选择物理的有36人,
故至少有三人选择化学并选择了历史,
故选考科目组合为“历史+地理+政治”的学生最多有9人,故B错误;
对C:确定选择化学后,还需在物理、历史中二选一,在生物、地理、政治中三选一,
故共有种不同的选考科目组合,故C正确;
对D:由于地理与政治选考该科人数不确定,故该说法不正确,故D错误.
故选:AC.
11. 若不等式在时恒成立,则实数的值可以为( )
A. B. C. D. 2
【答案】BCD
【解析】
【分析】构造函数,将恒成立问题转化为恒成立问题,求导,研究单调性,画出其图象,根据图象逐一验证选项即可.
【详解】由得,
设,则,
当时,,单调递增,当时,,单调递减,
又,,当时,恒成立,
所以图象如下:
,
,即,,
对于A:当时,,根据图象可得不恒成立,A错误;
对于B:当时,,根据图象可得恒成立,B正确;
对于C:当时,,根据图象可得恒成立,C正确;
对于D:当时,,又,
因为,且,即,
所以,即,
根据图象可得恒成立,D正确;
故选:BCD.
【点睛】关键点点睛:本题的关键将条件变形为,通过整体结构相同从而构造函数来解决问题.
第Ⅱ卷
三、填空题:本题共3小题,每小题5分,共15分.
12. 某气象台统计,该地区下雨的概率为,刮四级以上风的概率为,既刮四级以上的风又下雨的概率为,设为下雨,为刮四级以上的风,则___________.
【答案】
【解析】
【分析】利用条件概率的概率公式即可求解.
【详解】由题意可得:,,,
由条件概率公式可得,
故答案为:.
13. 某校一次高三数学统计,经过抽样分析,成绩X近似服从正态分布,且P,该校有1000人参加此次统考,估计该校数学成绩不低于130分的人数为________.
【答案】200
【解析】
【分析】根据X近似服从正态分布,且P,求得即可.
【详解】因为X近似服从正态分布,且P,
所以,
又该校有1000人参加此次统考,
估计该校数学成绩不低于130分的人数为人.
故答案为:200.
14. 将4名志愿者分配到3个不同的北京冬奥场馆参加接待工作,每个场馆至少分配一名志愿者的方案种数为________.(用数字作答)
【答案】36
【解析】
【分析】先将4人分成2、1、1三组,再安排给3个不同的场馆,由分步乘法计数原理可得.
【详解】将4人分到3个不同的体育场馆,要求每个场馆至少分配1人,则必须且只能有1个场馆分得2人,其余的2个场馆各1人,
可先将4人分为2、1、1的三组,有种分组方法,再将分好的3组对应3个场馆,有种方法,
则共有种分配方案.
故答案为:36
四、解答题(本大题共5题,共77分,解答时应写出文字说明,证明过程或演算步骤)
15. 已知函数,且.
(1)求的值;
(2)设,求过点的切线方程.
【答案】(1)
(2)
【解析】
【分析】(1)利用导数求解参数即可.
(2)先设切点,利用导数表示斜率,建立方程求出参数,再写切线方程即可.
【小问1详解】
定义域为,,
而,而已知,可得,
解得,故的值为,
【小问2详解】
,设切点为,设切线斜率为,
而,故切线方程为,
将代入方程中,可得,解得(负根舍去),
故切线方程为,
16. 已知在的展开式中,第6项为常数项.
(1)求;
(2)求含的项的系数;
(3)求展开式中所有的有理项.
【答案】(1);(2);(3),,.
【解析】
【分析】
(1)求出的展开式的通项为,当时,指数为零,可得;
(2)将代入通项公式,令指数为,可得含的项的系数;
(3)根据通项公式与题意得,求出的值,代入通项公式并化简,可得展开式中所有的有理项.
【详解】(1)的展开式的通项为,因为第6项为常数项,所以时,有,解得.
(2)令,得,所以含项的系数为.
(3)根据通项公式与题意得,令,则,即.,∴应为偶数.又,∴可取2,0,-2,即可取2,5,8.所以第3项,第6项与第9项为有理项,它们分别为,,,即,,.
【点睛】关键点点睛:本题考查二项式展开式的应用,考查二项式展开式的通项公式以及某些特定的项,解决本题的关键点是求解展开式的有理项时,令,由以及,求出的值,进而得出的值,代入通项公式化简可得有理项,考查了学生计算能力,属于中档题.
17. 如图,有三个外形相同的箱子,分别编号为1,2,3,其中1号箱装有1个黑球和3个白球,2号箱装有2个黑球和2个白球,3号箱装有3个黑球,这些球除颜色外完全相同.小明先从三个箱子中任取一箱,再从取出的箱中任意摸出一球,记事件()表示“球取自第i号箱”,事件B表示“取得黑球”.
(1)求的值:
(2)若小明取出的球是黑球,判断该黑球来自几号箱的概率最大?请说明理由.
【答案】(1)
(2)可判断该黑球来自3号箱的概率最大.
【解析】
【分析】(1)因先从三个箱子中任取一箱,再从取出的箱中任意摸出一球为黑球,其中有三种可能,即黑球取自于1号,2号或者3号箱,故事件属于全概率事件,分别计算出和,代入全概率公式即得;
(2)由“小明取出的球是黑球,判断该黑球来自几号箱”是求条件概率,根据条件概率公式分别计算再比较即得.
【小问1详解】
由已知得:,而
由全概率公式可得:
【小问2详解】
因“小明取出的球是黑球,该黑球来自1号箱”可表示为:,其概率为,
“小明取出球是黑球,该黑球来自2号箱”可表示为:,其概率为,
“小明取出的球是黑球,该黑球来自3号箱”可表示为:,其概率为.
综上,最大,即若小明取出的球是黑球,可判断该黑球来自3号箱的概率最大.
18. 为普及空间站相关知识,某部门组织了空间站模拟编程闯关活动,它是由太空发射、自定义漫游、全尺寸太阳能、空间运输等10个相互独立的程序题目组成.规则是:编写程序能够正常运行即为程序正确.每位参赛者从10个不同的题目中随机选择3个进行编程,全部结束后提交评委测试,若其中2个及以上程序正确即为闯关成功.现已知10个程序中,甲只能正确完成其中6个,乙正确完成每个程序的概率为0.6,每位选手每次编程都互不影响.
(1)求乙闯关成功的概率;
(2)求甲编写程序正确的个数的分布列和期望,并判断甲和乙谁闯关成功的可能性更大.
【答案】(1)0.648
(2)分布列见解析,期望为,甲比乙闯关成功的概率要大.
【解析】
【分析】(1)根据题意,直接列出式子,代入计算即可得到结果;
(2)根据题意,由条件可得的可能取值为,然后分别计算其对应概率,即可得到分布列,然后计算甲闯关成功的概率比较大小即可.
【小问1详解】
记事件A为“乙闯关成功”,乙正确完成每个程序的概率为0.6,
则
【小问2详解】
甲编写程序正确的个数的可能取值为,
,
故X的分布列为:
故,
甲闯关成功的概率,故甲比乙闯关成功的概率要大.
19. 已知曲线.
(1)求函数的单调递增区间;
(2)若曲线在点处的切线与两坐标轴围成的三角形的面积大于,求实数的取值范围.
【答案】(1)答案见解析
(2)
【解析】
【分析】(1)求出函数的导函数,分、两种情况讨论,分别求出函数的单调递增区间;
(2)利用导数的几何意义求出切线方程,再令、求出在坐标轴上的截距,再由面积公式得到不等式,解得即可.
【小问1详解】
∵定义域为,且,
①当时, 恒成立,∴在上单调递增;
②当时, 令,解得或,
∴在,上单调递增,
综上:当时,的单调递增区间为;
当时,的单调递增区间为,.
【小问2详解】
由(1)得,又∵,
∴切线方程为,依题意,
令,得;
令,得,
切线与坐标轴所围成的三角形的面积,
依题意,即,解得或,
即实数的取值范围为.
选考科目名称
物理
化学
生物
历史
地理
政治
选考该科人数
36
39
24
12
a
b
0
1
2
3
福建省福州市第十五中学等五校2023-2024学年高二下学期期中联考数学试卷(Word版附解析): 这是一份福建省福州市第十五中学等五校2023-2024学年高二下学期期中联考数学试卷(Word版附解析),共17页。试卷主要包含了测试范围等内容,欢迎下载使用。
福建省福州市第十五中学等五校2023-2024学年高一下学期期中联考数学试题(原卷版+解析版): 这是一份福建省福州市第十五中学等五校2023-2024学年高一下学期期中联考数学试题(原卷版+解析版),文件包含福建省福州市第十五中学等五校2023-2024学年高一下学期期中联考数学试题原卷版docx、福建省福州市第十五中学等五校2023-2024学年高一下学期期中联考数学试题解析版docx等2份试卷配套教学资源,其中试卷共22页, 欢迎下载使用。
福建省福州市第十五中学等五校2023-2024学年高二下学期期中联考数学试题(原卷版+解析版): 这是一份福建省福州市第十五中学等五校2023-2024学年高二下学期期中联考数学试题(原卷版+解析版),文件包含福建省福州市第十五中学等五校2023-2024学年高二下学期期中联考数学试题原卷版docx、福建省福州市第十五中学等五校2023-2024学年高二下学期期中联考数学试题解析版docx等2份试卷配套教学资源,其中试卷共17页, 欢迎下载使用。

