江西省南昌市南昌县2023-2024学年九年级上学期期末化学试题(原卷版+解析版)
展开
这是一份江西省南昌市南昌县2023-2024学年九年级上学期期末化学试题(原卷版+解析版),文件包含精品解析江西省南昌市南昌县2023-2024学年九年级上学期期末化学试题原卷版docx、精品解析江西省南昌市南昌县2023-2024学年九年级上学期期末化学试题解析版docx等2份试卷配套教学资源,其中试卷共21页, 欢迎下载使用。
说明:
1.本卷共有5大题,20小题。全卷满分70分,考试时间为65分钟。
2.本卷可能用到的相对原子质量:Ca:40 C:12 O:16 H:1
一、单项选择题(本大题包括10小题,每小题有四个选项,其中只有一个选项符合题意,请将正确选项的代号填涂在答题卡的相应位置上。1-5题每小题1分,6-10题每小题2分,共15分。)
1. 下列生活中有关做法涉及化学变化的是
A. 寒冷冬季室内窗户玻璃上出现水雾B. “新冠”疫情期间出门佩戴口罩
C. 用煤制取焦炭D. 用水银体温计测量体温
【答案】C
【解析】
【详解】A、寒冷冬季室内窗户玻璃上出现水雾,水蒸气遇冷液化,没有新物质生成,属于物理变化,选项不符合题意;
B、“新冠”疫情期间出门佩戴口罩没有新物质生成,属于物理变化,选项不符合题意;
C、煤炭制取焦炭,有新物质生成,属于化学变化,选项符合题意;
D、用水银温度计测体温,没有新物质生成,属于物理变化,选项不符合题意;
故选:C
2. 自来水厂净水过程中不常用的方法是
A. 沉淀B. 过滤C. 吸附D. 蒸馏
【答案】D
【解析】
【详解】自来水厂的净水过程中需要自然沉降,形成沉淀、吸附色素和异味、过滤除去难溶物,故没有涉及到的净水方式为蒸馏;故选D。
3. 钛合金有广泛的用途是因为其具有下列性质,其中属于化学性质的是
A. 质轻B. 坚硬C. 易塑造成型D. 耐腐蚀
【答案】D
【解析】
【详解】A、质轻不需要通过化学变化就能表现出来,属于物理性质,该选项不符合题意;
B、坚硬不需要通过化学变化就能表现出来,属于物理性质,该选项不符合题意;
C、易塑造成型不需要通过化学变化就能表现出来,属于物理性质,该选项不符合题意;
D、耐腐蚀需要通过化学变化才能表现出来,属于化学性质,该选项符合题意。
故选D。
4. 下列实验操作或数据中,正确的是
A. 称量10.05g固体B. 检查气密性
C. 加热液体D. 量取9.5mL液体
【答案】B
【解析】
【详解】A、用托盘天平称量物品时,应遵循“左物右码”的原则,图中砝码和药品的位置放反了,且托盘天平只能精确到0.1g,不能用托盘天平称量10.05g固体,不符合题意;
B、检查气密性:将导管置于水中,用手紧握试管,观察导管口是否有气泡冒出,有气泡冒出,说明装置气密性良好,图中操作正确,符合题意;
C、给试管中的液体加热时,应用外焰加热,且试管里的液体不能超过试管容积的,图中操作错误,不符合题意;
D、量筒量程的选择,应遵循“大而近”的原则,故量取9.5mL液体,应选择10mL的量筒,不符合题意。
故选B。
5. 用分子和原子的观点解释下列现象,不正确的是( )
A. 打开盛装浓氨水的瓶塞,会闻到刺激性气味﹣﹣分子在不断运动
B. 气体压缩体积变小﹣﹣分子之间有间隔
C. 物体具有热胀冷缩现象﹣﹣分子的大小可以随温度的改变而变化
D. 水通电生成氢气和氧气﹣﹣在化学变化中分子可分,原子不能再分
【答案】C
【解析】
【详解】本题考查的是物质的微粒性。物质是由微粒构成的,构成物质的微粒具有如下特征:①体积和质量都很小,②微粒之间存在间隔,③微粒是在不断运动的。运用这些特征我们可以解释日常生活中的某些现象。化学变化与物理变化的本质区别是构成物质的微粒本身是否发生了变化。
A、我们能闻到刺激性气味,是由于氨分子运动到了我们的感觉器官--鼻子中,故A正确;
B、气体压缩体积变小,是由于分子间的间隔变小了,B正确;
C、热胀是由于在受热的条件下分子之间间隔变大了,导致体积膨胀;而冷缩是在温度下降的条件下分子之间的间隔变小了,导致体积缩小,在整个过程中分子本身的大小并不会随温度的升降而变化,故C不正确;
D、水通电生成氢气和氧气,在该化学变化中,水分子分解成氢原子和氧原子,氢原子结合成氢分子,氧原子结合成氧分子,分子可分,原子不能再分,D正确。故选C
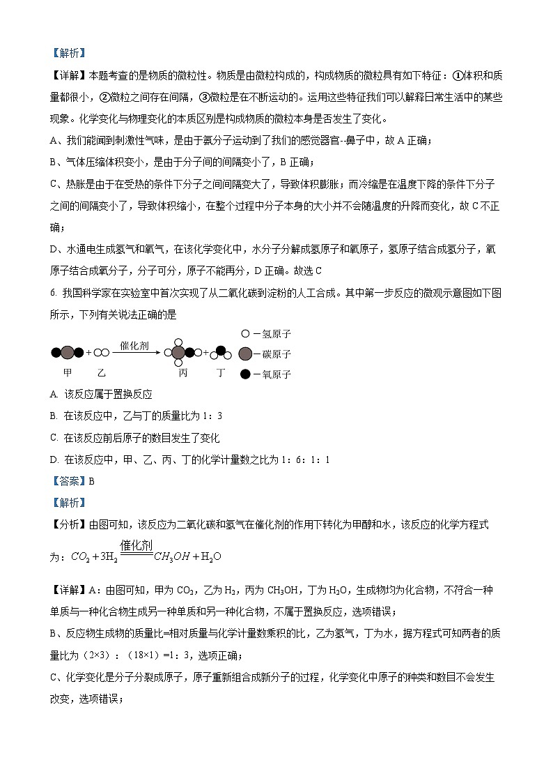
6. 我国科学家在实验室中首次实现了从二氧化碳到淀粉的人工合成。其中第一步反应的微观示意图如下图所示,下列有关说法正确的是
A. 该反应属于置换反应
B. 在该反应中,乙与丁的质量比为1:3
C. 在该反应前后原子的数目发生了变化
D. 在该反应中,甲、乙、丙、丁的化学计量数之比为1:6:1:1
【答案】B
【解析】
【分析】由图可知,该反应为二氧化碳和氢气在催化剂的作用下转化为甲醇和水,该反应的化学方程式为:
【详解】A:由图可知,甲为CO2,乙为H2,丙为CH3OH,丁为H2O,生成物均为化合物,不符合一种单质与一种化合物生成另一种单质和另一种化合物,不属于置换反应,选项错误;
B、反应物生成物的质量比=相对质量与化学计量数乘积的比,乙为氢气,丁为水,据方程式可知两者的质量比为(2×3):(18×1)=1:3,选项正确;
C、化学变化是分子分裂成原子,原子重新组合成新分子的过程,化学变化中原子的种类和数目不会发生改变,选项错误;
D、根据方程式可知在该反应中,甲、乙、丙、丁的化学计量数之比为1:3:1:1,选项错误。
故选B。
7. 探测卫星发回的数据分析,火星大气中95%是二氧化碳,其余为少量的氮气、氢气,还找到了有液态水存在的证据。根据以上信息,某同学作出如下推断:①火星大气是混合物;②火星大气与地球大气成分相似;③火星环境适宜人类生存;④火星上温室效应显著。你认为正确的是
A. ①③B. ②③C. ③④D. ①④
【答案】D
【解析】
【详解】①火星大气中95%是二氧化碳,其余为少量的氮气,氢气,还找到了有液态水存在的证据,火星大气是混合物,推断正确;
②火星大气中95%是二氧化碳,其余为少量的氮气,氢气,地球大气主要是氮气和氧气,有少量二氧化碳,火星大气与地球大气成分相似,推断错误:
③人类需要有氧气呼吸,火星环境无氧气,不适宜人类生存,推断错误;
④二氧化碳气体可形成温室效应,火星上95%是二氧化碳,温室效应显著,推断正确;
由分析可知推断①④正确,②③错误,选项A、B、C不符合题意;选项D符合题意;
故选:D。
8. 古代“银针验毒”的原理是4Ag+2H2S+O2=2X+2H2O, X的化学式为
A. Ag2SB. AgSC. Ag2O2D. Ag2O
【答案】A
【解析】
【详解】根据质量守恒定律的微观解释:在化学反应前后,原子的种类、数目都不变,结合化学反应:4Ag+2H2S+O2=2X+2H2O,可以推出X的化学式为Ag2S,故选A。
9. 下图是实验室模拟工业炼铁的装置图,下列说法不正确的是
A. 通入的CO要先验纯
B. 实验开始时,应先通CO,再点燃酒精喷灯
C. 应把尾气通入水中,以除去尾气中的CO
D. 实验中,B处红棕色粉末变黑,C处变浑浊
【答案】C
【解析】
【详解】A、一氧化碳有可燃性,不纯点燃时会发生爆炸,则通入的CO要先验纯,故选项说法正确。
B、实验开始时,应先通入一氧化碳,排出装置内的空气后,再点燃酒精喷灯,以排尽玻璃管中的空气,防止发生爆炸,故选项说法正确。
C、图中缺少尾气处理装置,但不能把尾气通入盛有水中,因为一氧化碳难溶于水、不与水反应,故选项说法错误。
D、一氧化碳具有还原性,能与氧化铁反应生成铁和二氧化碳,会观察到B处红棕色固体变黑,C处变浑浊(二氧化碳和氢氧化钙反应产生碳酸钙和水),故选项说法正确。
故选:C。
10. 下列四个图像中能正确反映其对应实验操作的是
A. 电解水
B. 向两份完全相同的稀盐酸中分别加入锌粉和镁粉
C. 加热一定质量的高锰酸钾
D. 等质量的块状石灰石和粉末状石灰石分别与质量分数相同的足量的稀盐酸反应
【答案】C
【解析】
【详解】A、电解水实验中,根据“正氧负氢、氧一氢二”,氢气和氧气的体积比为2:1,水通电分解生成氢气和氧气,该反应的化学方程式为:,生成氢气和氧气的质量比为4:32=1:8,故A图像错误;
B、向两份完全相同的稀盐酸中分别加入锌粉和镁粉,锌和盐酸反应生成氯化锌和氢气,该反应的化学方程式为:,每65份质量的锌能置换出2份质量的氢气,镁和盐酸反应生成氯化镁和氢气,该反应的化学方程式为:,每24份质量的镁能置换出2份质量的氢气,所以当反应的金属质量相等时,镁和盐酸反应生成的氢气多;金属与酸反应时氢气来源于酸中的氢元素,金属过量,最终盐酸完全反应,最终生成的氢气的质量应该相等,生成等质量的氢气,消耗的锌的质量多,故B图像错误;
C、加热一定质量的高锰酸钾,加热一段时间达到高锰酸钾的分解温度,高锰酸钾分解生成锰酸钾、二氧化锰和氧气,固体中锰元素的质量不变,随着反应的进行,剩余固体的质量不断减小,则固体中锰元素的质量分数不断增大,直至完全反应,不再发生变化,故C图像正确;
D、质量的块状石灰石和粉末状石灰石分别与质量分数相同的足量的稀盐酸反应,粉末状石灰石与酸接触更充分,反应更快,但两者完全反应后产生气体的量是相等的,故D图像错误;
故选:C。
二、选择填充题(本大题共3小题,先在A、B、C中选择一个正确选项的代号填涂在答题卷相应位置上,然后在D处再补充一个符合题意的答案。每小题2分,其中选择1分,填充1分,共6分)
11. 李兰娟院士团队研究发现,达芦那韦(化学式)对新冠病毒具有一定的抑制作用。下列有关达芦那韦说法正确的是____。
A.由C、H、N、O、S原子构成
B.属于化合物
C.相对分子质量为547g
D.由______种元素组成
【答案】 ①. B ②. 5(或五)
【解析】
【详解】A、该物质是由分子构成的,达芦那韦分子是由碳原子、氢原子、氮原子、氧原子和硫原子构成的,故选项说法错误;
B、由化学式可知,该物质是由碳、氢、氧、氮、硫五种元素组成的有机物,故选项说法正确;
C、相对分子质量的单位不是“g”,故装置说法错误;
故选:B;
D、由化学式可知,该物质是由碳、氢、氧、氮、硫五种元素组成的。
12. 合金在生产、生活中有广泛应用。下列物质属于合金的是____。
A.氧化亚铁 B.金刚石 C.不锈钢 D.______
【答案】 ①. C ②. 生铁、铝合金、钛合金等(合理即可)
【解析】
【详解】A、氧化亚铁属于金属氧化物,不属于合金,不符合题意;
B、金刚石属于非金属单质,不属于合金,不符合题意;
C、不锈钢是铁的合金,符合题意。
D、生铁、铝合金、钛合金都属于合金
故选 C ,补充:生铁、铝合金、钛合金等(合理即可)。
13. 下列除杂方法正确的是____。
【答案】 ①. B ②. 通过灼热的氧化铜等(合理即可)
【解析】
【详解】A、铜在加热下能和氧气反应生成氧化铜,进而能吸收氧气,不能与二氧化碳反应,混合物通过灼热的铜网,除去的是氧气,不是二氧化碳,错误;
B、过量的铜粉能与硝酸银溶液反应生成硝酸铜溶液和银,再过滤,能除去杂质且没有引入新的杂质,符合除杂原则,正确;
C、木炭、Cu粉在空气中灼烧,分别生成二氧化碳气体、氧化铜,不但能把杂质除去,也会把原物质除去,不符合除杂原则,错误;
D、CO与氧化铜在加热时,生成铜和二氧化碳,将混合物通过灼热的氧化铜,能除去杂质且没有引入新的杂质,符合除杂原则。
故选B,补充:通过灼热氧化铜等(合理即可)
三、填空与说明题(本大题共4小题,共23分)
14. 用所学化学知识填空:
(1)超市里卖的“高钙奶”中的“钙”指的是______(“元素”或“原子”)。
(2)用高压水枪喷水灭火主要使用的灭火原理是______。
(3)吸烟有害健康,烟气中的一氧化碳、尼古丁等对人体毒害最大,其中______(用化学式填空)能与血液中的血红蛋白结合使人中毒。
(4)金刚石和石墨物理性质存在较大差异原因是______。
(5)成语是中华民族艺术宝库中的瑰宝。请用元素符号填写下列成语,要求元素符号表示的元素名称要与成语中的字相同或谐音。示例:雪中送(C)、(N)尽粮绝______兔赛跑。
(6)“绿水青山就是金山银山”。保护环境,人人有责。请你举一例有利于环境保护的是______。
【答案】14. 元素 15. 降低温度至可燃物的着火点以下
16.
17. 碳原子的排列方式不同
18. Si 19. 植树造林、种草、减少化石燃料的使用、随手关灯、使用清洁能源等(合理即可)
【解析】
【小问1详解】
“高钙奶”中的“钙”不是强调以单质、分子、原子等形式存在,而是存在的元素,与具体存在形式无关,超市里卖的“高钙奶”中的“钙”指的是元素;
【小问2详解】
用高压水枪喷水灭火主要使用的灭火原理是降低温度至着火点以下,水蒸发吸热,使环境温度降低;
【小问3详解】
CO极易与血液中的血红蛋白,阻止血红蛋白与O2结合,从而使人中毒;
【小问4详解】
金刚石和石墨物理性质存在较大差异原因是碳原子的排列方式不同;
【小问5详解】
龟兔赛跑中,龟与硅是谐音,硅元素的元素符号为Si;
【小问6详解】
有利于环境保护的措施是植树造林、种草、减少化石燃料的使用、随手关灯、使用清洁能源等(合理即可)。
15. 化学与工农业生产、人类生活密切相关。回答下列问题:
(1)在生活中缓慢氧化的例子很多,以下不属于缓慢氧化的有______(填序号)。
①硫粉燃烧 ②钢铁生锈 ③火药爆炸 ④食物的腐烂 ⑤冰慢慢融化 ⑥动植物的呼吸
(2)根据下列粒子结构示意图,回答问题。
①上图A、B、C、D四种粒子共表示______种元素;
②由B元素和D元素组成的化合物的化学式为______。
③E粒子带1个单位正电荷,则E粒子的化学符号是______。
(3)天然气的主要成分是______(填名称),它完全燃烧,其产物不会对空气产生污染,写出它燃烧的化学方程式:______。
【答案】(1)①③⑤ (2) ①. 三 ②. MgCl2 ③. Na+
(3) ① 甲烷 ②.
【解析】
【小问1详解】
①硫粉燃烧是剧烈的氧化反应,不属于缓慢氧化;
②钢铁生锈过程中铁与 氧气、水共同作用,速度缓慢,是缓慢氧化;
③火药爆炸是剧烈的氧化反应,不属于缓慢氧化;
④食物的腐烂过程中食物与氧气的反应速度缓慢,是缓慢氧化;
⑤冰慢慢融化不是化学变化,不是缓慢氧化;
⑥动植物的呼吸过程中营养物质与氧气反应,反应速率缓慢,是缓慢氧化。
故选①③⑤。
【小问2详解】
①元素的种类由核内质子数决定,A、B、C、D四种粒子的核内质子数是3种,故表示3种元素;
②B元素是镁元素,能失去电子形成镁离子,镁一般显+2价,D是氯元素,能得到1个电子形成氯离子,氯元素化合价为-1价,书写化学式时,一般正价的写在左边,负价的写在右边,根据化合物中各元素化合价代数和为零,氯化镁化学式MgCl2;
③E粒子带1个单位正电荷,则是失去一个电子形成的,故E原子的核内质子数是11,E表示的是钠离子,离子符号为Na+;
【小问3详解】
天然气的主要成分是甲烷,它完全燃烧其产物不会对空气产生污染,根据质量守恒定律和水、二氧化碳性质,反应生成水和二氧化碳,反应的化学方程式:。
16. 2023年5月18日至19日,习近平主席在西安主持首届中国一中亚峰会。
(1)中亚峰会新闻中心工作人员冲泡泾阳茯茶让大家品尝,闻到茶香四溢,从分子角度解释说明______,经常喝软水对身体好,生活中将硬水转化为软水的方法是______。
(2)峰会期间,中国同中亚五国达成的合作共识之一是建立中国一中亚能源发展关系。氢气属于新能源,其燃烧反应的化学方程式为______。
【答案】(1) ①. 分子在不断运动 ②. 煮沸
(2)
【解析】
【小问1详解】
中亚峰会新闻中心工作人员冲泡泾阳茯茶让大家品尝,闻到茶香四溢,从分子的角度解释说明分子在不断运动;天然水煮沸时,水中可溶性钙镁化合物转化为沉淀,水的硬度降低,经常喝软水对身体好,生活中将硬水转化为软水的方法是煮沸;
【小问2详解】
氢气燃烧生成水,反应的化学方程式为:。
17. 超细碳酸钙可用于生产钙片、牙膏等产品。利用碳化法生产超细碳酸钙的主要流程示意如下:
(1)乳化池中,生石灰与水发生反应,其化学方程式为_______。生活中常利用此反应加热食物,说明该反应过程_______(填吸热或放热)。
(2)过筛的目的是拦截_______(填“大于”或“小于”)筛孔直径的颗粒。
(3)碳化塔中反应的化学方程式为_______。
【答案】(1) ①. CaO+H2O=Ca(OH)2 ②. 放热
(2)大于 (3)CO2+Ca(OH)2=CaCO3↓+H2O
【解析】
【小问1详解】
乳化池中,生石灰是氧化钙的俗称,其与水发生反应生成氢氧化钙,其化学方程式为:CaO+H2O=Ca(OH)2,生活中常利用此反应加热食物,说明该反应过程放出大量的热,
【小问2详解】
过筛的目的是拦截大于筛孔直径的颗粒。
【小问3详解】
碳化塔中是氢氧化钙与二氧化碳的反应,反应的化学方程式为:CO2+Ca(OH)2=CaCO3↓+H2O
四、实验与探究题(本大题共2小题,共16分)
18. 根据下图装置,回答下列有关问题:
(1)装置图中仪器a的名称为______。
(2)采用加热氯酸钾和二氧化锰的混合物制取氧气,可选用的发生装置和收集装置的组合是______,化学方程式为______。
(3)若用G装置采用排空法收集氢气,氢气应从______进。(选“b”或“c”)
(4)制取二氧化碳最好选用的发生装置是______,该装置与另一个可选用的装置相比,其主要优点是______。
(5)如图所示,用注射器连接B装置可检查其装置的气密性,操作如下:向长颈漏斗中加水至形成液封后,向外拉注射器活塞,如______,则说明装置的气密性良好。
【答案】(1)集气瓶 (2) ①. AD##AF##AG ②.
(3)c (4) ①. C ②. 便于随时控制反应的发生和停止)
(5)长颈漏斗的下端会产生气泡
【解析】
【小问1详解】
装置图中仪器a的名称为集气瓶;
【小问2详解】
采用加热氯酸钾和二氧化锰的混合物制取氧气,反应需要加热,属于固体加热型;氧气不溶于水、密度大于空气;可选用的发生装置和收集装置的组合是AD或AF或AG;氯酸钾在二氧化锰催化作用下受热分解生成氯化钾和氧气,反应的化学方程式为:;
【小问3详解】
氢气的密度小于空气的密度,若用G装置采用排空法收集氢气,氢气的密度小于空气的密度,氢气应从“短进长出”,氢气应从c进;
【小问4详解】
实验室制取二氧化碳,常用大理石或石灰石与盐酸反应,大理石或石灰石的主要成分是碳酸钙,碳酸钙与盐酸反应生成氯化钙、水和二氧化碳,该反应的反应物是固体和液体,不需加热,属于固、液混合不加热型,最好选用的发生装置是C;在装置C中,固体药品放在多孔隔板上,液体药品从长颈漏斗中加入。反应开始后,关闭开关时,试管中的气体增多,压强增大,把液体压入长颈漏斗,固体和液体分离,反应停止,打开开关时,气体导出,试管中的气体减少,压强减小,液体和固体混合,反应进行;该装置与另一个可选用的装置相比,其主要优点是便于随时控制反应的发生和停止;
【小问5详解】
该装置的气密性检查方法是:当向外拉动注射器的活塞时,锥形瓶内的空气体积增大压强变小,若气密性良好则可以看到长颈漏斗的下端会产生气泡。
19. 通过一学期的化学学习,我们已经了解了常见金属在溶液中的活动性顺序,铬(Cr)是重要的金属材料,越来越受到人们的关注,某化学兴趣小组对Cr,Al,Cu的金属活动性顺序进行了探究,过程如下:
【提出假设】
(1)对三种金属的活动性顺序提出的三种可能的假设:
a.
B.
C.______
【设计实验】
(2)同温下,取大小相同的打磨过的金属薄片,分别投入到体积等浓度的足量稀盐酸中,观察现象,记录如下:
【控制实验条件】
(3)打磨三种金属的目的是______,上述实验便用等浓度的盐酸溶液的理由是______。
【得出结论】
(4)原假设中正确的是______(填假设中a,b或c)。写出铬(铬与盐酸反应后显价)与盐酸反应的化学方程式______。
(5)据有关报导,现在世界上每年因腐蚀而报废的金属设备和材料相当于年产量20%-40%通过你日常生活中的观察,写出一条防止金属制品生锈的具体实例______。
【答案】19. Al > Cu > Cr
20. 无气泡产生,金属无变化
21. ①. 除去金属表面的氧化膜和杂质 ②. 避免盐酸浓度对反应速率的影响
22. ①. a ②. Cr+2HCl=CrCl2+H2↑
23. 保持表面的洁净和干燥、喷漆、涂油、制成合金等(合理即可)
【解析】
【小问1详解】
只能确定铝的活动性比铜强,而铬与铝、铜的活动性顺序无法确定,有几种可能性,铬的活动性可能比铝强,也可能比铝弱而比铜强,也可能比铜弱,因此第三种假设是:Al>Cu>Cr;
【小问2详解】
在金属活动顺序中,铜排在氢之后,不能与盐酸反应,因此观察到实验现象是无气泡产生,金属无变化;
【小问3详解】
金属在空气中表面易形成氧化膜,打磨三种金属的目的是除去金属表面的氧化膜和杂质;盐酸的浓度不同,会使反应产生气体的速率受影响,因此实验使用等浓度的盐酸,避免盐酸浓度对反应速率的影响;
【小问4详解】
根据实验现象可知,相同条件下铝与盐酸反应速率比铬快,铜不能盐酸反应,说明三种金属的活动性顺序是Al>Cr>Cu,猜想a正确;根据实验现象和题意可知,铬与盐酸反应生成CrCl2和H2,反应的化学方程式为:Cr+2HCl =CrCl2+H2↑;
【小问5详解】
铁制品的锈蚀的过程,实际上是铁与空气中的氧气、水蒸气等发生化学反应的过程;防止金属制品生锈的具体实例:保持表面的洁净和干燥、喷漆、涂油、制成合金等(合理即可)。
五、综合计算题(本大题共1小题,共10分)
20. 某兴趣小组拟选用鸡蛋壳作为实验室制取二氧化碳的原料。为了测定鸡蛋壳中的质量分数是否满足实验要求,该小组同学进行如下实验,将鸡蛋壳洗净、捣碎后准确称量15.0g,全部投入足量稀盐酸中,电子秤的示数变化情况如图:
(说明:①忽略二氧化碳溶于水对实验结果的影响;②假设其它物质不溶于水,也不与稀盐酸反应)
(1)捣碎鸡蛋壳的目的是______。
(2)根据图示判断:蛋壳中的与盐酸反应生成二氧化碳的质量是______。
(3)计算蛋壳中的质量分数(写出计算过程,结果保留到0.1%)。
(4)对此计算结果,兴趣小组认为满足实验要求。但有同学认为该结果有可能偏高,理由是______。
【答案】(1)增大反应物之间接触面积,加快反应的速率
(2)4.4g (3)解:设15.0g蛋壳中所含的质量为x。
蛋壳中的质量分数=。
答:蛋壳中所含的质量分数为66.7%。
(4)盐酸具有挥发性,4.4g包含了反应过程中盐酸挥发了的氯化氢气体的质量(答到盐酸的挥发性可,或答产生的二氧化碳带出了一部分水蒸气)
【解析】
【小问1详解】
捣碎鸡蛋壳的目的是增大反应物之间的接触面积,加快反应的速率;
【小问2详解】
蛋壳的主要成分是碳酸钙,碳酸钙与盐酸反应生成氯化钙、水和二氧化碳,生成的二氧化碳逸出,根据质量守恒定律可知,蛋壳中的与盐酸反应生成二氧化碳的质量是=160.g+15g-170.6g=4.4g;
【小问3详解】
详见答案;
【小问4详解】
该结果有可能偏高,理由是盐酸具有挥发性,4.4g包含了反应过程中盐酸挥发了的氯化氢气体的质量。物质
所含杂质
除杂方法
A
通过灼热的铜网
B
溶液
加过量铜粉,过滤
C
铜粉
木炭
在空气中灼烧
D
______
金属
Cr
Al
Cu
与盐酸反应发生现象气
泡产生缓慢,金属逐渐溶解
气泡产生激烈,金属迅速溶解
_____
相关试卷
这是一份2023年江西省南昌市南昌县中考一模化学试题,共17页。试卷主要包含了单选题,选择填充题,填空题,流程题,推断题,实验题,科学探究题,计算题等内容,欢迎下载使用。
这是一份江西省南昌市南昌县2022-2023学年九年级上学期期中化学试题(含答案),共10页。试卷主要包含了单选题,选择填充题,填空与说明题,实验与探究题,计算题等内容,欢迎下载使用。
这是一份2022年江西省南昌市南昌县中考质量检测化学试题(word版含答案),共9页。试卷主要包含了单选题,选择填充题,填空题,流程题,推断题,实验题,科学探究题,计算题等内容,欢迎下载使用。

