人教版九年级全册第3节 电阻教案设计
展开年级
九年级
授课时间
课题
第3节 电阻
教学
目标
1. 认识电阻的概念,知道电阻是导体本身的一种性质。
2. 能画出电阻的符号,知道电阻的单位及其换算。
3. 能在实验研究的基础上理解电阻的大小与导体的材料、长度、横截面积、温度有关。
4. 体会用控制变量法探究电阻与哪些因素有关,积极动手进行实验。
教材
分析
电阻是电学的一个重要物理量,它是初中电学学习的核心之一。本节内容由“电阻”和“决定电阻大小的因素”两部分构成。教学重点是电阻概念的建立,教学难点是通过实验说明决定电阻大小的因素有哪些。建议教师把不同的电阻丝接入电路,通过观察小灯泡的亮度或者电流表示数大小的不同,引起学生对是什么原因导致灯泡亮度不同或者电流大小不同的思考。这样做,可以让学生通过自己的观察发现问题并进一步思考问题的原因,有利于对“决定电阻大小的因素”的进一步教学。
教学
器材
接线板、演示用电流表、电池组、开关、导线若干、小灯泡、长短粗细相同的镍铬合金丝及锰铜合金丝各一段、酒精灯、日光灯钨丝等.
多媒体ppt,包含视频:《探究影响导体电阻大小的因素》等。
教学过程
教师活动
学生活动
导入新课
【提出问题】在生活及工程技术中,都要用到铜、铝金属材料制成的导线来传送电能(或信息)。
铁也是导体,而且价格便宜,为什么不用铁线?学习了《电阻》的概念你就明白了——《16. 3 电阻器》。
思考问题,激发兴趣,进入主题.
学习新课 一、电阻
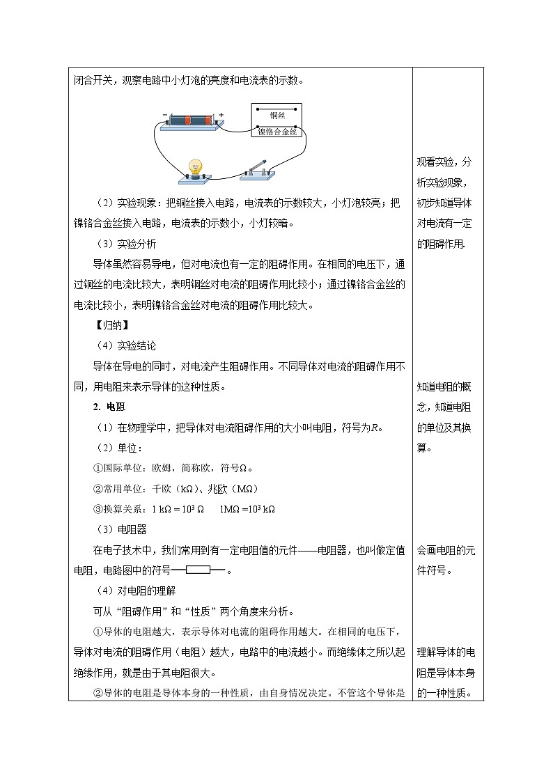
1. 实验探究:导体对电流的阻碍作用
(1)演示实验:把长短、粗细相同的铜丝和镍铬合金丝分别接入电路,闭合开关,观察电路中小灯泡的亮度和电流表的示数。
(2)实验现象:把铜丝接入电路,电流表的示数较大,小灯泡较亮;把镍铬合金丝接入电路,电流表的示数小,小灯较暗。
(3)实验分析
导体虽然容易导电,但对电流也有一定的阻碍作用。在相同的电压下,通过铜丝的电流比较大,表明铜丝对电流的阻碍作用比较小;通过镍铬合金丝的电流比较小,表明镍铬合金丝对电流的阻碍作用比较大。
【归纳】
(4)实验结论
导体在导电的同时,对电流产生阻碍作用。不同导体对电流的阻碍作用不同,用电阻来表示导体的这种性质。
2. 电阻
(1)在物理学中,把导体对电流阻碍作用的大小叫电阻,符号为R。
(2)单位:
①国际单位:欧姆,简称欧,符号Ω。
②常用单位:千欧(kΩ)、兆欧(MΩ)
③换算关系:1 kΩ = 103 Ω 1MΩ =103 kΩ
(3)电阻器
在电子技术中,我们常用到有一定电阻值的元件——电阻器,也叫做定值电阻,电路图中的符号。
(4)对电阻的理解
可从“阻碍作用”和“性质”两个角度来分析。
①导体的电阻越大,表示导体对电流的阻碍作用越大。在相同的电压下,导体对电流的阻碍作用(电阻)越大,电路中的电流越小。而绝缘体之所以起绝缘作用,就是由于其电阻很大。
②导体的电阻是导体本身的一种性质,由自身情况决定。不管这个导体是否连入电路,是否有电流通过,也不管它两端的电压是否改变,导体对电流的阻碍作用(电阻)总是存在的。无电流通过时,这种阻碍作用仅仅是没有体现出来而已。
(5)常见的一些电阻器
(6)一些物体的电阻值
①手电筒的小灯泡灯丝电阻为几欧到十几欧;
②日常用的白炽灯灯丝电阻为几百欧到几千欧;
③实验室用1m长的铜导线电阻小于百分之几欧,通常可以略去不计;
④电流表的电阻在0.1 欧左右,近似情况下可看作等于零;
⑤电压表的电阻很大,在几十兆欧左右,近似情况下看作无限大;
⑥人体的电阻约为几千欧至几千千欧。
【例题1】导体对电流的阻碍作用叫电阻,电阻的大小与导体两端电压和通过导体的电流无关(选填“有关”或“无关”),物理学中用科学家欧姆的名字作为电阻的单位,以纪念他对物理学的贡献。在电路中,要经常用到具有一定电阻值的元件——电阻器,也叫做定值电阻,简称电阻,电路图中用符号___表示。
【解析】电阻的大小与导体两端电压和通过导体的电流无关,只与导体的材料、长度、横截面积有关。
电阻的单位是欧姆,他提出了欧姆定律。电阻器即定值电阻,阻值大小一定。电路图中用 表示。
【例题2】关于导体的电阻,下列说法正确的是( B )
A.导体的电阻由其两端的电压和通过导体的电流共同决定
B.导体通电时有电阻,不通电时没有电阻
C.导体的电阻越大,表明导体的导电能力越强
D.导体电阻越小,对电流的阻碍作用越小
【解析】AB.电阻是导体本身的一种性质,与导体两端的电压和通过的电流无关,导体通电时有电阻,不通电时也有电阻,故AB错误;
C.导体的电阻越大,表明导体的导电能力越差,故C错误;
D.电阻是指导体对电流的阻碍作用,导体电阻越小,对电流的阻碍作用越小,故D正确。故选D。
观看实验,分析实验现象,初步知道导体对电流有一定的阻碍作用.
知道电阻的概念,知道电阻的单位及其换算。
会画电阻的元件符号。
理解导体的电阻是导体本身的一种性质。
知道常见的一些电阻器和一些物体的电阻值。
做例题,加深对电阻概念的理解。
学习新课 二、影响电阻大小的因素
1. 探究影响电阻大小的因素
【提出问题】导体的电阻大小与哪些因素有关呢?
【猜想与假设】电阻的大小可能与导体的材料、导体的长度、导体的粗细、导体的温度有关。
【设计实验】
有多个因素制约电阻的大小,本实验采用控制变量的方法进行研究,通过观察电流表的示数来判断导体电阻的大小。
①研究电阻与材料的关系,控制导体的长度和横截面积相同。
②研究电阻与长度的关系,控制导体的材料和横截面积相同。
③研究电阻与横截面积的关系,控制导体的长度和材料相同。
【进行实验】
(1)实验器材
电源、导线、规格不同的镍铬合金丝、锰铜合金丝、电流表、灯泡、开关、酒精灯、日光灯丝等。
(2)实验步骤
①根据所研究的问题连接如图所示的实物图。
探究导体的电阻与长度、粗细、材料及温度的关系
②选用长度和横截面积相同的锰铜合金丝a和镍铬合金丝b,分别将它们接入电路,观察电流表的示数,记入表格中。
③选用横截面积相同,长度不同的两根镍铬合金丝b和c,分别将它们接入电路,观察电流表的示数,记入表格中。
④选用长度相同,横截面积不同的两根镍铬合金丝b和d ,分别将它们接入电路,观察电流表的示数,记入表格中。
⑤探究导体的电阻与温度的关系
控制导体的材料、长度、横截面积相同,导体的温度不同。用酒精灯给日光灯丝加热,观察灯泡的亮暗情况及电流表的示数,记入表格中。
(3)数据收集
【分析论证】
(1)电阻与导体的材料、长度、横截面积的关系
①由实验次数1与2可得出:在导体的长度和横截面积相同时,导体的电阻与导体的材料有关。
②由实验次数2与3可得出:在导体的材料和横截面积相同时,导体的长度越长,电阻越大。
③由实验次数2与4可得出:在导体的材料和长度相同时,导体的横截面积越大,电阻越小。
(2)金属导体的电阻与温度的关系
结论:同一灯丝的电阻随温度的升高而增大。
2. 实验结论
导体的电阻与导体的长度、横截面积、材料和温度有关。
在材料、横截面积相同时,导体越长,电阻越大。在材料、长度相同时,导体的横截面积越大,电阻越小。在长度、横截面积相同时,导体的材料不同,电阻不同。在一定条件下,金属导体的电阻随温度的升高而增大。
【交流与讨论】
(1)转换法
在电源电压不变的情况下,通过电流表示数或灯泡亮度来判断导体电阻的大小。
(2)控制变量法
①探究导体电阻与导体材料的关系:选取长度、横截面积均相同的不同材料制成的导体;
②探究导体电阻与导体长度的关系:选取横截面积、材料均相同,长度不同的导体;
③探究导体电阻与导体横截面积的关系:选取长度、材料均相同,横截面积不同的导体.
(3)实验中选用电流表或小灯泡的评价
当电阻变化较大时,选用电流表或小灯泡都能够直观反映出来;但若电阻变化不大时,优先选用电流表,使用电流表能够直观判断电阻的变化情况,通过小灯泡亮度无法直观比较出电阻变化情况。
(4)串联滑动变阻器的目的
在电路中串联一个滑动变阻器,在开关闭合前滑动变阻器滑片移动到阻值最大处,可以使电路中的电流最小,保护电路安全。
【播放视频】——《探究影响导体电阻大小的因素》
3. 小资料
(1)导体的长为1m、横截面积为1mm2的不同材料的金属丝在温度20 ℃时的电阻值(见表)。
材料
电阻值 /Ω
材料
电阻值 /Ω
银
0.016
钨
0.053
铜
0.017
铁
0.099
铝
0.027
镀铬合金
1.100
【提问】通常情况下为什么用铜、铝来做导线?不用铁?
【分析】相同规格下,铁导线的电阻大,如果用铁做导线,将有大量的电能损耗在导线上。所以在通常情况下用电阻较小的铜、铝做导线,电能损耗少。
(2)不同材料在导电性能上的排序
在其他条件相同的情况下,电阻较小的材料导电性能较强;反之,电阻较大的导电性能较弱。下图展示的是不同材料在导电性能上的排序,从左至右下,材料的导电性能依次减弱。
铜、铝、橡胶、陶瓷都是良好的电工材料,介于中间的锗、硅是常用的半导体材料。
4. 半导体与超导现象
(1)半导体
导体导电性能好,绝缘体导电性能比较差。有一些材料,例如锗、硅,导电性能介于导体和绝缘体之间,常常称做半导体。温度、光照、杂质等外界因素对半导体的导电性能有很大影响。
利用半导体材料可以制作二极管、三极管。如果把很多二极管、三极管和电阻、电容等元件直接做在硅单晶片上(俗称芯片),就成了集成电路。集成电路是20世纪最重要的发明之一,现代的收音机、电视机、电话机、计算机,以及打电话用的IC卡、算账用的计算器,里面都有集成电路。
(2)超导现象
各种金属导体中,银的导电性能是最好的,但还是有电阻存在。20世纪初,科学家发现,某些物质在很低的温度时,如铝在-271.76°C以下,铅在-265.95°C以下,电阻就变成了0,这就是超导现象。目前已经开发出一些“高温”超导材料,它们在100K(-173°C)左右电阻就能降为0。
【例题3】用图所示电路探究“影响电阻大小的因素”实验时,下列说法错误的是( D )
A.电路中根据电流表的示数判断电阻大小
B.该电路中两段镍铬合金丝的横截面积相同
C.该电路探究导体的电阻大小与导体长度的关系
D.该电路探究导体的电阻大小与导体横截面积的关系
【解析】A.电阻对电流有阻碍作用,在探究“影响电阻大小的因素”实验中,电阻的大小可以通过电流的大小来体现,故A正确,不符题意;
BCD.由图可知,两根电阻丝的材料、横截面积相同,长度不同,所以此实验可以探究导体电阻的大小与导体的长度是否有关,故BC正确,不符题意,D错误,符合题意。
【例题4】1月31日,中国第一条量子芯片生产线通过央视新闻客户端首次向公众亮相。量子计算机被看做是未来技术的制高点,这足以证明我国拥有的弯道超车实力。芯片是指含有集成电路的硅片,制造硅片的主要材料是( A )
A.半导体材料 B.超导体材料
C.绝缘材料 D.磁性材料
【解析】常见的半导体材料有:硅、锗、砷、镓等。芯片的核心部件是其中的电子芯片,是半导体材料硅制成的。故选A。
【例题5】在探究影响导体电阻大小的因素中,小明猜想导体电阻大小可能与下列因素有关:
A.导体的材料 B.导体的长度 C.导体的横截面积
为验证上述猜想,他用如图所示的器材进行实验,①②④横截面积相同,③横截面积最大。
(1)该实验中,通过观察电流表示数(选填“电流表示数”或“灯泡亮度”)来反应电阻的大小,这种物理研究方法是A;
A.转换法 B.控制变量法 C.等效潜代法
(2)选用①②两根导体分别接入电路进行实验,可验证猜想B(选填猜想因素选项“A”“B”或“C”);
(3)选用①④两根导体分别接入图中M、N两点间,闭合开关电流表的示数不同,可知在导体的长度和横截面积相同时,导体电阻大小跟导体的材料有关;
【解析】(1)实验中通过电流表示数的大小来反映电阻的大小,采用的是转换法。故选A。
(2)选用①②两根导体,材料、横截面积相同,长度不同,可验证导体电阻与长度的关系,即验证猜想B。
(3)选用①④两根导体,长度、横截面积相同,材料不同,探究的是电阻大小与材料的关系;电流表的示数不同,可知在导体的长度和横截面积相同时,导体电阻大小跟导体的材料有关。
提出问题,进行猜想与假设。
设计实验方案,各小组代表回答补充。
进行实验,收集证据。
进行分析论证,归纳出影响导体电阻大小的因素。
对实验进行评估交流。
观看视频,了解探究的完整过程。
思考回答,对引言所提的问题回答呼应。
学生阅读教材P66页《科学世界》,了解半导体的应用及超导现象。
做例题3并进行回答。
做例题4与5,进行交流回答,巩固本节所学知识。
课
堂
练
习
课
堂
练
习
1.有一根电阻丝,若要使该电阻丝的阻值变小,可以采取的方法是( )
A.减小电阻丝两端的电压 B.增大通过电阻丝的电流
C.减小电阻丝长度 D.减小电阻丝横截面积
【答案】C.
【解析】导体的电阻是导体自身的一种性质,只与导体的长度、材料、横截面积等因素有关,与通过导体的电流及其两端的电压无关,导体的长度越短,电阻越小,导体的横截面积越小,电阻越大,故ABD不符合题意,C符合题意。所以选C。
2.关于导体电阻,下列说法正确的是( )
A.导体的电阻由其两端的电压和通过导体的电流共同决定
B.导体两端的电压为零时,导体的电阻为零
C.只增加导体的横截面积,导体的电阻增大
D.导体的电阻越小,表示导体对电流的阻碍作用越小
【答案】D。
【解析】AB.导体的电阻是导体本身的一种性质,与导体的材料、长度和横截面积有关,与导体两端电压和通过电流无关,导体两端的电压为零时,导体的电阻并不为零,故AB错误;
C.只增加导体的横截面积,导体的电阻减小,故C错误;
D.导体的电阻表示的是导体对电流的阻碍作用,电阻越小,说明导体对电流的阻碍作用越小,故D正确。所以选D。
3.小明用如图所示的器材探究“影响电阻大小的因素”。a、b为长度一样的镍铬合金丝,b比a的横截面积大。关于此实验,下列说法正确的是( )
A.小灯泡越亮,表示接入的合金丝电阻越大
B.利用此装置只能探究导体电阻大小和横截面积的关系
C.利用此装置能探究导体电阻大小和横截面积、长度的关系
D.为了准确比较两条合金丝的电阻,可在电路中串联一个电压表
【答案】C。
【解析】A.小灯泡越亮,电路中的电流越大,表示接入的合金丝电阻越小,故A错误;
B.利用此装置中的一根电阻丝,用夹子改变电阻丝的长度,也可以探究导体电阻大小和长度的关系,故B错误;
C.利用此装置能探究导体电阻大小和横截面积的关系,长度可以选择其中一根导线,一次全部接入,另一次直接入其中一部分即可,故C正确;
D.为了准确比较两条合金丝的电阻,可在电路中串联一个电流表,根据电流的大小来判断电阻的大小,故D错误。 故选C。
4. 如图所示,AB和BC是由同种材料制成的长度相同、横截面积不同的两段导体,将它们串联后连入电路中。比较通过它们的电流的大小,有( )
A.AB段电阻大,电流小 B.BC段电阻大,电流大
C.AB段电阻大,电流与BC段相等 D.BC段电阻大,电流与AB段相等
【答案】C.
【解析】对于AB和BC是由同种材料制成的长度相同的两段导体,由于AB段的横截面积小,BC段的横截面积大,故AB段的电阻大于BC段的电阻;且此两段电阻串联,根据串联电路中电流处处相等的关系可知,这两段导体中的电流是相等的。故ABD不符合题意,C符合题意。故选C。
5.关于材料,下列说法正确的是( )
A.铜、铝、陶瓷都是很好的导体
B.电加热器最适合用超导体材料制成的
C.导体和绝缘体没有绝对界限,绝缘体有时可以变成导体
D.发光二极管是一种半导体材料,只要接入电路就可以发光
【答案】C。
【解析】A.铜、铝是很好的导体,陶瓷是绝缘体,故A错误;
B.电加热器的发热体是用电阻率大的材料制成的,故B错误;
C.导体和绝缘体没有绝对界限,在一定的条件下,绝缘体有时可以变成导体,故C正确;
D.发光二极管是一种半导体材料,它具有单向导电性,正向接通才可以发光,故D错误。故选C。
6.如图展示的是不同材料在导电性能上的排序,从左至右,材料的导电性能依次 ______(选填“增强”或“减弱”)。图中的银、铜、铝属于______(选填“导体” “半导体”或“绝缘体”)。第五届中国国际进口博览会上展示了全球首个量产的3nm芯片.芯片主要利用______ (选填“导体”“半导体”或“绝缘体”)材料制作而成。
【答案】减弱,导体,半导体.
【解析】根据图中的导电性能可知,由左向右看,其导电能力减弱,绝缘能力增强。图中的银、铜、铝都是容易导电的,属于导体。芯片的核心部分制作的材料导电性能介于导体和半导体之间,是由半导体材料制成的。
7. 如图,将导体接到电路的A、B之间时,导体与灯泡是_____联的;如果将不同的导体分别接到A、B之间,闭合开关,可通过观察、比较___________来判断不同导体电阻的大小,若两个导体的电阻差异不大,则可以在电路中________作进一步的判断。
【答案】串,灯泡的亮度,串联一个电流表。
【解析】将某一导体接到电路A、B之间,则电流会依次经过灯泡、导体,电流路径只有一条,它们是串联的。将不同导体接到电路A、B之间时,电路中接入的电阻不同,电源电压不变,由公式 会导致电路中电流也不同,所以灯泡的亮度也不同,因此我们可以简单的通过灯泡的亮暗比较两个电阻的阻值大小。若两个导体的电阻差异不大,灯泡亮度差别不明显,则需在电路中串联一个电流表,作更为准确的判断。
8.小明用如图所示的电路和表中的金属丝探究“导体的电阻跟哪些因素有关”。
编号
材料
长度/m
横截面积/mm2
1
钢丝
0.5
0.1
2
铁丝
0.5
0.1
3
镍铬合金丝
0.5
0.1
4
镍铬合金丝
0.5
0.2
5
镍铬合金丝
0.1
0.1
(1)为了探究电阻与长度的关系,应选择编号为______的两根金属丝,先后接入A、B间,通过观察______来比较金属丝电阻的大小;
(2)选择编号为3和4的两根金属丝,先后接入A、B间,发现接入3号金属丝时灯泡的亮度比接入4号时的更暗,说明4号金属丝的阻值更______(选填“大”或“小”),这实验表明:在其他条件相同时,______,电阻越大;
(3)在我国城乡许多地区进行输电线路的改造,将原来细的铝质输电线换成较粗的铝质输电线,这样就______(选填“增大”或“减小”)了输电线的电阻。
【答案】(1)3、5,灯泡的亮度:(2)小,导体横截面积越小;(3)减小.
【详解】(1)为了探究电阻与长度的关系,要控制两根金属丝的材料和横截面积相同,而长度不同,所以应选编号为3、5两根金属丝。
该实验中通过观察灯泡的亮暗来比较金属丝电阻的大小,这种方法是转换法。
(2)编号为3、4的两根电阻丝,材料相同、长度相同,而横截面积不同;3号电阻丝的横截面积小,3号电阻丝接入电路时灯泡暗,说明电路中电流小,则3号电阻丝的电阻大;4号电阻丝接入电路时灯泡亮,说明电路中电流大,则4号电阻丝的电阻小,所以通过实验得到的结论是:在材料、长度相同的情况下,导体横截面积越小,电阻越大。
(3)细的铝质输电线换成粗的铝质输电线,导线的横截面积增大,电阻减小。
课
堂
小结
第3节 电阻
板
书
设
计
第3节 电阻
1. 电阻:导体对电流的阻碍作用叫电阻。符号为R。导体的电阻是导体的一种一种性质。
2. 电阻的单位和换算
(1)电阻的单位:欧姆,符号为Ω;常用单位有千欧和兆欧。
(2)1 MΩ=103kΩ 1 kΩ=103Ω
3. 电阻在电路图中的符号:
4. 影响电阻大小的因素:长度、横截面积、材料和温度.
5. 半导体与超导:利用半导体可以制作二极管、三极管及集成电路.
课后
反思
1. 这节课主要学习了电阻的概念、单位及决定电阻大小的因素,另外这节的实验也有很多物理方法(如控制变量法、比较法)渗透其中,若实验器材充分,可以把该演示实验变成学生实验,进一步锻炼学生的动手能力,同时也扩大了学生的知识面。
2. 对于电阻是导体的一种性质,学生往往不好理解,现在不做要求,待到学过欧姆定律后,再解释就会透彻了。
3. 半导体在生活中的电子产品中应用很广泛,让学生了解一下,让他们觉得物理知识就在生活中。对于超导体现象,学生知道即可,其目的是激发学生学习物理的兴趣。
作业
物理九年级全册第3节 电阻优质教案: 这是一份物理九年级全册第3节 电阻优质教案,共9页。教案主要包含了教学目标,教学重、难点,教学策略,教学准备,教学方法,教学过程,板书设计,教学反思等内容,欢迎下载使用。
初中物理人教版九年级全册第3节 电阻教案: 这是一份初中物理人教版九年级全册第3节 电阻教案,共3页。教案主要包含了知识与技能,过程与方法,情感态度与价值观,动手动脑学物理,板书设计等内容,欢迎下载使用。
2020-2021学年第十六章 电压 电阻第3节 电阻教案设计: 这是一份2020-2021学年第十六章 电压 电阻第3节 电阻教案设计,共4页。教案主要包含了教学目标,教学重点,教学难点,教学准备,教学过程,提出问题,出示目标,设置问题等内容,欢迎下载使用。

