高中生物人教版 (2019)选择性必修3第1节 转基因产品的安全性当堂达标检测题
展开【基础强化题组】(学业水平一、二、三)
1.目前科学家已成功培养出全球首例遗传性稳定且能自然繁殖的转基因四倍体鱼类种群,这在脊椎动物中是首例。虽然四倍体鱼生长快、肉质好、抗病力强,但研究人员并不直接把它投入生产,而是将它与二倍体鱼杂交的后代投入生产。你认为这样做最主要的意义是( )
A.防止基因污染,保护物种多样性
B.保护自身知识产权
C.避免新物种破坏生态平衡
D.充分利用杂种优势
2.将控制甜菜碱、海藻糖等有机小分子合成的基因转入烟草细胞中,会使烟草的抗旱性增强。下列关于这类转基因烟草及其培育过程的说法,不正确的是( )
A.转基因烟草细胞中甜菜碱等有机小分子的合成量增加
B.转基因烟草细胞细胞液渗透压增大,可避免细胞过度失水
C.将抗旱基因导入烟草细胞中常用农杆菌转化法
D.在干旱条件下筛选出成功导入抗旱基因的烟草细胞
3.基因工程产物可能存在着一些安全性问题,但不必担心的是( )
A.三倍体转基因鲤鱼与正常鲤鱼杂交,进而导致自然种群被淘汰
B.载体的标记基因(如抗生素基因)可能指导合成有利于抗性进化的产物
C.目的基因(如杀虫基因)本身编码的产物可能会对人体产生毒性
D.转基因生物体释放到环境中,可能会对生物多样性构成危害
4.下列有关转基因食品及其安全性的叙述正确的是( )
A.转基因食品对人体发育和健康产生诸多危害
B.食用转基因食品会导致外源基因转入人体细胞
C.食用含抗生素抗性基因的转基因食品可显著增强人抵抗病菌的能力
D.种植转基因植物有可能因基因扩散而影响野生植物的遗传多样性
5.对转基因生物的安全性发生争论,与科学发展水平的限制有密切关系。下面关于基因的相关知识中,不可能是争论原因的是( )
A.对基因的结构和调控机制等的了解仍相当有限
B.所转移的基因有不少是异种生物的基因
C.外源基因插入宿主基因组的部位往往是随机的
D.DNA重组技术需要有精心设计的“分子工具”
6.叶绿体转基因技术是将外源基因整合到叶绿体基因组中,该技术能有效改良植物的品质。为了防止转基因作物的目的基因通过花粉转移到自然界中其他植物体内,科学家设法将目的基因整合到受体细胞的叶绿体基因组中,其原因最可能是( )
A.叶绿体基因组不会进入生殖细胞中
B.植物杂交的后代不会出现一定的性状分离比
C.转基因植物中的细胞质基因与其他植物的基因间不能通过花粉发生基因交流
D.转基因植物与其他植物间不能通过花粉发生基因交流
7.下列哪项是对待转基因生物的理性态度( )
A.转基因技术是按照人们的意愿对生物进行的设计,不存在负面影响
B.转基因农作物对于解决粮食、能源等问题起了积极作用,同时也存在一定风险
C.加强新闻报道,最关键的是用社会舆论监控安全性
D.转基因技术如果被恐怖分子利用将可能导致人类灭绝,应停止转基因研究
8.下列关于转基因植物的叙述,正确的是( )
A.转入油菜的抗除草剂基因,可能通过花粉传入环境中
B.转抗虫基因的植物,不会导致昆虫群体抗性基因频率增加
C.动物的生长激素基因转入植物后不能表达
D.如果转基因植物的外源基因来源于自然界,则不存在安全性问题
9.人们对转基因生物安全性的关注,随着转基因成果的不断涌现而与日俱增。下列叙述,不正确的是( )
A.转基因生物不会对生物多样性构成威胁,也不会影响生态系统的稳定性
B.应该严格地选择转基因植物的目的基因,以避免产生对人类有害的物质
C.一旦发现转基因生物出现了安全性问题,应该马上停止实验,并销毁重组生物
D.外源基因插入宿主基因组的部位往往是随机的,有可能会出现意想不到的后果
10.科研人员利用基因工程获得了富含赖氨酸的玉米,提高了玉米的营养价值。请回答下列问题。
(1)获取目的基因是基因工程的第一步,从基因文库中获取目的基因是该步骤的重要途径之一。基因文库包括基因组文库和cDNA文库,其中基因组文库包含了本物种的 基因,cDNA文库包含了本物种的 基因。
(2)获得目的基因之后,利用PCR技术可在短时间内大量扩增目的基因。
①PCR技术是利用 的原理,体外PCR扩增需要目的基因、引物、四种脱氧核糖核苷酸、 和一定的缓冲溶液等。
②PCR与细胞内相应过程的不同之处主要表现在温度控制方面,在PCR中先用90~95℃的高温处理的目的是 ,而这一过程在细胞内是通过 的催化作用实现的。
③在PCR技术中所需要的引物,从化学成分上看是由 组成的。
(3)通过科学家的努力,转基因的成果与日俱增,从而引发了人们在食品安全、生物安全和 三个方面对转基因生物安全性问题的争论。
【综合应用题组】(学业水平四)
11.下列关于转基因生物的安全性问题的叙述,错误的是( )
A.转基因生物的安全性问题主要包括食物安全、环境安全、生物安全
B.食物安全是指转基因生物是否会产生出毒性蛋白或过敏蛋白
C.环境安全是指转基因生物是否对环境造成新污染或破坏
D.生物安全是指转基因生物是否会对生态系统的稳定性造成破坏
12.CCR5是HIV入侵人体T细胞的主要辅助受体之一。有科学家为了使婴儿一出生就具有抵抗艾滋病的能力,通过基因编辑破坏了受精卵中的CCR5基因,该做法引起了民众普遍的担忧。下列各项不属于担忧依据的是( )
A.CCR5基因可能还参与了其他生理过程的调控
B.基因编辑技术有可能因编辑对象错误(脱靶)造成不可预知的后果
C.被编辑个体受其他疾病感染的风险可能会提高
D.该技术虽然符合人类伦理道德,但可能存在潜在的安全风险
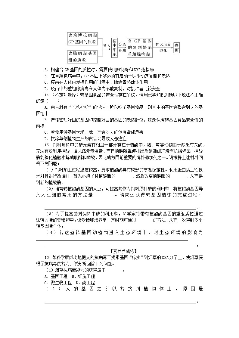
13.(不定项选择)接种疫苗是预防传染病的重要措施。下图为一种以人复制缺陷腺病毒(缺失E1基因)为载体的某埃博拉病毒疫苗研制流程示意图。相关叙述正确的是( )
A.构建含GP基因的质粒时,需要使用限制酶和DNA连接酶
B.在重组腺病毒中,GP基因上游必须有启动子以驱动其复制和表达
C.疫苗在人体内发挥作用的过程中,腺病毒起载体作用
D.疫苗中的重组腺病毒在人体内不能复制,对接种者比较安全
14.(不定项选择)转基因食品的安全性存在争议,请用已学知识判断以下说法不正确的是( )
A.自古就有“吃啥补啥”的说法,所以吃了基因食品,则其中的基因会整合到人的基因组中
B.严格管理好目的基因和控制好目的基因的表达部位,这是保障转基因食品安全性的前提
C.若食用转基因大米,就一定会对人的健康造成危害
D.抗除草剂植物生产的食品会导致人患癌症
15.饲料原料中的磷元素有相当一部分存在于植酸中,猪、禽等动物由于缺乏有关酶,无法有效利用植酸,造成磷元素浪费,而且植酸随粪便排出后易造成环境有机磷污染。植酸酶能催化植酸水解成肌醇和磷酸,因此成为目前重要的饲料添加剂之一。请根据上述材料回答下列问题:
(1)饲料加工过程温度较高,要求植酸酶具有较好的高温稳定性。利用蛋白质工程技术对其进行改造时,首先必须了解植酸酶的 ,然后改变植酸酶的 ,从而得到新的植酸酶。
(2)培育转植酸酶基因的大豆,可提高其作为饲料原料磷的利用率。将植酸酶基因导入大豆细胞常用的方法是 。请简述获得转基因植株的完整过程:________________________________________________________________________
________________________________________________________________________。
(3)为了提高猪对饲料中磷的利用率,科学家将带有植酸酶基因的重组质粒通过 法转入猪的受精卵中。该受精卵培养至一定时期可通过 的方法,从而一次得到多个转基因猪个体。
(4)若这些转基因动植物进入生态环境中,对生态环境的影响为________________________________________________________________________
________________________________________________________________________。
【素养养成练】
16.某科学家成功地把人的抗病毒干扰素基因“嫁接”到烟草的DNA分子上,使烟草获得了抗病毒的能力,试分析回答下列问题。
(1)烟草抗病毒能力的获得属于 。
A.基因工程 B.细胞工程
C.微生物工程 D.酶工程
(2)人的基因之所以能接到植物体上,原因是________________________________________________________________________
________________________________________________________________________。
(3)烟草具有抗病毒能力,说明烟草体内产生了________________________________________________________________________
________________________________________________________________________。
(4)不同生物间的基因移植成功,说明生物共用一套 ,从进化的角度来看,这些生物具有 。
(5)该工程应用于实践,将给农业、医药等诸多领域带来革命,目前已取得了许多成就。请你列举你所知道的或你所设想应用该工程的三个具体实例。________________________________________________________________________
________________________________________________________________________
________________________________________________________________________。
(6)有人认为,转基因产品也是一把双刃剑,如水能载舟亦能覆舟,甚至可能带来灾难性的后果,你是否支持这一观点?如果支持,请你列举出一个可能出现的灾难性后果的实例________________________________________________________________________
________________________________________________________________________。
课后分层检测案16 转基因产品的安全性
1.解析:四倍体与二倍体杂交后得到的是三倍体,三倍体减数分裂时染色体联会紊乱,不能形成正常配子,高度不育,这样做可以防止基因污染、保护环境中物种的多样性、维护生态平衡。
答案:A
2.解析:将控制甜菜碱、海藻糖等有机小分子合成的基因转入烟草细胞中后,细胞中甜菜碱等有机小分子的合成量增加,会使烟草细胞的渗透压增大,避免细胞过度失水,因此这会使烟草的抗旱性增强,A、B正确;将目的基因导入植物细胞常用农杆菌转化法,C正确;在干旱条件下筛选出的是成功导入抗旱基因的烟草植株,而不是成功导入抗旱基因的烟草细胞,D错误。
答案:D
3.解析:三倍体转基因鲤鱼不能产生可育配子,不能与正常鲤鱼杂交,所以不必担心自然种群被淘汰,A正确;载体的标记基因(如抗生素基因)可能指导合成有利于抗性进化的产物,如抗除草剂的杂草,需要担心,B错误;目的基因(如杀虫基因)本身编码的产物可能会对人体产生毒性,需要担心,C错误;目的基因通过花粉的散布转移到其他植物体内,造成基因污染,从而可能打破生态平衡,需要担心,D错误。
答案:A
4.解析:目前还未发现转基因食品对人体发育和健康造成危害的实例,A错误;食用转基因食品不会导致外源基因转入人体细胞,B错误;转基因食品中的抗生素抗性基因不会在人体内表达,故不会增强人抵抗病菌的能力,C错误;种植转基因植物有可能因基因扩散而影响野生植物的遗传多样性,D正确。
答案:D
5.解析:在DNA重组技术中使用的“分子工具”包括限制性内切核酸酶、DNA连接酶和运载体,人们可以根据需要选择使用,不可能是争论的原因,D错误。
答案:D
6.解析:植物叶绿体基因组中的基因控制的性状的遗传为细胞质遗传,将目的基因整合到受体细胞的叶绿体基因组中后,目的基因就可能不会随花粉转移到自然界中的其他植物中。
答案:C
7.解析:理性看待转基因技术,应趋利避害,不能因噎废食,同时建立相应法规,最大限度保证其安全性,故B项正确。
答案:B
8.解析:抗除草剂基因导入油菜的染色体后可以通过花粉传入环境中;转抗虫基因的植物可杀死无抗性昆虫,对昆虫的抗性具有选择作用,所以会导致昆虫群体抗性基因频率增加;转基因技术打破了生殖隔离,动物的生长激素基因转入植物后可以表达;来源于自然界的目的基因导入植物体后,可能破坏原有的基因结构,具有不确定性,外源基因也可能通过花粉传播,使其他植物成为“超级植物”等,所以转基因技术存在着安全性问题。
答案:A
9.解析:转基因生物释放到环境中,可能会对生物多样性构成潜在的风险和威胁,也有可能会对生态系统的稳定性和人类生活环境造成破坏,A错误;为避免产生对人类有害的物质,应严格地选择转基因植物的目的基因,B正确;转基因生物一旦出现了安全性问题,必须马上停止实验,并销毁重组生物,C正确;由于外源基因插入宿主基因组的部位往往是随机的,因此在转基因生物中,有时候会出现一些人们意想不到的后果,D正确。
答案:A
10.解析:(1)基因组文库包含了本物种的全部基因,cDNA文库包含了本物种的部分基因。(2)①PCR技术的原理是DNA双链复制,需要目的基因、引物、四种脱氧核糖核苷酸、热稳定DNA聚合酶和一定的缓冲溶液等。②PCR与细胞内相应过程的不同之处主要表现在温度控制方面,在PCR中先用90~95℃的高温处理的目的是使DNA变性,而这一过程在细胞内是通过解旋酶的催化作用实现的。③在PCR技术中所需要的引物是一小段单链DNA或RNA,因此从化学成分上看,引物是由脱氧核糖核苷酸或核糖核苷酸构成的。(3)转基因技术引发了人们在食品安全、生物安全和环境安全三个方面对转基因生物安全性问题的争论。
答案:(1)全部 部分 (2)①DNA双链复制 热稳定DNA聚合酶 ②使DNA变性 解旋酶 ③脱氧核糖核苷酸或核糖核苷酸 (3)环境安全
11.解析:转基因生物的安全性问题主要包括食物安全、环境安全、生物安全,A正确;食物安全是指转基因生物是否会产生出毒性蛋白或过敏蛋白,危害生物体健康,同时也担心转基因农作物的营养成分会发生改变,B正确;环境安全是指转基因生物是否对环境造成新污染或破坏,从而影响生态系统的稳定性,C正确;生物安全是指担心转基因生物可能影响生物多样性,从而对生物的多样性构成潜在的风险和威胁,D错误。
答案:D
12.解析:CCR5基因可能还参与了其他生理过程的调控,敲除CCR5基因后其他生理过程会受到影响,A不符合题意;基因编辑技术有可能因编辑对象错误(脱靶)造成不可预知的后果,故会引发民众的担忧,B不符合题意;被编辑个体受其他疾病感染的风险可能会提高,会引发民众的担忧,C不符合题意;该技术不符合人类伦理道德,D符合题意。
答案:D
13.解析:构建含GP基因的质粒时,需要用限制酶切开特定位点,再用DNA连接酶将目的基因与质粒连接起来,A正确;GP基因上游必须有启动子驱动转录,B错误;该疫苗是将腺病毒作为载体导入人体以发挥作用,C正确;该腺病毒是复制缺陷的腺病毒,在人体内不能复制,对接种者来说比较安全,D正确。
答案:ACD
14.解析:吃了转基因食品,其中的基因会被消化分解,因此不会整合到人的基因组中,A错误;严格管理好目的基因和控制好目的基因的表达部位,这是保障转基因食品安全性的前提,B正确;食用转基因大米不一定会对人的健康造成危害,C错误;抗除草剂植物生产的食品不一定会导致人患癌症,D错误。
答案:ACD
15.答案:(1)空间结构 氨基酸序列 (2)农杆菌转化法 外源植酸酶基因→农杆菌→大豆细胞→大豆植株再生→鉴定 (3)显微注射 胚胎分割、胚胎移植 (4)减少环境中磷的污染,但该基因可能扩散到环境中,造成基因污染
16.解析:(1)把人的抗病毒干扰素基因“嫁接”到烟草的DNA分子上,使烟草获得了抗病毒的能力,抗病毒烟草的培育应用了基因工程技术。(2)由于人与植物的基因化学组成和结构是相同的,所以人的基因能接到植物体上。(3)烟草具有抗病毒能力,说明人的抗病毒干扰素基因在烟草体内表达产生了抗病毒干扰素。(4)不同生物间的基因移植成功,说明生物共有一套遗传密码;从进化的角度来看,这些生物具有共同的原始祖先。(5)基因工程给农业、医药等诸多领域带来革命,目前已取得了许多成就,如抗虫棉、转基因大豆、能产生人干扰素的细菌。(6)转基因产品也是一把双刃剑,如水能载舟亦能覆舟,甚至可能带来灾难性的后果,如用于改良作物的抗不良环境基因被引入杂草中,就将难以控制。
答案:(1)A (2)人与植物的基因在化学组成和结构上是相同的 (3)抗病毒干扰素 (4)遗传密码 共同的原始祖先 (5)抗虫棉、转基因大豆、能产生人干扰素的细菌 (6)若用于改良作物的抗不良环境基因被引入杂草中,杂草就将难以控制
高中生物人教版 (2019)选择性必修3第1节 转基因产品的安全性课堂检测: 这是一份高中生物人教版 (2019)选择性必修3第1节 转基因产品的安全性课堂检测,共7页。试卷主要包含了请根据下列材料回答问题等内容,欢迎下载使用。
人教版 (2019)选择性必修3第1节 转基因产品的安全性当堂检测题: 这是一份人教版 (2019)选择性必修3第1节 转基因产品的安全性当堂检测题,共9页。
高中生物人教版 (2019)选择性必修3第4章 生物技术的安全性与伦理问题第1节 转基因产品的安全性练习题: 这是一份高中生物人教版 (2019)选择性必修3第4章 生物技术的安全性与伦理问题第1节 转基因产品的安全性练习题,共9页。

