小学科学人教鄂教版 (2017)三年级下册10 空气有质量吗获奖课件ppt
展开(1)能够设计实验证明空气是否有质量。(2)能够记录称量空气的数据,并能够依据数据判断空气是否有质量。(3)能够认识天平的结构,并初步掌握天平的使用方法。(4)能够根据实验过程与现象,灵活地运用科学词汇和示意图等方式如实记录观察到的实验现象。(5)能够认识到在称量过程中,存在一些因素会影响称量结果,产生误差。
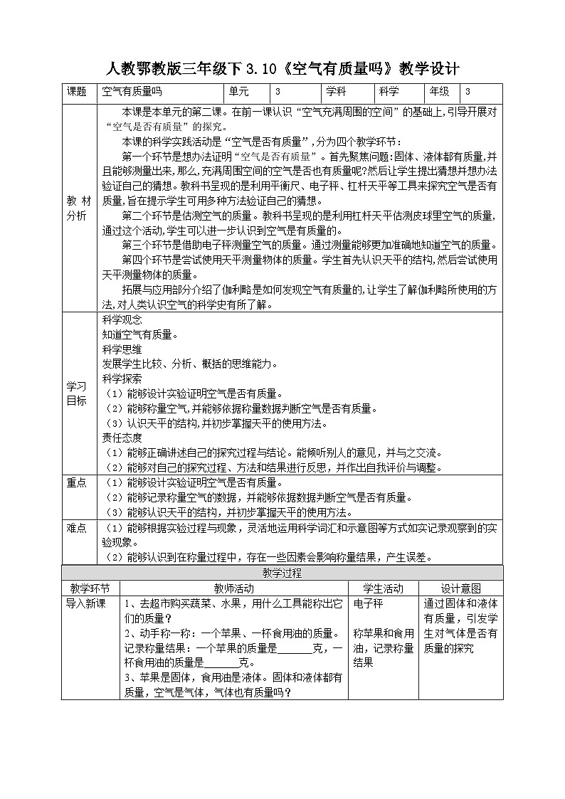
去超市购买蔬菜、水果,用什么工具能称出它们的质量?
动手称一称:一个苹果、一杯食用油的质量。
一个苹果的质量是_______克,一杯食用油的质量是_______克。
苹果是固体,食用油是液体。固体和液体都有质量,空气是气体,气体也有质量吗?
一、怎么证明空气是否有质量
空气有没有质量?说出自己的理由。
瘪的足球很轻,充足气的足球较重,说明空气有质量。
①在尺的两端分别悬挂一个充满气的气球②将尺悬吊起来,调节中间绳子的位置,使其达到平衡③然后将其中一个气球的气放出④观察尺的平衡状态是否有变化。
充满空气的气球一端下沉,充气的气球比未充气的气球重,这说明了空气有质量。
用电子秤先称空气球质量,再称充满气的气球质量,观察两次数据有没有变化。如果数据发生变化,证实空气有质量。
把没有充气的皮球和一杯沙子分别放置左右两端托盘里,调节到平衡。然后撤掉没有气的皮球,换上打足气的气球,观察实验现象。如果发现充气后的皮球端下沉,证实空气具有质量。
二、估测皮球内空气的质量
这支打足气的篮球里,空气的质量是多少?相当于多少粒黄豆?
①让没有充气的皮球和一杯沙子平衡
②把皮球充足气再放入托盘中
③往右侧天平放入一些豆子,使杠杆天平恢复平衡状态
数一数:皮球里的空气相当于多少粒豆子的质量?
三、往皮球里充入不同量的空气
往皮球里充入不同量的空气,分别测一测空气的质量,有什么发现?说明了什么?
实验器材:电子秤、打气筒、瘪的篮球
注入空气多的皮球更重一些
四、尝试用天平测量物体质量
①把天平放置在水平的地方。②将游码归零(标尺左端0点上),然后调节两端的调节螺母,直至指针静止时对准刻度盘的中间刻度。③左托盘放称量物,右托盘放砝码④用镊子夹取砝码,轻放入盘中。根据称量物的预估质量,先加质量大的砝码,再加质量小的砝码。⑤当增减砝码直到质量最小的砝码也不能使天平平衡时,就移动游码直至指针再次指在刻度盘的中间刻度上。称量物体的质量就是砝码加上游码所示的质量。
天平是测量物体质量的常用工具,正确使用天平可以比较准确地测量物体的质量。请分组测量空皮球质量。
1.使用天平测量物体的质量时,物体和砝码分别放( )托盘。 A.左,右 B.右,左C.右,右2.选用豆子做参照来估测空气的质量,是因为( ) ①豆子的质量较小 ②豆子的大小比较均匀③豆子的颜色好看 ④豆子比较常见,是方便找到的实验材料 A.①③④ B.②③④C.①②④3.最早证明空气有质量的科学家是( ) A.伽利略B.牛顿C.爱迪生
通过这节课的学习,我们知道空气有质量,空气的质量是可以测量的。了解了天平结构,学会使用天平方法。
平衡尺 电子秤 杠杆天平 天平
最早证明空气有质量的是意大利物理学家伽利略(1564—1642)。他把一个空瓶(里面有正常气压的空气)密封起来,放在天平上,让它与一堆沙子平衡。然后,用打气筒往这个瓶子注入更多的空气,并再次密封起来。当他把这个瓶子再放回天平时,发现瓶子比那堆沙子重。伽利略由此推断空气是有质量的。
思考:比较伽利略的研究方法与我们的方法,发现它们之间有什么相同和不同。
科学五年级下册10 保护我们的身体获奖课件ppt: 这是一份科学五年级下册<a href="/kx/tb_c4009549_t3/?tag_id=26" target="_blank">10 保护我们的身体获奖课件ppt</a>,文件包含核心素养人教鄂教版科学五年级下册310《保护我们的身体》课件pptx、核心素养人教鄂教版科学五年级下册310《保护我们的身体》教案doc、核心素养人教鄂教版科学五年级下册310《保护我们的身体》分层练习doc等3份课件配套教学资源,其中PPT共36页, 欢迎下载使用。
小学科学人教鄂教版 (2017)三年级下册第六单元 动力小车19 测试与改进优质ppt课件: 这是一份小学科学人教鄂教版 (2017)三年级下册<a href="/kx/tb_c4000947_t3/?tag_id=26" target="_blank">第六单元 动力小车19 测试与改进优质ppt课件</a>,文件包含核心素养人教鄂教版科学三年级下册619《测试与改进》课件ppt、核心素养人教鄂教版科学三年级下册619《测试与改进》教案doc、核心素养人教鄂教版科学三年级下册619《测试与改进》分层练习doc等3份课件配套教学资源,其中PPT共29页, 欢迎下载使用。
小学第六单元 动力小车18 设计与制作精品课件ppt: 这是一份小学<a href="/kx/tb_c4000946_t3/?tag_id=26" target="_blank">第六单元 动力小车18 设计与制作精品课件ppt</a>,文件包含核心素养人教鄂教版科学三年级下册618《设计与制作》课件ppt、核心素养人教鄂教版科学三年级下册618《设计与制作》教案doc、核心素养人教鄂教版科学三年级下册618《设计与制作》分层练习doc等3份课件配套教学资源,其中PPT共32页, 欢迎下载使用。

