热点03 微型工艺流程-2024年高考化学【热点·重点·难点】专练(新高考专用)
展开纵观近几年高考试题,化学工艺流程题(选择题)均取材于成熟的化学工艺或改进工艺,该类试题以简洁的工艺流程图再现实际生产的关键环节,情境真实富有意义。解答时,要紧紧围绕工艺流程的最终目的,明确原料转化为产品的生产原理、除杂并分离提纯产品的方法、提高产量和产率的措施、减少污染注意环保的“绿色化学”思想、原料的来源丰富和经济成本等。
预计2024年高考试题,将会从以下几个方面设置选项提问:
1.原料的预处理方法及其目的。
2.流程中指定转化的方程式书写和反应条件的控制。
3.化工流程中的分离提纯方法及原理和有关仪器选择等。
4.化工流程中滤液、滤渣的成分判断。
5.定量计算(如Ksp、pH、转化率、产率等的计算)。
【策略1】明确化工流程中条件控制的思考角度
【策略2】熟悉工艺流程中分离、提纯、除杂的方法及答题要领
【策略3】掌握化工流程中的有关计算
1.溶度积(Ksp)的有关计算
(1)已知溶度积,求溶液中的某种离子的浓度,如Ksp=a的饱和AgCl溶液中c(Ag+)=eq \r(a) ml·L-1。
(2)已知溶度积、溶液中某离子的浓度,求溶液中另一种离子的浓度,如某温度下,AgCl的Ksp=a,在0.1 ml·L-1 NaCl溶液中加入过量的AgCl固体,达到平衡后c(Ag+)=10a ml·L-1。
(3)计算反应的平衡常数,如反应Cu2+(aq)+MnS(s)CuS(s)+Mn2+(aq),Ksp(MnS)=c(Mn2+)·c(S2-),Ksp(CuS)=c(Cu2+)·c(S2-),平衡常数K=eq \f(c(Mn2+),c(Cu2+))=eq \f(Ksp(MnS),Ksp(CuS))。
(4)求解开始沉淀和沉淀完全时的pH,如判断M(OH)n(s)Mn+(aq)+nOH-(aq)开始沉淀与沉淀完全时的pH。
①开始沉淀时pH的求法:c(OH-)=eq \r(n,\f(Ksp,c(Mn+))),c(H+)=eq \f(Kw,c(OH-)),从而确定pH。
②沉淀完全时pH的求法:当Mn+的浓度小于或等于1.0×10-5 ml·L-1时,认为该离子已经沉淀完全,c(OH-)=eq \r(n,\f(Ksp,1.0×10-5)) ml·L-1,结合Kw求出c(H+),从而确定pH。
注意:有关Ksp的计算往往与pH的计算结合,要注意pH与c(OH-)关系的转换;难溶电解质的悬浊液即其沉淀溶解平衡状态,满足相应的Ksp。
(5)分步沉淀问题分析
①定义:如果一种溶液中同时含有I-和Cl-,当慢慢滴入AgNO3溶液时,刚开始只生成AgI沉淀;加入的AgNO3到一定量时才出现AgCl沉淀,这种先后沉淀的现象称为分步沉淀。
②原理:在含有同浓度I-和Cl-的溶液中,加入AgNO3溶液,之所以AgI沉淀先生成,是因为Ksp(AgI)比Ksp(AgCl)小,假定溶液中c(I-)=c(Cl-)=0.01 ml·L-1,刚开始生成AgI和AgCl沉淀时所需要的Ag+浓度分别是:
c(Ag+)AgI=eq \f(9.3×10-17,0.01) ml·L-1=9.3×10-15 ml·L-1
c(Ag+)AgCl=eq \f(1.8×10-10,0.01) ml·L-1=1.8×10-8 ml·L-1
可见沉淀I-所需要的c(Ag+)要小得多,所以AgI先沉淀,继续滴加AgNO3,当c(Ag+)=1.8×10-8 ml·L-1时,AgCl沉淀也开始生成,这时c(I-)、c(Cl-)和c(Ag+)同时平衡:
c(Ag+)·c(I-)=Ksp(AgI)=9.3×10-17
c(Ag+)·c(Cl-)=Ksp(AgCl)=1.8×10-10
两式相除得:eq \f(cCl-,cI-)=eq \f(1.8×10-10,9.3×10-17)≈1.9×106
如果溶液中c(Cl-)>1.9×106c(I-),向其中滴加AgNO3溶液时,则要先生成AgCl沉淀。
2.物质组成、含量的计算
考向一 物质制备类工艺流程
1.(2023·辽宁·统考高考真题)某工厂采用如下工艺制备,已知焙烧后元素以价形式存在,下列说法错误的是
A.“焙烧”中产生B.滤渣的主要成分为
C.滤液①中元素的主要存在形式为D.淀粉水解液中的葡萄糖起还原作用
2.(2022·山东·高考真题)高压氢还原法可直接从溶液中提取金属粉。以硫化铜精矿(含Zn、Fe元素的杂质)为主要原料制备Cu粉的工艺流程如下,可能用到的数据见下表。
下列说法错误的是
A.固体X主要成分是和S;金属M为Zn
B.浸取时,增大压强可促进金属离子浸出
C.中和调pH的范围为3.2~4.2
D.还原时,增大溶液酸度有利于Cu的生成
3.(2023·福建·统考高考真题)从炼钢粉尘(主要含和)中提取锌的流程如下:
“盐浸”过程转化为,并有少量和浸出。下列说法错误的是
A.“盐浸”过程若浸液下降,需补充
B.“滤渣”的主要成分为
C.“沉锌”过程发生反应
D.应合理控制用量,以便滤液循环使用
考向二 物质提纯类工艺流程
4.(2023·福建·统考高考真题)从苯甲醛和溶液反应后的混合液中分离出苯甲醇和苯甲酸的过程如下:
已知甲基叔丁基醚的密度为。下列说法错误的是
A.“萃取”过程需振荡、放气、静置分层
B.“有机层”从分液漏斗上口倒出
C.“操作X”为蒸馏,“试剂Y”可选用盐酸
D.“洗涤”苯甲酸,用乙醇的效果比用蒸馏水好
5.(2023·浙江·统考高考真题)苯甲酸是一种常用的食品防腐剂。某实验小组设计粗苯甲酸(含有少量NaCl和泥沙)的提纯方案如下:
下列说法不正确的是
A.操作I中依据苯甲酸的溶解度估算加水量
B.操作Ⅱ趁热过滤的目的是除去泥沙和NaCl
C.操作Ⅲ缓慢冷却结晶可减少杂质被包裹
D.操作Ⅳ可用冷水洗涤晶体
6.(2022·山东·高考真题)已知苯胺(液体)、苯甲酸(固体)微溶于水,苯胺盐酸盐易溶于水。实验室初步分离甲苯、苯胺、苯甲酸混合溶液的流程如下。下列说法正确的是
A.苯胺既可与盐酸也可与溶液反应
B.由①、③分别获取相应粗品时可采用相同的操作方法
C.苯胺、甲苯、苯甲酸粗品依次由①、②、③获得
D.①、②、③均为两相混合体系
(建议用时:35分钟)
1.(2023·广西南宁·校联考模拟预测)废旧铅蓄电池会导致铅污染,回收铅的流程如图所示。
已知:铅膏的主要成分是PbO2和PbSO4。下列说法错误的是
A.SO2的作用是将PbO2还原成PbSO4
B.加入(NH4)2CO3后发生的反应为:PbSO4(s)+CO(aq)PbCO3(s)+SO(aq)
C.步骤X可以是蒸干灼烧
D.若步骤X为电解,则整个流程中,HNO3可循环使用
2.(2023·四川攀枝花·统考一模)PH3是一种气体,在贮粮中用作防治害虫的熏蒸剂。一种制备PH3的流程如下图所示:
下列说法正确的是
A.反应Ⅱ、反应Ⅲ均属于氧化还原反应
B.次磷酸的分子式为H3PO2,属于三元酸
C.反应Ⅰ为:
D.理论上,每1mlP4可生产3.0mlPH3
3.(2023·浙江·校联考一模)实验室提纯乙酸乙酯的流程如图所示:
下列说法不正确的是
A.为保证反应回流效果,可以使用球形冷凝管
B.饱和的Na2CO3和饱和NaCl的作用既能除杂又能降低酯的溶解度
C.试剂1的作用是将乙醇氧化成乙酸溶于水而除去
D.操作1为蒸馏
4.(2023·福建福州·统考模拟预测)用含的溶液吸收工业尾气中的和NO,获得和产品的工艺流程如下:
下列说法错误的是
A.装置Ⅰ加入NaOH溶液是为了吸收
B.装置Ⅱ中反应后溶液pH减小
C.装置Ⅲ中阴极反应式为
D.装置Ⅳ中反应的条件是高温、高压、催化剂
5.(2023·河北保定·校联考三模)实验室利用废弃旧电池的铜帽(主要成分为锌铜合金)回收Cu并制备ZnCl2的部分实验过程如图所示。下列说法不正确的是
A.“溶解”时Cu发生反应的离子方程式为Cu+H2O2+2H+=Cu2++2H2O,
B.因为升高温度可以加快反应速率,所以“溶解”时适宜采用高温
C.“调节pH=2”后,溶液中大量存在的离子有Cu2+、Zn2+、H+、Cl-、Na+
D.将ZnCl2溶液在HCl的气氛中加热蒸干即可获得无水ZnCl2
6.(2022·新疆乌鲁木齐·校联考一模)硅铍钇矿()是一种含钇族稀土元素和氧化铍为主的重要矿物,该矿含稀土约35%,含氧化铍约5%。一种生产工业氧化铍和稀土产品的工业流程如下:
下列叙述错误的是
A.硅铍钇矿()中Y的化合价为+3
B.流程中,没有氧化还原反应发生
C.检验氢氧化铍是否洗涤干净,可用溶液
D.若复盐沉淀的化学式是,则溶解转化的方程式是
7.(2023·江西·校联考模拟预测)一种从某钒矿石(主要成分为V2O5、Al2O3、Fe2O3和SiO2)中提钒的工艺流程如图所示。
已知:酸浸的温度应控制在80℃,(VO2)2SO4,易水解。
下列说法错误的是
A.“氯化焙烧”时气体与矿料逆流而行的目的是使反应物充分接触,加快反应速率
B.“氯化焙烧”“酸浸”和“还原”的操作过程中均有氧化还原反应发生
C.“酸浸”的温度不宜过高的目的是防止VO过度水解
D.“操作X”使用的主要玻璃仪器有梨形分液漏斗、烧杯
8.(2023·吉林长春·校考三模)用绿矾()制备电池电极材料的流程如下:
下列说法正确的是
A.反应1中转化为
B.可用酸性溶液检验反应1中是否完全反应
C.可以使用KSCN溶液检验沉淀是否洗涤干净
D.反应2中氧化剂与还原剂的物质的量之比为2:1
9.(2023·浙江·校联考模拟预测)某兴趣小组以牡蛎壳()为原料制备食品级添加剂丙酸钙,其工艺流程如下:
已知:丙酸有刺激性气味,沸点较低(141.1℃)。
下列叙述不正确的是
A.“操作Ⅱ”煅烧可以使用酒精灯加热,“操作Ⅲ”前加水目的是制取澄清石灰水
B.“操作Ⅳ”是常压过滤操作,该操作用到的玻璃仪器除漏斗外还有烧杯和玻璃棒
C.“操作Ⅴ”的滤液浓缩是在蒸发皿中进行,浓缩过程中可用玻璃棒搅拌滤液
D.“操作Ⅳ”产品干燥前要洗涤,洗涤剂为乙醇,当洗涤后滤液为中性时,说明杂质已洗净
10.(2023·河南·校联考一模)某化学兴趣小组通过查阅文献,设计了从阳极泥(成分为、、Au、Pt)中回收贵重金属的工艺,其流程如图所示。已知:“酸溶”时,Pt、Au分别转化为和。下列判断正确的是
A.“焙烧”时,转化为CuO的化学方程式为
B.“转化”后所得溶液经过在空气中加热蒸发结晶可得到
C.“酸溶”时,铂溶解的离子方程式为
D.结合工艺流程可知盐酸的氧化性强于硝酸
11.(2023·陕西渭南·统考一模)一种利用废铜渣(主要成分,及少量等杂质)制备超细铜粉的流程如下:
下列说法正确的是
A.“酸浸”所得滤渣的主要成分为
B.“沉铁”发生反应的离子方程式为
C.“沉铜”发生的反应为复分解反应
D.“转化”后所得滤液中含有的主要阳离子:
12.(2023·浙江·校联考模拟预测)工业制备茉莉醛()的流程如图所示。下列说法正确的是
已知:庚醛易自身缩合生成与茉莉醛沸点接近的产物
A.乙醇只作溶剂,苯甲醛和庚醛直接混合后保温反应
B.萃取分液过程中需酸洗、水洗,干燥剂可选用浓硫酸
C.可将最后两步“分馏”和“柱色谱分离”合并为“真空减压分馏”
D.可采用质谱法测定茉莉醛部分结构信息
13.(2023·吉林长春·校考一模)一种海水提溴的部分工艺流程如图所示。下列说法错误的是
A.“氧化”和“转化”工序中的主要作用相同
B.水相Ⅱ中含有和
C.“洗脱”工序可完成的再生
D.保存液溴时加适量水的主要作用是防止溴单质被氧化
14.(2023·河南·校联考模拟预测)为侯氏制碱法的反应原理,制备过程为:
气体A的饱和溶液A和食盐的饱和溶液悬浊液
晶体纯碱
则下列叙述错误的是
A.把纯碱及第Ⅲ步得到的晶体与某些固体酸性物质(如酒石酸)混合可制得发酵粉
B.第IV步操作发生的化学反应方程式为
C.A气体是,B气体是
D.纯碱可广泛地用于玻璃、制皂、造纸、纺织等工业中
15.(2023·浙江宁波·统考模拟预测)实验室初步分离苯甲酸乙酯、苯甲酸和环己烷的流程如下:
已知:苯甲酸乙酯的沸点为,“乙醚-环己烷-水共沸物”的沸点为。
下列说法不正确的是
A.操作a为分液,操作c为重结晶B.操作b中需用到直形冷凝管
C.可用冷水洗涤苯甲酸粗品D.无水可以用浓硫酸代替
微型工艺流程
考向一 物质制备类工艺流程
考向二 物质提纯类工艺流程
条件控制
思考角度
固体原料粉碎或研磨、液体原料雾化
将块状或颗粒状的物质磨成粉末或将液体雾化,增大反应物接触面积,以加快反应速率或使反应更充分。
目的:提高原料转化率、利用率、浸取率,提高产品的产率等;
增大接触面积的方法:固体——粉碎、研磨;液体——喷洒;气体——用多孔分散器等;
焙烧或灼烧
①除去硫、碳单质;
②有机物转化、除去有机物;
③高温下原料与空气中氧气反应;
④除去热不稳定的杂质(如碳酸盐沉淀)等。
煅烧
改变结构,使一些物质能溶解,并使一些杂质在高温下氧化、分解,如煅烧高岭土。
酸浸
①溶解转变成可溶物进入溶液中,以达到与难溶物分离的目的;
②去氧化物(膜);
碱溶
①除去金属表面的油污;
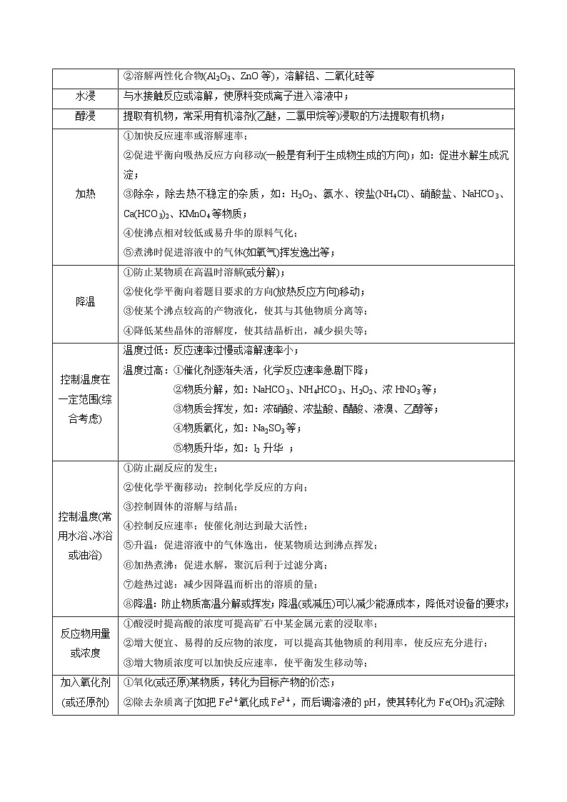
②溶解两性化合物(Al2O3、ZnO等),溶解铝、二氧化硅等
水浸
与水接触反应或溶解,使原料变成离子进入溶液中;
醇浸
提取有机物,常采用有机溶剂(乙醚,二氯甲烷等)浸取的方法提取有机物;
加热
①加快反应速率或溶解速率;
②促进平衡向吸热反应方向移动(一般是有利于生成物生成的方向);如:促进水解生成沉淀;
③除杂,除去热不稳定的杂质,如:H2O2、氨水、铵盐(NH4Cl)、硝酸盐、NaHCO3、Ca(HCO3)2、KMnO4等物质;
④使沸点相对较低或易升华的原料气化;
⑤煮沸时促进溶液中的气体(如氧气)挥发逸出等;
降温
①防止某物质在高温时溶解(或分解);
②使化学平衡向着题目要求的方向(放热反应方向)移动;
③使某个沸点较高的产物液化,使其与其他物质分离等;
④降低某些晶体的溶解度,使其结晶析出,减少损失等;
控制温度在一定范围(综合考虑)
温度过低:反应速率过慢或溶解速率小;
温度过高: = 1 \* GB3 \* MERGEFORMAT ①催化剂逐渐失活,化学反应速率急剧下降;
= 2 \* GB3 \* MERGEFORMAT ②物质分解,如:NaHCO3、NH4HCO3、H2O2、浓HNO3等;
= 3 \* GB3 \* MERGEFORMAT ③物质会挥发,如:浓硝酸、浓盐酸、醋酸、液溴、乙醇等;
= 4 \* GB3 \* MERGEFORMAT ④物质氧化,如:Na2SO3等;
= 5 \* GB3 \* MERGEFORMAT ⑤物质升华,如:I2 升华 ;
控制温度(常用水浴、冰浴或油浴)
①防止副反应的发生;
②使化学平衡移动;控制化学反应的方向;
③控制固体的溶解与结晶;
④控制反应速率;使催化剂达到最大活性;
⑤升温:促进溶液中的气体逸出,使某物质达到沸点挥发;
⑥加热煮沸:促进水解,聚沉后利于过滤分离;
⑦趁热过滤:减少因降温而析出的溶质的量;
⑧降温:防止物质高温分解或挥发;降温(或减压)可以减少能源成本,降低对设备的要求;
反应物用量或浓度
①酸浸时提高酸的浓度可提高矿石中某金属元素的浸取率;
②增大便宜、易得的反应物的浓度,可以提高其他物质的利用率,使反应充分进行;
③增大物质浓度可以加快反应速率,使平衡发生移动等;
加入氧化剂
(或还原剂)
①氧化(或还原)某物质,转化为目标产物的价态;
②除去杂质离子[如把Fe2+氧化成Fe3+,而后调溶液的pH,使其转化为Fe(OH)3沉淀除去];
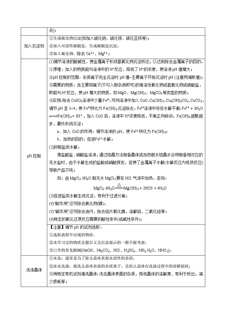
加入沉淀剂
①生成硫化物沉淀(如加入硫化钠、硫化铵、硫化亚铁等);
②加入可溶性碳酸盐,生成碳酸盐沉淀;
③加入氟化钠,除去Ca2+、Mg2+;
pH控制
(1)调节溶液的酸碱性,使金属离子形成氢氧化物沉淀析出,以达到除去金属离子的目的。
= 1 \* GB3 \* MERGEFORMAT ①原理:加入的物质能与溶液中的H+反应,降低了H+的浓度,使溶液pH值增大;
= 2 \* GB3 \* MERGEFORMAT ②pH控制的范围:杂质离子完全沉淀时pH值~主要离子开始沉淀时pH (注意两端取值);
= 3 \* GB3 \* MERGEFORMAT ③需要的物质:含主要阳离子(不引入新杂质即可)的难溶性氧化物或氢氧化物或碳酸盐,即能与H+反应,使pH增大的物质,如MgO、Mg(OH)2、MgCO3等类型的物质;
= 4 \* GB3 \* MERGEFORMAT ④实例:除去CuSO4溶液中少量Fe3+,可向溶液中加入CuO、Cu(OH)2、Cu2(OH)2CO3、CuCO3,调节pH至3~4,使Fe3+转化为Fe(OH)3沉淀除去。Fe3+溶液中存在水解平衡:Fe3++3H2OFe(OH)3+3H+,加入CuO后,溶液中H+浓度降低,平衡正向移动,Fe(OH)3越聚越多,最终形成沉淀;
a.加入CuO的作用:调节溶液的pH,使Fe3+转化为Fe(OH)3;
b.加热的目的:促进Fe3+水解;
(2)抑制盐类水解。
像盐酸盐、硝酸盐溶液,通过结晶方法制备晶体或加热脱水结晶水合物制备相对应的无水盐时,由于水解生成的盐酸或硝酸挥发,促使了金属离子水解(水解反应为吸热反应)导致产品不纯;
如:由MgCl2·6H2O制无水MgCl2要在HCl气流中加热,否则:
MgCl2·6H2OMg(OH)2+2HCl↑+4H2O
(3)促进盐类水解生成沉淀,有利于过滤分离;
(4)“酸作用”还可除去氧化物(膜);
(5)“碱作用”还可除去油污,除去铝片氧化膜,溶解铝、二氧化硅等;
(6)特定的氧化还原反应需要的酸性条件(或碱性条件);
【注意】调节pH的试剂选取:
①选取流程中出现的物质;
②未学习过的物质且题目又无信息提示的一般不做考虑;
③已学的常见酸碱(NaOH、Na2CO3、HCl、H2SO4、NH3·H2O、HNO3)。
洗涤晶体
①水洗:通常是为了除去晶体表面水溶性的杂质;
②冰水洗涤:能洗去晶体表面的杂质离子,且防止晶体在洗涤过程中的溶解损耗;
③用特定有机试剂清洗晶体:洗去晶体表面的杂质,降低晶体的溶解度、有利于析出,减少损耗等;
④洗涤沉淀的方法:往漏斗中加入蒸馏水至浸没沉淀,待水自然流下后,重复以上操作2~3次;
在空气中或在其他气体中进行的反应或操作
要考虑O2、H2O、CO2或其他气体是否参与反应;
或能否达到隔绝空气、防氧化、防水解、防潮解等目的;
判断能否加其他物质
要考虑是否引入杂质(或影响产物的纯度)等;
提高原子利用率
绿色化学(物质的循环利用、废物处理、原子利用率、能量的充分利用);
分离、提纯
过滤、蒸发、萃取、分液、蒸馏等常规操作;
从溶液中得到晶体的方法:蒸发浓缩―→冷却结晶―→过滤―→洗涤、干燥;
操作
答题指导
过滤
固体与液体的分离;要分清楚需要的物质在滤液中还是在滤渣中。滤渣是难溶于水的物质,如SiO2、PbSO4、难溶的金属氢氧化物和碳酸盐等。过滤主要有常压过滤、减压过滤、热过滤。
(1)常压过滤:
通过预处理、调节pH等工序可实现对杂质的去除,但值得注意的是需要分析对产品的需求及生产目的的综合考虑,准确判断经过过滤后产生的滤液、滤渣的主要成分,准确判断是留下滤液还是滤渣。
(2)减压过滤(抽滤):
减压过滤和抽滤是指一种操作,其原理与普通的常压过滤相同。相比普通过滤,抽滤加快了过滤的速度。抽滤的优点是快速过滤,有时候还可以过滤掉气体,并能达到快速干燥产品的作用。
(3)趁热过滤:
趁热过滤指将温度较高的固液混合物直接使用常规过滤操作进行过滤,但是由于常规过滤操作往往耗时较长,这样会导致在过滤过程中因混合物温度降低而使溶质析出,影响分离效果。因此可使用热过滤仪器、将固液混合物的温度保持在一定范围内进行过滤,所以又称为热过滤。
蒸发结晶
(1)适用范围:提取溶解度随温度变化不大的溶质,如:NaCl。
(2)蒸发结晶的标志:当有大量晶体出现时,停止加热,利用余热蒸干。
(3)实例
①从NaCl溶液中获取NaCl固体。
a.方法:蒸发结晶。
b.具体操作:加热蒸发,当析出大量NaCl晶体时,停止加热,利用余热蒸干。
②NaCl溶液中混有少量的 KNO3溶液。
a.方法:蒸发结晶、趁热过滤(如果温度下降,杂质也会以晶体的形式析出来)、洗涤、干燥 。
b.具体操作:若将混合溶液加热蒸发一段时间,析出的固体主要是NaCl,母液中是KNO3和少量NaCl,这样就可以分离出大部分NaCl。
c.趁热过滤的目的:防止KNO3溶液因降温析出,影响NaCl的纯度。
(4)减压蒸发的原因:减压蒸发降低了蒸发温度,可以防止某物质分解(如H2O2、浓硝酸、NH4HCO3)或失去结晶水(如题目要求制备结晶水合物产品)。
冷却结晶
(1)适用范围:提取溶解度随温度变化较大的物质(KNO3)、易水解的物质(FeCl3)或结晶水化合物(CuSO4·5H2O)。
(2)蒸发结晶的标志:当有少量晶体(晶膜)出现时。
(3)实例:KNO3溶液中混有少量的 NaCl溶液。
a.方法:蒸发浓缩(至少有晶膜出现)、冷却结晶、过滤、洗涤(冰水洗、热水洗、乙醇洗等)、干燥。
b.具体操作:若将混合溶液加热蒸发后再降温,则析出的固体主要是KNO3,母液中是NaCl和少量KNO3,这样就可以分离出大部分KNO3。
重结晶
将结晶得到的晶体溶于溶剂制得饱和溶液,又重新从溶液结晶的过程。
萃取与分液
选用合适的萃取剂(如四氯化碳、金属萃取剂),萃取后, 静置、分液——将分液漏斗玻璃塞的凹槽与分液漏斗口的小孔对准。下层液体从下口放出,上层液体从上口倒出。
萃取与反萃取
①萃取:利用物质在两种互不相溶的溶剂中的溶解度不同,将物质从一种溶剂转移到另一种溶剂的过程。如用CCl4萃取溴水中的Br2。
②反萃取:用反萃取剂使被萃取物从负载有机相返回水相的过程,为萃取的逆过程。
洗涤晶体
洗涤试剂
适用范围
目的
蒸馏水
冷水
产物不溶于水
除去固体表面吸附着的××杂质;可适当降低固体因为溶解而造成的损失。
热水
有特殊性的物质,其溶解度随着温度升高而下降
除去固体表面吸附着的××杂质;可适当降低固体因为温度变化溶解而造成的损失。
有机溶剂(酒精、丙酮等)
固体易溶于水、难溶于有机溶剂
减少固体溶解;利用有机溶剂的挥发性除去固体表面的水分,产品易干燥。
饱和溶液
对纯度要求不高的产品
减少固体溶解。
酸、碱溶液
产物不溶于酸、碱
除去固体表面吸附着的可溶于酸、碱的杂质;减少固体溶解。
洗涤沉淀方法:向过滤器中加入蒸馏水至浸没沉淀,待水自然流下后,重复以上操作2~3次。
检验沉淀是否洗涤干净的方法:取少量最后一次的洗涤液于试管中,向其中滴入某试剂,若未出现特征反应现象,则沉淀洗涤干净。
蒸馏或分馏
蒸馏是利用液体混合物中各组分的沸点不同,给液体混合物加热,使其中的某一组分变成蒸气再冷凝成液体,跟其他组分分离的过程。
减压蒸馏
减小压强,使液体沸点降低,防止受热分解、氧化等。
冷却法
利用气体易液化的特点分离气体,如合成氨工业采用冷却法分离氨与氮气、氢气。
计算
公式
物质的质量分数(或纯度)
eq \f(该物质的质量,混合物的总质量) ×100%
产品产率
eq \f(产品实际产量,产品理论产量) ×100%
物质的转化率
eq \f(参加反应的原料量,加入原料的总量) ×100%
开始沉淀pH
1.9
4.2
6.2
沉淀完全pH
3.2
6.7
8.2
重难点02 化学用语-2024年高考化学【热点·重点·难点】专练(新高考专用): 这是一份重难点02 化学用语-2024年高考化学【热点·重点·难点】专练(新高考专用),文件包含重难点02化学用语-2024年高考化学热点·重点·难点专练新高考专用原卷版docx、重难点02化学用语-2024年高考化学热点·重点·难点专练新高考专用解析版docx等2份试卷配套教学资源,其中试卷共39页, 欢迎下载使用。
热点07 晶胞的结构分析及计算-2024年高考化学【热点·重点·难点】专练(新高考专用): 这是一份热点07 晶胞的结构分析及计算-2024年高考化学【热点·重点·难点】专练(新高考专用),文件包含热点07晶胞的结构分析及计算-2024年高考化学热点·重点·难点专练新高考专用原卷版docx、热点07晶胞的结构分析及计算-2024年高考化学热点·重点·难点专练新高考专用解析版docx等2份试卷配套教学资源,其中试卷共76页, 欢迎下载使用。
热点05 电化学及其应用-2024年高考化学【热点·重点·难点】专练(新高考专用): 这是一份热点05 电化学及其应用-2024年高考化学【热点·重点·难点】专练(新高考专用),文件包含热点05电化学及其应用-2024年高考化学热点·重点·难点专练新高考专用原卷版docx、热点05电化学及其应用-2024年高考化学热点·重点·难点专练新高考专用解析版docx等2份试卷配套教学资源,其中试卷共66页, 欢迎下载使用。

