小学数学人教版四年级下册2 观察物体(二)教学课件ppt
展开让学生经历观察的过程,认识到从不同的位置观察物体,看到的形状可能不同。
能正确辨认从前面、上面、左面观察到的用几个正方体搭成的几何体的形状。
通过操作、观察、想象、判断等活动,培养学生的空间想象能力和推理能力。
通过观察,正确辨认从不同方向观察到的物体的形状。
在实际观察活动中,从观察到的物体抽象出平面图形。
调动学生的观察兴趣,注重学生的观察活动,加强学生的操作活动,促进学生空间观念的发展。
你知道这首诗的意思吗?
同一幅画,为什么观察到的结果不同呢?
摆一摆,看一看,连一连。
(1) 请同桌合作用4个 ,拼搭成一个你们喜欢的几何体。
(2)请同学们用四个小正方体摆出像小华摆的这样的图形。
注意:1.从哪个位置观察,就看那个面 图形的形状。2.观察时,视线要与观察的平面垂直。
请你按照正确的观察方法,从物体的前面、上面、左面进行观察。
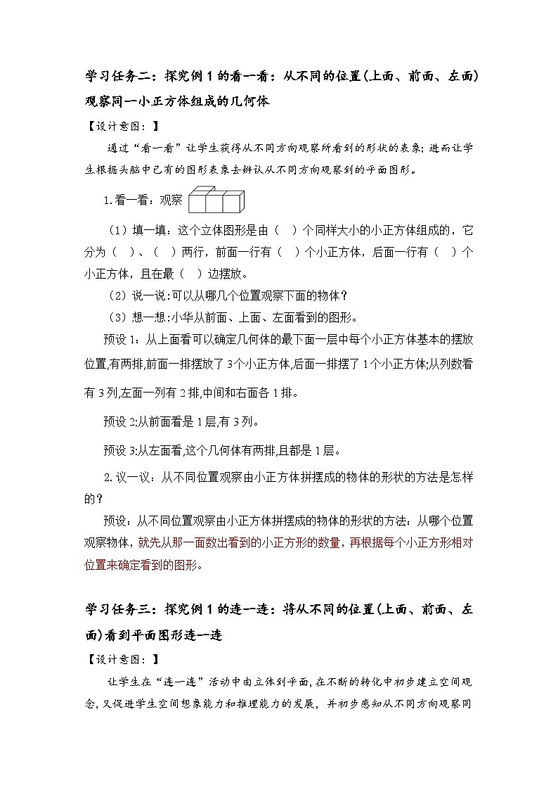
(1)填一填:这个立体图形是由( )个同样大小的小正方体组成的,它分为( )、( )两行,前面一行有( )个小正方体,后面一行有( )个小正方体,且在最( )边摆放。
(2)说一说:可以从哪几个位置观察下面的物体?
从不同位置观察由小正方体拼摆成的物体的形状的方法:从哪个位置观察物体,就先从那一面数出看到的小正方形的数量,再根据每个小正方形相对位置来确定看到的图形。
(3)小华从前面、上面、左面看到什么样的图形。
(1)下面的图形分别是小华从什么位置看到的?
(2)下面的图形可能是小华从什么位置看到的?
1.下面的图形分别是小强从什么位置看到的?连一连。
对比例1,你发现了什么?
【选自教材P13 做一做 】
2. (1)从右面观察下面的立体图形,看到的图形是( )。
(2)从左面观察下面的立体图形,看到的图形是 ( )。
【选自教材P15 练习四 第1题】
3. (2)把一个正方体和一个长方体摆成右面的样子。下面的图形分别是从什么位置看到的?请你连一连。
【选自教材P15 练习四 第2题】
4.观察左边的物体,从右边图中找出前面、上面和左面看到的图形,并在括号里写上“前”“上”或“左”字。
(1)给从上面看到的图形涂上颜色。
(2)给从前面看到的图形涂上颜色。
6.摆一摆,画出从前面、上面和左面看到的图形。
【选自教材P15 练习四 第3题】
7.用小正方体搭建一个立体图形,从正面看到的是 ,从上面看到的是 ,从左面看到的是 。哪个立体图形符合要求?在( )里画“√”。
从不同位置观察同一物体的形状
从不同位置观察一个立体图形,所看到的形状一般是不同的。也可能相同。
从同一方向观察不同的立体图形,看到的形状可能相同。
1. 绘制本节课知识的思维导图;2. 完成《分层作业》。
苏教版四年级上册三 观察物体获奖课件ppt: 这是一份苏教版四年级上册三 观察物体获奖课件ppt,共3页。
小学数学苏教版四年级上册三 观察物体一等奖ppt课件: 这是一份小学数学苏教版四年级上册三 观察物体一等奖ppt课件,文件包含31从不同方向观察同一物体课件-苏教版数学四上pptx、31从不同方向观察同一物体同步练习-苏教版数学四上docx等2份课件配套教学资源,其中PPT共20页, 欢迎下载使用。
小学数学冀教版二年级上册一 观察物体(一)试讲课ppt课件: 这是一份小学数学冀教版二年级上册一 观察物体(一)试讲课ppt课件,共15页。PPT课件主要包含了课前导入,探究新知,→小兔子,→小猴子,试着填一填,课堂练习,我从上面看,课堂小结,课后作业等内容,欢迎下载使用。

