化学九年级下册课题2 酸和碱的中和反应精品同步达标检测题
展开一、溶液酸碱度的表示法
1.能检验溶液 酸碱性 的试剂,称为酸碱指示剂。常用的酸碱指示剂有 石蕊试液 和 酚酞试液 。溶液的酸碱性是指溶液呈酸性、碱性或中性,酸碱指示剂只能检验溶液的酸碱性,不能精确测定溶液的酸碱性强弱程度。
2.溶液酸碱性强弱的程度,即溶液的酸碱度常用pH表示,其范围通常为0~14,最简单的测定方法是使用pH试纸。
3.溶液酸碱度与酸碱性的关系:
(1)溶液的酸碱性:pH=7,溶液呈 中 性;pH>7,溶液呈 碱 性;pH<7,溶液呈 酸 性。
(2)溶液的pH与溶液酸碱性强弱的关系:碱性越强,pH 越大 ;酸性越强,pH 越小 。
注意:
①酸溶液一定显酸性,但显酸性的溶液不一定是酸溶液,如NH4Cl等盐溶液也显酸性。
②碱溶液一定显碱性,但显碱性的溶液不一定是碱溶液,如Na2CO3等盐溶液也显碱性。
4.用pH试纸检测某溶液pH的方法:将 玻璃棒 蘸取的试样溶液滴在pH试纸上,把试纸呈现的颜色跟 标准比色卡 对照,即可测出溶液的pH。
注意事项:
(1)试纸不可以直接浸入待测液中,以免污染待测液;
(2)不能先用蒸馏水将pH试纸润湿后再进行测定,因为润湿试纸相当于稀释待测液,可能导致测定结果不准确,如测定酸性溶液,结果偏大,测定碱性溶液,结果偏小。
(3)用pH试纸测定溶液的pH,读数为整数,用pH计测出的溶液的pH精确度较高,可读出小数。
5.稀释溶液时pH变化
图甲 图乙
(1)向酸性溶液中加水稀释,pH变化是由小变大并无限接近7,但不会等于或大于7,如图甲。
(2)向碱性溶液中加水稀释,pH变化是由大变小并无限接近7,但不会等于或小于7,如图乙。
(3)向中性溶液中加水稀释,pH不变,pH=7,溶液仍为中性。
二、中和反应过程中溶液pH变化
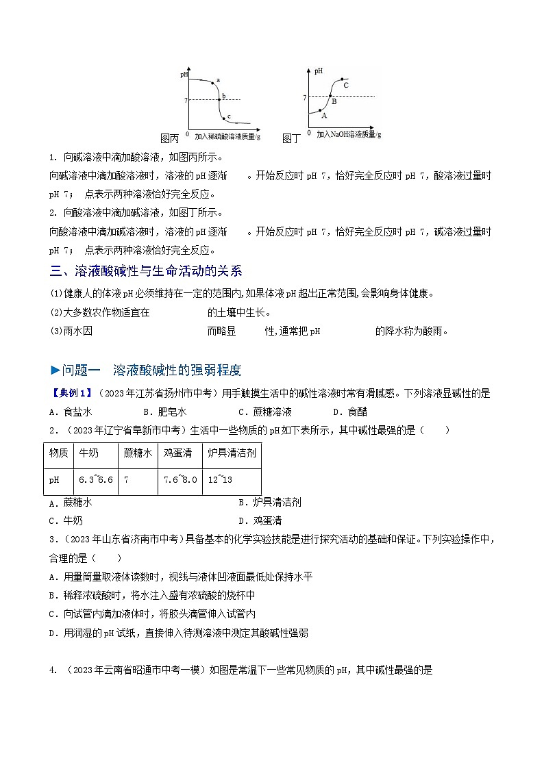
图丙 图丁
1. 向碱溶液中滴加酸溶液,如图丙所示。
向碱溶液中滴加酸溶液时,溶液的pH逐渐减小。开始反应时pH>7,恰好完全反应时pH=7,酸溶液过量时pH<7;b点表示两种溶液恰好完全反应。
2. 向酸溶液中滴加碱溶液,如图丁所示。
向酸溶液中滴加碱溶液时,溶液的pH逐渐增大。开始反应时pH<7,恰好完全反应时pH=7,碱溶液过量时pH>7;B点表示两种溶液恰好完全反应。
三、溶液酸碱性与生命活动的关系
(1)健康人的体液pH必须维持在一定的范围内,如果体液pH超出正常范围,会影响身体健康。
(2)大多数农作物适宜在 接近中性 的土壤中生长。
(3)雨水因 溶有空气中的二氧化碳 而略显 酸 性,通常把pH 小于5.6 的降水称为酸雨。
►问题一 溶液酸碱性的强弱程度
【典例1】(2023年江苏省扬州市中考)用手触摸生活中的碱性溶液时常有滑腻感。下列溶液显碱性的是
A.食盐水B.肥皂水C.蔗糖溶液D.食醋
2.(2023年辽宁省阜新市中考)生活中一些物质的pH如下表所示,其中碱性最强的是( )
蔗糖水B.炉具清洁剂
C.牛奶D.鸡蛋清
3.(2023年山东省济南市中考)具备基本的化学实验技能是进行探究活动的基础和保证。下列实验操作中,合理的是( )
A.用量筒量取液体读数时,视线与液体凹液面最低处保持水平
B.稀释浓硫酸时,将水注入盛有浓硫酸的烧杯中
C.向试管内滴加液体时,将胶头滴管伸入试管内
D.用润湿的pH试纸,直接伸入待测溶液中测定其酸碱性强弱
4. (2023年云南省昭通市中考一模)如图是常温下一些常见物质的pH,其中碱性最强的是
A. 洁厕灵B. 苹果汁C. 消毒液D. 肥皂水
5.(2023·重庆·统考中考)某品牌苏打气泡水的标签如下图所示,下列关于该饮料的说法错误的是
A.用pH试纸精确测定该饮料的pHB.整瓶口感一致说明溶液具有均一性
C.过滤不能分离水和碳酸氢钠D.能补充运动后流失的水和无机盐
【解题必备】
1.溶液的酸碱性:pH=7,溶液呈中性;pH>7,溶液呈碱性;pH<7,溶液呈酸性。
2.溶液的pH与溶液酸碱性强弱的关系:碱性越强,pH越大;酸性越强,pH越小 。
3. pH试纸测定溶液pH:
a.不能直接将pH试纸浸入待测溶液中。
b.不能先用蒸馏水将pH试纸润湿。
c.用pH试纸测溶液的pH比较粗略,一般读数为整数。
d.检验气体的酸碱性,应先将试纸润湿后使用。
4.溶液的稀释与溶液pH的关系:
①酸性溶液pH小于7。向溶液中加入水,溶液的溶质质量分数减小,酸性减弱,溶液的pH增大,但不会增大到7。
②碱性溶液pH大于7。向溶液中加入水,溶液的溶质质量分数减小,碱性减弱,溶液的pH减小,但不会减小到7。
【变式练1-1】(2023广西中考)一些物质的pH范围如下,其中呈酸性的是( )
A.厨房油污清洗剂(12~13)B.84消毒液(11~12)
C.鸡蛋清(7~8)D.柠檬汁(2~3)
【变式练1-2】(2023年四川省宜宾市中考)下列实验方案能达到实验目的的是
A. AB. BC. CD. D
【变式练1-3】(2023·山东济南·统考三模)正确的实验操作是完成实验任务的基本保证。下列操作中,正确的是
A.洒在桌上的酒精燃烧起来,立即用湿抹布盖灭
B.测定某溶液的pH时,先用水将pH试纸润
C.稀释浓硫酸时,将水慢慢注入盛有浓硫酸的烧杯中
D.实验室制取气体时,先加入药品,再检验装置气密性
【变式练1-4】(2023·云南昆明·统考二模)肯尼亚博格利亚湖水呈碱性,吸引了大量火烈鸟栖息。若测其酸碱度,pH可能为
A.12.7B.7.0C.5.6D.1.3
【变式练1-5】(2022下·上海普陀·校考期中)向盛有氢氧化钠溶液的烧杯中滴加稀盐酸, 对反应前后烧杯中溶液分析错误的是
A.颜色改变B.温度升高C.碱性减弱D.质量增加
【变式练1-6】(2022上·山东枣庄·统考期末)有A、B两种酸碱指示剂,它们的变色情况与溶液pH的关系如图,它们在甲溶液和乙溶液中显示的颜色如表。下列判断错误的是
A.甲溶液呈酸性
B.向无色的厕所清洁剂中滴加B指示剂,溶液变为粉红色
C.乙溶液的pH值可能为13
D.向滴有A指示剂的甲溶液中不断加入乙溶液,最终溶液颜色变为蓝色
►问题二 中和反应过程中溶液pH变化
【典例2】(2023·内蒙古呼和浩特·统考中考)如图是向稀HCl和稀H2SO4的混合液中,滴加BaOH2溶液的图像关系,下列说法不正确的是
A.a1点的溶液pH<7B.a2点的溶液中溶质可能有BaCl2
C.b1点和b2点的溶液pH=7D.c2点的溶液能使酚酞试液变红
2.(2023·四川眉山·中考)实验小组用传感器探究稀NaOH溶液与稀盐酸反应过程中温度和pH的变化。测定结果如图所示。下列说法错误的是
A.反应过程中有热量放出
B.30s时,溶液中溶质为HCl和NaCl
C.60s时,加入1~2滴紫色石蕊溶液变成蓝色
D.该实验是将稀盐酸加入稀NaOH溶液
3.(2022·河南·统考二模)某学习小组利用数字化实验设备,测定盐酸与氢氧化钠溶液反应时的pH变化,结果如图。
(1)当加入稀盐酸质量大于20g时,溶液中的溶质有哪些: 。
(2)若把原烧杯中氢氧化钠溶液换为等质量,等浓度的氢氧化钙溶液进行该实验,则pH传感器测得的曲线可能经过 (填 “a”“b”或“c”)点。
4.(2023·甘肃武威·统考中考)某化学兴趣小组三位同学在学习了硫酸与氢氧化钠反应后,分别结合自己在实验室中所做的实验,从不同方面对其进行图像描述。图A是实际操作图,图B是反应过程中溶液的酸碱度变化图,图C是微观粒子结合过程的示意图。
根据以上图示,回答下列问题:
(1)依据图A、图B可知,该实验是将 滴加到另一种溶液中。
(2)图B中b点溶液中溶质是 。
(3)向pH=7的溶液中滴加氯化钡,发生反应的化学方程式为 。
(4)写出图C中方框内乙粒子的符号 。
【解题必备】
中和反应过程中溶液pH变化
图1 图2
1. 向碱溶液中滴加酸溶液,如图1所示。
向碱溶液中滴加酸溶液时,溶液的pH逐渐减小。开始反应时pH>7,恰好完全反应时pH=7,酸溶液过量时pH<7;b点表示两种溶液恰好完全反应。
2. 向酸溶液中滴加碱溶液,如图2所示。
向酸溶液中滴加碱溶液时,溶液的pH逐渐增大。开始反应时pH<7,恰好完全反应时pH=7,碱溶液过量时pH>7;B点表示两种溶液恰好完全反应。
3. 中和反应的溶质判断(以稀硫酸和氢氧化钠的反应为例)
酸入碱(如图1):a点溶质成分 Na2SO4、NaOH ;b点溶质成分Na2SO4;c点溶质成分 Na2SO4、H2SO4 ;
碱入酸(如图2):A点溶质成分 Na2SO4、H2SO4 ;B点溶质成分Na2SO4;C点溶质成分 Na2SO4、NaOH 。
【变式练2-1】(2023·江苏南通·中考)已知常温下CaOH2溶解度为0.17g。向一定量饱和CaOH2溶液中滴加盐酸,溶液pH随V(盐酸)变化的曲线如图所示。为检测某生石灰样品中钙元素含量,实验如下:
步骤1:取0.60g样品于锥形瓶中,向其中加入200mL蒸馏水,盖上表面皿充分振荡。
步骤2:向冷却后的锥形瓶中滴入几滴酚酞,再逐滴加入稀盐酸至反应完全。反应完全时锥形瓶内溶液红色恰好褪去。经换算,消耗mHCl=0.73g。
下列说法正确的是
A.步骤1中充分振荡后得到澄清透明的溶液
B.步骤2中红色恰好褪去时,消耗V3 mL盐酸
C.步骤2中化学反应方程式为2HCl+CaO=CaCl2+H2O
D.该样品中钙元素的质量分数为66.67%
【变式练2-2】(2023·甘肃兰州·中考)向少量氯化钙和稀盐酸的混合液中逐滴加入一定质量分数的碳酸钠溶液,采用pH传感器采集的实验数据如图所示。下列有关说法正确的是
A.a→b过程,溶液的酸性逐渐增强
B.b点时碳酸钠和稀盐酸恰好完全反应
C.c点时溶液中的溶质为氯化钠和碳酸钠
D.a→b→c→d过程,溶液中氯化钠的质量不断增加
【变式练2-3】(2023上·山东东营·统考期末)某校化学兴趣小组利用数字化传感器探究稀硫酸和氢氧化钾溶液的反应过程,测得烧杯中溶液的pH随滴加液体体积变化的曲线如图所示。与该实验有关的下列说法,其中不正确的有
A.图中a点所示溶液中,溶质是K2SO4和H2SO4
B.向图中c点所示溶液中滴加无色酚酞,溶液变红色
C.该实验是向稀硫酸中逐滴滴入氢氧化钾溶液
D.b点对应的溶液中的微粒有K+、
【变式练2-4】(2023上·山东临沂·临沂实验中学校考期末)实验小组用传感器探究氢氧化钠溶液与稀盐酸反应过程中温度和pH,测定结果如下图所示。
(1)反应的化学方程式为 。
(2)根据图2温度变化情况,稀盐酸与氢氧化钠溶液反应 (填“吸收”或“放出”)热量。
(3)当溶液呈中性时,所消耗的氢氧化钠溶液 mL。
(4)图1中,b点所示溶液中,含有的溶质为 。
►问题三 溶液酸碱性与生命活动的关系
【典例3】(2023年湖南省湘潭市中考)某同学郊游时不慎被蜜蜂蜇伤,蜜蜂的刺液是酸性的。为减轻疼痛可以在蛰伤处涂抹( )
A.食醋()B.牛奶()
C.食盐水()D.肥皂水()
2.(2023年北京市中考)重阳赏菊。菊花适合在弱酸性土壤中生长,下列土壤的pH最适合菊花生长的是( )
A.6.3B.8.5
C.8.9D.9.2
3.(2023年辽宁省铁岭市、葫芦岛市中考)守住良田沃土,保障粮食安全。某农田改良后土壤的pH为5.4,下表所列作物适宜在该农田种植的是( )
马铃薯B.油菜
C.水稻D.萝卜
4.(2023年辽宁省大连市中考)人体中的一些液体和排泄物的正常 pH 范围如下,其中碱性最强的是( )
A.胃液 0.9-1.5B.唾液 6.6-7.1
C.胆汁 7.1-7.3D.胰液 7.5-8.0
5.(2023年湖南省株洲市中考)健康人的体液必须维持在一定的酸碱度范围内,如果出现异常,则可能导致疾病。下表是人体内的一些体液和排泄物的正常pH范围:
下列有关说法正确的是
A.当胆汁pH<7.1或pH>7.3时,人体可能导致疾病
B.胃液一定显酸性,尿液一定显碱性
C.可使用广范pH试纸测定血浆的pH是否在正常范围内
D.胆汁、血浆都呈碱性且胆汁的碱性比血浆强
【解题必备】
1.健康人的体液pH必须维持在一定的范围内,否则就会导致生理功能失调或发生疾病,甚至出现酸中毒或碱中毒
2.大多数农作物适宜在 接近中性(pH在6.5-7.5之间)的土壤中生长。
3.雨水中因溶有空气中的二氧化碳而略显酸性,显酸性的雨水不一定是酸雨。人们通常把pH<5.6的降水称为酸雨。
【变式练3-1】(2023·辽宁·校联考模拟预测)生活中一些物质的pH范围如表:蚊虫叮咬时会排放出蚁酸,被蛟虫叮咬后,适合涂抺的是
A.汽水B.自来水C.肥皂水D.炉具清洁剂
【变式练3-2】(2023·湖北十堰·校考模拟预测)下列推理正确的是
A.酸雨的pH<7,所以pH<7的雨水是酸雨
B.铝比铁更活泼,所以通常铝制品比铁制品更易腐蚀
C.溶液是均一、稳定的混合物,所以均一、稳定的液态物质一定是溶液
D.单质是由同种元素组成的纯净物,所以由同种元素组成的纯净物一定是单质
【变式练3-3】(2023·海南省直辖县·统考二模)合理膳食有助于身体健康,下面是一些食物的pH,则胃酸过多的病人最不宜多吃的是
A.苹果汁:2.9~3.3B.玉米粥:6.8~8.0
C.豆浆:7.4~7.9D.鸡蛋清:7.6~8.0
【变式练3-4】(2023·四川乐山·统考二模)某农田改良后pH为5.4,该地区常见农作物最适宜生长的土壤pH范围如下:
该农田适合种植的农作物是
A.茶树B.油菜C.水稻D.萝卜
【基础强化】
1. (山东省济宁市汶上县2022-2023上学期期末)小明用洁净干燥的玻璃棒蘸取碳酸钠溶液滴到湿润的pH试纸上,测得pH=10,他判断这是一种碱性溶液.对他的操作方法、测量结果及结论的评价,正确的是
A. 方法正确,结果正确,结论正确
B. 方法错误,结果偏小,但结论正确
C. 方法错误,结果偏大,结论错误
D. 方法正确,结果正确,但结论错误
2.(2023·辽宁大连·校考模拟预测)下图表示的是常见的一些物质在常温时的近似pH。下列叙述不正确的是
A.橘子汁的酸性比萝卜汁的酸性弱B.鸡蛋清呈中性
C.草木灰水呈碱性D.柠檬汁能使紫色石蕊溶液变红
3.(2023·湖北鄂州·模拟预测)一些物质的pH如图所示,下列有关说法不正确的是
A.胃酸过多的人不宜多吃苹果
B.苹果汁的酸性比纯鲜牛奶的酸性强
C.肥皂水可以使无色酚酞溶液变红
D.厕所清洁剂与炉具清洁剂混用,清洁效果更好
4.(2023·辽宁大连·模拟预测)大连樱桃,全国闻名。樱桃适宜生长于中性土壤中,下列是不同土壤的pH,适宜种植樱桃的是
A.pH=9.2B.pH=8.5C.pH=7.0D.pH=5.8
5.(2023·青海海东·统考二模)以下是实验操作的几个片段,其中不正确的是
A.稀释浓硫酸 B.熄灭酒精灯
C.滴加液体 D.测溶液的pH
6.(2023·辽宁阜新·中考)将盛放浓盐酸和浓硫酸的试剂瓶敞口放置在空气中一段时间(不考虑水分蒸发),下列说法中正确的是
A.酸性都增强、pH都变小B.溶质的质量分数都减小
C.溶液的质量都增加D.溶质的质量都减小
7.(2023·吉林·中考)下列实验,不能证明氢氧化钠与稀盐酸发生化学反应的是
A.向滴有酚酞溶液的稀盐酸中,逐滴加入稀氢氧化钠溶液
B.向滴有酚酞溶液的稀氢氧化钠溶液中,逐滴加入足量的稀盐酸
C.取稀氢氧化钠溶液和稀盐酸混合后的溶液,蒸干得到白色固体
D.向稀氢氧化钠溶液中逐滴加入足量的稀盐酸,并不断测定混合溶液的pH
8.(2023·江苏苏州·中考)常温下,将10 mL 5% NaOH溶液逐滴加入盛有5 mL 5%稀盐酸(含2滴酚酞)的锥形瓶中,边滴边振荡。下列有关说法正确的是
A.滴加过程中,锥形瓶内溶液中Na+的数目不断增加
B.滴加过程中,溶液恰好由无色变为红色时,溶液pH为7
C.滴加过程中,锥形瓶内溶液温度不断升高
D.滴加结束后,取少量溶液蒸干,所得白色固体是NaCl
9.(2023·湖南益阳·中考)阅读下面材料,回答问题:
材料一:严格来说,指示剂的颜色变化是在一定pH范围内发生的。中学化学中常见的指示剂有石蕊、酚酞、甲基橙等,其中甲基橙在不同pH的溶液中变色情况如下:
材料二:人体内的一些无色液体或排泄物的正常pH范围如下:
(1)在胰液中滴入甲基橙溶液,显 色;
(2)材料二中的四种物质可用甲基橙溶液鉴别出来的是 。
10.(2023·河南·中考)为了探究氢氧化钠与盐酸是否发生化学反应,某化学小组向滴有几滴酚酞溶液的稀氢氧化钠溶液中滴加稀盐酸并不断搅拌,他们通过溶液颜色的变化,得出了氢氧化钠与盐酸发生了化学反应的结论。溶液颜色的变化过程为 ;反应的化学方程式为 ;反应过程中溶液的pH (填“变大”“不变”或“变小”)。
11.(2023·广东深圳·校考三模)2022年6月5日是第51个世界环境日。某硫酸厂准备将其废液处理后再排放。经调查,该厂的废液中含有H2SO4,圳新化学兴趣小组计划帮助其测定废液中H2SO4的质量分数。
【实验操作】
(1)称量 g NaOH固体,量取 mL水(水的密度为1g/mL),倒入烧杯中溶解,配制30g5%的NaOH溶液。
(2)向烧瓶中倒入20g废液样品,插入pH计测定溶液的pH,向废液样品中逐滴加入5%的NaOH溶液。实验过程中溶液pH变化如图所示。
①恰好完全反应时消耗NaOH溶液的质量为 ;
②请计算废液中H2SO4的质量分数 。(请写出详细的计算过程)
【能力提升】
1.(2023·江西赣州·模拟预测)化学学习小组用某盐酸和烧碱探究中和反应的pH变化。实验时将一定量的盐酸溶液注入锥形瓶中,再逐滴加入烧碱溶液,边滴边振荡,通过传感器测定并绘出pH变化如图。下列分析错误的是
A.a点到b点,锥形瓶中溶液温度逐渐升高
B.取a点溶液滴加紫色石蕊溶液,溶液变为红色
C.取b点溶液加入碳酸钠固体,有气泡产生
D.c点溶液中含有的溶质是NaCl和NaOH
2.(2023·江西宜春·统考二模)化学学习小组用某盐酸和烧碱探究中和反应的pH变化。实验时将一定量的盐酸溶液注入锥形瓶中,再逐滴加入烧碱溶液,边滴边振荡,通过传感器测定并绘出pH变化如图。下列分析正确的是
A.a点到c点,锥形瓶中溶液温度一直升高B.加入的溶液是Na2CO3
C.取b点溶液加入小苏打固体,有气泡产生D.a点溶液中含有的溶质是NaCl和HCl
3.(2023·湖北咸宁·校联考模拟预测)中和反应是化学学习和研究的重要内容。小惠同学向氢氧化钠溶液中滴加等质量的盐酸,反应过程的示意图如图所示,下列有关说法错误的是
A.X为H2O,中和反应的实质是H++OH﹣═H2O
B.废液处理后,通过蒸发结晶可得到NaCl
C.反应容器中溶液的pH逐渐增大
D.NaOH溶液溶质的质量分数一定大于盐酸的溶质的质量分数
4.(2023·江苏南通·中考)已知常温下CaOH2溶解度为0.17g。向一定量饱和CaOH2溶液中滴加盐酸,溶液pH随V(盐酸)变化的曲线如图所示。为检测某生石灰样品中钙元素含量,实验如下:
步骤1:取0.60g样品于锥形瓶中,向其中加入200mL蒸馏水,盖上表面皿充分振荡。
步骤2:向冷却后的锥形瓶中滴入几滴酚酞,再逐滴加入稀盐酸至反应完全。反应完全时锥形瓶内溶液红色恰好褪去。经换算,消耗mHCl=0.73g。
下列说法正确的是
A.步骤1中充分振荡后得到澄清透明的溶液
B.步骤2中红色恰好褪去时,消耗V3 mL盐酸
C.步骤2中化学反应方程式为2HCl+CaO=CaCl2+H2O
D.该样品中钙元素的质量分数为66.67%
5.(2023·湖南常德·中考)向稀盐酸和氯化铁的混合溶液中逐滴滴加氢氧化钠溶液,生成沉淀的质量与加入氢氧化钠溶液体积的变化关系如图,下列有关说法不正确的是
A.0﹣a段与氢氧化钠溶液反应的是HClB.ab段的反应方程式:FeCl3+3NaOH═Fe(OH)3↓+3NaCl
C.b点处溶液:pH=7D.b﹣c段溶液中的溶质只有NaCl
6.(2023·甘肃兰州·中考)向少量氯化钙和稀盐酸的混合液中逐滴加入一定质量分数的碳酸钠溶液,采用pH传感器采集的实验数据如图所示。下列有关说法正确的是
A.a→b过程,溶液的酸性逐渐增强
B.b点时碳酸钠和稀盐酸恰好完全反应
C.c点时溶液中的溶质为氯化钠和碳酸钠
D.a→b→c→d过程,溶液中氯化钠的质量不断增加
7.(2023·福建龙岩·校考模拟预测)实验小组用传感器探究NaOH溶液与稀硫酸反应过程中温度和PH的变化,测定结果如图所示。
(1)结合图2可以判断,该实验小组同学实验操作是______。
A.将硫酸滴入氢氧化钠溶液中
B.将氢氧化钠溶液滴入稀硫酸中
(2)由图1可知:中和反应是 (填“吸热”“放热”)反应。
(3)稀硫酸与氢氧化钠发生了中和反应的方程式是 。
(4)结合图2判断,30s时,溶液中溶质有 ,若此时滴入无色酚酞,无色酚酞溶液 (填“不变色”“变红色”)。
(5)请从微粒的角度解释中和反应的实质 。
8.(2023·广东深圳·校联考二模)在我们的日常生活中常用到各种清洁剂。某品牌炉具清洁剂的有效成分是氢氧化钠,化学兴趣小组的同学为验证其化学性质进行了下面的实验。
I、性质验证
(1)将洁厕灵(主要成分为稀盐酸)滴入炉具清洁剂中,如图1甲所示。
①若反应后溶液呈红色,则反应后溶液中的溶质是 (写化学式,酚酞除外),此时溶液可用如图1乙中 点处(选填“A”、“B”、“C”)表示。
②下列试剂不能验证出反应后溶液处于图1乙中C点的是 (填字母)。
a.pH试纸 b.铜粉 c.氧化铁 d.氢氧化铜 e.碳酸钙 f.硝酸银溶液
Ⅱ、测定质量分数
(2)取10.0g炉具清洁剂倒入烧杯中,逐滴加入质量分数为14.6%的稀盐酸(炉具清洁剂的其他成分溶于水但不跟稀盐酸反应),测出溶液的pH随加入稀盐酸的质量变化关系如图2所示。完成下列问题:
①当pH=7时,消耗的稀盐酸中溶质的质量为 。
②计算恰好完全反应时所得溶液中溶质的质量分数 (写出完整的计算过程)。
9.(2023·山东青岛·统考二模)圆梦化学兴趣小组在学习了酸碱中和反应的知识后,借助传感器对稀NaOH溶液与稀盐酸的反应进行研究,实验装置如下图1,三颈烧瓶中盛放溶液X,用恒压漏斗匀速滴加另一种溶液。
(1)甲同学用pH传感器测得三颈烧瓶内溶液pH的变化如上图2,判断溶液X是 ,发生反应的化学方程式为 。
(2)乙同学用温度传感器测得三颈烧瓶内温度变化如图3(实验过程中热量散失忽略不计),反应到a点时溶液中的溶质为 (填化学式),据图可得出中和反应过程中 能量(选填“吸收”或“放出”)。
(3)丙同学认为反应后的废液不能直接排放,下列哪种物质可以用来处理该废液______(填序号)
A.氯化钡B.稀盐酸C.碳酸钙D.铁粉
10.(2023·江西九江·校考三模)2023年政府工作报告提出绿色发展理念。某污水处理厂用含NaOH的碱性废水处理9.8t溶质质量分数为10%的硫酸废水(其他物质不参与反应),溶液pH的变化曲线如图所示,请回答下列问题:
(1)在实验室中检测废水酸碱度的方法是用 蘸取待测液,滴在 上,然后与标准比色卡对照,得出该溶液的pH。
(2)9.8t废水中含H2SO4的质量为 t,若用碳酸钙粉末处理含H2SO4废水,在不用pH检测器和指示剂的情况下,判断废水呈中性的依据是 。
(3)计算碱性废水中NaOH的质量分数(写出计算过程)。
11.(2023·江苏连云港·校考一模)在学习了常见的酸和碱后,某化学兴趣小组的同学围绕“酸碱中和反应”,在老师引导下开展实验探究活动,请你参与下列活动。
【实验探究】将氢氧化钾溶液与稀硫酸混合,观察不到明显现象,为证明氢氧化钾溶液与稀硫酸发生了反应,三位同学进行了以下实验。
(1)测定溶液pH变化的方法
甲同学在实验过程中测得pH变化如图1所示,则该同学是将 (填字母序号)。
a.氢氧化钾溶液滴入稀硫酸中
b.稀硫酸滴入氢氧化钾溶液中
(2)测混合过程中的温度变化
乙同学在实验过程中测得反应混合溶液的温度变化如图2所示,说明稀硫酸与氢氧化钾溶液发生的反应是 (填“放热”或“吸热”)反应。图2中B点表示的含义是 。
(3)借助于酸碱指示剂
丙同学通过图3所示实验,他观察到溶液由红色变成无色,也证明氢氧化钾溶液与稀硫酸发生了化学反应,反应的化学方程式为 。
【提出问题】针对反应后溶液中溶质的成分,大家纷纷提出了猜想。
【猜想与假设】猜想一:只有K2SO4;猜想二:有K2SO4和H2SO4;猜想三:有K2SO4和KOH
【进行实验】
(4)为了验证猜想,学习小组选用Fe2O3粉末、BaCl2溶液,进行如下探究并完善表格。
【实验结论】通过探究,同学们一致确定猜想二是正确的。
【评价与反思】
(5)丁同学针对上述方案提出疑问,认为方案二是不合理的,理由是 。
(6)同学们经过反思与讨论,最后认为方案一中的Fe2O3粉末可以用下列的某些物质代替,也能得到同样的实验结论,请你选出可用药品的字母序号_______。
A.MgB.CuOC.KClD.Na2CO3
(7)分析反应后所得溶液中溶质的成分时,除了考虑生成物外,还要考虑 。
(8)测定硫酸溶液溶质的质量分数
取该硫酸溶液20g,滴加10%的氢氧化钾溶液,恰好完全反应时,共消耗氢氧化钾溶液56g。计算该硫酸溶液的溶质质量分数。(析出详细过程)
12.(2023·江苏·校联考二模)为了证明氢氧化钠溶液和稀硫酸发生了反应,兴趣小组同学设计了如下图一所示实验。传感器测定的pH随溶液质量变化情况如图二所示。则B溶液是 溶液。
【资料】Na2SO4溶液显中性。
【提出问题】氢氧化钠溶液和稀硫酸反应后溶液中的溶质成分有哪些?
【实验猜想】
猜想一:只有Na2SO4猜想二:Na2SO4和NaOH
猜想三:Na2SO4和H2SO4猜想四:Na2SO4、H2SO4和NaOH
兴趣小组同学一致认为猜想四不合理,理由是 (用化学方程式表示)。
【实验方案】为确认哪个猜想成立,兴趣小组同学进行了如下实验,请填空:
【实验反思】
(1)兴趣小组同学认为该实验方案不能得出猜想三成立,理由 。
(2)下列物质单独使用能够检验猜想三成立的是 (填序号)。
A.pH试纸 B.铜 C.紫色石蕊试液 D.镁条
13.(2023·江西赣州·模拟预测)赖可欣同学从淘宝上购买一袋果蔬洗涤盐,网页图片说明如下图所示,她对配料表中的成分很好奇:食盐可用于杀菌消毒,为什么要加入pH调节剂,它的成分是什么?她在老师的指导下和兴趣小组的同学一起探究其成分,设计实验方案并进行下列实验。
【查阅资料】①该品牌果蔬洗涤盐pH调节剂的成分可能是碳酸钠、碳酸氢钠、酒石酸、柠檬酸中的一种或两种。pH调节剂能维持渗透压、控制酸碱平衡。
②大多数农药是酸性的。
③碳酸氢钠加热易分解,碳酸钠则有较高的热稳定性,二者的溶液都显碱性。
【实验初探】
(1)取少量该固体溶于水配成溶液A.用pH试纸测得该溶液的pH=10,该洗涤盐溶液显 性,则pH调节剂中一定不含的物质是
【猜想与假设】
(2)该配料表中的pH调节剂可能是①碳酸钠:②碳酸氢钠:③ 。
【实验再探】
(3)
(4)请写出实验步骤②中发生反应的化学方程式 。
14.(2023·贵州铜仁·校考三模)学习了酸、碱、盐的相关知识后,同学们在老师的指导下开展了以下探究活动。
(1)某兴趣小组围绕“酸碱中和反应”,在老师引导下开展实验探究活动,请你一同参与。
【实验探究】将氢氧化钾溶液与稀硫酸混合,观察不到明显现象,为证明氢氧化钾溶液与稀硫酸发生了反应,三位同学进行了以下实验。
Ⅰ.测定溶液pH变化的方法
①甲同学在实验过程中测得pH变化如图1所示,则该同学是将(填字母序号)
A.稀硫酸滴入氢氧化钾溶液中
B.氢氧化钾溶液滴入稀硫酸中
Ⅱ.测混合过程中的温度变化
②乙同学在实验过程中测得反应混合溶液的温度变化如图2所示,B点表示的含义是 。
Ⅲ.借助于酸碱指示剂
③丙同学通过图3所示实验,他观察到溶液由红色变成无色,也证明氢氧化钾溶液与稀硫酸发生了化学反应,反应的化学方程式为 。
【提出问题】同学们针对图3反应后溶液中溶质的成分,纷纷提出了猜想。
【猜想与假设】
猜想一:只有K2SO4;猜想二:有K2SO4和H2SO4;猜想三:有K2SO4和KOH
④同学们经过讨论后认为猜想三不成立,理由是 。
【进行实验】为了验证猜想,学习小组进行如下探究:
⑤氢氧化钾与氢氧化钠的性质相似,也能在空气中发生变质,写出氢氧化钾在空气中发生变质的化学方程式 。
(2)有一包白色固体样品,可能含氢氧化钠、硝酸钠、碳酸钠、硫酸钠、氯化钡中的一种或几种。某同学为探究其成分完成了以下实验。
步骤Ⅰ.取少量白色固体溶于水,得到无色溶液,等分为两份;
步骤Ⅱ.往一份无色溶液中加入稀硫酸,产生沉淀质量与所加稀硫酸质量关系如图所示;
步骤Ⅲ.往另一份无色溶液中通入适量的CO2,产生白色沉淀。请回答:
①氢氧化钠属于(填“酸”“碱”或“盐”) 。
②根据上述步骤原样品中一定不存在的物质是 。
③原样品的所有可能组成是(分别写出每种情况的成分) 。
15.(2023·内蒙古包头·校考三模)某化学兴趣小组的同学对酸、碱和盐的性质进行探究,实验如图,回答下列问题。
【实验猜想】
(1)实验一反应后成分的确定
猜想一:氯化钙。猜想二:氯化钙与氯化氢。猜想三 。
【实验验证】 取50mL实验一反应后的溶液于烧杯,将实验二的溶液(实验二中Na2CO3的溶质质量分数为10.6%)逐滴滴入烧杯中,用pH传感器测定滴加过程中溶液的pH,实验结果如图所示。
【实验结论】
(2)分析数据,可以确定猜想 成立。
(3)b点后曲线平缓阶段,b点溶液中的溶质
(4)c点时,溶液呈 色。说明将反应一中所有钙离子除去,所需10.6%的Na2CO3溶液的体积 120mL。(填“大于”“等于”或“小于”)
1.了解溶液酸碱度的表示方法,会使用pH试纸定量测定溶液的酸碱度。
2.知道酸碱性对生命活动及农作物生长的重要性。
3.会用溶液酸碱性的知识解释生活中的有关现象。
物质
牛奶
蔗糖水
鸡蛋清
炉具清洁剂
pH
6.3~6.6
7
7.6~8.0
12~13
类别:弱酸性饮料,pH≈6.5
配料:水、食用盐、二氧化碳、柠檬酸、碳酸氢钠等
选项
实验目的
实验方案
A
鉴别硫酸铵和氯化铵固体
取样,分别加入少量熟石灰研磨,闻气味
B
除去NaCl固体中少量的Na2CO3
先加水溶解,再加入适量稀硫酸,蒸发结晶
C
用pH试纸测定溶液的酸碱度
用玻璃棒蘸取待测液滴到湿润的pH试纸上
显色后与标准比色卡比较
D
比较黄铜与铜的硬度
将黄铜片与铜片互相刻画
甲溶液
乙溶液
A指示剂
黄色
蓝色
B指示剂
无色
粉红色
作物名称
马铃薯
油菜
水稻
萝卜
适宜生长的pH
4.8~5.5
5.8~6.7
6.0~7.0
7.0~7.5
血浆
胃液
胆汁
尿液
pH
7.35~7.45
0.9~1.5
7.1~7.3
4.7~8.4
物质
汽水
自来水
肥皂水
炉具清洁剂
pH
3∼4
6∼7
10∼11
12∼13
农作物
茶树
油菜
水稻
萝卜
pH
5.0-5.5
5.8-6.7
6.0-7.0
7.0-7.5
指示剂
甲基橙
pH范围
pH<3.1
3.1~4.4
pH>4.4
变色情况
红色
橙色
黄色
物质
唾液
胃液
汗液
胰液
pH
6.6~7.1
0.9~1.5
4.5~6.5
7.5~8.0
实验方案
实验操作
实验现象
实验结论
方案一
取少量反应后的溶液于试管中,加入Fe2O3粉末
溶液中有H2SO4猜想二正确
方案二
取少量反应后的溶液于试管中,滴加BaCl2溶液
产生白色沉淀
溶液中有H2SO4,猜想二正确
分别取样于
试管中
步骤
现象
结论
向其中一份中滴加酚酞溶液,振荡
猜想二不成立
向另一份中滴加Ba(NO3)2溶液,振荡
出现白色沉淀
猜想三成立
序号
实验操作
实验现象
实验结论
①
取5g洗涤盐加热,将生成的气体通入澄清石灰水
观察到
证明该pH调节剂中含有
②
将步骤①加热后的固体全部溶于水,滴加足量氯化钙溶液,充分反应后过滤,干燥,称量
得到白色沉淀4.2g
猜想 正确
实验操作
实验现象
实验结论
猜想二正确
人教版九年级上册课题2 水的净化精品巩固练习: 这是一份人教版九年级上册<a href="/hx/tb_c9849_t7/?tag_id=28" target="_blank">课题2 水的净化精品巩固练习</a>,文件包含分层训练人教版初中化学九年级上册课题2水的净化分层练习原卷版docx、分层训练人教版初中化学九年级上册课题2水的净化分层练习解析版docx等2份试卷配套教学资源,其中试卷共19页, 欢迎下载使用。
初中化学人教版九年级上册课题2 氧气精品课后复习题: 这是一份初中化学人教版九年级上册<a href="/hx/tb_c9844_t7/?tag_id=28" target="_blank">课题2 氧气精品课后复习题</a>,文件包含分层训练人教版初中化学九年级上册课题2氧气分层练习原卷版docx、分层训练人教版初中化学九年级上册课题2氧气分层练习解析版docx等2份试卷配套教学资源,其中试卷共17页, 欢迎下载使用。
人教版九年级下册课题2 酸和碱的中和反应精品习题: 这是一份人教版九年级下册<a href="/hx/tb_c9871_t7/?tag_id=28" target="_blank">课题2 酸和碱的中和反应精品习题</a>,文件包含第十单元课题2酸和碱的中和反应一原卷版docx、第十单元课题2酸和碱的中和反应一解析版docx等2份试卷配套教学资源,其中试卷共72页, 欢迎下载使用。

