初中化学人教版九年级上册课题2 氧气精品课后复习题
展开一、单选题
1.(2023·河北保定·统考二模)空气是一种宝贵的自然资源,下列有关空气的说法正确的是
A.空气中的氧气易溶于水,鱼能在水中生存
B.空气中的稀有气体有颜色,可制作霓虹灯
C.气焊时用纯氧代替空气,使气体燃烧更充分,以获得更高温度
D.空气质量指数越高,空气质量越好
【答案】C
【详解】A.空气中的氧气不易溶于水,A项错误;
B.空气中的稀有气体没有颜色,B项错误;
C.气焊时用纯氧代替空气,使气体燃烧更充分,以获得更高温度,C项正确;
D.空气质量指数越高,空气质量越不好,D项错误;
故答案为C。
2.(2023·河南南阳·统考模拟预测)下列物质在氧气里燃烧,生成物为黑色固体的是
A.硫B.镁条C.铁丝D.木炭
【答案】C
【详解】A.硫在氧气中燃烧,产生一种具有刺激性气味的气体,故选项不符合题意;
B.镁条在氧气中燃烧,生成一种白色固体,故选项不符合题意;
C.铁丝在氧气中剧烈燃烧,火星四射,生成一种黑色固体,故选项符合题意;
D.木炭在氧气中燃烧,生成能使澄清石灰水变浑浊的气体,故选项不符合题意;
故选:C。
【点睛】本题考查物质在氧气中燃烧的现象,掌握常见物质燃烧的现象即可正确解题,在描述物质燃烧的现象时,需要注意生成物的颜色、状态。
3.(2023·河南洛阳·统考三模)下列不属于铁丝在氧气中燃烧现象的是
A.火星四射B.产生大量白雾C.放出热量D.生成黑色固体
【答案】B
【详解】铁丝在氧气中燃烧的现象是:剧烈燃烧、火星四射、生成一种黑色固体,放出大量热,故产生大量白雾不属于铁丝在氧气中燃烧现象,故选B。
4.(2023·河南平顶山·统考一模)下列有关燃烧现象的描述错误的是
A.红磷在空气中燃烧产生大量白烟B.木炭在空气中燃烧发出白色火焰
C.铁丝在氧气中燃烧生成黑色固体D.硫在氧气中燃烧发出蓝紫色火焰
【答案】B
【详解】A、红磷在空气中燃烧,产生大量白烟,故A选项不符合题意。
B、木炭在空气中燃烧,发出微弱的红光,故B选项符合题意。
C、铁丝在氧气中燃烧火星四射,生成黑色固体,故C选项不符合题意。
D、硫在氧气中燃烧,发出蓝紫色火焰,在空气中燃烧发出淡蓝色火焰,故D选项不符合题意。
故选B
5.(2023·云南昭通·统考二模)实验现象的正确描述与记录是学好化学的关键之一。下列实验现象描述正确的是
A.木炭在氧气中燃烧,发出红光B.铁丝在空气中燃烧,火星四射
C.红磷在氧气中燃烧,产生大量的白雾D.镁条在空气中燃烧,发出耀眼的白光
【答案】D
【详解】A、木炭在氧气中燃烧,发出白光,放出热量,生成能使澄清石灰水变浑浊的气体,不符合题意;
B、铁丝在空气中不能燃烧,只能烧至红热,铁丝在氧气中剧烈燃烧,火星四射,生成黑色固体,不符合题意;
C、红磷在氧气中燃烧,产生大量白烟,没有白雾,不符合题意;
D、镁条在空气中燃烧,发出耀眼的白光,符合题意。
故选D。
6.(2023·天津·统考中考真题)下列有关空气的说法正确的是
A.空气是由空气分子组成的
B.空气中氧气的体积分数最大
C.空气中氧气的化学性质不活泼
D.空气中氮气、氧气等分子均匀地混合在一起
【答案】D
【详解】A、空气是由氮气、氧气、稀有气体、二氧化碳等多种物质组成的,说法错误;
B、空气中氮气的体积分数最大,说法错误;
C、空气中的氧气在一定条件下能与许多物质发生反应,化学性质比较活泼,说法错误;
D、空气中氮气、氧气等分子各自保持自己的性质,均匀地混合在一起,说法正确。
故选D。
7.(2023·湖南长沙·湖南师大附中博才实验中学校考三模)空气是人类赖以生存的物质基础。下列有关说法正确的是
A.空气中的氧气是一种常见的燃料B.植树造林有利于保护空气
C.空气中氮气的质量分数约为78%D.二氧化碳是空气污染物之一
【答案】B
【详解】A、氧气能支持燃烧,但不具有可燃性,不是燃料,错误。
B、植树造林,有利于保护空气,正确。
C、空气中氮气的体积分数约为78%,错误。
D、二氧化碳是空气的成分之一,不是污染物,错误。
故选:B。
8.(2023·全国·九年级假期作业)下列化学反应中属于化合反应的是
A.硫+氧气二氧化硫B.锌+盐酸→氯化锌+氢气
C.石蜡+氧气二氧化碳+水D.氧化汞→氧气+汞
【答案】A
【详解】A、由两种或两种以上的物质发生化学反应生成另一种物质的反应是化合反应。该反应是由两种物质生成一种物质的反应,属于化合反应,此选项符合题意;
B、该反应的反应物和生成物都是两种,不属于化合反应,此选项不符合题意;
C、该反应的反应物和生成物都是两种,不属于化合反应,此选项不符合题意;
D、该反应是一种物质生成两种物质,不属于化合反应,此选项不符合题意。
故选:A。
9.(2023·天津·统考中考真题)下列对实验现象的描述正确的是
A.硫在氧气中燃烧发出淡蓝色火焰
B.红磷在空气中燃烧产生大量白雾
C.木炭在空气中充分燃烧生成黑色固体
D.铁丝在氧气中燃烧时,火星四射,生成黑色固体
【答案】D
【详解】A、硫在氧气中燃烧,发出明亮的蓝紫色火焰,故选项说法错误;
B、红磷在空气中燃烧,产生大量的白烟,而不是白雾,故选项说法错误;
C、木炭在空气中充分燃烧,生成能使澄清石灰水变浑浊的气体,故选项说法错误;
D、铁丝在氧气中剧烈燃烧,火星四射,生成一种黑色固体,故选项说法正确。
故选D。
10.(2023春·山东烟台·八年级统考期中)下列关于氧气物理性质说法错误的是
A.氧气的密度比空气的密度略大
B.鱼儿能在水中生存,说明氧气极易溶于水
C.通常状况下,氧气是无色无味的气体
D.通过低温加压,可使氧气液化成淡蓝色的液氧
【答案】B
【详解】A、氧气的密度比空气的密度略大,说法正确;
B、鱼儿能在水中生存,说明水中溶有氧气,不能说明极易溶于水,说法错误;
C、 通常状况下,氧气是无色无味的气体,说法正确;
D、 通过低温加压,可使氧气液化成淡蓝色的液氧,说法正确。
故选B。
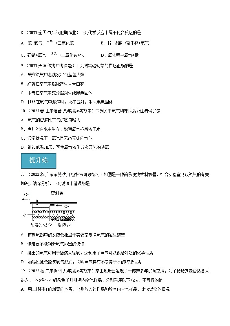
11.(2022秋·广东东莞·九年级校考阶段练习)如图是一种简易便携式制氧器,结合实验室制取氧气的有关知识,请你分析,下列说法中错误的是
A.该制氧器中的反应仓相当于实验室制取氧气的发生装置
B.该装置不能判断氧气排出的快慢
C.排出的氧气可用于给病人输氧,这利用了氧气可以供给呼吸的化学性质
D.加湿过滤仓能使氧气湿润,说明氧气具有不易溶于水的物理性质
【答案】B
【详解】A、该制氧器中的反应仓是产生氧气的地方,相当于实验室制取氧气的发生装置,故选项A说法正确;
B、该装置可根据加湿过滤仓中气泡的多少来判断氧气排出的快慢,故选项B说法错误;
C、排出的氧气可用于给病人输氧,这利用了氧气可以供给呼吸的化学性质,故选项C说法正确;
D、加湿过滤仓能使氧气湿润,说明氧气具有不易溶于水的物理性质,故选项D说法正确;
故选:B。
12.(2022秋·广东揭阳·九年级统考期末)某工地近日发现了一废弃多年的防空洞,为了检验其是否适合人进入,学校科学小组采集了几瓶洞内空气样品,分别采用以下方法,不可行的是
A.用二根同样的燃着的木条,分别放入该样品和教室内空气样品,比较燃烧的情况
B.用二只各方面情况相同的小白鼠,分别放入该样品和教室内空气样品,比较活动情况
C.用二根同样带火星的木条,分别放入该样品和教室内空气样品,比较复燃的情况
D.用燃烧法测定洞内空气中氧气体积分数,与正常空气中氧气体积分数进行比较
【答案】C
【详解】A、用二根同样的燃着的木条,分别放入该样品和教室内空气样品,比较燃烧的情况,如燃着木条在样品中能正常燃烧则可进入,A方法可行;
B、用二只各方面情况相同的小白鼠,分别放入该样品和教室内空气样品,比较活动情况,如与空气中一样能正常活动,则可进入,B方法可行;
C、带火星的木条在空气中和呼出气体中现象相似,所以无法比较得出样品中氧气含量情况,C方法不可行;
D、 用燃烧法测定洞内空气中氧气体积分数,与正常空气中氧气体积分数进行比较,也可得出样品中的氧气含量情况,D方法可行。
综上所述:选择C。
13.(2023秋·山西忻州·八年级校联考期末)氧气可以与木炭、硫、铁丝等物质发生反应。下列关于这几个反应的说法错误的是
A.从反应条件看:都是点燃
B.从反应现象看:都有“剧烈燃烧,放出大量热”
C.从物质状态看:反应物是固体和气体,生成物都是气体
D.从物质种类看:反应物都是2种,生成物都只有1种
【答案】C
【详解】A、木炭、硫、铁丝等物质在氧气中燃烧,从反应条件看:都是点燃,故选项说法正确。
B、木炭、硫、铁丝等物质在氧气中燃烧,都有“剧烈燃烧,放出大量热”的现象,故选项说法正确。
C、反应物是固体和气体,生成物分别是二氧化碳、二氧化硫、四氧化三铁,四氧化三铁是固体,故选项说法错误。
D、木炭、硫、铁丝等物质在氧气中燃烧,生成物分别是二氧化碳、二氧化硫、四氧化三铁,反应物都是2种,生成物都只有1种,故选项说法正确。
故选:C。
14.(2022·安徽合肥·合肥市五十中学西校校考三模)在空气中使用酒精灯灼烧铁丝,铁丝发生红热现象。停止灼烧待铁丝冷却,用滤纸擦拭铁丝,发现有黑色物质附在滤纸表面。仅根据以上实验现象能够得出的结论是
A.铁丝不是可燃物B.在空气中使用酒精灯无法使铁丝点燃
C.空气中的氧气不能与铁发生反应D.铁丝能与氧气反应,生成黑色物质
【答案】B
【详解】A、用酒精灯灼烧铁丝,铁丝发生红热现象,不能说明铁丝不是可燃物,不符合题意;
B、铁丝发生红热现象不燃烧,说明在空气中使用酒精灯无法使铁丝点燃,符合题意;
C、此现象不能说明氧气与铁发生了反应,不符合题意;
D、铁丝能与氧气反应,生成黑色物质,文中的实验现象不足以支撑这一结论,不符合题意。
故选B。
15.(2022秋·九年级课时练习)将一支敞口试管竖直放在盛有液氮的大烧杯中,一段时间后,试管中出现了少许浅蓝色液体,再将一支带由余烬的木条插入试管中,应该看到的实验现象是
A.木条在试管上部没有复燃,在试管下部复燃
B.木条在试管上部复燃,在试管下部熄灭
C.木条始终没有复燃
D.木条一接近试管口就复燃
【答案】A
【分析】氧气的沸点为-183℃,氮气的沸点是-196℃,将一支敞口试管竖直放在盛有液氮的大烧杯中,一段时间后,试管中出现了少许浅蓝色液体,该淡蓝色液体应为液氧(由于氧气沸点高于氮气,则氧气先液化)。
【详解】由于试管内的空气中氧气先液化,会在试管底部,故将一支带由余烬的木条插入试管中,应该看到的实验现象是:木条在试管上部没有复燃,在试管下部复燃。
故选A。
16.(2023·云南昆明·统考二模)图像能直观表达化学反应中相关量的关系。如图是硫在盛有氧气的密闭容器中燃烧,测得反应容器内压强随时间的变化情况。下列说法错误的是
已知:相同条件下,分子数相同的任何气体都具有相同的体积
A.硫在氧气中燃烧,发出蓝紫色火焰B.ab段压强增大是因为硫燃烧放热
C.bc段压强减小是因为氧气被消耗D.实验结束后应进行尾气处理
【答案】C
【详解】A、硫在氧气中燃烧,发出蓝紫色火焰,故A说法正确;
B、ab段压强增大是因为硫燃烧放热 ,使瓶内气体体积膨胀,压强增大,故B说法正确;
C、硫与氧气点燃生成二氧化碳,该反应的化学方程式为:,由方程式可知,硫燃烧消耗氧气,生成二氧化硫气体,且反应前后氧分子与二氧化硫分子个数相等,所以反应前后体积不变,故bc段压强减小不是因为氧气被消耗,而是因为反应结束,温度降低,故C说法错误;
D、生成的二氧化硫气体是一种具有刺激性气味的气体,会污染空气,不能直接排放到空气中,所以实验结束后应进行尾气处理,故D说法正确;
故选C。
17.(2023春·山东淄博·八年级统考期中)下列关于氧化反应的叙述正确的是
A.氧化反应一定是化合反应B.凡是两种或两种以上物质发生的反应是氧化反应
C.物质跟氧气发生的反应是氧化反应D.氧化反应都很剧烈,且都会发光、放热
【答案】C
【详解】A、氧化反应是指与氧发生的反应,化合反应是指多种物质生成一种物质的反应,氧化反应可能属于化合反应,该选项叙述不正确;
B、与氧发生的反应为氧化反应,该选项叙述不正确;
C、物质跟氧气发生的反应是氧化反应,该选项叙述正确;
D、氧化反应分为剧烈的氧化反应和缓慢氧化,缓慢氧化发生很慢,几乎不能发现,该选项叙述不正确。
故选C。
18.(2023春·山东淄博·八年级统考期末)下列关于氧气的叙述正确的是
A.氧气是可燃物燃烧的催化剂,所以氧气能使带火星的木条复燃
B.木炭在空气中燃烧不如在氧气中燃烧剧烈,因此属于缓慢氧化
C.当氧气参与化学反应时,单位体积空间里氧分子越多,反应越剧烈
D.氧气的化学性质很活泼,常温下几乎能与所有物质发生剧烈的化学反应
【答案】C
【详解】A、氧气有助燃性,氧气是可燃物燃烧的助燃剂,所以氧气能够使带火星的木条复燃,故A说法错误;
B、木炭在空气中燃烧不如在氧气中燃烧剧烈,但也是剧烈的氧化反应,不属于缓慢氧化,故B说法错误;
C、当氧气参与化学反应时,单位体积空间里氧分子越多,接触面积越大,反应越剧烈,故C说法正确;
D、氧气的化学性质比较活泼,能与很多种物质发生化学反应,并不是与所有物质发生剧烈的化学反应,故D说错误;
故选C。
二、实验题
19.(2023·全国·九年级假期作业)氧气是一种化学性质比较活泼的气体,它可以和许多物质发生化学反应。如图是某兴趣小组同学探究木炭、红磷、铁丝在氧气中燃烧的实验装置,做完三个实验后,小组同学对实验进行如下反思和总结:
(1)共同点(任写一点)______。
(2)不同点:三个实验的生成物和观察到的实验现象不同。乙中观察到的反应现象是______,丙中观察到的反应现象是______。
经过进一步讨论,小组同学又提出了下列问题,请你帮忙回答:
(3)乙、丙两个实验的集气瓶底部都放有少量水。请说明丙集气瓶底部放少量水的目的是______。
(4)甲瓶中木炭燃烧后,看不到有新物质生成,证明甲瓶中生成了新物质需要向瓶中加入______。
【答案】(1)均是氧化反应、均属于化合反应(合理即可)
(2)产生大量白烟 剧烈燃烧、火星四射、生成黑色固体
(3)防止高温熔融物溅落,炸裂瓶底
(4)澄清石灰水
【详解】(1)甲中木炭在氧气中燃烧生成二氧化碳,乙中红磷在氧气中燃烧生成五氧化二磷,丙中铁丝在氧气中燃烧生成四氧化三铁,这三个反应均是物质与氧气的反应,均是氧化反应,均符合“多变一”的特点,均属于化合反应;
(2)乙中红磷在氧气中燃烧,产生大量白烟;
丙中铁丝在氧气中剧烈燃烧、火星四射、生成黑色固体;
(3)丙中铁丝在氧气中燃烧,放出大量的热,在集气瓶底部放少量水的目的是:防止高温熔融物溅落,炸裂瓶底;
(4)甲瓶中木炭在氧气中燃烧生成二氧化碳,二氧化碳能使澄清石灰水变浑浊,故可向瓶中加入澄清石灰水,澄清石灰水变浑浊,说明有新物质生成。
20.(2022秋·广东揭阳·九年级统考期中)教材中用图1实验来验证硫能在氧气中燃烧,某化学兴趣小组同学对该实验进行了改进,改进后的实验装置如图2,请完成实验过程中的相关问题。(已知二氧化硫能够使品红溶液褪色)
(1)根据图2进行实验,操作过程与现象记录如下:
①连接仪器,并在玻璃管中放入湿润的品红试纸及适量硫粉,向广口瓶中加入足量氢氧化钠(NaOH)溶液(充分吸收气体产物)。
②关闭止水夹,点燃酒精灯,加热。观察到硫粉熔化,并产生微弱的淡蓝色火焰。
③打开止水夹,通入氧气。观察到硫燃烧的现象为:___________。
④硫粉完全反应后,熄灭酒精灯,继续通入氧气,其作用是___________;待玻璃管冷却至室温时,___________(填“关闭”或“打开”)止水夹,撤走通入氧气的装置。
⑤请写出硫在氧气中燃烧的文字表达式:___________。
(2)问题讨论:
①图2比图1实验设计的优点是___________。
②预测润湿的品红溶液的作用是___________。
③硫在氧气中燃烧比在空气中燃烧更剧烈是因为___________。
④图1中的水___________(填“能”或“不能”)用细沙代替:为什么:___________。
【答案】(1) 发出蓝紫色的火焰,放热 排尽玻璃管中的二氧化硫 关闭
(2) 环保 检测有二氧化硫生成 氧气浓度大 不能 因为用水是因为二氧化硫能溶于水,而二氧化硫不能被细沙吸收
【详解】(1)③由题意可知,打开止水夹,通入氧气。观察到硫燃烧的现象为发出蓝紫色的火焰,放热;
④由于装置内有残留的二氧化硫气体,硫粉完全反应后,熄灭酒精灯,继续通入氧气,其作用是排尽玻璃管中的二氧化硫;
待玻璃管冷却至室温时,关闭止水夹,撤走通入氧气的装置;
⑤硫和氧气点燃生成二氧化硫,文字表达式是:;
(2)①图2的装置是密闭的且氢氧化钠能吸收二氧化硫生成亚硫酸钠和水,因此图2的实验更环保;
②根据题意可知二氧化硫能够使品红溶液褪色,润湿的品红溶液的作用是检测有二氧化硫生成;
③氧气具有助燃性,硫在氧气中燃烧比在空气中燃烧更剧烈是因为氧气浓度大;
④由于二氧化硫能与水反应生成亚硫酸,因此水的作用是吸收二氧化硫,而细沙不能吸收二氧化硫,因此不能用细沙代替水。
初中化学课题2 燃料的合理利用与开发优秀第2课时随堂练习题: 这是一份初中化学<a href="/hx/tb_c11583_t7/?tag_id=28" target="_blank">课题2 燃料的合理利用与开发优秀第2课时随堂练习题</a>,文件包含分层训练人教版初中化学九年级上册课题2燃料的合理利用与开发第2课时分层练习原卷版docx、分层训练人教版初中化学九年级上册课题2燃料的合理利用与开发第2课时分层练习解析版docx等2份试卷配套教学资源,其中试卷共16页, 欢迎下载使用。
人教版九年级上册课题2 燃料的合理利用与开发精品第1课时同步测试题: 这是一份人教版九年级上册<a href="/hx/tb_c11583_t7/?tag_id=28" target="_blank">课题2 燃料的合理利用与开发精品第1课时同步测试题</a>,文件包含分层训练人教版初中化学九年级上册课题2燃料的合理利用与开发第1课时分层练习原卷版docx、分层训练人教版初中化学九年级上册课题2燃料的合理利用与开发第1课时分层练习解析版docx等2份试卷配套教学资源,其中试卷共17页, 欢迎下载使用。
人教版九年级上册课题2 二氧化碳制取的研究精品测试题: 这是一份人教版九年级上册<a href="/hx/tb_c11579_t7/?tag_id=28" target="_blank">课题2 二氧化碳制取的研究精品测试题</a>,文件包含分层训练人教版初中化学九年级上册课题2二氧化碳制取的研究分层练习原卷版docx、分层训练人教版初中化学九年级上册课题2二氧化碳制取的研究分层练习解析版docx等2份试卷配套教学资源,其中试卷共20页, 欢迎下载使用。

