高中地理第三节 人口容量精品当堂检测题
展开环境承载力是指在一定时期内,在维持相对稳定的前提下,资源、环境所能容纳人口规模和经济规模的大小。某岛国2017年实际人口为135万,人口专家研究数据显示,该国水资源储量能供养115万人,土地资源能供养145万人,石油资源能供养200万人。据此完成下面小题。
1.该岛国的环境承载力为( )
A.115万人B.135万人C.145万人D.200万人
2.提高该国环境承载力的合理措施是( )
A.严格控制人口数量B.增加资源消费C.提高资源利用率D.减少与外界的接触
社会经济和科技发展水平是影响区域资源环境承载力的重要因素。据此回答下列题。
3.社会经济和科学技术的发展,对区域资源环境承载力的影响有( )
①发现新的自然资源 ②提高自然资源的利用率 ③改变自然资源的分布 ④促进区域间贸易的往来
A.①②③B.①②④C.①③④D.②③④
4.日本的土地、矿产资源不足,其提高本国资源环境承载力的主要措施是( )
①发展科技,发现了新的资源 ②降低了居民的人均消费水平
③发展科技,提高资源利用率 ④利用其他国家和地区的资源
A.①②B.①③C.①④D.③④
5.下列因素,与区域资源环境承载力呈负相关关系的是( )
A.自然资源状况B.对外开放程度C.科技发展水平D.人均消费水平
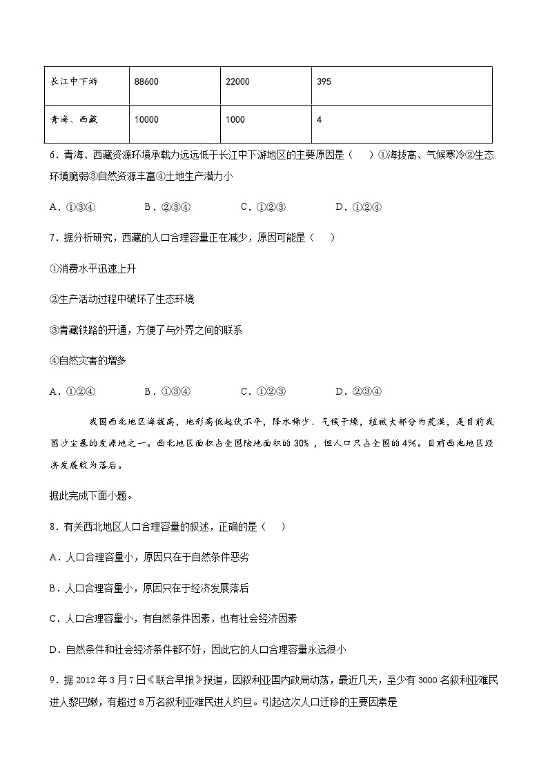
读“长江中下游与青海、西藏地区土地生产潜力和最大人口密度”,完成下面小题。
6.青海、西藏资源环境承载力远远低于长江中下游地区的主要原因是( )①海拔高、气候寒冷②生态环境脆弱③自然资源丰富④土地生产潜力小
A.①③④B.②③④C.①②③D.①②④
7.据分析研究,西藏的人口合理容量正在减少,原因可能是( )
①消费水平迅速上升
②生产活动过程中破坏了生态环境
③青藏铁路的开通,方便了与外界之间的联系
④自然灾害的增多
A.①②④B.①③④C.①②③D.②③④
我国西北地区海拔高,地形高低起伏不平,降水稀少、气候干燥,植被大部分为荒漠,是目前我国沙尘暴的发源地之一。西北地区面积占全国陆地面积的30% ,但人口只占全国的4%。目前西池地区经济发展较为落后。
据此完成下面小题。
8.有关西北地区人口合理容量的叙述,正确的是( )
A.人口合理容量小,原因只在于自然条件恶劣
B.人口合理容量小,原因只在于经济发展落后
C.人口合理容量小,有自然条件因素,也有社会经济因素
D.自然条件和社会经济条件都不好,因此它的人口合理容量永远很小
9.据2012年3月7日《联合早报》报道,因叙利亚国内政局动荡,最近几天,至少有3000名叙利亚难民进人黎巴嫩,有超过8万名叙利亚难民进人约旦。引起这次人口迁移的主要因素是
A.政治因素B.经济因素C.社会文化因素D.自然生念环境因素
考古发现,孤悬于南太平洋中部的复活节岛大约在公元600年前开始出现人类活动。下图为复活节岛的人口总量与环境承载力的关联变化关系图。据此完成下面小题。
10.据图可知,复活节岛( )
A.t1时期,纯自然状态提供的物资可养活人口不超过1000人
B.t2时期,农业生产力的发展使环境承载力提高
C.t3时期,整个岛屿的社会、经济发展最为繁荣稳定
D.t4时期,该岛屿的生态环境优于t2时期
11.关于复活节岛人口数量与环境承载力的说法,正确的是( )
A.人口数量必须低于环境承载力
B.人口数量的变化只受环境承载力制约
C.环境承载力的大小不受自然资源因素的影响
D.环境承载力是维持人类与自然环境和谐发展的底线
12.近年来,我国不少城市文化创意产业发展迅速,对其发展影响最小的是( )
A.城市文化氛围B.城市自然环境C.人才引进政策D.文化产业政策
地球生态超载日是指某一年,到一个特定日期为止,人类对自然资源的消耗已超过地球在这一年可以产出的资源总量。读“1990-2015年地球生态超载日统计图(下图)”,完成下面小题。
13.该期间地球生态超载日的变化趋势表明( )
A.气候变暖,资源更新周期变短B.人口增加,资源消耗速度加快
C.技术发展,资源利用种类增多D.经济下滑,资源供给数量不足
14.根据地球生态超载日的变化趋势,人类合理的应对措施是( )
A.加大资源开采力度B.调整人口合理容量
C.提高资源利用效率D.增加地球资源产出
下图为某个时期宁夏部分县级行政区环境人口客量(单位:万人),读图完成下面小题。
15.影响图中宁夏各县级行政区环境人口容量的最主要因素是( )
A.矿产资源B.淡水资源C.地形地势D.科技水平
16.宁夏南部地区今后一段时间关于人口发展的正确做法是( )
A.放宽生育政策,鼓励生育
B.增加人口密度,接纳宁夏北部地区的移民
C.垦荒拓耕,向宁夏东部地区迁出部分人口
D.提高水资源利用率,同时向宁夏北部地区迁出部分人口
二、综合题
17.阅读材料,回答下列问题。
城市人口容量应与城市的经济发展和资源总量相适应。有人根据上海经济发展水平和水资源总量,估算出2010年.2020年和2030年上海常住人口容量(见下表)。随着上海城市化进程的加速,2010年上海常住人口已达2 301.91万人,超过估算的人口容量。
上海市人口容量估算表/万人
(1)读图甲,估算2010年上海的人口三个年龄段(0-14岁、15-64岁和65岁以上)年龄构成,并判断上海的人口年龄构成特征。
(2)根据上海2010年人口年龄构成,说明上海劳动人口数量特点,并分析其对社会和经济发展的影响。
(3)随着城市的发展,上海人口在地域分布上也有较大的变化。读图乙,描述1990年到2008年上海常住人口在不同区域的变化特征。
(4)结合影响人口容量因素的知识,从水资源和经济发展两个方面,分析上海今后提升人口容量可以采取的措施。
18.阅读图文材料,完成下列要求。
材料一:宁夏回族自治区面积、人口统计表(数据截止2019年12月)
材料二:“西海固”是西吉、海原和固原首字的简称,地处宁夏南部山区,是革命老区、贫困山区和少数民族聚居区,是国家确定的14个集中连片特困地区之一。该区域山大沟深,年均降水量仅300mm,蒸发量却在2000mm以上。1972年西海固地区被联合国世界粮食计划署确定为全球最不适宜人类居住的地区之一,1982年宁夏开始实施生态移民工程,将居住在西海固生态环境日益恶化地区的居民,分期分批迁移到生态环境和生存环境相对良好的宁夏北部。
(1)说出宁夏人口空间分布特点。
(2)说明西海固地区资源环境承载力的特点并分析自然原因。
(3)说明西海固“生态移民”迁入地应具备的条件。
19.阅读图文材料,完成下列要求。
经济人口容量是指一个区域一定经济发展水平所能养活的最大人口数量,用地区经济总量除以人均经济量可得出。资源人口容量是指一个区域一定资源开发利用水平所能养活的最大人口数量,用地区资源总量除以人均资源量可得出。下表示意经济—资源匹配模型。
贵州省位于我国西南部,是一个农业人口众多、少数民族大量集聚、经济落后、生态环境脆弱的省份。随着人口数量的增加,该省人均耕地面积将进一步下降,生态环境将持续恶化
下图示意2013年贵州省9个地州市的经济一资源匹配类型。
(1)说出影响贵州省经济一资源匹配类型划分的主要因素。
(2)提出优化黔东南州经济一资源匹配类型的可行性措施。
地区
年生物量/万吨
可承载人口/万人
最大人口密度/(人·平方千米-1)
长江中下游
88600
22000
395
青海、西藏
10000
1000
4
2010年
2020年
2030年
水资源限制的人口容量
1535.95
1705.68
1894.17
经济发展限制的人口容量
1460.99
1543.03
1596.84
综合常住人口容量
1788.5—1870
1841.5—1935
1894.5—2000
地级市
银川市
石嘴山市
中卫市
固原市
吴忠市
面积(平方千米)
9025.4
5310
17441.6
10541.4
21400
人口(万人)
229.31
80.59
117.46
125.05
142.25
类型
经济承载力
资源承载力
I
相对充足
相对充足
II
相对充足
相对不足
III
相对不足
相对充足
IV
相对不足
相对不足
参考答案
1.A
2.C
【分析】
1.
环境承载力的大小主要由所能供养最少人口的资源种类的决定的。由材料“该国水资源储量能供养115万人,土地资源能供养145万人,石油资源能供养200万人。”故环境承载力为115万人,A选项正确,C、D选项错误;135万人为该国的实际人口,B选项不正确。故选A。
2.
本题主要考查环境承载力的影响因素。提高该国环境承载力的合理措施中A、D选项现实;增加资源的消费会使环境承载力降低,B选项错误;提高资源利用率可以提高环境承载力,C选项正确。故选C。
【名师指导】
环境承载力的影响因素:与“自然环境的优劣;科技发展水平;经济发展水平;地区开放程度”呈正相关; 与“生活消费水平”呈负相关
3.B
4.D
5.D
【分析】
3.
社会经济和科学技术的发展,对区域资源环境承载力的影响有发现新的自然资源、提高自然资源的利用率、促进区域间贸易的往来,①②④正确。改变自然资源的分布对资源总量影响不大,③错误。B正确。故选B。
4.
日本的土地、矿产资源不足,其提高本国资源环境承载力的主要措施是发展科技、提高资源利用率 、利用其他国家和地区的资源,③④正确。发展科技发现新的资源,但日本国土面积小,资源储量应该有限,①错误。降低了居民的人均消费水平不符合日本社会发展趋势、会影响居民生活,②错误。D正确。故选D。
5.
自然资源状况、对外开放程度、科技发展水平与区域资源环境承载力呈正相关关系,人均消费水平与区域资源环境承载力呈负相关关系。D正确,ABC错误。故选D。
【名师指导】
加强区域协作,提高对外开放程度,可以提高资源环境承载力;加强生态建设,保护青山绿水,可提高资源环境承载力。
6.D
7.A
【分析】
6.
青海、西藏位于青藏高原,这里地势高、气候寒冷,生态环境脆弱,土地生产潜力小,所以环境承载力小,故①②④不符合题意。自然资源越丰富,环境承载力越大,所以青海、西藏的环境承载力远远低于长江中下游地区的主要原因不包括这一项,③错误,故选D。
7.
随着经济的不断发展,西藏的消费水平迅速上升,消费水平与人口合理容量呈负相关,所以人口合理容量减少,故①正确。生产活动过程中破坏了生态环境,减少当地的资源量,使人口合理容量减少,故②正确。青藏铁路的开通,加强了西藏与外界的联系,提高了西藏的对外开放程度,有利于提高西藏的人口合理容量,故③错误。生态环境破坏,诱发的自然灾害的增多,减少当地的资源总量,使人口合理容量减少,故④正确。综上,正确的是①②④,故选A。
【名师指导】
影响人口合理容量的因素包括资源的丰富程度、科技水平、对外开放程度、经济发达程度、人口受教育水平以及消费水平,其中消费水平与人口合理容量呈负相关,其他因素与与人口合理容量呈正相关。
8.C
9.A
【分析】
结合材料中:“北地区海拔高,地形高低起伏不平,降水稀少、气候干燥,植被大部分为荒漠,是目前我国沙尘暴的发源地之”这些因素属于自然因素,而“目前西池地区经济发展较为落后”属于社会经济因素。
8.A、据材料可知,人口合理容量小,原因除了自然条件恶劣,还有经济发展落后,故不符合题意;
B、据材料可知,人口合理容量小,原因除了自然条件恶劣,还有经济发展落后,故不符合题意;
C、据材料可知,人口合理容量小,原因除了自然条件恶劣,还有经济发展落后,故正确;
D、人口合理容量并不是永远不变的,随着经济的发展,人类对自然条件的改善,人口合理容量可能会逐渐的增大,故不符合题意.
故选C。
9.据2012年3月7日《联合早报》报道,因叙利亚国内政局动荡,最近几天,至少有3000名叙利亚难民进入黎巴嫩,有超过8万名叙利亚难民进入约旦.故引起这次人口迁移的主要因素是政治因素.故A正确,BCD错误。
故选A。
【名师指导】
影响人口迁移的主要因素
一、自然环境因素
(1)气候:通过影响人类生产生活而影响人口移动,如美国老年人向“阳光地带”(37°N以南)迁移.
(2)淡水:其分布变化很大程度上决定着人口迁移的方向,如早期的逐水草而居.
(3)土壤:通过影响而影响人口迁移,如农业社会人口为寻找新土地而迁移.
(4)矿产资源:随其而发生人口迁移和流动,如伯明翰、大庆、攀枝花等矿业城市的形成.
二、自然灾害
自然灾害引起或而迫使人们迁移.
三、社会经济因素
(1)经济因素:主要的、经常起作用的因素.多数情况下,人口迁移是为追求更好的、更高的和;宏观经济布局的改变也会造成大量的人口迁移.
(2)交通、通信:其发展相对缩小了地区间的,促进了人口迁移,如近几个世纪的人口迁移高潮.
(3)文化教育:改变了人们的、及认识外部世界的态度,促进了人口迁移.
(4)婚姻、家庭:婚姻是影响人口迁移的重要因素,家庭对未成年人、老年人口迁移起重要作用.
四、政治因素
(1)政策:政策尤其是有关人口迁移的政策有重要影响,如从新中国成立到80年代中期的人口迁移
(2)政治变革:政治变革、政治中心的改变常引起人口迁移,如历史上我国的都城变换和朝代更替引起的人口迁移.
(3)战争:战争破坏人类正常的和,并引发人口迁移,如一战、二战、当代局部战争和冲突引起的人口迁移.
10.B
11.D
12.B
【分析】
10.
据图可知,t₁时期纯自然状态提供的物资大约可养活人数可达2000人,A错误。t₂时期农业生产力的发展使资源得以开发,农产品产量增加,因而环境承载力提高,B正确。t₃时期,实际人口数量远远超过环境承载力,生态环境压力大,社会经济的发展与环境不协调,C错误。t₄时期,该岛屿生态环境仅优于t₃时期,而不是优于t₂时期,D错误。故选B。
11.
环境承载力是指在一定时期内,在维持相对稳定的前提下,环境资源所能容纳的人口规模和经济规模的大小,是维持人类与自然环境和谐发展的底线,D正确。据图可知,人口数量可以适当超出环境承载力,A错误。影响人口数量变化的因素很多,有自然因素,也有社会经济因素,不仅仅只受环境承载力的影响,B错误。环境承载力受到自然资源、科技、对外开放程度、消费水平等因素影响,C错误。故选D。
12.
一个城市的文化氛围对城市文化创意产业的发展是非常重要的,故A项错误。城市的文化创意产业主要取决于这个城市的社会文化背景,城市自然环境对城市的文化创意产业发展影响很小,故B项正确。城市的人才引进政策对城市发展文化创意产业有深远的影响,故C项错误。文化产业政策对城市的文化创意产业发展影响很大,故D项错误。ACD错,B正确,故选B。
【名师指导】
环境人口容量的影响因素总结如下图:
13.B
14.C
【分析】
13.
据图可知,“地球生态超载日”逐渐提前。气候变暖与资源更新周期变短无必然联系,A错;地球上人口增加,资源消耗速度加快,使“地球生态超载日”提前,B正确;技术发展,资源利用种类增多,同时资源的利用率也提高,不会导致“地球生态超载日”提前,C错;经济下滑,资源消耗速度会减慢,不会导致“地球生态超载日”提前,D错。故选B。
14.
“地球生态超载日”提前表明人类对自然环境资源的消耗速度加快,为此,加大资源开采力度、增加地球资源产出会进一步加大资源的消耗,不是人类应采取的应对措施,AD错;人口合理容量是根据资源量、人们的消费水平等指标估算的数值,调整人口合理容量对“地球生态超载日”的推后并没有实质性的作用,B错;提高资源利用效率,可以降低人类消耗资源的速度,使“地球生态超载日”推后,C正确,故选C。
【名师指导】
该题难度一般,解题的关键在于结合材料信息明确地球生态超载日的概念。同时,结合图示信息可知,自1990~2015年,地球生态超载日逐渐提前,从而结合地球生态超载日的概念内涵,明确这种变化趋势所反映的环境问题,进而提出对应的应对措施。
15.B
16.D
【分析】
15.
本题考查影响人口容量的因素,材料中没有涉及到矿产资源的相关信息,A排除;据图可知,靠近河流沿岸的环境人口容量大,远离河流的城市环境人口容量小,可知淡水资源是影响环境人口容量的最主要因素,B正确;地形地势和科技水平均与图中城市的环境人口容量无明显关系,C、D排除。故正确答案为B。
16.
根据上题可知,淡水资源是影响该区城市环境人口容量的主要因素,故提高水资源利用率,适度开展生态移民是宁夏南部人口发展的有效措施。因此D正确。故选D。
【名师指导】
该题考生只需认真读图,理解图中的各项信息即可作答。
17.(1)0~14岁人口所占比重约为8%(7.6%~9.6%均可)、15~64岁人口所占比重约为81%(79.8%~82.8%均可)、65岁及以上人口所占比重约为10%(9.6%~10.6%均可);进入严重老龄化阶段
(2)劳动人口数量特点:劳动人口比重偏大。影响:劳动力资源丰富;但住房、就业等压力大。
(3)1990年至2005年,中心城核心区人口减少,近郊和远郊人口大幅增加。2005年至2008年,中心城核心区出现了人口增加的趋势。
(4)开发新的水源地,提高水资源的利用率,节约用水。大力发展科技,加速产业结构转型升级,提高就业率和生产率。
【分析】
本题考查人口数量变化图表的判读以及影响环境人口容量的相关因素分析,考查学生对材料信息的提取能力和分析能力。
【详解】
(1)读图甲,将对应年龄段男女所占比重加在一起,2010年上海的人口年龄构成是0~14岁约8%左右,15~64岁约81.88%左右,65岁及以上约10.12%左右。说明上海的人口年龄构成特征是严重老龄化阶段。
(2)根据上海2010年人口年龄构成,上海劳动人口数量特点是劳动人口比重偏大,有大量劳动力人口迁入。有利影响是劳动力资源丰富,社会需求旺盛,促进经济发展。不利影响是导致住房、就业等压力大,交通拥挤、环境压力大等。
(3)读图乙,根据图例,1990年到2008年上海常住人口在不同区域的变化特征图中,负值表示减少,正值表示人口增加。l990年至2005年,上海中心城核心区人口减少,近郊和远郊人口大幅增加,说明出现了郊区化现象。随着上海旧城改造和环境改善,中心城核心区新引力增强,2005年至2008年中心城核心区人口出现了人口增加的变化趋势。
(4)自然资源是影响一个地区人口容量的首要因索,其中水资源的影响最为明显。提高环境人口容量,上海应开发新的水源地,提高水资源的利用率,节约用水。科学技术水平越高,经济越发展,其人口容量就越大。从经济发展角度分析,上海应大力发展科技,提高资源开发能力和利用率,加速产业结构转型、升级,提高就业率和生产率。
18.(1)人口分布不均衡;南部人口相对稀疏,北部人口相对稠密。
(2)资源环境承载力低。地形崎岖,耕地不足;气候干旱,水资源短缺。
(3)水资源较丰富;土地资源较丰富;就业机会较多(经济发展水平较高);风俗习惯相近。
【分析】
本题组考查人口分布、环境承载力和生态移民的有关知识。生态移民,亦称环境移民系指原居住在自然保护区、生态环境严重破坏地区、生态脆弱区以及自然环境条件恶劣、基本不具备人类生存条件的地区的人口,搬离原来的居住地,在另外的地方定居并重建家园的人口迁移。
【详解】
(1)根据材料一的表格和材料二的图片,可以看出宁夏的人口和城市整体分布不均,集中分布在北部地区,南部相对较少。
(2)根据材料二“1972年被联合国世界粮食计划署确定为全球最不适宜人类居住的地区之"说明西海固的资源环境承载力低。从材料“该区城山大沟深,年均降水量仅300mm,蒸发量却在200mm以上”,得出资源环境承载力低的自然原因是:山大沟深,降水量小,蒸发量大,气候干旱,水资源短缺;而且地形崎岖,耕地不足。
(3)西海固的生态移民要规避迁出地山大沟深、降水少的地理环境,所以迁入地应该具备“水资源和土地资源丰富,适合发展耕作业,人口密度小,就业机会多,风俗习惯接近”。生态移民迁入地要自然和社会环境良好,才能够容纳更多的人口。
【名师指导】
19.(1)经济总量;人均GDP(或人均经济量);资源总量;人均资源量。
(2)采取措施,控制人口数量;发展经济;提高科技水平;合理开发利用资源,提高资源利用率;注重环保,优化生态环境。
【分析】
本题组主要考查人口河流容量的有关知识。
【详解】
(1)影响贵州省经济-资源匹配类型主要因素可以从经济总量、人均GDP,资源总量、人均资源量来分析作答。
(2)优化经济一资源匹配类型可行性可以从人口数量、经济发展、科技水平、资源开发利用以及环保和生态等方面分析作答。包括:控制人口数量,提高人口素质;大力发展经济,加快产业升级;加大科技投入,努力提高科技水平;合理控制和开发、利用各种资源,提高资源利用率;重视环境保护,优化生态环境。
【名师指导】
高中地理第三节 人口容量精品当堂检测题: 这是一份高中地理<a href="/dl/tb_c4003745_t7/?tag_id=28" target="_blank">第三节 人口容量精品当堂检测题</a>,共17页。试卷主要包含了单选题,综合题等内容,欢迎下载使用。
高中地理人教版 (2019)必修 第二册第三节 人口容量精品达标测试: 这是一份高中地理人教版 (2019)必修 第二册<a href="/dl/tb_c4003745_t7/?tag_id=28" target="_blank">第三节 人口容量精品达标测试</a>,共17页。试卷主要包含了单选题,综合题等内容,欢迎下载使用。
高中地理人教版 (2019)必修 第二册第一章 人口第二节 人口迁移精品课后测评: 这是一份高中地理人教版 (2019)必修 第二册<a href="/dl/tb_c4003744_t7/?tag_id=28" target="_blank">第一章 人口第二节 人口迁移精品课后测评</a>,共16页。试卷主要包含了单选题,综合题等内容,欢迎下载使用。

