高中地理人教版 (2019)必修 第二册第一章 人口第二节 人口迁移精品课后测评
展开我国中部某县是务工人员输出大县。该县甲、乙、丙三个村中,甲村距离城区最近,地形以平原为主,人均耕地面积居中,有多家工厂,经济相对发达;乙村地处偏远山区,人均耕地面积最小,广泛种植楠竹,经济落后;丙村地形以丘陵为主,人均耕地面积最大,主要种植水稻和饲养生猪,是典型的传统农业村。据此完成下面小题。
1.从经济发展程度推测,目前三个村外出务工比例由高到低的排序是( )
A.甲、乙、丙B.乙、甲、丙C.丙、甲、乙D.乙、丙、甲
2.外出务工时,相比乙村村民首选经济发达省份,丙村大多在附近市、县的主要原因是( )
①往返交通便利②兼顾务工务农③务工收入较高④生活条件较好
A.①②B.③④C.①④D.②③
四川省攀枝花市,我国“钢铁城”,位于金沙江上游河谷,年均温20.3℃,年日照时数达2700小时,1月平均气温达13.6℃。2013—2017年,从外地迁往攀枝花市的老年人由3万人增加到了15万人。据此完成下面小题。
3.大量老年人迁往攀枝花市的主要目的是( )
A.避寒B.开矿C.支教D.经商
4.大量外来人口对攀枝花市的社会经济影响,下列表述正确的是( )
①有利于缓解劳动力不足②促进产业结构调整③促进生态环境改善④优化当地人口结构⑤促进多元文化交流⑥带动当地消费,促进经济发展
A.②③⑥B.②⑤⑥C.①③⑤D.①④⑥
下图示意我国某省每10年劳动力人口增长(含预测)状况。读图,完成下面小题。
5.该省劳动力人口数量最多的年份可能是( )
A.1965B.2015C.2020D.2045
6.据图推断,该省未来20年( )
A.老龄化程度减轻B.用工成本上升C.人口迁出增多D.人才外流严重
户籍人口是指依法在某地公安户籍管理机关登记了户口的人口,常住人口是指实际居住在某地一定时间(半年以上)的人口。下图示意近十七年来我国某直辖市户籍人口与常住人口的数量变化。据此完成下面小题。
7.根据图示资料推测,图示时期该直辖市( )
A.外来务工人口多于外出务工人口B.老年人口数量不断增加
C.劳动力需求数量逐年增加D.人口迁入量逐年增加
8.人口迁移对该市的负面影响可能有( )
①加大了该市的就业压力②劳动力、人才外流③加剧了该市的环境问题④制约了该市的经济发展
A.①②B.①③C.①④D.③④
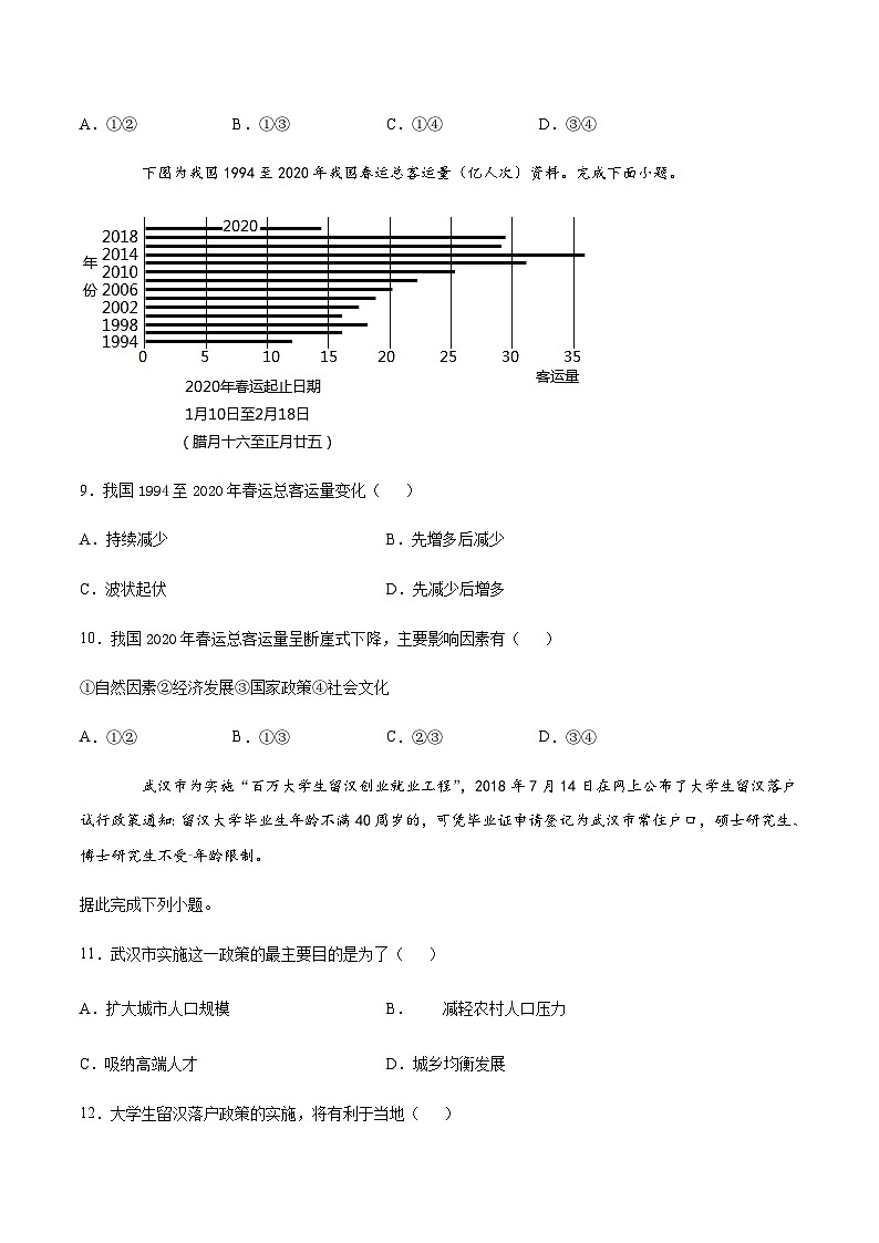
下图为我国1994至2020年我国春运总客运量(亿人次)资料。完成下面小题。
9.我国1994至2020年春运总客运量变化( )
A.持续减少B.先增多后减少
C.波状起伏D.先减少后增多
10.我国2020年春运总客运量呈断崖式下降,主要影响因素有( )
①自然因素②经济发展③国家政策④社会文化
A.①②B.①③C.②③D.③④
武汉市为实施“百万大学生留汉创业就业工程”,2018年7月14日在网上公布了大学生留汉落户试行政策通知:留汉大学毕业生年龄不满40周岁的,可凭毕业证申请登记为武汉市常住户口,硕士研究生、博士研究生不受年龄限制。
据此完成下列小题。
11.武汉市实施这一政策的最主要目的是为了( )
A.扩大城市人口规模B.减轻农村人口压力
C.吸纳高端人才D.城乡均衡发展
12.大学生留汉落户政策的实施,将有利于当地( )
①减缓人口老龄化速度 ②增加城市发展活力 ③改善城市生态环境 ④加快城乡一体化进程
A.①②B.①④C.②③D.②④
下图为某地区人口迁移率(迁移人口占总人口的比率,迁入为正,迁出为负)与自然增长率曲线图。据此完成下列小题。
13.图中该地区人口数量变化的特点是()
A.人口总数持续减少
B.人口总数先增加后减少
C.人口总数先减少后增加
D.人口总数持续增加
14.造成该地区迁移率下降的原因,最可能的是
A.生态环境恶化B.产业结构调整
C.高素质人才外流D.本地大量人口迁出
户籍人口是指公民依照《中华人民共和国户口登记条例》已在其经常居住地的公安户籍管理机关登记了常住户口的人。常住人口是指实际居住在某地一定时间(半年以上)的人口。读成都市人口资料,据此完成下面小题。
15.该时期,成都市人口( )
A.劳动力增长快B.增幅持续增长
C.进入老龄化D.数量持续增长
16.成都市常住人口数大于户籍人口数,原因最可能是( )
A.城市化进程B.人口容量大
C.旅游业发达D.迁移补贴多
二、综合题
17.阅读材料,完成下列小题。
一年中,老年人在原居住地和养老地之间“钟摆式”来回移动,称为“候鸟”养老。候鸟老人整体经济水平较高,能刺激养老地经济发展,同时也造成冷热明显的半年经济现象。近年来,“候鸟”养老形式在中国悄然兴起。每年入秋后,数十万来自东北、北京等北方地区的老人涌入海南岛,使其逐渐成为重要的冬季养老地。下图示意海南岛的位置。
(1)分析海南岛吸引北方地区老人冬季前往养老的原因。
(2)分析冷热明显的半年经济现象对海南岛社会经济的不利影响。
18.世界某区域地图,回答下列问题。
(1)分析A半岛的人口分布特征。
(2)近几十年来,图示区域因石油收入大增而成为外籍劳工集聚地,简述外籍劳工集聚对其产生的影响。
19.根据表数据和“我国城乡人口迁移结构图”,回答下列问题。
(1)北京市人口增长模式的特点为 出生率、 死亡率、 自然增长率。)
(2)北京市人口总增长率比自然增长率__________,说明其人口数量变化主要是由于__________引起的。
(3)举例说明人口迁移对北京市的影响。
(4)结合我国城乡人口迁移结构图,简述河南省人口迁移的方向及其原因。
自然增长率(%)
总增长率(%)
北京市
-0.015
5.292
河南省
0.564
0.562
答案部分
1.D
2.A
【分析】
1.
由材料可知,甲村经济发达,离城区近,很少外出;乙村地处偏远山区,人均耕地面积最小,人多地少,所以外出务工比例最高;丙村地形以丘陵为主,人均耕地面积最大,所以人少地多,外出人员较少;三个村外出务工比例由高到低的排列,应该是乙丙甲,D正确。ABC错误。故选D。
2.
乙丙两村相比,丙村人均耕地面积大,种植水稻和饲养生猪,大多在附近县市找工作,往返交通便利,①对。可以兼顾务工务农,提高收入,兼顾家庭,②对。务工收入较高、生活条件较好的应该是经济发达省份,③④错。 A正确,BCD错误。故选A。
【名师指导】
外出务工人员多代表当地经济落后,获取更多收入;丙村在附近市县工作,方便和兼顾务工务农。
3.A
4.B
【分析】
本题考查人口迁移的影响因素和产生的影响。要求熟记人口迁移的影响因素,并能根据材料进行实际分析作答。
3.
注意题目中强调“老年人”,故其迁移的目的不会是开矿、支教和经商,BCD排除;根据材料“四川省攀枝花市,我国“钢铁城”,位于金沙江上游河谷,年均温20.3℃,年日照时数达2700小时,1月平均气温达13.6℃”说明该地冬季温暖,适宜老年人居住,故答案为A。选A。
4.
根据题目,迁入人群主要是老年人,目的是避寒,故不会缓解劳动力不足,①不对;老年人迁入,会引起相关于“夕阳”产业的发展,故可以促进产业结构调整,带动当地消费,促进经济发展,②⑥对;人口增多,会造成生态环境破坏,不会促进生态环境改善,③不对;老年人涌入,会加重当地人口老龄化,④不对;人口迁入和迁出,会促进多元文化交流,⑤对。故答案选B。
【名师指导】
解答本题关键是抓住题目中的迁移群体是“老年人”,即可根据题目作答。
5.C
6.B
【分析】
5.
通过读图可以看出,在2015年及其以前,劳动人口增长率为大于0,说明劳动人口数量一直增加;在2025年,该值为负,劳动人口数量已经开始减少,说明在2015年和2025年之间,人口数量增加到最大,并开始减少,结合选项可知,C符合题意,故选C。
6.
据图推断,该省从2025年左右,劳动人口数量已经减少;后面每10年,劳动人口数量都是减少的,故可推知该省未来20年,劳动力数量减少,则用工成本会增加,B对。随着劳动力减少,老龄化程度会增加;当地劳动力会出现相对紧缺,故人口迁出减少,人才外流现象减弱;ACD不对。故选B。
【名师指导】
注意劳动力人口数量最多时,应该为增长率为0的分界点,并且前面时间增长率大于0的时间。
7.A
8.B
【分析】
7.
从图中可看出常住人口始终高于户籍人口,说明该地迁入人口大于迁出人口,即外来务工人口大于外出务工人口,A正确;图中反映人口总变化,不能看出某一年龄人口变化,B错误;常住人口在2011年以后变化较小,说明劳动力需求量没有逐年增加,人口迁入量也没有逐年增加,C 、D错误;
8.
该地以人口迁入为主,劳动力和人才以流入为主,会加大城市的就业压力和环境问题,会促进该市的经济发展,①③正确,②④错,故选B。
【名师指导】
人口迁移对迁入地的影响:提供充足劳动力,促进经济发展;提高城市竞争力,活跃市场;加大对生态环境的压力;加大交通、就业、教育等方面压力;影响社会治安等。
9.C
10.B
【分析】
9.
从图中可看出,1994年-2020年我国春运总客运量的变化趋势是波状起伏,C正确。不是持续减少,A错误。图中可看出春运总客运量在1994-2020年波动较多,既不能简单判定为先增多后减少,也不能说是先减少后增多,B、D错误。故选C。
10.
2020年春运期间,我国遭遇新冠肺炎疫情,国家倡议全国人民居家隔离,从而使2020年的春运客运量出现断崖式下降。因此①③正确。经济发展和社会文化会使流动人口增加,②④错误。故选B。
【名师指导】
本题考查人口迁移及其影响因素相关知识。在判定影响人口迁移的因素时,需要结合具体事件进行分析。本题主要考查2020年新冠疫情特殊情况下人口迁移的影响因素,疫情的发生属于自然原因,而政府居家隔离的倡议属于国家政策的因素。
11.C
12.A
【分析】
11.学生留汉落户试行政策主要是针对大学生和高学历人才,故其最主要的目的是为了吸纳高端人才,C项正确。
12.大学生留汉落户政策主要是针对40岁以内的,能减缓人口老龄化速度,带动消费和技术的进步,增加城市发展活力,①②对;大学生留汉落户政策主要针对的是大学生等高学历人才,对城乡一体化进程影响较小,人口增加会加大城市生态环境压力,不利于生态环境的改善,③④错,故A项正确。
13.D
14.B
【分析】
13.从图中曲线可以看出,该地迁移率和自然增长率始终大于0,即人口总数持续增加,所以D正确。
14.现代社会人口迁移的主要因素是经济因素,该地前期人口迁入率较大且呈上升趋势,说明经济较为发达,造成该地迁移率下降的原因可能是产业结构调整,导致该地对劳动力数量的需求降低,人口迁入减少。故选B。
【名师指导】
人口数量的自然增长不仅与自然增长率有关,还与人口基数有关,目前世界人口数量的增长,主要来自于发展中国家。
15.D
16.A
【分析】
15.
从图可知,该时期成都的户籍人口少于常住人口,说明外来人口多,但从2015到2019年,常住人口增长速度较慢(常住人口减户籍人口之差对比),劳动力增速慢,A错误。增幅不明显,B错误。从图看不出是否进入老龄化,C错误。数量持续增加。D正确。故选D。
16.
成都市常住人口数大于户籍人口数,原因最可能是城市的快速发展,吸引大量的外来人口迁入,A正确。人口容量不能影响二者的数量关系,B错误。旅游业是短期的人口的流动,不会影响人口数量变化,C错误。一般迁移没有补贴,D错误。故选A。
【名师指导】
本题主要考查影响人口迁移的因素。经济的差异是影响人口迁移的主要因素。
17.(1)海南岛位于20°N以南,冬季气温(持续)较高;冬季白昼时间较长,多晴天,阳光充足;四面环海,空气湿润;雾霾少,空气质量优良,利于老人身体健康。
(2)夏半年候鸟老人北回,导致经济萎缩;经济对省外(候鸟老人)依赖严重,经济发展不稳定;(老人到来前,为获取高额利润)易过度投资,重复建设造成浪费;(老人回归后)因客户较少导致季节性经营困难,失业率上升,影响社会治安。
【分析】
试题考查影响人口迁移的因素和人口迁移的影响。
【详解】
(1)海南岛吸引北方地区老人冬季前往养老的原因主要是气候。我国东北和北京地区为温带季风气候,冬季寒冷干燥。从图中可读出,海南岛位于20°N以南,冬季气温较高,利于老人过冬。海南岛纬度低,冬季白昼时间较长。海南岛是热带季风气候,降水主要集中在夏季,冬季降水少,多晴天,阳光充足。海岛四面环海,空气湿润,空气质量好,有利于老人身体健康。
(2)夏半年海南岛气温较高,不再适合居住,候鸟老人返回北方地区,冷热明显的半年经济现象使海南岛夏半年会出现季节性经营困难,经济收入减少,失业率上升,进而影响社会治安,造成不稳定因素。夏半年消费较少,经济萎缩,经济发展不稳定。海岛基础设施和海岛资源利用率不高,造成资源浪费。
【名师指导】
人口迁移对区域发展的影响对迁入地的影响
(1)提供大量劳动力;
(2)有利于当地资源的开发;
(3)促进第三产业发展;
(4)改变城市的经济结构;
(5)促进城市周边地区农业和副业的发展;
(6)对城市住房、交通、卫生、教育等方面产生压力;
(7)加剧城市环境污染;
(8)增加了公共设施的负担;
(9)给社会治安管理带来困难。
对迁出地的影响
(1)加强与外界在经济、文化、科技等方面的交流;
(2)有利于缓解当地的人地矛盾;
(3)促进土地资源的合理利用;
(4)有利于增加收入,促进社会经济的发展;
(5)人才外流,劳动力不足;
(6)制约迁出地经济的进一步发展;
(7)加速农村衰落。
18.(1)降水少,气候干旱;沿海交通便利,经济发达;人口多分布在沿海地区。
(2)有利:提供大量劳动力,促进资源的开发和经济发展;不利:增加资源环境压力;增加公共设施和社会服务压力;增加城市管理难度,导致社会治安差;出现文化、宗教、种族冲突。
【分析】
本题以中东地区为区域载体,考查人口分布特征和人口迁移相关知识。
【详解】
(1)A半岛是阿拉伯半岛,多数地区是沙漠,降水稀少,气候干旱;沿海地区临海,交通便利,经济发达,适合人类居住,因此人口多分布在沿海地区。
(2)影响有有利和不利两方面。人口迁移的不利影响主要体现在加大资源环境、公共服务、交通、社会治安等方面的压力。因此外籍劳工集聚产生的不利影响主要有:增加资源环境压力;增加公共设施和社会服务压力;增加城市管理难度,导致社会治安差;出现文化、宗教、种族冲突。从图中可以看出当地位于西亚,因石油收入大增而积聚大量的外籍工人。提供大量劳动力,促进资源的开发和经济发展。
19.(1)低;低;低
(2)高;口迁入
(3)①提供了大量的劳动力;②促进商品流通和经济发展;③有利于第三产业的发展;④增加公共设施的负担和管理难度;⑤对自然和生态环境产生深刻的影响。(任答三点,合理即可)
(4)方向:从乡村到城市;原因:主要是经济原因,农村经济发展水平较低,就业机会少,收入低。
【分析】
本题以图为载体考查人口增长和人口迁移等问题,考查学生的读图能力和地理实践力。
【详解】
(1)北京市经济发达,人口增长模式为现代型,据图可知,自然增长率为-0.015%,表现为低出生率、低死亡率、低自然增长率。
(2)北京市经济发达,成为人口的主要迁入区,机械增长率高,人口总增长率等于自然增长率+机械增长率,所以人口总增长率比自然增长率高。
(3)影响类题目一般从有利和不利两个方面考虑。北京为人口的迁入区,人口迁移对迁入区的影响:①大量的外来人口,提供了丰富的劳动力;②人口增多,购买力增强,促进商品流通和经济发展;③人口数量的增加,有利于服务业的发展;④外来人口增多,会造成交通拥堵、住房紧张等一系列问题,增加公共设施的负担和管理难度;⑤人口增多会加剧城市污染、破坏自然和生态环境。
(4)据图可知,城市为迁入地,农村为迁出地,目前影响我国人口迁移的主要因素是经济原因。人口一般从经济欠发达地区向经济发达地区迁移,农村经济发展水平较低,就业机会少,收入低,而城市经济发展水平高、就业机会多,收入高,更具有吸引力。
高中地理第三节 人口容量精品当堂检测题: 这是一份高中地理<a href="/dl/tb_c4003745_t7/?tag_id=28" target="_blank">第三节 人口容量精品当堂检测题</a>,共17页。试卷主要包含了单选题,综合题等内容,欢迎下载使用。
高中地理人教版 (2019)必修 第二册第三节 人口容量精品达标测试: 这是一份高中地理人教版 (2019)必修 第二册<a href="/dl/tb_c4003745_t7/?tag_id=28" target="_blank">第三节 人口容量精品达标测试</a>,共17页。试卷主要包含了单选题,综合题等内容,欢迎下载使用。
高中地理第三节 人口容量精品当堂检测题: 这是一份高中地理<a href="/dl/tb_c4003745_t7/?tag_id=28" target="_blank">第三节 人口容量精品当堂检测题</a>,共19页。试卷主要包含了单选题,综合题,社会经济因素,政治因素等内容,欢迎下载使用。

