化学选择性必修1第一节 反应热综合训练题
展开1.下列说法中,正确的是 ( )
A.在化学反应过程中,发生物质变化的同时不一定发生能量变化
B.需要加热才能发生的化学反应,它可能是吸热反应也可能是放热反应
C.反应产物的总焓大于反应物的总焓时,反应吸热,ΔH<0
D.ΔH的大小与热化学方程式的计量系数无关
2.反应分两步进行:①;②。反应过程中能量变化如图所示,下列叙述正确的是
A.的反应一定要加热B.物质中X最稳定
C.A和B的总能量大于C的总能量D.①②两步反应均为放热反应
3.下列气体不会造成空气污染的是( )
A.N2B.Cl2C.NO2D.SO2
4.煤是由有机物和少量无机物组成的复杂混合物,其组成以碳元素为主,还含有少量氢、氧、氮、硫等元素。煤中所含元素质量分数最大的是
A.HB.OC.CD.S
5.我国纪念“世界水日”和“中国水周”活动的宣传主题为“节约保护水资源,大力建设生态文明”,下列说法或做法不符合这一主题的是
A.科学使用农药、化肥,减少水体污染
B.工业废水和城市生活污水需净化处理,坚持达标排放
C.为了节约生产成本,可将造纸厂、化工厂建在水源的上游
D.合理开发水资源,建设水资源节约型和环境友好型经济
6.化学与人类的生产、生活息息相关。下列说法正确的是
A.天然纤维和人造纤维主要成分都是纤维素
B.生物质能和氢气都属于可再生能源
C.古代明矾除铜绿和现代焊接氯化铵除铁锈都利用了溶液显碱性的特性
D.燃煤中加入生石灰和汽车限行都是为了减缓温室效应
7.下列说法中正确的是
A.同温同压下,H2(g)+Cl2(g)=2HCl(g)在光照和点燃的条件下ΔH不相同
B.化学反应中的能量变化都表现为热量变化
C.任何放热反应在常温下都能发生
D.化学反应的反应热可通过反应物的键能之和减去生成物的键能之和求得
8.下列金属的冶炼方法中,属于热还原法的是( )
A.2Ag2O =4Ag + O2↑B.Fe + CuSO4 = FeSO4 + Cu
C.Fe2O3 + 3CO 2Fe + 3CO2D.MgCl2(熔融) = Mg + Cl2↑
9.习近平总书记提出“绿水青山就是金山银山”的理念,下列行为不符合这一理念的是
A.推广利用微生物发酵技术,将植物秸秆、动物粪便等制成沼气替代液化石油气
B.加大石油、煤炭的开采速度,提高我国工业发展的速度
C.发展水电,开发新能源,如核能、太阳能、电能等,减少对化石燃料的依赖
D.实施绿化工程,防治扬尘污染
10.利用如图所示装置及药品完成实验(部分夹持装置已略去),能达到实验目的的是
A.用装置甲制取B.用装置乙制备金属镁
C.用装置丙作为蒸馏的接收装置D.用装置丁提高制取乙酸乙酯的产率
11.形成“酸雨”的主要原因是
A.汽车排放出大量尾气B.乱砍乱伐森林
C.工业上大量燃烧含硫燃料D.大气中二氧化碳含量增多
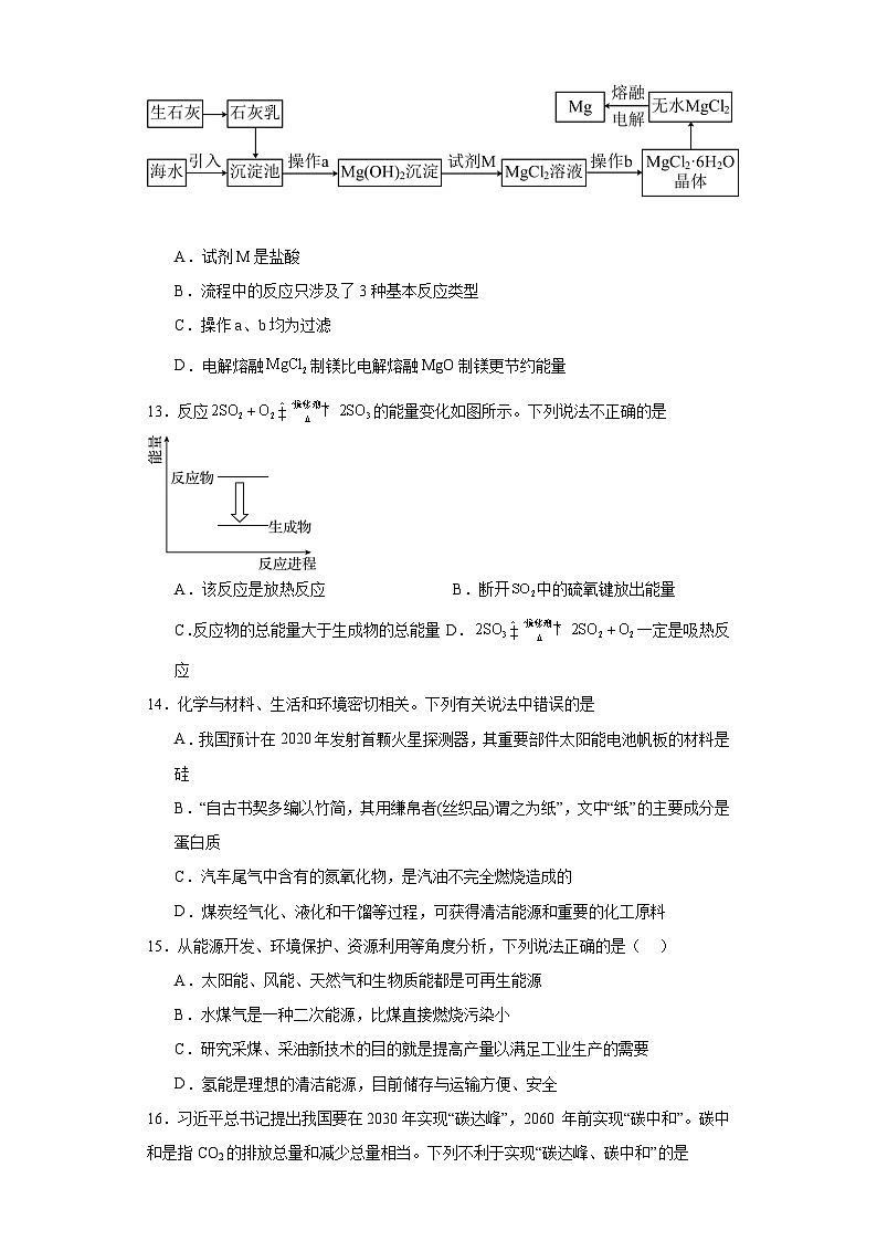
12.海水提镁的主要流程如图所示。下列说法不正确的是
A.试剂M是盐酸
B.流程中的反应只涉及了3种基本反应类型
C.操作a、b均为过滤
D.电解熔融制镁比电解熔融MgO制镁更节约能量
13.反应的能量变化如图所示。下列说法不正确的是
A.该反应是放热反应B.断开中的硫氧键放出能量
C.反应物的总能量大于生成物的总能量D.一定是吸热反应
14.化学与材料、生活和环境密切相关。下列有关说法中错误的是
A.我国预计在2020年发射首颗火星探测器,其重要部件太阳能电池帆板的材料是硅
B.“自古书契多编以竹简,其用缣帛者(丝织品)谓之为纸”,文中“纸”的主要成分是蛋白质
C.汽车尾气中含有的氮氧化物,是汽油不完全燃烧造成的
D.煤炭经气化、液化和干馏等过程,可获得清洁能源和重要的化工原料
15.从能源开发、环境保护、资源利用等角度分析,下列说法正确的是( )
A.太阳能、风能、天然气和生物质能都是可再生能源
B.水煤气是一种二次能源,比煤直接燃烧污染小
C.研究采煤、采油新技术的目的就是提高产量以满足工业生产的需要
D.氢能是理想的清洁能源,目前储存与运输方便、安全
16.习近平总书记提出我国要在2030年实现“碳达峰”,2060 年前实现“碳中和”。碳中和是指CO2的排放总量和减少总量相当。下列不利于实现“碳达峰、碳中和”的是
A.研发催化剂,将CO2合成为淀粉
B.倡导植树造林,绿色出行
C.推进电动汽车替代燃油汽车
D.大力推广燃煤发电
17.1,3-丁二烯和2-丁炔分别与氢气反应的热化学方程式如下:
①
②
由此判断正确的是
A.①和②的产物相比,②的产物更稳定
B.1,3-丁二烯比2-丁炔更稳定
C.1,3-丁二烯转化为2-丁炔是放热反应
D.丁烷的能量比1,3-丁二烯和2-丁炔都要高
18.无水氯化镁在工业生产中有多种用途,以下是一种工业制备无水氯化镁的工艺流程(每步加入的物质均过量)。
下列说法错误的是
A.工业上常用电解熔融MgCl2制备金属镁
B.“氯化”过程中可能生成一种可燃性气体
C.“沉镁”过程只发生复分解反应
D.“氯化”所得固体在空气中高温加热可除去杂质
19.为了除去粗盐中的CaCl2、MgCl2、Na2SO4及泥沙,可将粗盐溶于水,通过如下几个实验步骤,可制得纯净的食盐水:①加入稍过量的Na2CO3溶液;②加入稍过量的NaOH溶液;③加入稍过量的BaCl2溶液;④滴入稀盐酸至无气泡产生;⑤过滤,不正确的操作顺序是
A.③②①⑤④B.②①③⑤④C.③①②⑤④D.②③①⑤④
20.下列金属冶炼的化学反应原理,错误的是
A.2NaCl(熔融)2Na+Cl2↑B.MgO+H2Mg+H2O
C.Fe3O4+4CO3Fe+4CO2D.2Al2O3(熔融)4Al+3O2↑
21.下列说法错误的是( )
A.除去水垢中的CaSO4常用试剂有碳酸钠和盐酸
B.可用碘水检验淀粉是否发生了水解
C.煤干馏可以得到焦炉气、粗氨水、芳香族化合物、焦炭等物质
D.天然纤维有羊毛、蚕丝、棉、麻等,羊毛、蚕丝的主要成分是蛋白质,棉、麻的主要成分是纤维素
22.一种新型的合成氨的方法如图所示,下列说法错误的是
A.反应①属于“氮的固定”
B.反应②属于非氧化还原反应
C.反应③可通过电解LiOH水溶液实现
D.上述三步循环的总反应方程式为2N2+6H2O=4NH3+3O2
23.化学与生产和生活密切相关。下列叙述错误的是
A.研制开发燃料电池汽车,可消除机动车尾气污染
B.大量燃烧化石燃料是造成雾霾天气的一种重要因素
C.高纯度的二氧化硅广泛用于制造光导纤维,光导纤维遇强碱会“断路”
D.PM 2.5(微粒直径约为2.5×10-6 m)分散到空气中形成气溶胶,能产生丁达尔效应
24.下图为治理汽车尾气时发生反应的微观示意图,下列有关说法不正确的是
A.上述反应能使有害气体转化为无害物质
B.反应前后原子的种类、数目不变
C.化学反应方程式为:2CO + 2NO N2 + 2CO2
D.反应前后丙和丁的质量之比为7:11
25.天然海水中主要含有Na+、K+、Mg2+、Cl-、SO42-、Br-、CO32-、HCO3-等离子。火力发电时燃煤排放的含SO2的烟气可利用海水脱硫,其工艺流程如图所示:下列说法错误的是( )
A.天然海水pH≈8的原因是由于海水中的CO32-、HCO3-水解
B.“氧化”是利用氧气将H2SO3、HSO3-、SO32-等氧化生成SO42-
C.“反应、稀释”时加天然海水的目的是中和、稀释经氧化后海水中生成的酸
D.“排放”出来的海水中SO42-的物质的量浓度与进入吸收塔的天然海水相同
二、填空题
26.常温下,完全燃烧生成和液态水时,放出445kJ热量,则该反应的热化学方程式为 。
27.迄今为止,从自然界中发现及人工合成的有机物已超过亿种.煤、石油,天然气是人类使用的主要能源,也是重要的化工原料;生活中的有机物种类丰富,在农、食、住、行多方面应用广泛,请回答下列问题:
(1)厨房中常见的下列物质,其主要成分不属于有机物的是______(单选)
A.豆油B.黄酒C.食盐D.白糖
(2)下列物质不属于高分子化合物的是______(单选)
A.油脂B.淀粉C.纤维素D.蛋白质
(3)乙醇是酒的有效成分,分子中的各种化学键如图所示:
①乙醇俗称 ,医疗上用 (体积分数)的乙醇溶液作消毒剂。
②乙醇分子中的官能团为 (写名称)。
③在不同的条件下,乙醇断裂的化学键不同,体现了不同的化学性质,请任意写出一个符合要求的化学反应方程式。
①反应中只断裂①键 。
②反应中同时断裂②⑤键 。
③将乙醇添加到汽油中可合成乙醇汽油,写出推广使用乙醇汽油的理由(任写一点) 。
(4)下列有关煤和石油的说法正确的是______(单选)。
A.煤和石油都属于有机化合物
B.煤的干馏和石油的分馏都属于化学变化
C.将煤块制成煤粉,可提高燃烧效益,减少的排放
D.用溴的四氯化碳溶液可鉴别分馏获取的汽油和裂化获得的汽油
(5)括号内物质为杂质,下列除去杂质的方法错误的是______(单选)。
A.乙酸乙酯(乙酸和乙醇):用饱和溶液洗涤后分液
B.乙烷(乙烯):用溴水洗气
C.乙醇(乙酸):用溶液中和后分液
D.乙醇(水):用生石灰吸水后蒸馏
(6)一次性打火机内灌充的燃料是易挥发的丁烷(常压下沸点为),丁烷气体在打火机内却呈液态,请解释这一现象 。
28.从石器、青铜器到铁器时代,金属的冶炼体现了人类文明的发展水平。下图表示了三种金属被人类开发利用的大致年限。
(1)上述图中的三种常用金属的开发利用之所以有先后,主要取决于
(填选项序号)
A.金属的导电性强弱B.金属在地壳中的含量多少
C.金属的化合价高低D.金属的活动性大小
(2)早在西汉成书的《淮南万毕术》里,就有"曾青得铁则化为铜"的记载。曾青又有空青、白青、石胆、胆矾等名称其实都是天然的硫酸铜。
①写出"曾青得铁则化为铜"的离子方程式 。
②若根据上述反应设计成原电池,请在方框中画出原电池的装置图,标出正、负极和电解质溶液,并写出电极反应式。
正极反应
负极反应
③设计一个实验方案,使如图装置中的铁棒上析出铜,而铁的质量不变。(可用文字叙述也可用图示意)。
(3)铁路工人常用铝热反应来焊接钢轨,写出有关的化学方程式 。教材中引发铝热反应的试剂是 。
参考答案:
1.B
【详解】A、化学反应的实质是旧键的断裂和新键的形成,旧键断裂吸收热量,形成新键放出热量,则化学反应一定伴有能量变化,故A错误;
B.反应条件与反应中能量变化无关,则需要加热才能发生的化学反应,它可能是吸热反应也可能是放热反应,故B正确;
C.反应产物的总焓大于反应物的总焓时,反应吸热,△H>0,故C错误;
D.△H与热化学方程式的书写有关,△H的大小与热化学方程式的计量系数有关,为正比关系,故D错误;
故答案为B。
2.C
【详解】A.反应的吸、放热与反应条件无关,有些吸热反应不需要加热,如氯化铵固体与八水合氢氧化钡固体的反应是吸热反应,但不需要加热,故A错误;
B.物质的能量越低越稳定,由图可知,的能量最高,最不稳定,故B错误;
C.由图可知,的总能量之和大于的总能量,故C正确;
D.第①步反应的总能量小于的总能量,为吸热反应,第②步物质的总能量高于物质的总能量,为放热反应,故D错误;
答案选C。
3.A
【详解】A. N2是空气的主要成分之一,N2不会造成空气污染,故A选;
B. Cl2有毒,会污染大气,故B不选;
C. 二氧化氮有毒,会污染大气,并能形成形成光化学烟雾和酸雨,故C不选;
D.二氧化硫是有毒气体,是形成酸雨的有害气体,会污染大气,故D不选;
故选:A。
4.C
【详解】煤组成以碳元素为主,还含有少量氢、氧、氮、硫等元素,则煤中所含元素质量分数最大的是碳元素,C满足;
答案选C。
5.C
【详解】A.科学使用农药、化肥,减少水体污染,符合“节约保护水资源,大力建设生态文明”这一主题,A正确;
B.工业废水和城市生活污水需净化处理,坚持达标排放,符合“节约保护水资源,大力建设生态文明”这一主题,B正确;
C.为了节约生产成本,将造纸厂、化工厂建在水源的上游,会对水体产生污染,不符合“节约保护水资源,大力建设生态文明”这一主题,C错误;
D.合理开发水资源,建设水资源节约型和环境友好型经济,符合“节约保护水资源,大力建设生态文明”这一主题,D正确。
答案选C。
6.B
【详解】A. 蚕丝是天然纤维,其主要成分为蛋白质,A项错误;
B. 生物质能,就是太阳能以化学能形式贮存在生物质中的能量形式,即以生物质为载体的能量。它直接或间接地来源于绿色植物的光合作用,可转化为常规的固态、液态及气态燃料,取之不尽、用之不竭,是一种可再生能源;氢气氢能是一种完全清洁的新能源和可再生能源,B项正确;
C. 铜绿为碱式碳酸铜,明矾在水溶液中因铝离子水解显酸性而溶解铜绿;铁锈的主要成分为氧化铁,氯化铵水解显酸性可除去铁锈,C项错误;
D. 燃煤中加入生石灰可减少二氧化硫的排放,减少酸雨的形成;汽车限行都是为了适当减少尾气排放,降低雾霾天气,D项错误;
答案选B。
7.D
【分析】
【详解】A.反应的热效应只与始终态有关,与过程无关,所以同温同压下,在光照和点燃条件下的△H相同,故A错误;
B.化学反应中的能量变化包括热能、光能、电能等,不一定都表现为热量变化,故B错误;
C.放热反应有的需加热,有的不需加热,如铝热反应是放热反应,但需要加热,故C错误;
D.△H=反应物的键能之和-生成物的键能之和,当所有反应物的键能之和小于所有生成物的键能之和时,△H小于0,为放热反应,反之,△H大于0,为吸热反应,故D正确;
故选D。
8.C
【详解】A. 反应2Ag2O =4Ag + O2↑为分解反应,属于热分解法,A不合题意;
B.反应Fe + CuSO4 = FeSO4 + Cu为置换反应,属于湿法炼铜,B不合题意;
C. 反应Fe2O3 + 3CO 2Fe + 3CO2属于热还原法,C符合题意;
D. 反应MgCl2(熔融) = Mg + Cl2↑属于电解法,D不合题意。
故选C。
【点睛】通常按金属的活动性顺序,将金属的冶炼方法分为电解法、热还原法和热分解法。活泼金属如钾、钙、钠、镁、铝常采用电解法,从锌到铜之间的金属冶炼,常采用热还原法;铜之后的金属冶炼,常采用热分解法。
9.B
【详解】A. 推广利用微生物发酵技术,将植物秸秆、动物粪便等制成沼气替代液化石油气可以减少化石燃料的使用,符合这一理念,A不选;
B. 由于化石燃料是不可再生的,则加大石油、煤炭的开采速度不符合这一理念,B选;
C. 发展水电,开发新能源,如核能、太阳能、电能等,减少对化石燃料的依赖符合这一理念,C不选;
D. 实施绿化工程,防治扬尘污染符合这一理念,D不选;
答案选B。
10.D
【详解】A.Na2O2不是块状难溶于水的固体,与H2O剧烈反应生成NaOH和O2,同时放出大量的热,不能用启普发生器制备,故A错误;
B.Mg比Al活泼,不能通过铝热反应制备,故B错误;
C.锥形瓶不能密封,馏分难以流下,则蒸馏时锥形瓶不能用瓶塞,故C错误;
D.分水器可以将乙酸和乙醇酯化反应中生成的水分离出来,使平衡正向移动,可以提高制取乙酸乙酯的产率,故D正确;
故选D。
11.C
【详解】A.汽车排出大量尾气,主要含有CO、氮氧化物,主要与光化学烟雾有关,故A不选;
B.森林遭到乱砍滥伐,破坏了生态平衡,会减少二氧化碳的吸收,与温室效应有关,故B不选;
C.工业上大量燃烧含硫燃料,使空气中二氧化硫的含量增加,为酸雨形成的主要原因,故C选;
D.大气中二氧化碳含量增多,与温室效应有关,故D不选;
故选C。
12.C
【详解】A.加入试剂M后将Mg(OH)2沉淀溶解,生成MgCl2溶液,故试剂M是盐酸,A项正确;
B.该流程中涉及的主要反应有、,涉及的基本反应类型有化合反应、复分解反应、分解反应,B项正确;
C.操作a为过滤,操作b为蒸发结晶、过滤等,C项错误;
D.MgO的熔点比的高,所以电解熔融制镁比电解熔融MgO制镁更节约能量,D项正确;
故选C。
13.B
【详解】A.该反应是反应物总能量大于生成物总能量,因此该反应是放热反应,故A正确;
B.断开中的硫氧键吸收能量,故B错误;
C.该反应是放热反应,反应物的总能量大于生成物的总能量,故C正确;
D.是放热反应,则一定是吸热反应,故D正确。
综上所述,答案为B。
14.C
【详解】A.晶体硅为良好的半导体材料,可也将太阳能转化为电能,是制造太阳能电池重要材料,故A正确;
B.丝织品的原料是蚕丝,其主要成分是蛋白质,所以文中“纸”的主要成分是蛋白质,故B正确。
C.汽车尾气中含有的氮氧化物是空气中氮气和氧气在气缸高温条件下反应产生的,故C错误;
D.煤的气化是煤在氧气不足的条件下进行部分氧化形成H2、CO等气体的过程;煤的液化是将煤与H2在催化剂作用下转化为液体燃料或者利用煤产生的H2和CO通过化学合成产生液体燃料或者其他液体化工产品的过程;煤的干馏是指隔绝空气加强热,使煤分解的过程,所以煤炭经气化、液化和干馏等过程,可获得清洁能源和重要的化工原料,故D正确;
故选:C。
15.B
【详解】A.天然气属于化石燃料,是不可再生能源,A不正确;
B.水煤气由煤与水蒸气反应生成,是一种二次能源,它比煤燃烧充分,且无污染,B正确;
C.研究采煤、采油新技术的主要目的是降低开采成本,减少污染,提高效率,C不正确;
D.氢能是理想的清洁能源,目前储存与运输问题还没得到很好地解决,D不正确;
故选B。
16.D
【详解】A.研发催化剂,将CO2合成为淀粉,降低空气中二氧化碳含量,有利于实现“碳达峰、碳中和”,故不选A;
B.植树造林,植物光合作用吸收二氧化碳;绿色出行,能减少化石燃料燃烧,降低二氧化碳排放,有利于实现“碳达峰、碳中和”,故不选B;
C.推进电动汽车替代燃油汽车,能减少化石燃料燃烧,降低二氧化碳排放,有利于实现“碳达峰、碳中和”,故不选C;
D.燃煤发电,需要燃烧大量煤炭,不利于降低二氧化碳排放,不利于实现“碳达峰、碳中和”,故选D;
选D。
17.B
【详解】A.由题中①②2个热化学方程可知,反应产物均为正丁烷,产物的稳定性是一样的,故A错误;
B.由①②2个热化学反应可知,放出的热量分别为236.6kJ、272.7kJ,所以相同物质的量的2-丁炔比1,3-丁二烯的能量高,能量越低越稳定,所以1,3-丁二烯更稳定,故B正确;
C.2-丁炔比1,3-丁二烯的能量高,所以1,3-丁二烯转化为2-丁炔是吸热反应,故C错误;
D.两个反应均为放热反应,所以产物丁烷的能量比反应物的总能量均低,其中①中反应物包括1,3-丁二烯和H2,②中包括2-丁炔和H2,所以通过题中数据无法比较丁烷与1,3-丁二烯及2-丁炔的能量高低,故D错误;
答案为B。
18.C
【详解】A.镁是较活泼金属,工业上常用电解熔融氯化镁制备金属镁,故A正确;
B.煅烧后的产物中主要为MgO,“氯化”过程中加入碳和氯气反应后生成了氯化镁和CO,CO为可燃性气体,故B正确;
C.“沉镁”过程不只发生复分解反应,还发生化合反应CaO + H2O = Ca(OH)2,故C错误;
D.“氯化”所得固体是MgCl2,在空气中高温加热可除去过量的碳杂质,故D正确;
故答案为C。
19.B
【详解】除去粗盐中的CaCl2、MgCl2、Na2SO4及泥沙,选NaOH除去镁离子,选氯化钡除去硫酸根离子,选碳酸钠除去钙离子及过量的钡离子,则碳酸钠一定在氯化钡之后,过滤后除去沉淀,最后加盐酸,则正确的操作顺序为③②①⑤④或③①②⑤④或②③①⑤④,不可能是②①③⑤④;
故选B。
20.B
【详解】A.工业上电解熔融氯化钠冶炼金属钠,故不选A;
B.工业上电解熔融氯化镁冶炼金属镁,故选B;
C.工业上用CO还原铁的氧化物炼铁,故不选C;
D.工业上电解熔融氧化铝冶炼金属铝,故不选D;
选B。
21.B
【详解】A.CaSO4可转化为CaCO3,碳酸钙可溶于盐酸,则除去水垢的中的CaSO4常用试剂有碳酸钠和盐酸,故A正确;
B.碘单质遇淀粉溶液变蓝色,若水解完全则不变蓝色,但淀粉部分水解时,滴加碘水溶液仍变为蓝色,此时无法判断是否水解,故B错误;
C.煤干馏为化学变化,可得到焦炉气、粗氨水、芳香族化合物、焦炭等物质,故C正确;
D.羊毛、蚕丝的主要成分是蛋白质,棉、麻的主要成分是纤维素,均属于天然纤维,故D正确;
故答案为B。
22.C
【详解】A.反应①是Li和氮气反应生成Li3N的过程中是游离态氮元素转化为化合态,为氮的固定,故A正确;
B.反应②是Li3N和水反应生成LiOH和NH3,反应过程中无元素化合价变化,为非氧化还原反应,故B正确;
C.电极LiOH溶液阳极氢氧根离子失电子生成氧气,阴极是氢离子得到电子生成氢气,不能得到金属Li,故C错误;
D.三步反应6Li+N2=2Li3N、Li3N+3H2O=3LiOH+NH3、4LiOH 4Li+O2↑+2H2O,上述三步循环的总结果为2N2+6H2O═4NH3+3O2,故D正确;
故答案为C。
23.D
【详解】A. 机动车尾气主要含氮氧化物、CO等污染物,研制开发燃料电池汽车,燃料电池工作时不会产生氮氧化物、CO等,可消除机动车尾气污染,故A正确; B. 大量燃烧化石燃料产生大量烟尘,是造成雾霾天气的一种重要因素,故B正确;C. 高纯度的二氧化硅广泛用于制造光导纤维,SiO2属于酸性氧化物,能与强碱反应,所以遇强碱会“断路”,故C正确;D. PM 2.5(微粒直径约为2.5×10-6 m),大于胶体粒子直径,所以不属于气溶胶,不能产生丁达尔效应,故D错误;答案:D。
24.D
【详解】A.根据图示,NO和CO反应生成无害物质CO2和氮气,故A正确;
B.根据质量守恒,反应前后原子的种类、数目不变,故B正确;
C.化学反应方程式为:2CO + 2NO N2 + 2CO2,故C正确;
D.反应前后CO2和N2的质量之比为28:88=7:22,故D错误;
选D。
25.D
【分析】火力发电时燃煤排放的含SO2的烟气通入吸收塔和天然海水,得到溶液通入氧气氧化亚硫酸生成硫酸,加入天然海水中和、稀释经氧化后海水中生成的酸。
【详解】A.海水中主要含有Na+、K+、Mg2+、Cl-、SO42-、Br-、CO32-、HCO-3等离子,在这些离子中能发生水解的是CO32-、HCO-3离子,CO32-+H2O⇌HCO3-+OH-,HCO3-+H2O⇌H2CO3+OH-它们水解呈碱性,所以天然海水的pH≈8,呈弱碱性,故A正确;
B.天然海水吸收了含硫烟气后,要用O2进行氧化处理,因为氧气具有氧化性,被氧化的硫元素的化合价为+4价,具有还原性,所以氧气将H2SO3、HSO3-、SO32-等氧化为硫酸,如亚硫酸被氧化的反应为2H2SO3+O2=2H2SO4,故B正确;
C.氧化后的“海水”需要用大量的天然海水与之混合后才能排放,是因中和稀释经氧气氧化后海水中生成的酸(H+),故C正确;
D.从框图可知:排放”出来的海水,是经过加天然海水中和、稀释经氧化后海水中生成的酸后排放的,溶液的体积显然比进入吸收塔的天然海水大,所以SO42-的物质的量浓度排放出来的海水中浓度小,故D错误;
故答案为D。
26.CH4(g)+2O2(g)=CO2(g)+2H2O(l) ΔH=-890kJ⋅ml-1
【详解】0.5mlCH4完全燃烧生成CO2(g)和液态水时放出445kJ热量,则1mlCH4完全燃烧生成CO2(g)和液态水时放出热量445kJ×2=890kJ,则热化学方程式为:CH4(g)+2O2(g)=CO2(g)+2H2O(l) ΔH=-890kJ⋅ml-1。
27.(1)C
(2)A
(3) 酒精 75% 羟基 减少环境污染
(4)D
(5)C
(6)在常温下通过压缩体积的方法,使丁烷呈液态
【详解】(1)A. 豆油主要成分为油脂,属于有机物;B. 黄酒主要成分为乙醇,属于有机物;C. 食盐主要成分为NaCl,属于无机盐;D. 白糖主要成分为蔗糖,属于有机物;故答案为:C;
(2)油脂不属于高分子化合物,淀粉、纤维素、蛋白质均属天然高分子化合物;
(3)①乙醇俗称酒精,医疗上用75%(体积分数)的乙醇溶液作消毒剂;
②乙醇结构简式为,官能团名称为羟基;
③只断裂①键的反应为乙醇与活泼金属反应生成乙醇钠和氢气:;
②同时断裂②⑤键为醇的消去反应:;
③乙醇燃烧产物为二氧化碳和水,推广使用乙醇汽油可减少环境污染;
(4)A.煤是由无机物和有机物组成的复杂混合物,主要成分为C,故A错误;
B.石油的分馏都属于物理变化,故B错误;
C.将煤块制成煤粉,可提高燃烧效益,但并不能减少的排放,故C错误;
D.分馏获取的汽油主要成分为烷烃、环烷烃,不具有烯烃的性质;裂化获得的汽油中含有碳碳双键,用溴的四氯化碳溶液可鉴别,故D正确;
故答案为:D;
(5)A. 乙酸乙酯(乙酸和乙醇):用饱和溶液可以溶解乙醇、中和乙酸,降低乙酸乙酯的溶解度,溶液分层静置后分液,故A正确;
B. 乙烷(乙烯):混合气体通入溴水中,乙烯与溴单质发生反应生成1,2-二溴乙烷,乙烷不反应,故B正确;
C. 乙醇(乙酸)均溶于溶液,故C错误;
D. 乙醇(水):用生石灰吸水后将水转化为氢氧化钙,然后再蒸馏,故D正确;
故答案为:C;
(6)丁烷常压下沸点为,常温下通过压缩体积的方法,使丁烷呈液态。
28. D Fe+Cu2+=Fe2++Cu Cu2++2e-=Cu Fe-2e-=Fe2+ 选一个活泼性比铁强的金属(可以用Mg、Al、Zn)做负极,然后将其用导线和铁连接,放入硫酸铜溶液中 Fe2O3+2Al2Fe+Al2O3 KClO3、镁条
【分析】(1)由图可以判断出金属活动性与开发利用的先后关系;
(2)①铁和硫酸铜溶液发生置换反应;
②原电池的总反应为Fe+Cu2+=Fe2++Cu,根据原电池反应设计原电池,原电池正极材料为较不活泼金属或非金属材料,正极上发生还原反应;
③原电池正极材料为较不活泼金属或非金属材料,正极上发生还原反应;
(3)铝热反应的原理为在高温下铝与较不活泼金属氧化物发生置换反应。
【详解】(1)由图示可以看出金属的活动性大小与金属的开发利用的先后有关,故答案为D;
(2)①铁和硫酸铜溶液发生置换反应,反应的离子方程式为Fe+Cu2+=Cu+Fe2+;
②原电池的总反应为Fe+Cu2+=Fe2++Cu,则该原电池中,Fe为负极,负极反应Fe-2e-=Fe2+,Cu(或C)为正极,正极发生还原反应,电极反应式为Cu2++2e-=Cu,电解质溶液为硫酸铜溶液,则原电池装置为;
③选一个活泼性比铁强的金属(可以用Mg、Al、Zn)做负极,然后将其用导线和铁连接,放入硫酸铜溶液中;或如图;
(3)在高温条件下,铝与氧化铁发生置换反应生成铁单质,反应的化学方程式为Fe2O3+2Al2Fe+Al2O3,反应发生时,点燃镁条,放出大量的热,并加入氯酸钾粉末可促进反应的进行,氯酸钾和镁条为反应的引发剂。
高中化学人教版 (2019)选择性必修1第一节 反应热精练: 这是一份高中化学人教版 (2019)选择性必修1<a href="/hx/tb_c4002415_t7/?tag_id=28" target="_blank">第一节 反应热精练</a>,共17页。试卷主要包含了单选题,填空题等内容,欢迎下载使用。
高中化学人教版 (2019)选择性必修1第一节 反应热综合训练题: 这是一份高中化学人教版 (2019)选择性必修1<a href="/hx/tb_c4002415_t7/?tag_id=28" target="_blank">第一节 反应热综合训练题</a>,共14页。试卷主要包含了单选题,填空题等内容,欢迎下载使用。
化学第一节 反应热课时训练: 这是一份化学第一节 反应热课时训练,共17页。试卷主要包含了单选题,填空题等内容,欢迎下载使用。

