高中物理人教版 (2019)选择性必修 第二册1 认识传感器精品课后练习题
展开基础导学
要点一、认识传感器
传感器:它能够感受诸如力、温度、光、声、化学成分等被测量,并能把它们按照一定的规律转换为便于传送和处理的可用信号输出。通常转换成的可用信号是电压、电流等电学量,或转换为电路的通断。把非电学量转换为电学量, 可以很方便地进行测量、传输、处理和控制。
工作原理
eq \x(非电学量)→eq \x(\a\al( 传感器,敏感元件、转换器件、转换电路))→eq \x(电学量)
要点二、传感器的组成与应用模式
1.敏感元件:是指能直接感受或响应外界被测非电学量的部分。
2.转换元件:是指能将敏感元件输出的信号直接转换成电信号的部分。它们分别完成检测和转换两个基本功能。
要点三、光敏电阻
1.特点:光照越强,电阻越小。
2.原因:光敏电阻的构成物质为半导体材料,无光照时,载流子极少,导电性能不好;随着光照的增强,载流子增多,导电性变好。
3.作用:把光照强弱这个光学量转换为电阻这个电学量。
要点四、热敏电阻和金属热电阻
1.热敏电阻
热敏电阻由半导体材料制成,其电阻随温度的变化明显,温度升高电阻减小,如图甲所示为某一热敏电阻的电阻随温度变化的特性曲线。
甲 乙
2.金属热电阻
有些金属的电阻率随温度的升高而增大,这样的电阻也可以制作温度传感器,称为热电阻,如图乙所示为某金属导线电阻的温度特性曲线。
3.热敏电阻与金属热电阻的区别
4.注意:在工作温度范围内,电阻值随温度上升而增加的是正温度系数(PTC)热敏电阻器;电阻值随温度上升而减小的是负温度系数(NTC)热敏电阻器。
要点五、力传感器的应用——电子秤
1.组成及敏感元件:由金属梁和应变片组成,敏感元件是应变片。
2.工作原理:
3.作用:应变片将物体形变这个力学量转换为电压这个电学量。
要点六、霍尔元件
1.如图所示,在一个很小的矩形半导体(例如砷化铟)薄片上,制作四个电极E、F、M、N,就成为一个霍尔元件.
2.霍尔效应的原理
外部磁场使运动的载流子受到洛伦兹力,在导体板的一侧聚集,在导体板的另一侧会出现多余的另一种电荷,从而形成横向电场;横向电场对电子施加与洛伦兹力方向相反的静电力,当静电力与洛伦兹力达到平衡时,导体板左右两侧会形成稳定的电压.
3.霍尔电压
UH= k eq \f(IB,d)
(1)其中k为比例系数,称为霍尔系数,其大小与薄片的材料有关.
(2)一个霍尔元件的d、k为定值,再保持I恒定,则UH的变化就与B成正比,因此霍尔元件又称磁敏元件.
要点突破
突破一:传感器的工作原理及种类
1.传感器的构造
传感器一般由敏感元件、转换元件、转换电路三部分组成.
(1)敏感元件的作用:利用各种物理、化学、生物效应等原理制成,感受被测量,并将其转换成与被测量成一定关系的易于测量的物理量.
(2)转换元件的作用:将敏感元件输出的物理量转换成电学量输出.
(3)转换电路的作用:将转换元件输出的微弱电学量转换成易于测量的电学量.
2.传感器的工作原理
传感器感受的通常是非电学量,如压力、温度、位移、浓度、速度、酸碱度等,而它输出的通常是电学量,如电压值、电流值、电荷量等,这些输出信号是非常微弱的,通常要经过放大后,再送给控制系统产生各种控制动作.传感器工作原理如下所示:
eq \x(非电学量)→eq \x(敏感元件)→eq \x(转换器件)→eq \x(转换电路)→eq \x(电学量)
3.传感器是如何分类的?
传感器可按下列三种不同的方法进行分类:
(1)按被测量分类:加速度传感器、速度传感器、位移传感器、压力传感器、温度传感器、负荷传感器、扭矩传感器;
(2)按工作原理分类:电阻应变式、压变式、电容式、涡流式、动圈式、磁电式、差动变压器式等;
(3)按能量传递方式分类:有源传感器和无源传感器两大类.
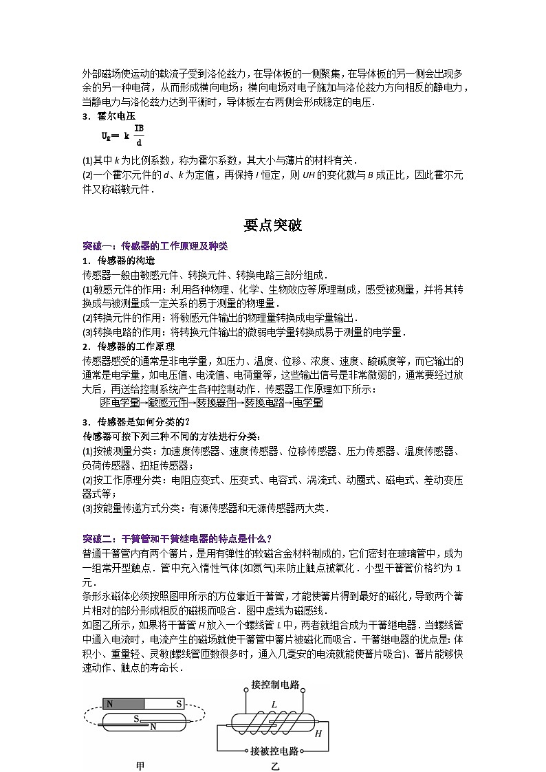
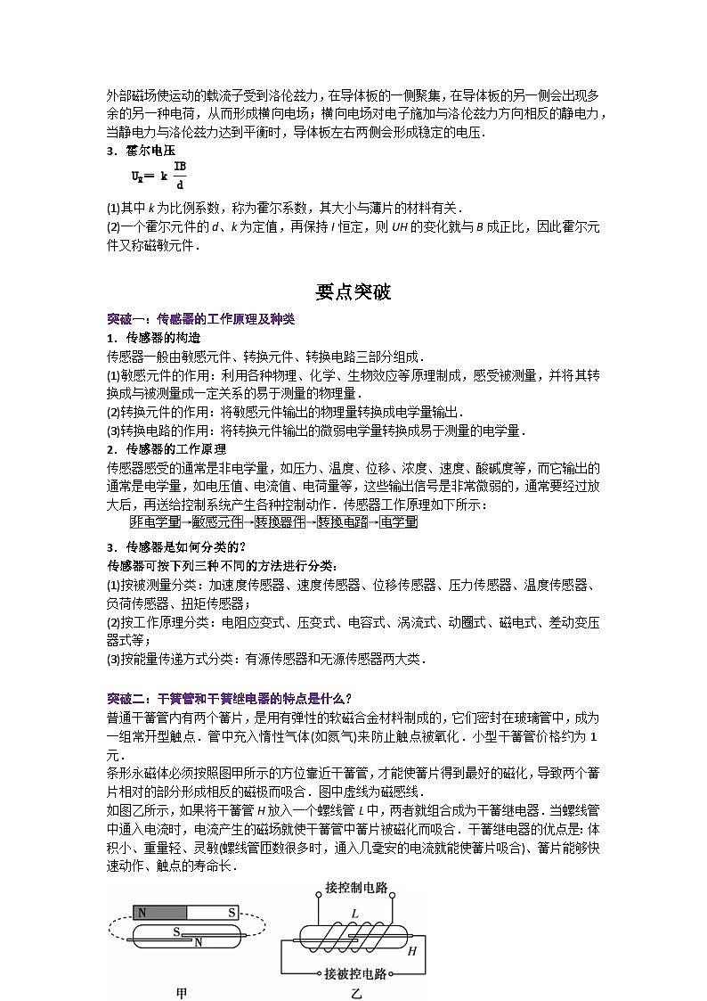
突破二:干簧管和干簧继电器的特点是什么?
普通干簧管内有两个簧片,是用有弹性的软磁合金材料制成的,它们密封在玻璃管中,成为一组常开型触点.管中充入惰性气体(如氮气)来防止触点被氧化.小型干簧管价格约为1元.
条形永磁体必须按照图甲所示的方位靠近干簧管,才能使簧片得到最好的磁化,导致两个簧片相对的部分形成相反的磁极而吸合.图中虚线为磁感线.
如图乙所示,如果将干簧管H放入一个螺线管L中,两者就组合成为干簧继电器.当螺线管中通入电流时,电流产生的磁场就使干簧管中簧片被磁化而吸合.干簧继电器的优点是:体积小、重量轻、灵敏(螺线管匝数很多时,通入几毫安的电流就能使簧片吸合)、簧片能够快速动作、触点的寿命长.
典例精析
题型一:热敏电阻的特征
例一.如图所示,R1为定值电阻,R2为负温度系数的热敏电阻,当温度降低时,电阻变大,L为小灯泡,当温度降低时( )
A.R1两端的电压增大
B.电流表的示数增大
C.小灯泡的亮度变强
D.小灯泡的亮度变弱
思路点破:
解析: R2与灯L并联后与R1串联,与电源构成闭合电路,当温度降低时,电阻R2增大,外电路电阻增大,电流表读数减小,灯L电压增大,灯泡亮度变强,R1两端电压减小,故C正确,其余各项均错.
答案: C
【反思总结】解此类问题时,R2相当于一个滑动变阻器.要把R2与金属热电阻区别开.
变式迁移1:如图所示,将多用电表的选择开关置于“欧姆”挡,再将电表的两支表笔与一热敏电阻Rt的两端相连,这时表针恰好指在刻度盘的正中间.若往Rt上擦一些酒精,表针将向________(填“左”或“右”)移动;若用吹风机将热风吹向电阻,表针将向________(填“左”或“右”)移动.
解析: 若往Rt上擦一些酒精,由于酒精蒸发吸热,热敏电阻Rt温度降低,电阻值最大,所以电流减小,指针应向左偏;
用吹风机将热风吹向电阻,电阻Rt温度升高,电阻值减小,电流增大,指针向右偏.
答案: 左 右
题型二:光敏电阻的特征
例二.如图所示,R1、R2为定值电阻,L为小灯泡,R3为光敏电阻,当照射光强度增大时( )
A.电压表的示数增大 B.R2中电流减小
C.小灯泡的功率增大 D.电路的路端电压增大
解析: 当照射光强度增大时,R3阻值减小,外电路电阻随R3的减小而减小,R1两端电压因干路电流增大而增大,同时内电压增大,故路端电压减小,而电压表的示数增大,A正确,D错误;由路端电压减小,而R1两端电压增大可知,R2两端电压必减小,则R2中电流减小,故B正确;结合干路电流增大可知流过小灯泡的电流必增大,则小灯泡的功率增大.故正确答案为ABC.
答案: ABC
【反思总结】解决含有热敏电阻、光敏电阻的直流电路动态分析问题时,一是应明确热敏电阻、光敏电阻的电阻特性;二是根据闭合电路欧姆定律及串、并联电路的特点来分析电路中某一电阻变化而引起的整个电路中各部分电学量的变化情况,即R局eq \b\lc\{\rc\ (\a\vs4\al\c1(增大,减小))→R总eq \b\lc\{\rc\ (\a\vs4\al\c1(增大,减小))→I总eq \b\lc\{\rc\ (\a\vs4\al\c1(减小,增大))→U端eq \b\lc\{\rc\ (\a\vs4\al\c1(增大,减小))→eq \b\lc\{\rc\ (\a\vs4\al\c1(I分的变化,U分的变化))
变式迁移2:如右图所示,将多用电表的选择开关置于欧姆挡,再将电表的两支表笔分别与光敏电阻RG的两端相连,这时表针恰好指在刻度盘的中央.若用不透光的黑纸将RG包裹起来,表针将向________(填“左”或“右”)转动;若用手电筒照射RG,表针将向________(填“左”或“右”)转动.
解析: 欧姆表的表盘刻度最右边是0,最左边是无穷大.将RG包裹起来,光照变弱,光敏电阻阻值增大,指针向左偏转;用手电筒照射RG时,光照变强,光敏电阻阻值减小,指针向右偏转.
答案: 左 右
强化训练
选择题
1.现代生活离不开智能手机,手机有很多功能需要传感器来实现。例如当人将手机靠近耳朵接听电话时,手机会自动关闭屏幕从而达到防误触的目的,实现这一功能可能用到的传感器为( )
A.光传感器和位移传感器
B.磁传感器和温度传感器
C.磁传感器和声传感器
D.压力传感器和加速度传感器
【答案】A
【解析】
当人将手机靠近耳朵接听电话时,改变了位移,并且耳朵会挡住光线,所以可能用到的传感器为光传感器和位移传感器。
故选A。
2.交通警察检测驾驶员是否酒后驾驶时,会让驾驶员朝检测器吹一口气。这种检测器使用的传感器是 ( )
A.声音传感器B.电化学传感器
C.压力传感器D.温度传感器
【答案】B
【解析】
检测器检测驾驶员口中吹出的气体中是否含有酒精分子,与声音、压力、温度无关,这种检测器使用的传感器是气体传感器,属于电化学传感器
故选B。
3.磁传感器是将磁信号转变为电信号的仪器.如图所示,将探头放在磁场中,可以很方便的测量磁场的强弱和方向.探头可能是( )
A.感应线圈B.热敏电阻C.霍尔元件D.干簧管
【答案】C
【解析】
将探头放在磁场中,可以很方便的测量磁场的强弱和方向,将磁信号转变为电信号,所以探头可能是霍尔元件。
故选C.
4、传感器是一种采集信息的重要器件。如图所示是一种测定压力的电容式传感器。当待测压力F作用于可动膜片电极时,可使膜片产生形变,引起电容的变化,将电容器、灵敏电流计和电源串联成闭合电路,那么( )
①当F向上压膜片电极时,电容将减小
②当F向上压膜片电极时,电容将增大
③若电流计有示数,则压力F发生变化
④若电流计有示数,则压力F不发生变化。
A.①③B.①④C.②③D.②④
【答案】C
【解析】
①②当F向上压膜片电极时,板间距离减小,由电容的决定式
可知电容器的电容将增大,故①错误、②正确;
③④当F变化时,电容变化,而板间电压不变,由
Q=CU
故电容器所带电荷量Q发生变化,电容器将发生充、放电现象,回路中有电流,电流计有示数;反之,电流计有示数时,压力F必发生变化,故③正确,④错误。
故选C。
5、传感器的种类多种多样,其性能也各不相同,空调机在室内温度达到设定的稳定后,会自动停止工作,其中空调机内使用了下列哪种传感器( )
A.生物传感器B.红外传感器
C.温度传感器D.光传感器
【答案】C
【解析】
空调机根据温度调节工作状态,所以内部使用了温度传感器,C正确,ABD错误。
故选C。
6、为了更加安全、快捷地测量体温,医疗机构大量采用了非接触式体温计,这种体温计采用了( )
A.压力传感器B.声音传感器
C.红外传感器D.生物传感器
【答案】C
【解析】
一切物体都会向外辐射红外线,温度越高,辐射的红外线越多,红外线温度计是通过接收身体表面辐射出来的红外线来测温的,属于红外传感器,故C正确,ABD错误。
故选C。
7、如图所示是会议室和宾馆房间的天花板上装有的火灾报警器的结构原理图,罩内装有发光二极管LED、光电三极管和不透明的挡板。平时光电三极管接收不到LED发出的光,呈现高电阻状态。发生火灾时,下列说法正确的是( )
A.进入罩内的烟雾遮挡了光线,使光电三极管电阻更大,检测电路检测出变化发出警报
B.光电三极管温度升高,电阻变小,检测电路检测出变化发出警报
C.进入罩内的烟雾对光有散射作用,部分光线照到光电三极管上,电阻变小,检测电路检测出变化发出警报
D.以上说法均不正确
【答案】C
【解析】
发生火灾时,烟雾进入罩内后对光有散射作用,使部分光线照射到光电三极管上,其电阻变小,与传感器连接的电路检测出这种变化,就会发出警报。
故选C。
8、随着生活水平的提高,电子秤已经成为日常生活中不可或缺的一部分,电子秤的种类也有很多,如图所示是用平行板电容器制成的厨房用电子秤及其电路简图。称重时,把物体放到电子秤面板上,压力作用会导致平行板上层膜片电极下移。则( )
A.电容器储存的电能减少
B.电容器的电容减小,带电荷量减小
C.膜片下移过程中,电流表有a到b的电流
D.电子秤是一个压力传感器,稳定后电容器两板间电压等于电源电动势
【答案】D
【解析】
AB.根据电容器表达式
当两个极板的距离减小时,电容器的电容增大;再根据电容器定义式
由于电容器一直和电源相连,电压不变,当电容增大时,带电荷量增大,则电容器储存的电能增加;所以AB错误;
C 膜片下移过程中,电容器充电,则电流表有b到a的电流,选项C错误;
D.电子秤是一个压力传感器,当压力稳定后,电容器停止充电,电路中的电流为零,即电流表示数为零,两极板的电势差不变,等于电源的电动势,所以D正确。
故选D。
9、如图所示,水平的传送带上放一物体,物体下表面及传送带上表面均粗糙,导电性能良好的弹簧的右端与物体及滑动变阻器滑片相连,弹簧左端固定在墙壁上,不计滑片与滑动变阻器线圈间摩擦。当传送带如箭头方向运动且速度为v时,物体与传送带发生相对滑动,当传送带逐渐加速到时,物体受到的摩擦力和灯泡的亮度将( )
A.摩擦力不变,灯泡的亮度变亮
B.摩擦力不变,灯泡的亮度不变
C.摩擦力变大,灯泡的亮度变亮
D.摩擦力变小,灯泡的亮度变暗
【答案】B
【解析】
因摩擦力大小只与压力大小及接触面的粗糙程度有关与物体的相对运动速度无关,故物体所受摩擦力不变;由于传送带运动且速度为v时,物体与传送带发生相对滑动,故物体受到的摩擦力和弹簧弹力是一对平衡力;当传送带逐渐加速到2v时,因物体所受摩擦力不变,则物体仍处于平衡状态,故物体的位置将不发生变化,与滑动变阻器保持相对静止,滑动变阻器接入电阻不变,则由欧姆定律可得电路中电流不变,灯泡的亮度不变.
故选B。
10、下面哪一项不是现代传感器的应用( )
A.将自己的银行卡插进自动取款机里可以取钱,而不必麻烦银行工作人员
B.电梯的两门靠拢接触到人体时,门会自动打开而不会夹伤人
C.电饭煲能自动加热和保温而不会把饭烧焦
D.当你走近自动门时,门会自动打开
【答案】A
【解析】
A.将自己的银行卡插进自动取款机里可以取钱,而不必麻烦银行工作人员,应用了磁记录技术,与现代传感器无关,故A符合题意;
B.电梯的两门靠拢接触到人体时,门会自动打开而不会夹伤人,应用了压力传感器,故B不符合题意;
C.电饭煲能自动加热和保温而不会把饭烧焦,应用了温度传感器,故C不符合题意;
D.当你走近自动门时,门会自动打开,应用了微波或红外传感器,故D不符合题意。
故选A。
热敏电阻
金属热电阻
特点
电阻随温度的变化而变化且非常明显
电阻率随温度的升高而增大
制作材料
半导体
金属导体
优点
灵敏度好
化学稳定性好,测温范围大
作用
能够将温度这个热学量转换为电阻这个电学量
高中物理人教版 (2019)选择性必修 第二册2 常见传感器的工作原理及应用精品随堂练习题: 这是一份高中物理人教版 (2019)选择性必修 第二册2 常见传感器的工作原理及应用精品随堂练习题,文件包含52常见传感器的工作原理及应用-2023-2024学年高二物理备课必备讲义人教2019选择性必修第二册原卷版docx、52常见传感器的工作原理及应用-2023-2024学年高二物理备课必备讲义人教2019选择性必修第二册解析版docx等2份试卷配套教学资源,其中试卷共26页, 欢迎下载使用。
高中物理人教版 (2019)选择性必修 第二册1 认识传感器精品同步训练题: 这是一份高中物理人教版 (2019)选择性必修 第二册1 认识传感器精品同步训练题,文件包含51认识传感器-2023-2024学年高二物理备课必备讲义人教2019选择性必修第二册原卷版docx、51认识传感器-2023-2024学年高二物理备课必备讲义人教2019选择性必修第二册解析版docx等2份试卷配套教学资源,其中试卷共26页, 欢迎下载使用。
高中物理1 认识传感器优秀同步练习题: 这是一份高中物理1 认识传感器优秀同步练习题,文件包含51认识传感器52常见传感器的工作原理及应用原卷版docx、51认识传感器52常见传感器的工作原理及应用解析版docx等2份试卷配套教学资源,其中试卷共19页, 欢迎下载使用。

