人教版 (2019)选择性必修1第一节 电离平衡精品第2课时复习练习题
展开【学习目标】
1.了解电离平衡常数的含义。
2.掌握电离平衡常数的有关应用和计算。
【素养目标】
1.通过对电离平衡常数的理解,培养学生“变化观念和平衡思想”的学科素养。
2.通过电离平衡常数的计算,培养学生“证据推理和模型认知”的学科素养。
必备知识与关键能力
知识点一:电离平衡常数
1.定义:一定温度下,对一元弱酸或弱碱在达到电离平衡时,溶液中电离所生成的各种离子浓度的乘积与溶液中未电离的分子浓度的比值是一个常数,这个常数叫做电离平衡常数,用K(弱酸用Ka,弱碱用Kb)表示。
2.表达式:
【点拨】①对于多元弱酸或弱碱,每一步都有电离常数,通常用Ka1、Ka2或Kb1、Kb2表示,一般大小关系Ka1>Ka2,Kb1>Kb2。
②H2A的两步电离常数表达式分别为Ka1=eq \f(cH+·cHA-,cH2A),Ka2=eq \f(cH+·cA2-,cHA-)。
3.特点
①电离平衡常数与温度有关,与浓度无关,升高温度,K值增大。
②电离平衡常数反映弱电解质的相对强弱,K越大,表示弱电解质越易电离,酸性或碱性越强。
例如,在25 ℃时,K(HNO2)=4.6×10-4,K(CH3COOH)=1.8×10-5,因而HNO2的酸性比CH3COOH强。相同条件下常见弱酸的酸性强弱:H2SO3>H3PO4>HF>CH3COOH>H2CO3>H2S>HClO。
③多元弱酸的各级电离常数的大小关系是K1≫K2≫K3……,故其酸性取决于第一步电离。
4.电离常数的影响因素
(1)电离常数随温度的变化而变化,但由于电离过程热效应较小,温度改变对电离常数影响不大,其数量级一般不变,所以室温范围内可忽略温度对电离常数的影响。
(2)电离常数与弱酸、弱碱的浓度无关,同一温度下,不论弱酸、弱碱的浓度如何变化,电离常数是不会改变的。
5.电离平衡常数的4大应用
(1)判断弱酸(或弱碱)的相对强弱,电离平衡常数越大,酸性(或碱性)越强。
(2)判断复分解反应能否发生,一般符合“强酸制弱酸”规律。
(3)判断溶液中微粒浓度比值的变化。如加水稀释醋酸溶液,由Ka(CH3COOH)=eq \f(cCH3COO-·cH+,cCH3COOH)不变,稀释后c(CH3COO-)减小,则eq \f(cH+,cCH3COOH)增大。
(4)计算弱酸或弱碱溶液中电离出离子的浓度。
典例1.下列关于电离平衡常数(K)的说法中正确的是( )
A.组成相似时电离平衡常数(K)越小,表示弱电解质电离能力越弱
B.电离平衡常数(K)与温度无关
C.不同浓度的同一弱电解质,其电离平衡常数(K)不同
D.多元弱酸各步电离平衡常数相互关系为K1
【解析】电离平衡常数K是温度的函数,所以B错。只要温度一定,不同浓度的同一弱电解质电离平衡常数K相同,所以C错。多元弱酸各步电离平衡常数相互关系应为K1>K2>K3,所以D错。
典例2.已知下面三个数据:6.3×10-4、5.6×10-4、6.2×10-10分别是下列有关的三种酸的电离常数,若已知下列反应可以发生:NaCN+HNO2===HCN+NaNO2;NaNO2+HF===HNO2+NaF。由此可判断下列叙述不正确的是( )
A.Ka(HF)=6.3×10-4
B.Ka(HNO2)=6.2×10-10
C.三种酸的强弱顺序为HF>HNO2>HCN
D.Ka(HCN)
【解析】相同温度下弱电解质的电离常数的大小是比较弱电解质相对强弱的条件之一。根据题中反应可知三种一元弱酸的酸性强弱顺序为HF>HNO2>HCN,由此可判断:Ka(HF)>Ka(HNO2)>Ka(HCN),其对应数据依次为Ka(HF)=6.3×10-4、Ka(HNO2)=5.6×10-4、Ka(HCN)=6.2×10-10。
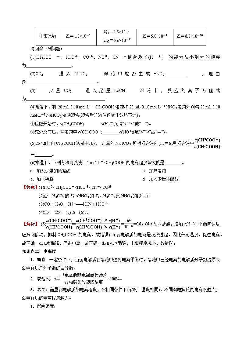
典例3.食醋(主要成分CH3COOH)、纯碱(Na2CO3)和小苏打(NaHCO3)均为家庭厨房中常用的物质。已知:
请回答下列问题:
(1)CH3COO-、HCOeq \\al(-,3)、COeq \\al(2-,3)、NOeq \\al(-,2)、CN-结合质子(H+)的能力从小到大的顺序为 。
(2)CO2通入NaNO2溶液中能否生成HNO2__________,理由是 。
(3)少量CO2通入足量NaCN溶液中,反应的离子方程式为 。
(4)常温下,将20 mL 0.10 ml·L-1 CH3COOH溶液和20 mL 0.10 ml·L-1 HNO2溶液分别与20 mL 0.10 ml·L-1 NaHCO3溶液混合(混合后溶液体积变化忽略不计)。
①反应开始时,v(CH3COOH)________v(HNO2)(填“>”“<”或“=”)。
②充分反应后,两溶液中c(CH3COO-)________c(NOeq \\al(-,2))(填“>”“<”或“=”)。
(5)25 ℃时,向CH3COOH溶液中加入一定量的NaHCO3,所得混合液的pH=6,则混合液中eq \f(cCH3COO-,cCH3COOH)=________。
(6)常温下,下列方法可以使0.1 ml·L-1 CH3COOH的电离程度增大的是________。
a.加入少量的稀盐酸 b.加热溶液
c.加水稀释 d.加入少量冰醋酸
【答案】(1)NOeq \\al(-,2)
(4)①< ②< (5)18 (6)bc
【解析】 (5)eq \f(cCH3COO-,cCH3COOH)=eq \f(cCH3COO-×cH+,cCH3COOH×cH+)=eq \f(Ka,10-6)=18。(6)a.加入盐酸,增加c(H+),平衡向逆反应方向移动,抑制CH3COOH的电离,故错误;b.弱电解质的电离是吸热过程,因此升高温度,促进电离,故正确;c.加水稀释,促进电离,故正确;d.加入冰醋酸,电离程度减小,故错误。
知识点二:电离度
1.概念:一定条件下,当弱电解质在溶液中达到电离平衡时,溶液中已经电离的电解质分子数占原来弱电解质总分子数的百分数。
2.表达式:α=eq \f(已电离的弱电解质的浓度,弱电解质的初始浓度)×100%。
3.意义:衡量弱电解质的电离程度,在相同条件下(浓度、温度相同),不同弱电解质的电离度越大,弱电解质的电离程度越大。
4.影响因素:
典例4.下表是在相同温度下三种酸的一些数据,下列判断正确的是( ) [提示:电离度=eq \f(n电离弱电解质,n总弱电解质)]
A.在相同温度下,由HX的数据可以说明:弱电解质溶液,浓度越低,电离度越大,且K1>K2>K3=0.01
B.室温时,若在NaZ溶液中加少量盐酸,则eq \f(cZ-,cHZ·cOH-)的值变大
C.表格中三种浓度的HX溶液中,从左至右c(X-)浓度逐渐增大
D.在相同温度下,电离常数:K5>K3>K4
【答案】C
【解析】由表中HX的数据可知,弱电解质溶液的浓度越小,HX的电离度越大;电离常数只与温度有关,则有K1=K2=K3,A错误。在NaZ溶液中存在Z-的水解平衡:Z-+H2OHZ+OH-,水解常数为Kh=eq \f(cHZ·cOH-,cZ-),加入少量盐酸,平衡正向移动,由于温度不变,则Kh不变,故eq \f(cZ-,cHZ·cOH-)的值不变,B错误。由表中HX的数据可知,HX的浓度越大,其电离度越小,但电离产生的c(X-)越大,故表格中三种浓度的HX溶液中,从左至右c(X-)浓度逐渐增大,C正确。相同条件下,弱电解质的电离度越大,则酸性越强,其电离常数越大,故相同温度下,电离常数为K5>K4>K3,D错误。
典例5.在某温度时,溶质的物质的量浓度为0.20 ml·L-1的氨水中,达到电离平衡时,已电离的NH3·H2O为1.7×10-3 ml·L-1。试计算该温度下NH3·H2O的电离常数(Kb)和电离度(α)。
【答案】该温度下NH3·H2O的电离常数约为1.4×10-5,电离度为0.85%
【解析】 NH3·H2ONHeq \\al(+,4) + OH-
c(始)/(ml· L-1) 0.20 0 0
Δc/(ml· L-1) 1.7×10-3 1.7×10-3 1.7×10-3
c(平)/(ml· L-1) 0.20-1.7×10-3 1.7×10-3 1.7×10-3
Kb=eq \f(1.7×10-31.7×10-3,0.20-1.7×10-3)≈1.4×10-5 α=eq \f(1.7×10-3,0.2)×100%=0.85%。
知识点三:有关电离平衡常数的计算
【思维方法】
(1)根据电离方程式,写出电离平衡常数表达式。
(2)根据题干信息,结合电荷守恒、元素质量守恒,找出各微粒的浓度,代入表达式即可。
(3)若有图像信息,可选择曲线上特殊点(能准确读出纵、横坐标的数值),确定各微粒的浓度,最后代入平衡常数表达式计算。
(以弱酸HX为例)
HX H+ + X-
起始(ml·L-1):c0(HX) 0 0
平衡(ml·L-1):c0(HX)-c(H+) c(H+) c(H+)
则K=eq \f(cH+·cX-,cHX)=eq \f(c2H+,c0HX-cH+)。
(1)已知c0(HX)和c(H+),求电离平衡常数
由于弱酸只有极少一部分电离,c(H+)的数值很小,可做近似处理:c0(HX)-c(H+)≈c0(HX),则K≈eq \f(c2H+,c0HX),代入数值求解即可。
(2)已知c0(HX)的电离平衡常数,求c(H+)
由于K值很小,c(H+)的数值很小,可做近似处理:
c0(HX)-c(H+)≈c0(HX),则c(H+)≈eq \r(K·c0HX),代入数值求解即可。
【方法规律】
(1)特定条件下的Ka或Kb的有关计算
25 ℃时,a ml·L-1弱酸盐NaA溶液与b ml·L-1的强酸HB溶液等体积混合,溶液呈中性,则HA的电离常数Ka求算三步骤:
①电荷守恒:c(Na+)+c(H+)=c(OH-)+c(A-)+c(B-)⇨c(A-)=c(Na+)-c(B-)=eq \f(a-b,2)。
②物料守恒:c(HA)+c(A-)=eq \f(a,2)⇨c(HA)=eq \f(a,2)-eq \f(a-b,2)。
③Ka=eq \f(cH+·cA-,cHA)=eq \f(10-7×\f(a-b,2),\f(a,2)-\f(a-b,2))。
(2)根据图像求电离常数的思路(以HA为例)
eq \x(分析图像)eq \(――→,\s\up7(寻找),\s\d5( ))eq \x(特殊点:cHA=cA-)―→eq \x(pH或cH+)eq \(――→,\s\up7(Ka表达式))eq \x(Ka=cH+)
典例6.已知25 ℃时某弱酸HX的电离常数Ka=1.75×10-5,则25 ℃时0.1 ml·L-1的HX溶液中H+浓度是________。
【答案】 1.32×10-3 ml·L-1
【解析】 HX H+ + X-
起始 c(HX) 0 0
平衡 c(HX)-c(X-) c(H+) c(X-)
则Ka=eq \f(cH+·cX-,cHX-cX-)≈eq \f(c2H+,cHX-cH+),由于弱电解质的电离程度很小,c(HX)-c(H+)≈c(HX),c(H+)≈eq \r(Ka·cHX)=eq \r(1.75×10-5×0.1) ml·L-1≈1.32×10-3ml·L-1。
典例7. 常温下,向20 mL 0.010 ml·L-1的HA溶液中逐滴加入0.010 ml·L-1的NaOH溶液,溶液中
lg c(OH-)与所加NaOH溶液的体积(V)的关系如图。
(1)判断HA为强酸还是弱酸。
(2)若HA为弱酸,请计算在P点的电离平衡常数。
【答案】(1)纵轴坐标为lg c(OH-),在M点时,溶液中c(OH-)=10-10 ml·L-1,常温时c(H+)=10-4 ml·L-1,则HA为一元弱酸。
(2)在相同温度下,M、P点的电离常数相同,用M点计算电离常数。
HAH++A-,c(H+)≈c(A-),常温下,Ka(HA)=eq \f(cH+·cA-,cHA)≈eq \f(10-4×10-4,0.010)=1.0×10-6。
核心价值与学科素养
解答有关电离常数计算的思维流程
典例8.欧盟委员会发布条例,修订芥酸和氢氰酸在部分食品中的最大含量。氢氰酸及部分弱酸的电离常数如下表:
(1)依据表格中三种酸的电离常数,判断三种酸酸性强弱的顺序为 。
(2)向NaCN溶液中通入CO2气体能否制得HCN? 。若能,写出反应的化学方程式: 。
(3)同浓度的HCOO-、HCOeq \\al(-,3)、COeq \\al(2-,3)、CN-结合H+的能力由强到弱的顺序是 。
(4)①升高0.1 ml·L-1HCN溶液的温度,HCN的电离程度如何变化? 。
②加水稀释,eq \f(cH+,cHCN)如何变化? 。
【答案】(1) HCOOH>H2CO3>HCN (2)NaCN+H2O+CO2===HCN+NaHCO3 能
(3) COeq \\al(2-,3)>CN->HCOeq \\al(-,3)>HCOO-
(4) ①升高温度,能促进HCN的电离 ②加水稀释,eq \f(cH+,cHCN)增大
【解析】(1)电离常数越大酸性越强,依据表格中三种酸的电离常数,判断三种酸酸性强弱的顺序为HCOOH>H2CO3>HCN。(2)由于K1(H2CO3)>K(HCN)>K2(H2CO3),向NaCN溶液中通入CO2气体可制得HCN,但只能生成NaHCO3,不能生成Na2CO3。(3)电离常数越大,逆反应的常数越小,即结合H+的能力越小。(4)①升高温度促进电离,HCN的电离程度增大。②加水稀释,c(CN-)减小,由于电离常数不变,则eq \f(cH+,cHCN)增大。
【跟踪练习】 基础过关
1. 下列关于电离平衡常数(K)的说法中正确的是( )
A.组成相似时电离平衡常数(K)越小,表示弱电解质电离能力越弱
B.电离平衡常数(K)与温度无关
C.不同浓度的同一弱电解质,其电离平衡常数(K)不同
D.多元弱酸各步电离平衡常数相互关系为K1
A.电离平衡常数受溶液浓度的影响
B.电离平衡常数可以表示弱电解质的相对强弱
C.Ka大的酸溶液中c(H+)一定比Ka小的酸溶液中的c(H+)大
D.H2CO3的电离常数表达式为Ka=c(H+)·c(CO32-)c(H2CO3)
3. 常温下,将浓度为0.05 ml/L的HClO溶液加水不断稀释,下列各量始终保持增大的是( )
A.c(H+) B.c(H+)c(HClO) C.Ka(HClO) D.c(ClO-)c(H+)
4. 下列曲线中,可以描述乙酸(甲,Ka=1.8×10-5)和一氯乙酸(乙,Ka=1.4×10-3)在水中的电离程度与浓度关系的是( )
A B C D
5. 已知室温时,0.1 ml·L-1某一元酸HA在水中有0.1%发生电离,下列叙述错误的是( )
A.该溶液的pH=4
B.升高温度,溶液的pH增大
C.此酸的电离常数约为1×10-7
D.由HA电离出的c(H+)约为水电离出的c(H+)的106倍
折 能力达成
6. 已知25 ℃时有关弱酸的电离平衡常数如下表:
下列推断正确的是( )
A.HX、HY两种弱酸的酸性:HX
C.向Na2CO3溶液中加入足量HX,反应的离子方程式:HX+COeq \\al(2-,3)===HCOeq \\al(-,3)+X-
D.HX溶液中c(H+)一定比HY溶液的大
7.(1)常温下,向a ml·L-1 CH3COONa溶液中滴加等体积的b ml·L-1盐酸使溶液呈中性(不考虑盐酸和醋酸的挥发),则醋酸的电离常数Ka=__________________(用含a和b的代数式表示)。
(2)常温下,将a ml·L-1的醋酸与b ml·L-1 Ba(OH)2溶液等体积混合,充分反应后,溶液中存在2c(Ba2+)=c(CH3COO-),则该混合溶液中醋酸的电离常数Ka=____________(用含a和b的代数式表示)。
8. 已知草酸为二元弱酸:H2C2O4HC2Oeq \\al(-,4)+H+ Ka1,HC2Oeq \\al(-,4)C2Oeq \\al(2-,4)+H+ Ka2,常温下,向某浓度的H2C2O4溶液中逐滴加入一定浓度的KOH溶液,所得溶液中H2C2O4、HC2Oeq \\al(-,4)、C2Oeq \\al(2-,4)三种微粒的物质的量分数(δ)与溶液pH的关系如图所示。
则常温下:
(1)Ka1=________。
(2)Ka2=________。
(3)pH=2.7时,溶液中eq \f(c2HC2O\\al(-,4),cH2C2O4·cC2O\\al(2-,4))=____________________。一元弱酸HA
一元弱碱BOH
电离方程式
HAH++A-
BOHB++OH-
电离常数
表达式
Ka=eq \f(cH+·cA-,cHA )
Kb=eq \f(cB+·cOH-,cBOH)
弱酸
CH3COOH
H2CO3
HNO2
HCN
电离常数
Ka=1.8×10-5
Ka1=4.3×10-7
Ka2=5.6×10-11
Ka=5.0×10-4
Ka=6.2×10-10
温度
升高温度,电离平衡向右移动,电离度增大;降低温度,电离平衡向左移动,电离度减小
浓度
当弱电解质溶液浓度增大时,电离度减小;当弱电解质溶液浓度减小时,电离度增大
酸
HX
HY
HZ
浓度/(ml·L-1)
0.12
0.2
0.9
1
1
电离度
0.25
0.2
0.1
0.3
0.5
电离常数
K1
K2
K3
K4
K5
弱酸
HCOOH
HCN
H2CO3
电离常数/(ml·L-1) (25 ℃)
K=1.8×10-4
K=6.2×10-10
K1=4.5×10-7
K2=4.7×10-11
弱酸化学式
HX
HY
H2CO3
电离平衡常数
7.8×10-9
3.7×10-15
K1=4.4×10-7 K2=4.7×10-11
选择性必修1第一节 电离平衡精品第二课时练习题: 这是一份选择性必修1<a href="/hx/tb_c4002426_t7/?tag_id=28" target="_blank">第一节 电离平衡精品第二课时练习题</a>,共8页。试卷主要包含了下列关于电离常数的说法正确的是,已知下面三个数据,2×10-4,常温下,将冰醋酸加水稀释成0等内容,欢迎下载使用。
高中化学人教版 (2019)选择性必修1第一节 电离平衡优秀习题: 这是一份高中化学人教版 (2019)选择性必修1<a href="/hx/tb_c4002426_t7/?tag_id=28" target="_blank">第一节 电离平衡优秀习题</a>,文件包含31电离平衡原卷版docx、31电离平衡解析版docx等2份试卷配套教学资源,其中试卷共50页, 欢迎下载使用。
高中化学人教版 (2019)选择性必修1第二节 水的电离和溶液的pH优秀第1课时同步达标检测题: 这是一份高中化学人教版 (2019)选择性必修1第二节 水的电离和溶液的pH优秀第1课时同步达标检测题,文件包含32水的电离和溶液的pH第1课时水的电离溶液的酸碱性与pH原卷版-高二化学同步素养目标精品讲义人教版选择性必修1docx、32水的电离和溶液的pH第1课时水的电离溶液的酸碱性与pH解析版-高二化学同步素养目标精品讲义人教版选择性必修1docx等2份试卷配套教学资源,其中试卷共25页, 欢迎下载使用。

