所属成套资源:人教版四年级下册数学导学案
- 第八单元 综合与实践 营养午餐导学案 学案 0 次下载
- 第九单元 练习课导学案 试卷 0 次下载
- 第九单元 数学广角——鸡兔同笼导学案 学案 0 次下载
- 第十单元 第一课时 数与代数(1)——四则运算及运算定律导学案 学案 0 次下载
- 第十单元 第三课时 图形与几何导学案 学案 0 次下载
小学数学人教版四年级下册9 数学广角 ——鸡兔同笼第四课时导学案
展开
这是一份小学数学人教版四年级下册9 数学广角 ——鸡兔同笼第四课时导学案,共3页。学案主要包含了复习复式条形统计图,复习平均数,复习鸡兔同笼问题,综合练习,课堂总结,教学板书,教学反思等内容,欢迎下载使用。
课题
统计与数学广角
课型
复习课
设计说明
统计在本册教材中的主要内容有平均数和复式条形统计图,复习的重点是让学生深刻地理解平均数的意义和复式条形统计图的特殊功能。在复式条形统计图中,可以明显地看出两种数据的对比情况。除此之外,让学生学会分析统计图中的数据,根据统计图中的信息开放性地提出问题,也是这部分内容复习的重点。
在教学过程中,教师应注意学生的个性,鼓励他们想自己所想,问自己所想问,说自己所想说,同时引导学生会想、会问、会说,学会肯定别人做得好的地方,帮助别人弥补不足之处,促成教师、学生平等地在一起研究问题的氛围。教师不但要尊重和肯定学生个性化的思维方式与结果,还要抓住时机,激励学生发挥自己的优势和特长,促进他们个人素质的不断优化。
学习目标
1.进一步掌握复式条形统计图的绘制方法和步骤,能正确绘制复式条形统计图。
2.进一步巩固求平均数的方法。
3.进一步掌握鸡兔同笼问题的解决方法。
4.进一步培养学生解决问题的能力。
学习重点
深刻理解平均数,能根据复式条形统计图分析数据的变化趋势。
学习难点
1.体会统计在日常生活中的作用
2.掌握“鸡兔同笼”问题的解答方法。
学前准备
教具准备:多媒体课件。
课时安排
1课时
教学环节
导案
学案
达标检测
一、复习复式条形统计图(10分钟)
1.组织学生在小组中议一议,统计在生产、生活中有哪些作用?
2.复式条形统计图有什么特点?
3.怎样绘制复式条形统计图?
4.分析复式条形统计图。
课件出示教材第114页练习二十五第15题,请同学们根据统计表中的数据完成复式条形统计图,然后回答问题。
(1)哪年收到的普通邮件最多?哪年收到的电子邮件最多?两种邮件的数量有什么变化趋势?
(2)你还能提出什么数学问题?
1.小组中议一议,然后指名说一说。
2.讨论交流复式条形统计图的特点。
复式条形统计图可以清楚地看出两种数据的对比情况。
3.先议一议,然后汇报:
(1)画纵轴和横轴。
(2)根据数据和项目把纵轴和横轴平均分成若干个小格。
(3)表明数据、单位等。
(4)根据数据画直条图。
(5)写清楚统计图的名称,制作时间和图例。
4.完成复式条形统计图。
(1)学生观察复式条形统计图,先独立分析问题,然后和同桌交流。
(2)学生提出问题,并根据统计图进行分析。
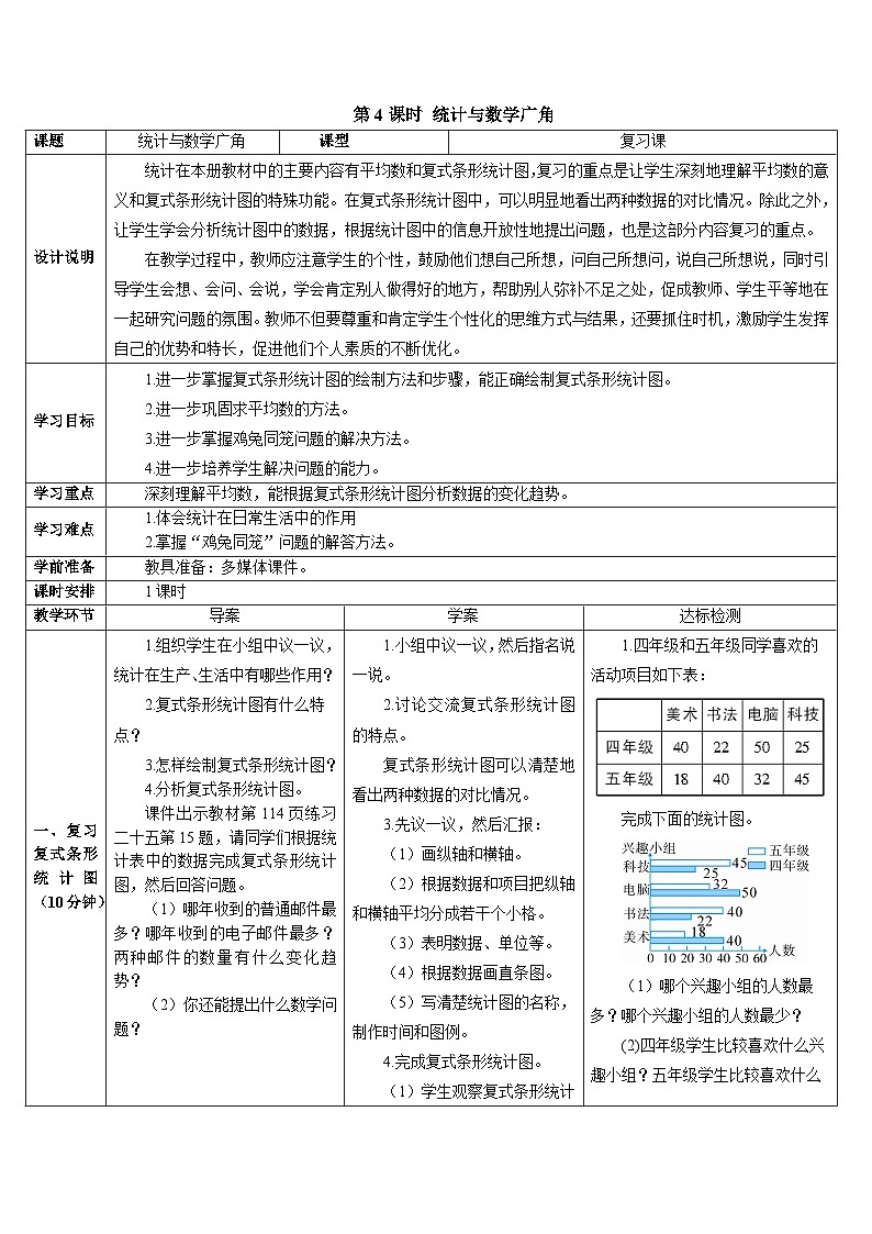
1.四年级和五年级同学喜欢的活动项目如下表:
完成下面的统计图。
(1)哪个兴趣小组的人数最多?哪个兴趣小组的人数最少?
(2)四年级学生比较喜欢什么兴趣小组?五年级学生比较喜欢什么兴趣小组?
(3)你还能提出什么数学问题?
答案:(1)电脑 美术(2)
电脑 科技(3)略
2.由统计图回答问题,再把统计图补充完整。红星小学四年级有4个班,已知全年级男生人数与女生人数一样多,(3)班女生人数是(4)班女生人数的2倍,(1)班男、女生人数同样多。
(1)全年级男生有多少人?
(2)(3)班和(4)班女生共有多少人?
(3)四年级平均每个班有多少人?
答案:(1)78人(2)36人(3)39人
3.有龟和鹤共20只,龟的腿和鹤的腿共56条。其中鹤有多少只?龟有多少只?
答:鹤:12只龟:8只
二、复习平均数。(8分钟)
1.什么是平均数?怎样求平均数?
2.课件出示教材第113页练习二十五第14题。
组织学生讨论:李兵说得对吗?
3.归纳:平均数反映的是一组数据的总体情况,不能代表总体中的个例,所以同学们在解决实际问题时要灵活地对待。
1.小组为单位,讨论交流,指名回答。
2.学生独立思考,交流汇报。
3.认真听老师总结归纳。
三、复习鸡兔同笼问题。(9分钟)
1.还记得怎样解答鸡兔同笼问题吗?
2.课件出示教材第115页练习二十五第20题。
1.回顾解答方法:列表法、画图法、假设法、列方程法。
2.学生独立完成,小组内交流,再指名汇报自己的方法。师评价,集体订正。
四、综合练习。(10分钟)
完成教材第114~115页练习二十五第16~19、21题
先独立完成,再小组交流,最后指名回答。
教学过程中老师的疑问:
五、课堂总结。(3分钟)
1.师总结本节课的学习内容。
2.布置课后学习内容。
学生谈自己本节课的收获。
六、教学板书
统计与数学广角
(1)复式条形统计图
(2)平均数
(3)鸡兔同笼
七、教学反思
复习时,我先让学生回忆以前学过的统计的相关知识,在交流汇报的过程中,加深对复式条形统计图特点的掌握和理解。然后结合练习二十五第15题让学生分析数据,根据统计图开放性地提出问题并加以解决。在复习平均数时,先引导学生理解平均数的意义,然后在理解平均数意义的基础上,结合实例,在学生辩论中加深对其意义的理解。在复习“鸡兔同笼”问题时,不提出统一要求,允许不同的学生采用不同的解题办法,这样既培养了学生的探究能力,又体现了算法的多样化,让不同的学生在同一节课中都有不同的提高。
教师点评和总结:
相关学案
这是一份人教版三年级下册数学广角——搭配(二)第四课时学案设计,共3页。学案主要包含了导入复习,整理复习复式统计表的相关知识,整理复习数学广角——搭配,联系实际,强化提高,课堂小结,教学反思等内容,欢迎下载使用。
这是一份人教版二年级下册9 数学广角——推理第四课时学案,共4页。学案主要包含了引入课题,明确目标,探究疑难,梳理知识,复习重点,强化提高,课堂小结,教学板书,教学反思等内容,欢迎下载使用。
这是一份二年级下册数学导学案第十单元 第4课时 图形的运动和统计_人教新课标,共5页。学案主要包含了课堂小结,布置作业等内容,欢迎下载使用。

