高中生物人教版 (2019)选择性必修1第4节 免疫学的应用优秀课堂检测
展开知识点1:疫苗 ★★☆
定义:通常是用 的或 的病原体制成的生物制品。
作用:接种疫苗后,机体内可产生相应的 ,从而对特定传染病具有抵抗力。
特点: 、 。
【微点拨】
疫苗不必包含一个完整的病原体。一般情况下,引起免疫反应的并不是整个病原体,而是病原体所罕有的抗原。因此,可以利用病原体的某些成分(如蛋白质、多糖荚膜)及其产物制备疫苗。
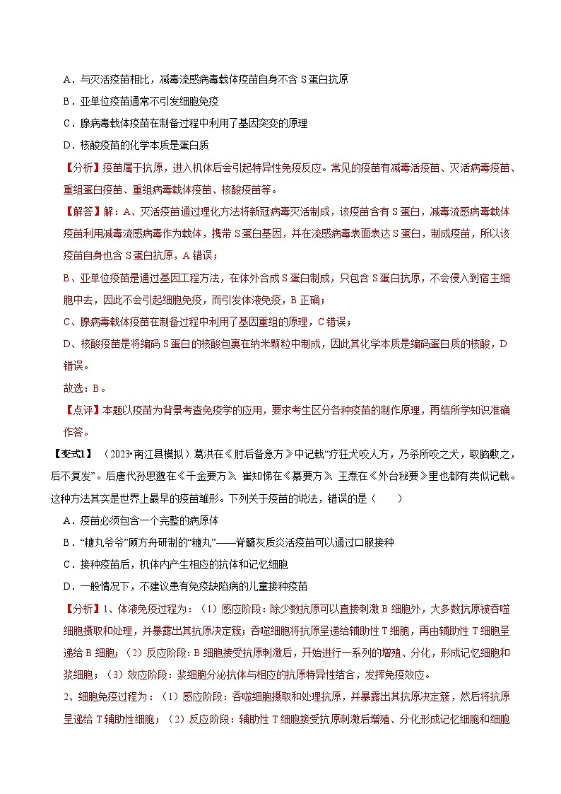
(2023•通许县三模)如表是5种新冠疫苗,其中S蛋白是新冠病毒识别并感染靶细胞的重要蛋白,可作为抗原被宿主免疫系统识别并应答。相关叙述正确的是( )
A.与灭活疫苗相比,减毒流感病毒载体疫苗自身不含S蛋白抗原
B.亚单位疫苗通常不引发细胞免疫
C.腺病毒载体疫苗在制备过程中利用了基因突变的原理
D.核酸疫苗的化学本质是蛋白质
(2023•南江县模拟)葛洪在《肘后备急方》中记载“疗狂犬咬人方,乃杀所咬之犬,取脑敷之,后不复发”。后唐代孙思邈在《千金要方》、崔知悌在《纂要方》、王焘在《外台秘要》里也都有类似记载。这种方法其实是世界上最早的疫苗雏形。下列关于疫苗的说法,错误的是( )
A.疫苗必须包含一个完整的病原体
B.“糖丸爷爷”顾方舟研制的“糖丸”——脊髓灰质炎活疫苗可以通过口服接种
C.接种疫苗后,机体内产生相应的抗体和记忆细胞
D.一般情况下,不建议患有免疫缺陷病的儿童接种疫苗
(2023春•皮山县校级期末)检发现小王体内没有乙肝抗体,医生建议他注射乙肝疫苗.注射的乙肝疫苗和免疫方式分别是( )
A.抗体、特异性免疫B.抗体、非特异性免疫
C.抗原、特异性免疫D.抗原、非特异性免疫
知识点2:器官移植 ★☆☆
定义:医学上把用正常的器官置换丧失功能的器官,以重建其生理功能的技术叫作器官移植。
意义:成为治疗多种重要疾病的有效手段。
存在的问题及解决方法
①发生机理:每个人的细胞表面都带有一组与别人不同的蛋白质—— (HLA),受者的白细胞能识别出供者HLA不同而发起攻击。
②解决方法:只要供者与受者的主要HLA有一半以上相同,就可以进行器官移植;使用 ,提高器官移植的成活率;利用由 培养出的组织、器官进行移植。
解决方法:利用干细胞培养相应的组织、器官,让更多的人加入自愿捐献器官的行列中。
知识点3:免疫学在临床实践上的应用 ★★☆
免疫预防:接种 。
拓展提升:
自然免疫与人工免疫
自然免疫指患传染病后获得的免疫。
人工免疫是指根据自然免疫的原理,用人工的方法使人体获得免疫力。人工免疫包括人工自动免疫和人工被动免疫两种。
①人工自动免疫的主要方式是接种免疫进行自动免疫,以保护易感人群。
②人工被动免疫是指通过注射血清或者抗体等使人体被动获得免疫力。
常见新冠疫苗的接种
灭活疫苗:多次接种。原因是初次免疫产生的抗体量和记忆细胞较少,需要通过多次接种,免疫应答才能达到免疫要求。
腺病毒载体疫苗:只需接种一次。重组腺病毒虽然不能增殖,但仍然能将自己的DNA导入人体细胞,并利用细胞的相关结构和原料持续合成抗原。
免疫诊断: 病原体和肿瘤标志物等。
免疫治疗:对于免疫功能低下者使用 疗法;对于类风湿性关节炎、系统性红斑狼疮等常使用 疗法。
(2023春•景洪市校级期末)下列分别属于免疫预防和免疫治疗的是( )
A.注射胸腺肽,口服抗体
B.注射卡介苗,输入抗体
C.注射麻疹疫苗,口服免疫球蛋白
D.移植胸腺,输入细胞因子
(2023•河北二模)免疫学是在人类与传染病斗争的过程中发展起来的,下列有关免疫学在临床实践上的应用的叙述,错误的是( )
A.接种疫苗而获得免疫的方式是主动免疫,属于免疫预防
B.利用人工标记的抗体对组织内的抗原进行检测,属于免疫诊断
C.对于类风湿关节炎、艾滋病患者使用免疫增强疗法,属于免疫治疗
D.环孢素A能选择性地抑制辅助性T细胞的增殖,该药物可用于降低移植器官被排斥的概率
(2022秋•贵州期末)下列有关免疫学应用的叙述,错误的是( )
A.使用免疫抑制剂主要使B细胞增殖受阻,提高器官移植的成活率
B.接种疫苗预防传染病是利用特异性免疫的特异性和记忆性的特点
C.理论上可用灭活的或减毒的病原体可制成疫苗
D.同卵双生兄弟的组织相容性抗原几乎完全一样
(2022秋•慈溪市期末)免疫调节剂包括免疫增强剂、免疫抑制剂和双向免疫调节剂。以下为几种常见的免疫调节剂及其作用机理,下列推论错误的是( )
A.泼尼松为免疫增强剂,可以用于治疗系统性红斑狼疮
B.胸腺素为免疫增强剂,可以用于治疗艾滋病
C.环孢素为免疫抑制剂,T细胞在增殖阶段对环孢素较敏感
D.胸腺五肽可能作用于不同的免疫细胞,发挥双向调节作用
(2023春•绍兴期末)临床上将新冠病毒感染分为潜伏期、进展期、恢复期。潜伏期病毒数量很少,患者没有明显症状,经过一定的潜伏期后才产生抗体,此后病毒数量逐步增加,出现咳嗽、发热甚至引起肺炎,根据症状可将感染者分为无症状、轻症、重症三种。如果接种过疫苗,可以使免疫反应更快更强,及时消灭病毒而减轻症状,较少出现重症病患。下列有关叙述正确的是( )
A.在潜伏期,抗体检测比核酸检测可以更早发现新冠病毒
B.清除新冠病毒的免疫过程,只有第三道防线的体液免疫和细胞免疫
C.新冠病毒主要攻击辅助性T细胞,致使患者丧失免疫能力而出现肺炎病症
D.通过接种疫苗而获得针对新冠病毒的免疫力属于主动免疫
(2023春•宁波期末)卡介苗是用减毒的结核分枝杆菌制成的活疫苗,该疫苗的保护作用一般可以持续10~15年。下列叙述正确的是( )
A.接种卡介苗后,结核分枝杆菌在人体内有一定的生长繁殖能力
B.接种过卡介苗的人,再次接触结核分枝杆菌时会出现过敏反应
C.接种卡介苗后,记忆细胞可以在10~15年内保持对抗体的记忆
D.接种卡介苗可预防所有传染病,故我国规定所有新生儿均需接种
(2023春•内蒙古期末)某地疾控部门对某疫苗的接种做了如下说明:①本次使用的是全病毒灭活疫苗;②免疫程序为2针,至少间隔14天,接种部位为上臂三角肌。下列叙述错误的是( )
A.灭活的病毒能在人体内发挥抗原的作用
B.肌肉注射疫苗后,疫苗首先会进入人体的组织液
C.接种第2针后,人体内的浆细胞有一部分是由记忆B细胞增殖分化产生的
D.疫苗的防治作用原理与注射康复者的血清提取物救治患者的原理相同
(2023•皇姑区校级四模)如图是新冠病毒mRNA疫苗作用模式图,相关说法正确的是( )
A.mRNA疫苗通过胞吞作用进入细胞内转录出抗原肽
B.抗原肽与镶嵌在内质网上的MHCⅠ结合后呈递到细胞表面
C.mRNA疫苗只能引发机体的体液免疫过程
D.B细胞的增殖分化需要细胞毒性T细胞分泌的细胞因子的作用
(2023•古冶区校级一模)RNA疫苗进入人体细胞后,指导合成的抗原蛋白既可激活T细胞也可激活B细胞。下列相关叙述错误的是( )
A.进入细胞的RNA与核糖体结合指导抗原蛋白合成
B.B细胞受到抗原刺激后,即可增殖分化成浆细胞
C.注射RNA疫苗一段时间后,机体内辅助性T细胞可增殖、分化
D.注射特定RNA疫苗仅对相应疾病起预防作用
类型
研发策略
灭活疫苗
新冠病毒经培养、增殖,用理化方法灭活后制成疫苗
腺病毒载体疫苗
利用改造后无害的腺病毒作为载体,携带S蛋白基因,制成疫苗。接种后,S蛋白基因启动表达
亚单位疫苗
通过基因工程方法,在体外合成•S蛋白,制成疫苗
核酸疫苗
将编码S蛋白的核酸包裹在纳米颗粒中,制成疫苗。接种后,在人体内产生S蛋白
减毒流感病毒载体疫苗
利用减毒流感病毒作为载体,携带S蛋白基因,并在载体病毒表面表达S蛋白,制成疫苗
名称
作用机理
泼尼松
降低毛细血管壁和细胞膜的通透性,抑制组织胺的形成与释放
胸腺素
促进T细胞分化、成熟,增强T细胞免疫功能
环孢素
阻断T细胞进入S期,减少细胞因子的产生
胸腺五肽
促进低下的免疫功能恢复正常的同时又使异常过高的免疫状态得到抑制
高中人教版 (2019)第3节 植物生长调节剂的应用精品习题: 这是一份高中人教版 (2019)第3节 植物生长调节剂的应用精品习题,文件包含53植物生长调节剂的应用讲义原卷版docx、53植物生长调节剂的应用讲义解析版docx等2份试卷配套教学资源,其中试卷共28页, 欢迎下载使用。
高中生物人教版 (2019)选择性必修1第5章 植物生命活动的调节第1节 植物生长素优秀当堂检测题: 这是一份高中生物人教版 (2019)选择性必修1第5章 植物生命活动的调节第1节 植物生长素优秀当堂检测题,文件包含51植物生长素讲义原卷版docx、51植物生长素讲义解析版docx等2份试卷配套教学资源,其中试卷共47页, 欢迎下载使用。
高中生物人教版 (2019)选择性必修1第4节 免疫学的应用精品同步训练题: 这是一份高中生物人教版 (2019)选择性必修1第4节 免疫学的应用精品同步训练题,文件包含44免疫学的应用课后练习原卷版docx、44免疫学的应用课后练习解析版docx等2份试卷配套教学资源,其中试卷共29页, 欢迎下载使用。

