还剩9页未读,
继续阅读
成套系列资料,整套一键下载
- 新教材适用2023_2024学年高中生物第5章细胞的能量供应和利用第1节降低化学反应活化能的酶第2课时酶的特性学案新人教版必修1 学案 0 次下载
- 新教材适用2023_2024学年高中生物第5章细胞的能量供应和利用第3节细胞呼吸的原理和应用第1课时细胞呼吸的方式和有氧呼吸过程学案新人教版必修1 学案 0 次下载
- 新教材适用2023_2024学年高中生物第5章细胞的能量供应和利用第4节光合作用与能量转化第3课时光合作用原理的应用学案新人教版必修1 学案 0 次下载
- 新教材适用2023_2024学年高中生物第6章细胞的生命历程本章整合学案新人教版必修1 学案 0 次下载
- 新教材适用2023_2024学年高中生物第6章细胞的生命历程第1节细胞的增殖第1课时细胞周期和有丝分裂的过程学案新人教版必修1 学案 0 次下载
新教材适用2023_2024学年高中生物第5章细胞的能量供应和利用第3节细胞呼吸的原理和应用第2课时无氧呼吸与细胞呼吸原理的应用学案新人教版必修1
展开
这是一份新教材适用2023_2024学年高中生物第5章细胞的能量供应和利用第3节细胞呼吸的原理和应用第2课时无氧呼吸与细胞呼吸原理的应用学案新人教版必修1,共12页。
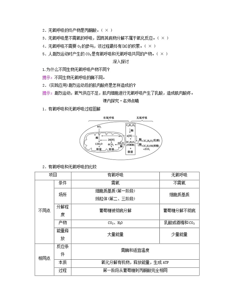
第2课时 无氧呼吸与细胞呼吸原理的应用课标要求1.概述无氧呼吸的过程。2.说明有氧呼吸和无氧呼吸的异同。3.举例说明细胞呼吸原理的应用。核心素养1.生命观念——分析与综合:分析有氧呼吸与无氧呼吸的过程,区别二者的异同。2.社会责任——依据细胞呼吸原理指导农业生产,解决实际问题。 知识点一 有氧呼吸和无氧呼吸的比较必备知识·夯实双基1.无氧呼吸(1)条件:无氧条件下。(2)场所:_细胞质基质__(3)类型2.细胞呼吸(1)概念:细胞呼吸是指有机物在细胞内经过一系列的_氧化分解__,生成_二氧化碳或其他产物__,释放出能量并生成_ATP__的过程。(2)实质:氧化分解_有机物__,释放能量。活学巧练1.哺乳动物成熟的红细胞只能进行无氧呼吸。 ( √ )2.无氧呼吸的终产物是丙酮酸。( × )3.无氧呼吸是不需氧的呼吸,因而其底物分解不属于氧化反应。( × )4.无氧呼吸不需要O2的参与,该过程最终有[H]的积累。( × )5.人剧烈运动时产生的CO2是有氧呼吸和无氧呼吸共同的产物。( × )深入探讨1.为什么不同生物无氧呼吸产物不同?提示:不同生物无氧呼吸的酶不同。2.(实践应用)剧烈运动后的肌肉酸疼是怎样造成的?提示:剧烈运动,氧气供应不足,肌肉细胞进行无氧呼吸产生了乳酸,造成肌肉酸疼。课内探究·名师点睛1.有氧呼吸和无氧呼吸过程图解2.有氧呼吸和无氧呼吸的比较3.与无氧呼吸有关的几个易错点(1)不同生物无氧呼吸产物不同是由于催化反应的酶的种类不同,根本原因在于控制酶合成的基因不同。(2)大多数植物、酵母菌无氧呼吸的产物为酒精和CO2;有些高等植物的某些器官如玉米胚、马铃薯块茎、甜菜块根等进行无氧呼吸时产生乳酸;高等动物、人及乳酸菌的无氧呼吸只产生乳酸。(3)无氧呼吸第一阶段产生的[H]用于还原丙酮酸。(4)无氧呼吸只在第一阶段释放能量。4.与细胞呼吸有关的计算C6H12O6+6H2O+6O212H2O+6CO2+能量C6H12O62C2H5OH(酒精)+2CO2+少量能量(1)消耗等量葡萄糖时,无氧呼吸与有氧呼吸产生的CO2的物质的量之比为13。(2)产生等量的CO2时,无氧呼吸与有氧呼吸消耗的葡萄糖的物质的量之比为31。(3)无氧呼吸产生的酒精和CO2的物质的量相等;有氧呼吸消耗O2和产生CO2的物质的量相等。知识贴士(1)有氧呼吸和无氧呼吸总反应式中的能量不能写成ATP,因为大部分能量以热能形式散失。(2)1 mol葡萄糖彻底氧化分解后,释放出2 870 kJ的能量,其中977.28 kJ的能量储存在ATP中,其余的以热能形式散失。(3)1 mol葡萄糖生成乳酸释放的能量为196.65 kJ,其中只有61.08 kJ的能量转移到ATP(生成2 mol ATP)中,其余部分以热能的形式散失。人体肌细胞无氧呼吸产生的乳酸,能在肌细胞中再次转化为葡萄糖。(4)无氧呼吸只有第一阶段释放能量,第二阶段没有能量释放。而有氧呼吸三个阶段均释放能量。5.细胞呼吸的意义(1)为生物体的生命活动提供能量。生物体内的糖类、脂类、蛋白质等有机物都富含能量,但这些能量不能直接被各种生命活动所利用,需要通过呼吸作用分解有机物,释放能量,转化到能量“货币”ATP中,由ATP直接推动各种生命活动的进行,如细胞的分裂、矿质元素的吸收、有机物之间的转化等。(2)呼吸作用是各种有机物相互转化的枢纽。呼吸作用的过程中会产生各种各样的中间产物,这些中间产物是合成体内其他化合物的原料。呼吸作用能把生物体的糖代谢、脂类代谢、蛋白质代谢等连成一个整体,成为体内各种有机物相互转化的枢纽。联系三大有机物代谢过程的主要枢纽物质是丙酮酸。(3)在维持恒温动物的体温、植物抗病等方面有重要作用。典例剖析典例1 人体有氧呼吸和无氧呼吸的相同之处是( A )①都有葡萄糖分解成丙酮酸的阶段②所需的酶基本相同③都是氧化分解有机物,释放能量的过程④都产生CO2⑤都产生了[H]A.①③⑤ B.①③④C.①③④⑤ D.①②③④⑤解析:①有氧呼吸与无氧呼吸的第一阶段相同,都是葡萄糖分解成丙酮酸,①正确;②有氧呼吸与无氧呼吸的反应过程不同,酶的作用具有专一性,因此酶不同,②错误;③不论是有氧呼吸还是无氧呼吸,本质是氧化分解有机物释放能量的过程,③正确;④人的有氧呼吸的产物是二氧化碳和水,无氧呼吸的产物是乳酸,不产生二氧化碳,④错误;⑤有氧呼吸与无氧呼吸过程中都有[H]的产生,⑤正确。综上所述人体有氧呼吸和无氧呼吸相同的是①③⑤。规律方法有关细胞呼吸过程的三点提醒(1)产生CO2的不只是有氧呼吸,无氧呼吸产生酒精的过程中也有CO2的产生。(2)有氧呼吸过程中生成的水和反应物中的水其来源和去向不同,所以不是同一分子。(3)不是所有植物的无氧呼吸产物都是酒精和二氧化碳,玉米胚、甜菜根等植物组织的无氧呼吸产物为乳酸。变式训练❶ (2023·甘肃张掖市第二中学高一期末)在呼吸过程中有二氧化碳放出,则可判断此过程( D )A.一定是无氧呼吸B.一定是有氧呼吸C.一定不是酒精发酵D.一定不是乳酸发酵解析: 在细胞呼吸过程中有CO2放出,可能是有氧呼吸,也可能是产生酒精和二氧化碳的无氧呼吸,ABC错误;乳酸发酵时只产生乳酸,不产生二氧化碳,故细胞呼吸过程中有CO2放出一定不是乳酸发酵,D正确。故选D。 知识点二 细胞呼吸原理的应用必备知识·夯实双基1.包扎伤口时,需要选用_透气__的消毒纱布或“创可贴”等敷料。2.酿酒时要先通气后密封,通气的目的是_让酵母菌进行有氧呼吸并大量繁殖__,密封的目的是_让酵母菌在无氧条件下进行酒精发酵__。3.对花盆里的土壤经常进行_松土透气__。4.粮食储藏需要的条件是_(零上)低温、低氧和干燥__;蔬菜、水果储藏的条件是_(零上)低温、低氧__和适宜的_湿度__。活学巧练1.用透气的消毒纱布包扎伤口,目的是保证伤口处细胞的有氧呼吸。( × )2.无氧和零下低温的环境有利于水果保鲜。( × )3.及时排涝,能防止水稻根细胞受酒精毒害。( √ )深入探讨1.根据如右图像,分析影响细胞呼吸的外界因素:(1)由曲线判断O2浓度对无氧呼吸和有氧呼吸的影响分别是什么?(2)在储藏蔬菜或水果时,为降低细胞呼吸,减少有机物的消耗,储藏室内的O2应调节到图中的_B__点所对应的浓度。提示:(1)抑制无氧呼吸,促进有氧呼吸。2.储存谷粒时将谷粒晒干,既能减少细胞内_自由水__含量,又能降低_有氧呼吸的速率__;还可以通过控制_低温__、_低氧__等条件来降低有氧呼吸速率。储藏新鲜蔬菜、水果与储藏谷粒相比,不能放在_干燥__的环境下,要有一定的_湿度__。课内探究·名师点睛影响细胞呼吸的因素及其应用(1)内因①遗传特性:不同种类的植物细胞呼吸速率不同。实例:旱生植物小于水生植物,阴生植物小于阳生植物。②生长发育时期:同一植物在不同的生长发育时期细胞呼吸速率不同。实例:幼苗期细胞呼吸速率高,成熟期细胞呼吸速率低。③器官类型:同一植物的不同器官细胞呼吸速率不同。实例:生殖器官大于营养器官。(2)外因①温度a.影响:细胞呼吸是一系列酶促反应,温度通过影响酶的活性来影响细胞呼吸速率。细胞呼吸的最适温度一般在25~35 ℃之间。b.应用eq \b\lc\{\rc\ (\a\vs4\al\co1(低温储存食品,大棚栽培在夜间和阴天适当降温,温水和面发得快))②氧气a.影响(如图):O2是有氧呼吸所必需的,且O2对无氧呼吸过程有抑制作用。Ⅰ.O2浓度=0时,只进行无氧呼吸。Ⅱ.0O2消耗量进行有氧呼吸和酒精发酵,多余的CO2来自于酒精发酵④酒精产生量=CO2释放量只进行酒精发酵⑤酒精产生量
第2课时 无氧呼吸与细胞呼吸原理的应用课标要求1.概述无氧呼吸的过程。2.说明有氧呼吸和无氧呼吸的异同。3.举例说明细胞呼吸原理的应用。核心素养1.生命观念——分析与综合:分析有氧呼吸与无氧呼吸的过程,区别二者的异同。2.社会责任——依据细胞呼吸原理指导农业生产,解决实际问题。 知识点一 有氧呼吸和无氧呼吸的比较必备知识·夯实双基1.无氧呼吸(1)条件:无氧条件下。(2)场所:_细胞质基质__(3)类型2.细胞呼吸(1)概念:细胞呼吸是指有机物在细胞内经过一系列的_氧化分解__,生成_二氧化碳或其他产物__,释放出能量并生成_ATP__的过程。(2)实质:氧化分解_有机物__,释放能量。活学巧练1.哺乳动物成熟的红细胞只能进行无氧呼吸。 ( √ )2.无氧呼吸的终产物是丙酮酸。( × )3.无氧呼吸是不需氧的呼吸,因而其底物分解不属于氧化反应。( × )4.无氧呼吸不需要O2的参与,该过程最终有[H]的积累。( × )5.人剧烈运动时产生的CO2是有氧呼吸和无氧呼吸共同的产物。( × )深入探讨1.为什么不同生物无氧呼吸产物不同?提示:不同生物无氧呼吸的酶不同。2.(实践应用)剧烈运动后的肌肉酸疼是怎样造成的?提示:剧烈运动,氧气供应不足,肌肉细胞进行无氧呼吸产生了乳酸,造成肌肉酸疼。课内探究·名师点睛1.有氧呼吸和无氧呼吸过程图解2.有氧呼吸和无氧呼吸的比较3.与无氧呼吸有关的几个易错点(1)不同生物无氧呼吸产物不同是由于催化反应的酶的种类不同,根本原因在于控制酶合成的基因不同。(2)大多数植物、酵母菌无氧呼吸的产物为酒精和CO2;有些高等植物的某些器官如玉米胚、马铃薯块茎、甜菜块根等进行无氧呼吸时产生乳酸;高等动物、人及乳酸菌的无氧呼吸只产生乳酸。(3)无氧呼吸第一阶段产生的[H]用于还原丙酮酸。(4)无氧呼吸只在第一阶段释放能量。4.与细胞呼吸有关的计算C6H12O6+6H2O+6O212H2O+6CO2+能量C6H12O62C2H5OH(酒精)+2CO2+少量能量(1)消耗等量葡萄糖时,无氧呼吸与有氧呼吸产生的CO2的物质的量之比为13。(2)产生等量的CO2时,无氧呼吸与有氧呼吸消耗的葡萄糖的物质的量之比为31。(3)无氧呼吸产生的酒精和CO2的物质的量相等;有氧呼吸消耗O2和产生CO2的物质的量相等。知识贴士(1)有氧呼吸和无氧呼吸总反应式中的能量不能写成ATP,因为大部分能量以热能形式散失。(2)1 mol葡萄糖彻底氧化分解后,释放出2 870 kJ的能量,其中977.28 kJ的能量储存在ATP中,其余的以热能形式散失。(3)1 mol葡萄糖生成乳酸释放的能量为196.65 kJ,其中只有61.08 kJ的能量转移到ATP(生成2 mol ATP)中,其余部分以热能的形式散失。人体肌细胞无氧呼吸产生的乳酸,能在肌细胞中再次转化为葡萄糖。(4)无氧呼吸只有第一阶段释放能量,第二阶段没有能量释放。而有氧呼吸三个阶段均释放能量。5.细胞呼吸的意义(1)为生物体的生命活动提供能量。生物体内的糖类、脂类、蛋白质等有机物都富含能量,但这些能量不能直接被各种生命活动所利用,需要通过呼吸作用分解有机物,释放能量,转化到能量“货币”ATP中,由ATP直接推动各种生命活动的进行,如细胞的分裂、矿质元素的吸收、有机物之间的转化等。(2)呼吸作用是各种有机物相互转化的枢纽。呼吸作用的过程中会产生各种各样的中间产物,这些中间产物是合成体内其他化合物的原料。呼吸作用能把生物体的糖代谢、脂类代谢、蛋白质代谢等连成一个整体,成为体内各种有机物相互转化的枢纽。联系三大有机物代谢过程的主要枢纽物质是丙酮酸。(3)在维持恒温动物的体温、植物抗病等方面有重要作用。典例剖析典例1 人体有氧呼吸和无氧呼吸的相同之处是( A )①都有葡萄糖分解成丙酮酸的阶段②所需的酶基本相同③都是氧化分解有机物,释放能量的过程④都产生CO2⑤都产生了[H]A.①③⑤ B.①③④C.①③④⑤ D.①②③④⑤解析:①有氧呼吸与无氧呼吸的第一阶段相同,都是葡萄糖分解成丙酮酸,①正确;②有氧呼吸与无氧呼吸的反应过程不同,酶的作用具有专一性,因此酶不同,②错误;③不论是有氧呼吸还是无氧呼吸,本质是氧化分解有机物释放能量的过程,③正确;④人的有氧呼吸的产物是二氧化碳和水,无氧呼吸的产物是乳酸,不产生二氧化碳,④错误;⑤有氧呼吸与无氧呼吸过程中都有[H]的产生,⑤正确。综上所述人体有氧呼吸和无氧呼吸相同的是①③⑤。规律方法有关细胞呼吸过程的三点提醒(1)产生CO2的不只是有氧呼吸,无氧呼吸产生酒精的过程中也有CO2的产生。(2)有氧呼吸过程中生成的水和反应物中的水其来源和去向不同,所以不是同一分子。(3)不是所有植物的无氧呼吸产物都是酒精和二氧化碳,玉米胚、甜菜根等植物组织的无氧呼吸产物为乳酸。变式训练❶ (2023·甘肃张掖市第二中学高一期末)在呼吸过程中有二氧化碳放出,则可判断此过程( D )A.一定是无氧呼吸B.一定是有氧呼吸C.一定不是酒精发酵D.一定不是乳酸发酵解析: 在细胞呼吸过程中有CO2放出,可能是有氧呼吸,也可能是产生酒精和二氧化碳的无氧呼吸,ABC错误;乳酸发酵时只产生乳酸,不产生二氧化碳,故细胞呼吸过程中有CO2放出一定不是乳酸发酵,D正确。故选D。 知识点二 细胞呼吸原理的应用必备知识·夯实双基1.包扎伤口时,需要选用_透气__的消毒纱布或“创可贴”等敷料。2.酿酒时要先通气后密封,通气的目的是_让酵母菌进行有氧呼吸并大量繁殖__,密封的目的是_让酵母菌在无氧条件下进行酒精发酵__。3.对花盆里的土壤经常进行_松土透气__。4.粮食储藏需要的条件是_(零上)低温、低氧和干燥__;蔬菜、水果储藏的条件是_(零上)低温、低氧__和适宜的_湿度__。活学巧练1.用透气的消毒纱布包扎伤口,目的是保证伤口处细胞的有氧呼吸。( × )2.无氧和零下低温的环境有利于水果保鲜。( × )3.及时排涝,能防止水稻根细胞受酒精毒害。( √ )深入探讨1.根据如右图像,分析影响细胞呼吸的外界因素:(1)由曲线判断O2浓度对无氧呼吸和有氧呼吸的影响分别是什么?(2)在储藏蔬菜或水果时,为降低细胞呼吸,减少有机物的消耗,储藏室内的O2应调节到图中的_B__点所对应的浓度。提示:(1)抑制无氧呼吸,促进有氧呼吸。2.储存谷粒时将谷粒晒干,既能减少细胞内_自由水__含量,又能降低_有氧呼吸的速率__;还可以通过控制_低温__、_低氧__等条件来降低有氧呼吸速率。储藏新鲜蔬菜、水果与储藏谷粒相比,不能放在_干燥__的环境下,要有一定的_湿度__。课内探究·名师点睛影响细胞呼吸的因素及其应用(1)内因①遗传特性:不同种类的植物细胞呼吸速率不同。实例:旱生植物小于水生植物,阴生植物小于阳生植物。②生长发育时期:同一植物在不同的生长发育时期细胞呼吸速率不同。实例:幼苗期细胞呼吸速率高,成熟期细胞呼吸速率低。③器官类型:同一植物的不同器官细胞呼吸速率不同。实例:生殖器官大于营养器官。(2)外因①温度a.影响:细胞呼吸是一系列酶促反应,温度通过影响酶的活性来影响细胞呼吸速率。细胞呼吸的最适温度一般在25~35 ℃之间。b.应用eq \b\lc\{\rc\ (\a\vs4\al\co1(低温储存食品,大棚栽培在夜间和阴天适当降温,温水和面发得快))②氧气a.影响(如图):O2是有氧呼吸所必需的,且O2对无氧呼吸过程有抑制作用。Ⅰ.O2浓度=0时,只进行无氧呼吸。Ⅱ.0
相关资料
更多

